« Ils sont venus pour nous tuer »

Attaques de milices et agressions ethniques contre les civils à l’est du Tchad

«Ils sont venus pour nous tuer»

Attaques de milices et agressions ethniques contre les civils à l'est du Tchad

Carte de l'est du Tchad
Mouvements rebelles tchadiens 2005-2007
Glossaire des termes
Résumé
Méthodologie
Recommandations
Au Conseil de Sécurité des Nations Unies
Au gouvernement du Tchad
Au gouvernement du Soudan
Aux mouvements rebelles soudanais
Aux mouvements rebelles tchadiens
Contexte
La zone frontalière instable entre le Tchad et le Soudan
La détérioration des relations entre le Tchad et le Soudan
Violences à l'est du Tchad
Agressions contre des civils au Dar Tama
Massacres de civils
Viols et autres formes de violence sexuelle
Pillages de bétail et de biens civils
La réponse du gouvernement tchadien aux violences
Attaques des milices contre les civils au Dar Sila
Meurtres de civils commis par les milices sur l'axe Dogdoré-Koukou
Massacres de civils par les milices dans la région de Kerfi
Massacres de civils commis par les milices dans la région de Koloy
Massacres de civils commis par les milices à Bandikao
Viols et autres formes de violences sexuelles
Pillages de biens civils et violences associées
Réponses du gouvernement aux attaques des milices
Le rôle des mouvements rebelles du Darfour
Le recours aux enfants soldats par les groupes armés dans l'est du Tchad
Conséquences humanitaires des violences dans l'est du Tchad
Glossaire des groupes ethniques au Tchad
Glossaire des groupes rebelles tchadiens
Remerciements

Carte de l'est du Tchad

    

© 2007 Human Rights Watch 2007

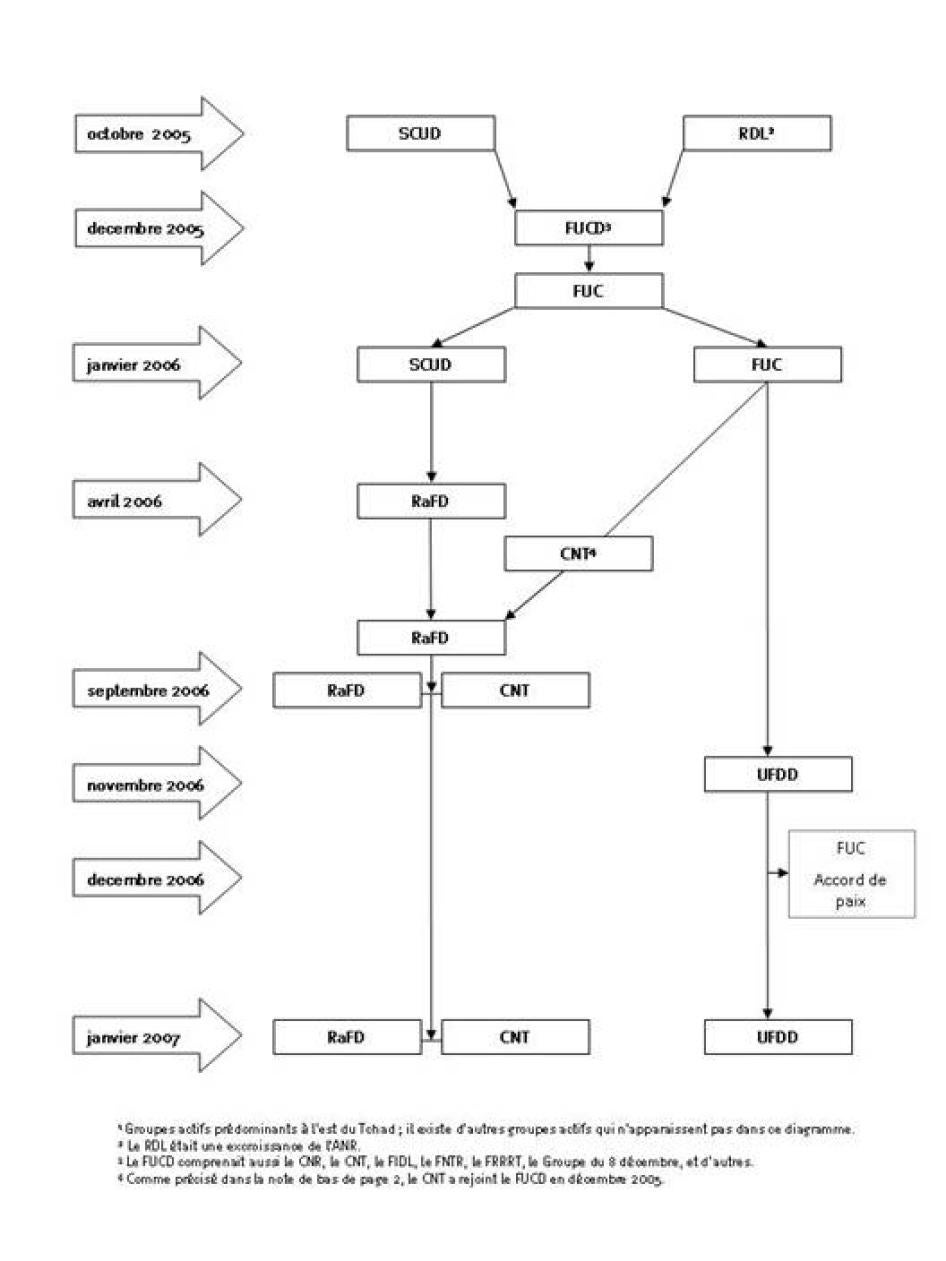
Mouvements rebelles tchadiens 2005-20071

Emergence et développement des diverses milices, leurs alliances et leurs divisions

© Human Rights Watch 2007

Glossaire des termes

ANT

Armée Nationale du Tchad Forces armées tchadiennes sous la direction du ministre de la Défense du Tchad.

Milices arabes

Groupe armé composé surtout de membres appartenant à l'ethnie arabe, basée au Tchad ou au Soudan, responsable d'attaques contre des civils au Tchad.

Rebelles tchadiens

Groupes tchadiens politico-militaires qui cherchent à renverser le gouvernement tchadien par la force.  De nombreux groupes rebelles tchadiens sont soutenus par le gouvernement soudanais.  

Chef de canton

Membre supérieur de l'hiérarchie traditionnelle, reconnu par le gouvernement tchadien comme administrateur local dans les zones rurales.  Un chef de farik est l'équivalentarabe de chef de village.  Un chef de fraction est une autorité subalterne dans l'hiérarchie arabe traditionnelle.  Le Chef de tribu est le chef suprême d'un groupe ethnique (il y a généralement un chef de tribu par groupe ethnique et par province, même s'il arrive que beaucoup d'individus revendiquent ce titre).  Chef de guerre est le terme employé pour désigner un chef de milice, en général utilisé par des victimes dans un sens qui est plus ou moins synonyme de seigneur de guerre.

Farik 

Localité arabe temporaire ou semi permanente.

Janjawid

Milices composées d'Arabes soudanais et tchadiens, en général issus de groupes nomades ou sans terre, armés et organisés par le gouvernement soudanais à partir de 2003 pour mener des opérations de contre-insurrection contre les rebelles soudanais au Darfour.  Certaines milices Janjawid ont lancé des attaques au-delà de la frontière à l'intérieur du Tchad.  Les groupes armés non identifiés basés à la fois au Tchad et au Soudan et qui attaquent des civils au Tchad sont souvent désignés comme des «Janjawid» ou des «Janjawid tchadiens.»

Milice

Groupe armé composé de civils et non pas de soldats professionnels. 

Nomade

Dans l'est tchadien, personne qui se déplace avec du bétail  entre les pâturages du nord pendant la saison des pluies et les bordures de rivière au sud pendant la saison sèche.

Groupe d'autodéfense

Milice civile constituée dans un village.  Certains groupes d'autodéfense bien organisés comprennent des membres en uniforme et à plein temps, armés de fusils automatiques, bien que la plupart soient composés d'hommes et de garçons qui s'équipent eux-mêmes avec des armes primitives au cours d'une attaque.  Certains groupes d'autodéfense reçoivent le soutien ou le parrainage de groupes rebelles soudanais et sont désignés sous le terme de Tora Boro.

Semi-Nomade

Dans l'est tchadien, personne qui fait des plantations à un endroit  spécifique, mais qui se déplace localement avec des animaux en quête de nourriture.

Rebelles soudanais

Groupes politico-militaires soudanais qui luttent contre les forces gouvernementales soudanaises au Soudan.  Certains de ces groupes reçoivent le soutien du gouvernement tchadien ; on les désigne aussi comme les «rebelles du Darfour.»

Tora Boro

Terme utilisé à l'origine par le gouvernement soudanais et par les civils au Darfour pour désigner les groupes rebelles soudanais parce qu'ils établissaient leurs bases dans les collines. 

Dans l'est tchadien, le terme Tora Boro désigne aussi bien les groupes rebelles soudanais que les groupes d'autodéfense tchadiens qui ont reçu le soutien, la formation ou le parrainage des rebelles soudanais. Ces derniers groupes sont aussi appelés «Tora Boro tchadiens.»

Résumé

Les attaques violentes des milices dans l'est du Tchad ont fait plus de 300 morts en fin 2006, principalement dans le sud-est rural le long de la frontière entre le Tchad et le Soudan. Des enfants ont été pris pour cible et tués, des femmes ont été violées et des villages ont été pillés et incendiés, ce qui a provoqué le déplacement de plus de 17 000 civils pour le seul mois de novembre. La plupart des attaques ont été menées par des milices ethniques, et la plupart des victimes appartenaient à des groupes ethniques non arabes, avec cependant des exceptions importantes. Pendant ce temps, les milices et les mouvements rebelles soudanais basés dans la région ont été coupables de recrutement et d'utilisation d'enfants soldats. Ces abus constituent de graves violations du droit humanitaire international.

Trois types de violence mènent l'est tchadien vers un désastre humanitaire et une crise des droits humains : premièrement, le conflit armé interne entre le gouvernement tchadien et les groupes rebelles, deuxièmement, les attaques transfrontalières des milices contre les civils, et troisièmement, la violence intercommunautaire.

 

Le gouvernement tchadien a consacré des ressources financières et militaires importantes à l'anéantissement des mouvements rebelles antigouvernementaux. Cela s'est fait en grande partie au prix de la protection des civils, en particulier dans les zones rurales à l'est du pays où les attaques des milices et la violence intercommunautaire sont devenues monnaie courante. Les forces de sécurité tchadiennes n'ont pas réussi à empêcher les raids transfrontaliers des milices dites «Janjawid» lancés depuis le Soudan sur les villages de l'est tchadien. Elles n'ont pas pu ou n'ont pas voulu contrôler les activités des groupes armés coupables d'abus à l'intérieur de leurs frontières. Il n'y a pas eu d'enquêtes sur les meurtres, les cas de viols ou autres formes d'exactions. Les auteurs de crimes graves jouissent d'une impunité totale.

Du fait de l'incapacité du gouvernement à imposer l'ordre et à poursuivre les coupables en justice, les civils dans la zone frontalière instable ont été forcés d'assurer eux-mêmes leur propre protection en organisant des groupes d'autodéfense et en des alliances sécuritaires avec des milices voisines, habituellement sur la base de facteurs ethniques. Dans certains cas, ces milices communautaires ont été formées, organisées et approvisionnées par les groupes rebelles soudanais qui opèrent dans l'est tchadien, avec le soutien et l'appui du gouvernement tchadien.

Human Rights Watch a reçu des informations fiables selon lesquelles les forces de sécurité exploitent les différences ethniques dans d'autres parties du Tchad et provoquent des violences intercommunautaires avec l'objectif à court terme d'acquérir un avantage stratégique dans la lutte contre les rebelles. Les forces de sècurité distribueraient des armes aux adversaires traditionnels de certains groupes ethniques qui sont associés aux mouvements rebelles tchadiens. Human Rights Watch craint fort que les forces de sécurité tchadiennes n'utilisent des tactiques similaires dans l'est du Tchad dans le but d'affaiblir les mouvements rebelles tchadiens, dont beaucoup sont des confédérations de milices basées sur des facteurs ethniques.

Les groupes ethniques dans l'est du Tchad ont été polarisés par la nature sectaire des violences récentes, au cours desquelles les raids des milices ont tendance à contourner les villages arabes, même dans des zones frontalières durement touchées qui sont en grande partie abandonnées à cause de l'insécurité. Avec les armes et les munitions qui se déversent sur la région et les communautés de plus en plus militarisées, l'est du Tchad est au bord de violences intercommunautaires importantes.

Bien que l'environnement sécuritaire soit difficile, il faut instamment accoître la présence internationale au Tchad pour empêcher la situation de se détériorer davantage. Une détérioration des résultats désastreux non seulement pour les civils au Tchad, mais aussi pour ceux d'une vaste région comprenant le Darfour et le nord-est de la République Centre Africaine. La présence internationale proposée au Tchad devrait inclure du personnel militaire ainsi que des représentants du bureau du Haut-Commissariat des Nations Unies aux droits de l'homme pour contrôler, enquêter et rendre publiques les violations des droits humains liés à deux aspects de la crise tchadienne: le conflit politique interne et la pénétration du conflit du Darfour dans la vie des communautés de l'est du Tchad.

Le Conseil de Sécurité des Nations Unies devrait autoriser la présence internationale de personnel militaire et d'observateurs des droits humains le long de la frontière Tchad/Soudan pour empêcher d'autres attaques contre les civils, pour contrôler les forces actives sociales et politiques complexes qui contribuent à la violence intercommunautaire, pour apporter des informations essentielles sur les questions de droits humains qui sont actuellement ignorées, pour soutenir les efforts visant à protéger les civils, et pour tenir informées les futures réactions internationales et des Nations Unies à la crise dans l'est tchadien. De plus, une présence internationale pourrait contrôler l'embargo sur les armes au Darfour ainsi que les mouvements des groupes armés dans la zone frontalière.

Le Conseil de Sécurité devrait aussi demander au gouvernement soudanais de cesser son soutien aux groupes armés commettant des abus à l'encontre des civils, et demander au gouvernement du Tchad de cesser son soutien aux factions rebelles du Darfour et aux groupes armés coupables d'attaques contre des civils, de recrutement et d'utilisation d'enfants soldats et autres atteintes aux droits humains. Le gouvernement du Tchad doit entreprendre une action urgente pour restaurer la loi et l'ordre, par exemple en menant des enquêtes impartiales et des démarches pour traduire en justice les coupables.

Méthodologie

Du 18 octobre au 30 novembre 2006, une mission de recherche de Human Rights Watch a recueilli des informations sur les cas récents d'agressions contre des civils au Tchad, principalement dans l'est du pays, le long de la frontière Tchad/Soudan. Human Rights Watch a fait plus de 100 entretiens avec des victimes des violences, ainsi qu'avec des témoins oculaires, des dirigeants traditionnels, des chefs tribaux, des fonctionnaires du gouvernement tchadien, des humanitaires nationaux et internationaux, des membres du personnel des hôpitaux et des centres de soins, des nomades, des réfugiés et des personnes déplacées, et des membres des groupes armés comme des membres de l'armée soudanaise, de l'armée tchadienne, des mouvements rebelles soudanais, des mouvements rebelles tchadiens et des milices d'autodéfense villageoises.

Dans la plupart des cas, les noms des personnes ayant participé aux entretiens ont été dissimulés afin de protéger leur  vie privée et de garantir leur sécurité. Pour la même raison, d'autres informations permettant l'identification, comme par exemple l'emplacement des entretiens, ont été, dans certains cas, également dissimulées.

Recommandations

Au Conseil de Sécurité des Nations Unies

 

·Prendre toutes les mesures nécessaires, y compris l'adoption urgente de toute résolution nécessaire: pour assurer le déploiement d'une forte présence internationale comprenant du personnel militaire et des observateurs des droits humains le long de la frontière Tchad/Soudan avec, au minimum, des ressources et un mandat suffisants pour protéger les civils et prévenir d'autres attaques contre les populations civiles, comme le prévoit l'Option B du rapport du 22 décembre 2006 du Secrétaire général des Nations Unies sur le Tchad et la République Centre africaine ; pour contrôler l'embargo sur les armes décrété par les Résolutions 1556 et 1591 du Conseil de Sécurité de l'ONU, en coopération avec le Panel d'Experts de l'ONU ; pour rendre compte des mouvements des groupes armés rebelles au-delà de la frontière ; et pour enquêter et faire des comptes-rendus publics sur les attaques transfrontalières contre des civils et autres incidents dans la zone frontalière.

·Demander au gouvernement du Tchad de cesser immédiatement son soutien aux groupes armés responsables d'agressions contre des civils, y compris les factions des groupes rebelles du Darfour responsables du recrutement forcé de réfugiés et d'utilisation d'enfants soldats, et d'entreprendre une action urgente pour restaurer la loi et l'ordre, y compris en évitant d'armer des milices ethniques commettant des abus.

·Demander la création immédiate d'un bureau du Haut Commissariat des Nations Unies aux droits de l'homme au Tchad disposant d'un mandat pour enquêter contrôler et rendre compte publiquement des violations des droits humains dans tout le pays, y compris dans le contexte d'un conflit.

·Demander aux Etats membres de l'ONU de soutenir les activités d'un bureau du Haut Commissariat des Nations Unies aux droits de l'homme au Tchad et le long de la frontière avec le Soudan en lui apportant des fonds suffisants et d'autres formes d'aide.

·Demander aux Etats membres de l'ONU d'assurer leur  soutien total aux activités humanitaires au bénéfice des réfugiés soudanais et des personnes déplacées à l'intérieur du Tchad.

Au gouvernement du Tchad

·Cesser immédiatement de soutenir les groupes rebelles du  Darfour commettant des abus, et tout autre groupe armé auteur d'abus.

·Soutenir le déploiement d'une force internationale renforcée au Darfour et le long de la frontière avec le Tchad pour empêcher de nouvelles agressions contre les civils.

·Contrôler l'actuel embargo de l'ONU sur les armes.

·Aider à mettre en œuvre l'Accord de Tripoli de février 2006 entre le Soudan et le Tchad.

·Déployer suffisamment de personnel militaire et de police, et de ressources dans les zones de conflit dans l'est tchadien, y compris des parties des régions de Ouaddaï et Salamat et les départements administratifs de Dar Tama et Dar Sila, et dans d'autres zones en fonction des besoins, disposant d'un mandat pour garantir la protection des civils contre de nouvelles attaques.

·Enquêter et traduire en justice tout l'individu impliqué dans des agressions contre des civils.

·Intervenir pour garantir la démobilisation de tout enfant soldat et mettre fin au recrutement d'enfants de moins de 18 ans par des groupes armés opérant sur le territoire tchadien. Exiger des comptes à ceux qui ont recruté et utilisé des enfants soldats.

Au gouvernement du Soudan

·Cesser son soutien aux groupes armés responsables d'attaques contre des civils au Tchad, que ce soit avec des armes ou d'autres formes de soutien.

·Appuyer le déploiement immédiat d'une force internationale renforcée par des éléments de l'ONU au Darfour et le long de la frontière avec le Tchad pour empêcher de nouvelles attaques contre les civils.

·Contrôler l'actuel embargo de l'ONU sur les armes.

·Aider à mettre en œuvre l'Accord de Tripoli de février 2006 entre le Soudan et le Tchad.

Aux mouvements rebelles soudanais

·Prendre toutes les mesures nécessaires pour garantir que les combattants se trouvant sous votre contrôle se conforment au droit humanitaire international et exiger des comptes à ceux qui ne le font pas.

·Cesser le soutien aux milices qui commettent des abus, aux groupes tchadiens d'autodéfense et à tout autre groupe armé responsable d'attaques contre des civils.

·Cesser immédiatement le recrutement et l'utilisation d'enfants soldats, et démobiliser les enfants soldats actuellement mobilisés.

Aux mouvements rebelles tchadiens

·Prendre toutes les mesures nécessaires pour garantir que les combattants se trouvant sous votre contrôle se conforment au droit humanitaire international et exiger des comptes à ceux qui ne le font pas.

 

Contexte

Le Tchad a été plongé dans la guerre civile peu après qu'il ait gagné son indépendance de la France en 1960, et depuis lors il a été régulièrement dévasté par des conflits internes et internationaux. L'opposition armée au dirigeant actuel du Tchad, le président Idriss Déby, s'est intensifiée fin 2005 quand des vagues de désertions dans les forces armées nationales tchadiennes sont venu renforcer plusieurs mouvements rebelles tchadiens.

En 2006, les rebelles tchadiens ont engagé des combats de faible intensité à l'est du Tchad, s'aventurant à l'ouest en avril pour frapper la capitale, N'Djamena, avant d'être repoussés par les forces de sécurité gouvernementales. Au début du mois de décembre, les forces rebelles ont perdu une série de batailles décisives dans le nord et l'est du Tchad, et un peu plus tard en décembre l'un des groupes les plus forts sur le plan militaire a signé un accord de paix avec le gouvernement. Cependant, d'autres groupes rebelles demeurent actifs et les agressions contre les civils sont continuelles.

 

Des raids transfrontaliers de milices lancés depuis le Soudan et la violence intercommunautaire ont entraîné le déplacement de 20 000 civils tchadiens fin décembre 2006 et début 2007, portant à plus de 100 000 le nombre total de Tchadiens déplacés dans la zone frontalière.[1]  En dépit du besoin croîssant d'aide humanitaire, les organismes d'aide ne peuvent pas accéder à de nombreux civils tchadiens du fait de l'insécurité. 

La dernière crise politique du Tchad se joue dans un contexte de conflit régional aigu. Les groupes insurgés menacent de faire tomber le gouvernement de la République Centre Africaine (RCA), pays voisin du Tchad au sud, et au Soudan à l'est le conflit du Darfour fait rage de façon incontrôlable depuis quatre ans.

Un dangereux cycle de violence par procuration s'est développé, le gouvernement du Tchad et celui du Soudan soutenant et armant des groupes rebelles dans la poursuite d'objectifs politiques et militaires plus vastes. Le gouvernement du Soudan a appuyé les rebelles tchadiens et les milices au Darfour, et le gouvernement du Tchad a soutenu les groupes rebelles soudanais dans l'est du Tchad, celui-ci à son tour a soutenu la création de groupes d'autodéfense villageois au Tchad. Les groupes armés ont proliféré le long de la zone frontalière Tchad-Soudan-RCA, et ont commis des crimes graves contre les civils au Tchad, qui peuvent s'apparentent à de graves crimes de guerre et des crimes contre l'humanité.

La zone frontalière instable entre le Tchad et le Soudan

Bien que séparés par une frontière, l'est du Tchad et l'ouest du Soudan sont étroitement liés sur le plan historique, économique et social, et nombre de groupes ethniques sont communs aux deux pays. Les communautés vivent de part et d'autre de la frontière dans des écologies marginales où les précipitations saisonnières peuvent être irrégulières, exerçant une pression sur les nomades, les agropastoralistes et les agriculteurs, et faisant de l'accès à l'eau, aux pâtures et aux terres propres aux cultures une question de vie ou de mort. Des décennies de guerre et de sécheresse ont provoqué des migrations transfrontalières dans les deux sens.

Les dynamiques politiques qui prévalent dans chacune des régions ont un impact dramatique sur les affaires des deux etats, en particulier du Tchad. Le président actuel du Tchad, Idriss Déby, ainsi que le président qu'il a destitué en 1990, Hissène Habré, sont arrivés au pouvoir à la suite de campagnes militaires lancées à partir de bases au Darfour avec le soutien ou la complicité du gouvernement soudanais. Le Darfour était une base pour les dissidents tchadiens au cours des guerres tchadiennes successives dans les années '80, et après 1986 les milices soudanaises financées par la Libye dans sa guerre contre le Tchad ont également été actives dans la région.[2]  Bien que N'Djamena soit située complètement à l'ouest du pays, au Tchad de dire que le pouvoir vient de l'est.

Les Tchadiens arabes représentent 15 à 20 pour cent de la population du Tchad [3] , et bénéficient d'une force politique cruciale, en particulier dans la zone frontalière. Lorsqu'il était un jeune officier de l'armée dans les années 80, Déby, qui appartient au clan des Bideyat des Zaghawa, a mené des attaques brutales contre les Tchadiens arabes au nom du président Habré, provoquant une migration des Tchadiens arabes vers le Darfour. En avril 1989, Déby a suivi les Tchadiens arabes au Darfour en exil à la suite d'un coup d'état manqué contre Habré. Alors qu'il était au Darfour, Déby s'est allié avec des groupes rebelles de Tchadiens arabes, dont certains devaient se joindre aux efforts de l'armée pour renverser son régime des années plus tard.[4]  Déby a bénéficié d'un certain soutien des Tchadiens arabes jusqu'à ce qu'une attaque des rebelles tchadiens contre N'Djamena en avril 2006 l'amène à désarmer et même à arrêter certains officiers arabes de l'Armée Nationale du Tchad (ANT).[5]

Les Tchadiens arabes ont également joué un rôle clé dans le conflit du Darfour, qui s'est aggravé en début 2003 après que des rebelles de l'Armée de libération du Soudan (ALS)[6] aient attaqué l'aéroport à El Fashir, au Nord Darfour. Le gouvernement du Soudan a réagi en recrutant des  Soudanais et des Tchadiens arabes, en particulier dans les groupes nomades et auprès des immigrants sans terre récemment arrivés, pour les enrôler dans des milices qui se sont fait connaître sous le nom de «Janjawid.»  De 2003 à 2005, les milices Janjawid soutenues par le gouvernement du Soudan et les forces gouvernementales soudanaises ont mené une campagne de «purification ethnique» et de crimes contre l'humanité contre les civils appartenant aux groupes ethniques Zaghawa, Masalit, et Fur au Soudan. Tuant au moins 200 000 personnes[7] et en déplaçant dix fois plus par la force les groupes ethniques non Arabes sont prédominants dans les groupes rebelles soudanais au Darfour.Au moins 232 000 Soudanais se sont réfugiés à l'est du Tchad.[8] 

Des membres des groupes ethniques Fur, Masalit et Zaghawa forment le noyau des mouvements rebelles soudanais, et beaucoup de Masalit et de Zaghawa ont des parents de la même ethnie au Tchad, de l'autre côté de la frontière, qui ont offert leur aide et un refuge tout au long du conflit du Darfour. En même temps, certains Zaghawa soudanais qui ont aidé Déby à prendre le pouvoir au Tchad sont restés dans l'armée tchadienne.[9]  Etant donné que certains membres des milices Janjawid viennent aussi de groupes ethniques qui enjambent la frontière –ou étaient eux-mêmes des citoyens tchadiens– ce n'était qu'une question de temps pour que le conflit du Darfour pénètre dans l'est tchadien.

 

Les groupes armés, que ce soit les rebelles soudanais ou les milices Janjawid, ont opéré librement dans la zone frontalière Tchad-Soudan dès le début des combats au Darfour. Les armées nationales soudanaise et tchadienne ont été plus circonspectes.[10] Cependant, les forces militaires tchadiennes ont pu être observées en train d'opérer bien à l'intérieur du Darfour.[11] Certaines unités ont traversé la frontière Tchad/Soudan en poursuite de rebelles tchadiens pas plus tard que le 12 décembre 2006.[12] Les forces aériennes du gouvernement soudanais ont bombardé des villages dans l'est tchadien en octobre 2006, dans le cadre d'une série d'attaques aériennes sans discernement contre les civils au Darfour.[13]

La détérioration des relations entre le Tchad et le Soudan

Dans les phases initiales du conflit du Darfour, en 2003 et 2004, Déby était allié avec Khartoum, qui avait contribué à le porter au pouvoir, au point qu'il avait résisté aux pressions des membres tchadiens de son clan Zaghawa pour soutenir les rebelles soudanais Zaghawa qui combattaient au Darfour,[14] même si des membres de son cercle rapproché le mettaient en garde sur le fait que Khartoum soutenait des milices de Tchadiens arabes dans l'intention de renverser son régime.[15]  Cependant, des membres Zaghawa de l'armée tchadienne, y compris des membres de la Garde Présidentielle, ont entretenu à titre officieux une aide secrète par-delà la frontière, provoquant des tensions entre le Tchad et le Soudan.[16]

En même temps que les relations du Tchad avec le Soudan se détérioraient en 2005, le style autocratique de gouvernement du président Déby lui coûtait son soutien dans son pays, même  au sein de son clan Bideyat Zaghawa. Déby a été accusé de détournement et de corruption[17] quand les recettes des richesses pétrolières nouvellement découvertes au Tchad ont commencé à remplir les coffres de l'Etat.[18] Au même moment, beaucoup de personnes au sein du parti au pouvoir ont estimé que les fonds détournés n'étaient pas distribués assez largement.[19]  Le mécontentement national causé par la prédominance de la minorité Zaghawa aux postes influents et le manque de gouvernance démocratique ont grandi en juin, quand Déby a amendé la constitution du Tchad de façon à pouvoir se présenter à un troisième mandat présidentiel.[20] De ce fait, des membres influents de la société tchadienne en sont arrivés à la conclusion que la lutte armée était la seule façon d'obtenir du pouvoir politique, et, avantage lié au pouvoir, l'accès aux richesses pétrolières.[21]

A partir de début octobre 2005,[22] les troupes de l'armée tchadienne ont déserté avec leur équipement pour rejoindre les mouvements rebelles tchadiens au Darfour. Parmi ces groupes rebelles se détachait le Rassemblement pour la Démocratie et la Liberté (RDL)[23] dirigé par Mahamat Nour Abdelkarim,[24] un Tchadien appartenant au groupe ethnique Tama. Mahamat Nour aurait collaboré avec le gouvernement soudanais et le chef Janjawid Musa Hilal au recrutement de combattants Tama au Darfour.[25]  Le Socle pour le Changement, l'Unité et la Démocratie (SCUD) rassemblait des Zaghawa déserteurs occupant des postes importants dans les forces armées [26] , dont des membres de la garde présidentielle, et du cercle rapproché de Déby, y compris ses neveux jumeaux, Tom et Timan Erdimi, et le chef de son clan Bideyat Zaghawa, Yahya Dillo Djerou.[27]

Des fonctionnaires du gouvernement soudanais, supposant le soutien tchadien aux rebelles du Darfour, ont commencé à soutenir les mouvements rebelles tchadiens.[28] Tant le RDL que le SCUD ont trouvé refuge au Darfour, le gouvernement soudanais installant des camps d'entraînement en octobre 2005.[29] L'appui matériel de Khartoum comportait des armes et des munitions que des observateurs internationaux ont pu voir en train d'être déchargées à l'aéroport de Geneina à l'ouest du Darfour, puis transportées au cantonnement de la sécurité nationale à Geneina et livrées ensuite la nuit dans des lieux occupés par les rebelles tchadiens.[30]  En revanche, des rebelles tchadiens ont été vus se battant aux côtés des milices Janjawid au cours d'opérations contre des rebelles soudanais dans l'ouest du Darfour.[31] 

Le 7 décembre 2005, des rebelles du SCUD ont attaqué Guéréda, à 120 kilomètres au nord de Adré, faisant dix morts et cinq blessés,[32] ce qui a marqué le début d'une campagne d'incursions rebelles au Tchad depuis le Darfour. La faction du RDL dirigée par Mahamat Nour a frappé ensuite, le 18 décembre 2005, avec un raid ambitieux contre la ville stratégique de Adré dans l'est tchadien, qui a été repoussé par les forces de sécurité tchadiennes combattant au côté des rebelles du Darfour.[33] Les autorités tchadiennes ont immédiatement accusé Khartoum d'être derrière cette agression.[34]

Son groupe ethnique Zaghawa représentant seulement 1% de la population tchadienne, le président Déby s'est maintenu au pouvoir depuis 1990 en créant des alliances politiques. Ses appuis lui échappant, il a trouvé des alliés parmi les rebelles soudanais qui avaient besoin d'utiliser la frontière Tchad-Soudan comme bouclier contre les attaques du gouvernement soudanais. En janvier 2006, le soutien tchadien aux mouvements rebelles soudanais avait dépassé les filières officieuses ad hoc et comprenait des véhicules, des armes et des munitions.[35]  En février 2006, le Tchad et le Soudan ont signé l'Accord de Tripoli, s'engageant à cesser leur soutien aux groupes d'opposition respectifs et invitant l'Union africaine à contrôler l'accord ;[36] mais en coulisse les deux parties ont continué à manoeuvrer et ont construit des alliances.

En avril 2006, ayant réuni le RDL et plusieurs mouvements rebelles tchadiens plus petits sous la bannière du Front Uni pour le Changement (FUC), Mahamat Nour a assiégé N'Djamena. Les rebelles du FUC ont parcouru des centaines de kilomètres à travers le Tchad depuis leurs bases au Darfour et en RCA et se sont livrés à des fusillades nourries contre les forces de sécurité tchadiennes dans les rues de la capitale. Avec l'aide considérable de l'armée française,[37] la tentative de prise du pouvoir a été déjouée le 13 avril, faisant des centaines de morts.  Le lendemain, le président Déby a rompu unilatéralement les relations avec le Soudan.[38] Bien que les deux pays aient renouvelé en juillet[39] leur engagement à expulser les rebelles de leurs territoires, et qu'ils aient rétabli leurs relations diplomatiques en août,[40] l'attaque du mois d'avril a jeté un froid sur les relations bilatérales.

En mai 2006, le soutien du gouvernement tchadien aux mouvements rebelles soudanais était de plus en plus évident, alors que des groupes comme le G-19[41] , faction de l'ALS, et le Mouvement pour la Justice et l'Egalité (MJE)[42] établissaient des bases dans l'est tchadien et cherchaient des recrues dans les camps de réfugiés soudanais administrés par l'ONU, parfois armés de laissez-passer signés par des agents gouvernementaux tchadiens.[43]

Pendant ce temps, de l'autre côté de la frontière, des agents du renseignement soudanais encourageaient poussaient les mouvements divisés de l'opposition tchadienne à s'unir sous un seul commandement.[44]  A partir de mi septembre 2006, les groupes rebelles tchadiens ont affronté les forces gouvernementales tchadiennes tout le long de la frontière, le FUC de Mahamat Nour combattant dorénavant sous la coordination d'une autre nouvelle coalition rebelle, l'Union des forces pour la Démocratie et le Développement (UFDD).[45]  Les rebelles Zaghawa tchadiens qui avaient combattu auparavant sous la bannière du SCUD s'étaient également reconstitués, se faisant dorénavant appeler le Rassemblement des Forces Démocratiques(RaFD).[46]

Comme en avril, les forces aériennes françaises auraient fourni des renseignements de surveillance aérienne cruciaux aux chefs militaires de Déby.[47]  Au Tchad, les groupes rebelles soudanais venus du Darfour ont joué un rôle décisif en appuyant les forces de sécurité du gouvernement tchadien dans certains des combats contre les rebelles tchadiens.[48] 

A la suite d'une série de défaites militaires cuisantes dans le nord-est du Tchad en décembre, le FUC à négocier avec le gouvernement tchadien en mi décembre, et le 24 décembre Mahamat Nour a signé un accord avec le président Déby à Tripoli, Libye. Les deux parties se sont engagées à mettre un terme à toute activité militaire  l'une contre l'autre et à relâcher leurs prisonniers respectifs. Les combattants de Nour ont bénéficié d'une amnistie et ont reçu la promesse d'être intégrés dans l'armée nationale.[49]  Le 25 décembre, la coalition de l'UFDD, privée de sa composante militaire la plus puissante, s'est unie aux rebelles du RaFD et a fait serment de continuer son combat contre le gouvernement tchadien.[50] 

Violences à l'est du Tchad

Les causes sous-jacentes de la crise à l'est du Tchad sont multiples. Elles comportent les conflits portant sur la terre et les ressources naturelles, en particulier l'eau, dans une zone de conditions environnementales extrêmes où le manque de pluie peut gravement perturber l'accès aux pâtures et le succès de l'agriculture. Au-delà des conflits portant sur les ressources, l'impact déstabilisateur des tensions politiques plus générales au Tchad, l'influence des nombreux groupes armés dans la région, dont beaucoup liés au conflit du Darfour, et la manière dont le gouvernement tchadien a répondu à l'insécurité sont tous des facteurs du conflit. Au niveau communautaire, les mécanismes de résolution de conflit se sont rompus.

Ces frictions constituent les ingrédients nécessaires d'un mélange explosif, mais les tensions communautaires par elles-mêmes ne sont pas suffisantes pour libérer la violence intercommunautaire largement répandue.[51]  Les atrocités l'est tchadien en 2006 sont principalement causés par les décisions des divers dirigeants politiques et des différentes forces armées présentes dans la région, en réponse à la prolifération des attaques des mouvements rebelles tchadiens. Par exemple la décision du gouvernement tchadien de retirer l'Armée Nationale du Tchad  (ANT) de la région, qui a provoqué un vide sécuritaire durable le long de la frontière.

En octobre 2005, l'ANT a commencé à redéployer des forces loin des zones frontalières dans le sud-est du Tchad afin de fortifier des points stratégiques plus au nord, comme Adré et Abéché, contre les attaques rebelles. Début 2006, les garnisons militaires tchadiennes de Modoyna, Koumou, Koloy, Adé, Aourado, Borota, et Goungour étaient vides,[52] permettant ainsi à divers groupes armés d'opérer dans le sud-ouest sans être inquiétés. Les redéploiements militaires ultérieurs dans la région frontalière, notamment dans les villes de Adé et Daguessa, n'ont pas été suffisants en termes de puissance militaire et de portée géographique pour avoir un impact matériel sur les violences des milices.

Le vide sécuritaire créé par les redéploiements frontaliers fin 2005 a persisté tout au long de 2006 et jusqu'en 2007, avec des conséquences désastreuses pour les civils. La relative absence de forces de sécurité dans la zone frontalière a permi une violente guerre par procuration. Pendant ce temps, les forces politiques plus larges du Tchad comme du Soudan attaquaient les partisans supposés de leurs ennemis et entraînaient les milices d'autodéfense villageoises dans la dynamique de leurs luttes. Les alliances -et les violences– ayant revêtu des aspects sectaires, les groupes ethniques se sont polarisés.

Les attaques dans la zone frontalière au sud-est prennent en général pour cible les civils non arabes, et la plupart ont été attribuées aux milices désignées localement et dans les médias comme les Janjawid.  Cependant, il est de plus en plus évident que le terme Janjawid est utilisé couramment par les victimes pour désigner tout agresseur armé, et qu'il est en fait inapproprié, en particulier tel qu'il est utilisé dans le contexte tchadien.  Historiquement, le terme Janjawid renvoyait aux criminels, bandits, ou hors-la-loi au Darfour. Avec l'avènement du conflit du Darfour en 2003, ce terme a pris une plus grande spécificité, mais il est resté ambigu, recouvrant au moins deux types distincts de forces armées : les milices recrutées, entraînées, armées et approvisionnées par le gouvernement du Soudan et utilisées comme forces par procuration dans la campagne militaire du gouvernement contre les groupes rebelles soudanais, et composées principalement d'Arabes soudanais et tchadiens ; et d'autre part des éléments armés circonstanciels qui profitent de l'effondrement total de la loi et de l'ordre pour régler des comptes, piller des villages, et s'emparer de bovins et de bétail.  

Human Rights Watch a découvert des preuves qui relient  des attaques contre les civils dans l'est tchadien à des chefs de milices Janjawid connus[53] , ou à des forces paramilitaires du gouvernement soudanais connues pour compter de nombreux membres de milices Janjawid.[54] Cependant, dans beaucoup d'autres incidents, l'identité des criminels est inconnue ou les témoins affirment qu'ils peuvent seulement identifier leurs agresseurs comme Arabes. De plus, certains groupes armés qui ne sont pas nécessairement soutenus et dirigés directement par le gouvernement soudanais semblent bénéficier du conflit de façon opportuniste en s'emparant du bétail et en attaquant et en pillant des villages dans l'est tchadien. En conséquence, Janjawid n'est pas le terme idéal pour caractériser tous les groupes armés responsables d'attaques contre les civils dans cette zone. Dans ce rapport, le terme «milice arabe» est employé pour caractériser les groupes armés désignés par les victimes de la violence comme Janjawid.[55]

Is s'est avéré difficile de déterminer la mesure dans laquelle le gouvernement soudanais est coupable pour les actes de violence commis par les milices contre les civils dans l'est du Tchad. Cependant, des sources dans le gouvernement tchadien, l'armée, et dans d'autres groupes armés, suggèrent que les officiers du gouvernement tchadien peuvent avoir une part de responsabilité pour ces actes responsabilité qui irait au-delà de l'échec à prendre des mesures préventives pour défendre ses citoyens.  Si Human Rights Watch ne dispose pas de preuves concernant les zones le long de la frontière Tchad/Soudan où a été menée l'enquête (Dar Tama au nord-est et Dar Sila au sud-est ), des témoignages de sources militaires sur des combats entre factions à Faya dans le nord-est du Tchad, et à Am Timan dans le lointain sud-est, soulèvent des préoccupations sur le fait que des agents de sécurité tchadiens auraient pu délibérément provoquer des conflits interethniques dans le but d'affaiblir les mouvements rebelles tchadiens.

En août 2006, des agents de sécurité tchadiens ont été signalés pour avoir exploité l'inimitié historique entre les Kamaya Goran et les Anakaza Goran à Faya, dans le nord-est du Tchad, en armant les Kamaya dans une tentative de déstabilisation de la base tribale du chef de l'UFDD Mahamat Nouri, un Anakaza Goran.[56] D'autres sources militaires et un fonctionnaire civil[57] ont affirmé à Human Rights Watch qu'en novembre le gouvernement avait armé les deux factions ethniques à Am Timan, à environ 180 kilomètres au sud-ouest de Goz Beida, dans la province de Salamat au sud, dans un conflit entre Arabes Salamat et Kibet au cours duquel plus de 200 personnes auraient été tuées.[58] Selon un officier supérieur de l'ANT, le gouvernement tchadien a armé les deux groupes ethniques divisés afin de provoquer des violences entre deux groupes dont il pensait qu'ils s'étaient alliés aux rebelles tchadiens.[59]

Le conflit au Tchad peut être défini comme un conflit armé interne, bien qu'il soit un conflit avec des dimensions internationales.[60]Toutes les parties impliquées dans le conflit au Tchad ont l'obligation de respecter les principes fondamentaux du droit humanitaire international, ce qui exige que toutes les parties au conflit fassent à tout moment la distinction entre civils et combattants, et entre biens civils et objectifs militaires. Les actes ou menaces de violence visant à répandre la terreur dans la population civile, et en particulier le meurtre, la torture physique ou mentale, le viol, la mutilation, le pillage, et les punitions collectives, sont interdits. La destruction d'éléments indispensables à la survie de la population civile, tels que les denrées alimentaires, les zones agricoles destinées à la production agro-alimentaire, les récoltes, l'approvisionnement en eau potable et les installations, est également interdite.[61]

Des différentes milices, dont les groupes Janjawid basés au Darfour et les milices arabes basées au Tchad et au Darfour, ont violé et tué des civils tchadiens, ont pillé et brûlé des villages tchadiens et volé du bétail et autres biens. Les groupes d'autodéfense villageois tchadiens ont tué des civils tchadiens. Les groupes d'autodéfense et les mouvements rebelles soudanais soutenus par le gouvernement du Tchad ayant des bases au Tchad se sont rendus responsables du recrutement et de l'utilisation d'enfants soldats. Le gouvernement tchadien n'a pas agi suffisamment pour la protection des civils, il n'a pas traduit en justice les auteurs d'atteintes aux droits humains, et il a permis à un climat d'impunité de s'installer dans l'est tchadien.  Le gouvernement du Tchad porte la responsabilité des exactions commises par les groupes qui reçoivent son soutien ou son aide, y compris les groupes rebelles soudanais et les milices d'autodéfense villageoises.

Agressions contre des civils au Dar Tama

Le Dar Tama est l'un des trois départements administratifs du Wadi Fira, une région du nord-est du Tchad dont la capitale est Guéréda, à 165 kilomètres au nord-est d'Abéché. Le Dar Tama héberge une majorité de Tama et d'importantes minorités arabes et Zaghawa. Les Tama et les Zaghawa sont des groupes ethniques non arabes qu'on peut trouver des deux côtés de la frontière Tchad-Soudan. Il y a deux sous clans importants parmi les Zaghawa du Dar Tama : celui des Bideyat, auquel appartient le président Déby, et les Burogat, étroitement liés au groupe ethnique des Goran. Historiquement, les relations entre les Tama et les Zaghawa ont été tendues, bien que les deux groupes aient coexisté de façon suffisamment pacifique pour permettre des mariages mixtes jusqu'à ce que les tensions sous-jacentes explosent dans la seconde moitié de 2006, quand des dizaines de civils ont été tués et des milliers d'autres déplacés dans une violence communautaire inspirée et attisée par la dynamique politique de la rébellion armée au Tchad.

Les chiffres exacts sur les victimes sont difficiles à obtenir,[62] mais les autorités Tama de l'un des 14 cantons du département ont établi une liste de 44 hommes Tama dont elles disent qu'ils ont été tués depuis le 16 septembre 2006.[63]   Un chef traditionnel du canton en question a prétendu que tous ces hommes avaient été tués par les hommes armés Zaghawa, et que les hommes Tama étaient particulièrement pris pour cible parce qu'ils étaient soupçonnés d'être des rebelles tchadiens ou des sympathisants des rebelles.[64]

«Les choses ont commencé à aller vraiment mal en septembre 2006, quand les rebelles [tchadiens] sont allés à Aram Kollé,» a-t-il dit, parlant de la zone montagneuse proche de la frontière soudanaise où les rebelles tchadiens  ont combattu contre les forces de l'ANT à la mi septembre. «Maintenant [les Zaghawa] essaient de nous tuer quand ils peuvent. «Vous êtes des rebelles,» disent-ils. Ils veulent tous nous tuer.»[65]  

La violence grandissante au Dar Tama se traduit par un nombre croissant de personnes déplacées dans cette zone. En août 2006, le Haut Commissariat des Nations Unies pour les réfugiés (HCR) a reçu des comptes-rendus sur des attaques contre des civils Tama commises par les Zaghawa dans la région de Guéréda, et 1200 Tama ont fui vers Goundo, un village à 30 kilomètres au nord de Adré.[66] Le 24 octobre, environ 3300 civils Tama et Mararit[67] sont passés au Soudan depuis Dar Tama, après que les Zaghawa aient cherché à se venger du meurtre d'une femme Zaghawa par un homme Tama.[68] Des civils déplacés ont aussi commencé à se rassembler à Guéréda, dans la ville proche de Kounoungo et dans deux camps de réfugiés administrés par l'ONU dans la région, Mille et Kounoungo, où le nombre de personnes déplacées d'origine Tama est passé de 49 le 30 octobre à 1861 le 22 novembre 2006.[69] Selon un responsable de réfugiés soudanais au camp de Kounoungo, les attaques de Zaghawa contre des civils Tama ont vidé les villages dans une bande de 10 kilomètres au nord du camp.

«Si vous allez dans ces villages, vous ne trouverez aucun homme dans la journée, seulement des femmes et des enfants,» a-t-il dit. «Même maintenant, pendant la récolte, vous ne trouverez pas d'hommes dans les champs, il n'y a que des femmes qui travaillent. Les hommes se cachent. Ils ont peur de se faire tuer.»[70] 

Les politiques récentes semblent être la clé de la violente dégradation des relations entre les Tama et les Zaghawa, en particulier depuis l'ascension de deux groupes rebelles tchadiens dirigés par des Tama. Mahamat Nour, fondateur du RDL (qui a été incorporé plus tard à l'UFDD) en octobre 2005, est né à Kounoungo, près de Guéréda. Mahamat Garfa, qui a fondé l'Alliance Nationale de la Résistance (ANR) en 1994, est né dans le canton de Faréh, au sud de Guéréda.[71]  Le fait que Guéréda soit perçu comme un bastion de la subversion rebelle semble contribuer aux tensions. D'un autre côté, bon nombre des policiers et des administrateurs civils locaux sont des Bideyat Zaghawa, ce qui a entraîné parmi la population Tama le sentiment que les fonctionnaires locaux sont du côté de l'administration Déby. Ceci rehausse leur perception de sectarisme.

Malgré les craintes des responsables du gouvernement d'une infiltration des rebelles tchadiens au Dar Tama, l'activité rebelle dans cette zone a été relativement peu fréquente, quoi qu'agressive. Le 20 janvier 2006, plus de 100 rebelles du RDL sont venus dans 20 camionnettes depuis leurs bases au Darfour, et ont fondu sur Guéréda où ils ont enlevé cinq personnes, dont le préfet ; ils ont tiré et blessé cinq autres personnes[72] et ils auraient libéré des prisonniers de la prison locale.[73]  Au début du mois de février 2006, des hommes armés supposés être des rebelles tchadiens ont enlevé deux membres du HCR de leur cantonnement à Guéréda et ont commencé à les conduire en direction du Soudan, mais ils ont été obligés d'abandonner leur tentative suite de la crevaison d'un pneu.[74]  Le 1er décembre 2006, des rebelles du RaFD se sont temporairement emparés de Guéréda dans le cadre d'une vaste offensive rebelle tchadienne contre les forces gouvernementales.[75] 

Selon un fermier Tama de 50 ans vivant dans un village à l'est de Guéréda, être un Tama peut se révéler dangereux, en particulier depuis que les rebelles tchadiens ont intensifié les opérations contre l'Etat tchadien.  

«Même pour aller seulement au village d'à côté, nous devons nous cacher dans les arbres et surveiller s'il n'y a pas d'hommes à cheval,» a-t-il dit. «Depuis le Ramadan [25 septembre au 23 octobre] ils veulent éliminer notre groupe ethnique, à cause de la rébellion Tama. S'ils nous laissent tranquilles, ils croient que nous allons tous rejoindre les rebelles, alors maintenant ils nous veulent morts.»[76]

Si les attaques des Zaghawa contre les Tama font en fait partie d'une stratégie de contre insurrection, que ce soit officiellement de la part du gouvernement du Tchad ou de ses agents, ou officieusement comme réaction spontanée des civils à la rébellion, cette stratégie semble s'être retournée : au lieu de décourager leur soutien, la violence semble inciter des civils Tama à se joindre aux rebelles.

«Tous les hommes sont morts ou sont partis rejoindre les rebelles [tchadiens],» a déclaré un dirigeant communautaire Tama à Guéréda. «S'ils restent ici ils sont morts, alors c'est plus sûr pour eux d'être avec les rebelles.»[77]

Au cours de sa mission de recherche, Human Rights Watch a reçu des informations sur des attaques de Tama contre des civils Zaghawa, mais n'a pas eu la possibilité de vérifier ces allégations.[78]

Massacres de civils

Des personnes appartenant à l'ethnie Tama et vivant dans des villages aux alentours de Guéréda font état d'attaques violentes et fréquentes menées par des hommes armés Zaghawa, issus des sous clans Burogat et Bideyat. Selon des témoins oculaires, les agresseurs sont parfois en uniformes, parfois en civil ou portent parfois des éléments d'uniformes militaires, et se déplacent en général à cheval, par petits groupes de deux à cinq personnes. Des hommes armés Zaghawa ont tué des civils Tama en volant du bétail ou autre chose, et ils se sont parfois livrés à des combats armés avec des forces d'autodéfense villageoises Tama,[79] qui se sont soldés par un nombre inconnu de victimes dans la région. Les femmes ne sont en général pas tuées, ce qui serait dû, selon les dirigeants Tama, au fait que le but des agresseurs Zaghawa était de priver les mouvements rebelles tchadiens de recrues en état et en âge de combattre. Bien que des Tama du Dar Tama aient été recrutés par les mouvements rebelles tchadiens, Human Rights Watch n'a pas constaté que les groupes rebelles tchadiens étaient actifs au niveau des communautés de la région; si beaucoup de Tama sympathisent ouvertement avec la rébellion, ils se demandent aussi pourquoi les rebelles Tama ne sont pas venus les défendre devant l'étendue des massacres.[80]

Les Tama et les Zaghawa interrogés ont avancé un certain nombre d'explications à l'augmentation soudaine de la violence intercommunautaire au Dar Tama. L'explication la plus courante est un incident survenu fin juin dans le village de Obé, situé à 12 kilomètres au sud-est de Guéréda dans le canton de Faréh. D'après un homme Tama de 52 ans vivant à Obé, les violences ont commencé après que deux hommes Zaghawa aient volé un homme Tama qui venait de rentrer du marché.

«Les gens à Obé poursuivaient les Zaghawa pour récupérer les choses volées, et alors les Zaghawa se sont retournés et ils ont tiré sur les Tama,» a raconté l'homme. «Un des Tama a reçu une balle dans la jambe. Il est tombé et il a fait le mort. Mais il avait un fusil. Les Zaghawa sont venus  pour le lui prendre, mais il était encore en vie et il les a tués tous les deux.»[81] 

Les témoins oculaires Tama de l'attaque de Obé ont raconté qu'un groupe nombreux de Zaghawa armés de fusils automatiques avait encerclé le village de Obé le 4 juillet ; certains des Zaghawa auraient porté des vêtements civils, tandis que d'autres portaient des uniformes militaires ou des parties d'uniformes.[82]  Un témoin oculaire Tama, âgé de 40 ans, a décrit une scène de violence aveugle :

«J'étais en train de prendre mon petit-déjeuner et quelqu'un est venu me dire: «Les Zaghawa ont encerclé le village,» a-t-il raconté. «Ceux qui pouvaient ont couru. Les Zaghawa se sont mis à tirer à l'intérieur des maisons. Ils ont tiré sur les gens qui s'enfuyaient. Ils disaient que nous étions tous des rebelles [tchadiens].»[83]

Une équipe médicale de l'International Medical Corps (IMC), une organisation non gouvernementale internationale, a soigné les blessés de Obé et a fait état de vingt personnes tuées et neuf gravement blessées. D'après l'IMC, des membres de l'ethnie Goran[84] armés de mitraillettes et de lance-roquettes ont encerclé Obé et ouvert le feu aveuglément.[85] Certaines déclarations de témoins oculaires suggèrent que les Tama de Obé ont riposté à leurs assaillants, peut-être même avec des armes automatiques, mais de toute façon les défenseurs du village ont été rapidement débordés. Human Rights Watch n'a pas reçu d'informations concernant des victimes Zaghawa à la suite des violences de Obé. L'événement a entraîné l'exode de 300 familles Tama de l'autre côté de la frontière, au Soudan.[86] Beaucoup d'autres se sont réfugiées dans la région de Guéréda.[87] 

Un homme faisant partie des centaines de Tama déplacés vivant à la périphérie de Guéréda a affirmé que les problèmes antérieurs entre Tama et Zaghawa à Obé concernaient habituellement du bétail volé, mais que les hommes Zaghawa qui ont attaqué Obé en juillet n'étaient pas des voleurs.

«Ils ont tiré sur les personnes qui s'enfuyaient ; pendant qu'on courait, ils nous suivaient pour nous tuer,» a-t-il déclaré. «Ils ne sont venus que pour tuer, pas pour voler. Avant ils volaient toujours, mais ce jour-là c'était seulement pour tuer.»[88]

Les Tama interrogés dans la ville de Guéréda et aux alentours font état d'une augmentation des vols de bétail commis par les Zaghawa à l'encontre des Tama depuis l'attaque de Obé, et ils remarquent aussi une proportion plus élevée des violences qui accompagnent ces vols.[89]  Une femme Tama âgée de 45 ans, habitante d'un village du canton de Faréh et qui s'est réfugiée au camp de Kounoungo, a dit que sa sœur a été tuée par des hommes armés Zaghawa alors qu'elle s'opposait à un vol.

 

«Je dormais et quand le soleil s'est levé, je me suis levée aussi pour préparer le thé,» a-t-elle raconté. «Puis j'ai entendu des coups de feu. Je suis sortie dans le jardin et j'ai vu les hommes. Quand mon mari a entendu les coups de feu il s'est enfui immédiatement, mais je ne pouvais pas laisser les enfants, alors je suis restée. Les hommes sont entrés dans la maison ; ils ne m'ont pas fait de mal, mais ils ont pris tout ce que nous avions. Dans le même quartier, ma sœur a été assassinée. Un homme l'a agressée pour lui prendre ses affaires. Elle a dit non. Il l'a tuée.»[90]

Certains villageois Tama se sont armés pour combattre leurs assaillants. Un homme Tama, âgé de 35 ans, dans un village Tama du canton de Faréh, a dit que son frère avait été tué alors qu'il poursuivait une petite bande d'hommes armés Zaghawa qui avaient volé ses animaux.

«Il s'appelait Abdullah Adam,» a dit l'homme. «Ils lui volaient son troupeau de chèvres. Il les avait rassemblées et ils les lui ont volées. Il les a suivis avec son arc et ses flèches et ils lui ont tiré dessus.»[91]

Dans de nombreux cas, les victimes des violences n'ont offert aucune résistance. Un garçon Tama de sept ans interrogé à l'hôpital de Guéréda a raconté que le 5 novembre il gardait un troupeau de chèvres à Mine Herat, un village près de Guéréda, quand un homme armé lui a tiré dans le pénis, et qu'il a aussi tiré sur son cousin de 25 ans et l'a tué.

«Ils étaient deux,» a dit le garçon. «Ils ont tout pris. Ils ont tué mon cousin aussi.»[92]

Viols et autres formes de violence sexuelle

Les hommes tout comme les femmes sont peu disposés à parler de viol ou d'autres formes de violence sexuelle, et il est rare qu'ils donnent spontanément des informations sur les viols; ils s'expriment souvent par euphémisme, admettant par exemple qu'une femme a eu ses«vêtements déchirés» quand en fait elle a été violée. Malgré cela, Human Rights Watch a reçu des informations concernant des viols au Dar Tama. Etant donné la stigmatisation sociale associée au viol dans la société tchadienne, les viols ont vraisemblablement été plus fréquents que ceux qui ont été signalés.

Des incidents de viols et de violence sexuelle signalés à Human Rights Watch semblent avoir été circonstanciels, les agresseurs s'en prenant à des femmes lorsque celles-ci se trouvent dans les champs. D'autres se sont déroulés dans le contexte plus large d'attaques armées. Dans une communauté Tama aux environs de Guéréda[93], une personne âgée du village a déclaré qu'une jeune fille avait été violée au cours d'une attaque par des Zaghawa, qui prétendaient être à la recherche de rebelles tchadiens.

«Ils sont arrivés au village et ils ont dit que nous étions tous des rebelles, mais ce n'est pas vrai. Ils ont vu les hommes et ils ont dit «vous êtes des rebelles,» a-t-il dit. «Les femmes vont dans les champs et font les récoltes, elles vont au marché, elles vont chercher l'eau; si les hommes y vont, ils se font tuer. Alors les femmes y vont, mais elles se font violer.  Une fille est enceinte. Quand le bébé naîtra, nous l'accepterons. Nous n'avons pas d'autre choix : le bébé est innocent.»[94] 

Selon un fermier de Obé, âgé de 52 ans, qui s'est réfugié dans le wadi (lit de rivière asséché de façon saisonnière) à proximité de Guéréda avec son troupeau de chèvres et une centaine d'autres personnes déplacées depuis le début du mois d'octobre, moissonner les récoltes peut être dangereux pour les femmes Tama.

«C'était une bonne récolte cette année, mais nous n'avons pas pu récolter parce que [c'était] trop dangereux,» a-t-il dit. «Alors nous avons pris nos animaux et nous avons laissé la récolte dans le champ. Les femmes peuvent aller récolter mais pas les hommes, parce que les hommes se feront tuer. Mais les femmes se font violer. Même maintenant, ils frappent les femmes et ils les violent.»[95] 

Pillages de bétail et de biens civils

Les groupes armés actifs au Dar Tama ont systématiquement pillé des biens civils dans les villages, prenant le bétail dans la plupart des cas. Des témoins Tama affirment qu'en 2006 le vol de bétail par des Zaghawa au Dar Tama est devenu de plus en plus fréquent, violent, et effronté. Selon le chef d'un village de 148 huttes situées entre les camps deMille et de Kounoungo, le vol est devenu un fait quotidien.

«Tous nos animaux ont été volés par les Zaghawa ; tout ce qu'il nous reste, ce sont les ânes … et les chiens,» a-t-il dit. «Il y a un peu de bétail dans le wadi en dehors du village ; les garçons doivent y dormir pour le surveiller. Si [les Zaghawa] le voient, ils le prendront. Et ils tuent. Nous vivons dans la peur. Quand je vais dormir le soir, je ferme les yeux très fort.»[96]

Selon ce chef de village, les Zaghawa ont attaqué son village en plein jour pour la première fois 10 jours avant le Ramadan (le 14 septembre), et ils ont pris dix têtes de bétail. Depuis lors, son village a été attaqué quatre autres fois, et 101 têtes de bétail ont été volées au total.

«Il y a toujours eu un problème avec les Zaghawa, mais avant, ils venaient nous voler mais en se cachant, ils avaient honte, ils le faisaient comme un voleur le ferait, la nuit,» a-t-il dit. «Maintenant ils n'agissent pas comme si ce qu'ils font était mal. Ils viennent pendant la journée et ils volent.» 

L'importance du pillage de bétail est devenue telle qu'en septembre, nombre de Tama des villages voisins du camp de Kounoungo, un camp de réfugiés administré par l'ONU, amenaient leurs animaux dans le camp la nuit pour empêcher qu'ils soient volés.[97]  D'après un dirigeant du camp de réfugiés, les Tama viennent se réfugier dans le camp parce qu'ils ont peur d'être attaqués s'ils restent dans leurs villages.

«Ils apportent les récoltes dans le camp pour qu'elles y soient en sécurité, et ils amènent aussi leurs moutons et leurs chèvres, et même des vaches, les seules vaches qu'il leur reste après tous les pillages, à l'intérieur du camp,» a-t-il dit. «Presque tout ce qu'ils ont a déjà été pris. Maintenant, ils vendent leurs animaux à bas prix dans le camp parce qu'ils veulent juste s'en débarrasser. Ils savent que leur bétail servira à les désigner comme cible alors ils veulent au moins en retirer un peu d'argent.»[98]

La vague de vols de bétail qui a balayé le Dar Tama ne se limite pas aux villages Tama ; les Arabes (qui sont également fortement représentés parmi les rebelles tchadiens) disent qu'eux aussi en ont été victimes.

«C'est arrivé dans nos villages chaque jour, ou chaque semaine,» a affirmé une femme arabe de Gurjuareh, au nord du camp de Kounoungo. «Ils ne tuent pas, ils volent seulement. Ils font partie de l'armée tchadienne. Des militaires Zaghawa. Ils portent des uniformes, ils viennent à cheval, parfois à trois, parfois à sept ou huit. Ils prennent les vaches, les bœufs, les chèvres. Il y a eu beaucoup de problèmes cette année, mais les trois derniers mois c'est devenu bien pire.»[99]

La réponse du gouvernement tchadien aux violences

Beaucoup de personnes au Dar Tama déclarent que le gouvernement tchadien et les policiers n'ont pas fait grand chose pour arrêter les violences commises contre les civils, et que les enquêtes et les poursuites effectuées sont rares. Les responsables du gouvernement tchadien ne condamnent pas la violence croissante dans la région de Guéréda, n'enquêtent pas et ne traduisent pas en justice les criminels présumés. Ceci équivaut à une tolérance officielle, et encourage d'autres exactions.

Au delà de l'indifférence et de l'inaction, les habitants affirment que les autorités tchadiennes sont complices des Zaghawa qui commettent les agressions. Plusieurs témoins Tama des attaques contre les communautés affirment avoir vu des officiers Zaghawa distribuer des armes et/ou des munitions aux civils Zaghawa.[100]  Un chef de village près du camp de Kounoungo a déclaré:

«Le gouvernement les aide,» a-t-il dit. «Ils ne volent pas, mais ils défendent les autres Zaghawa qui volent. Si les bandits n'ont plus de balles, les militaires leur en donnent d'autres.»[101] 

Les habitants de la région soupçonnent aussi le gouvernement d'être impliqué dans la vague de vols qui infestent cette région. Des véhicules d'aide humanitaire volés à Guéréda ont été retrouvés en possession de représentants du gouvernement tchadien dans l'est du Tchad.[102] D'autres véhicules d'aide humanitaire volés auraient été vus en possession de rebelles soudanais connus pour leurs liens avec le gouvernement tchadien, comme par exemple la faction du G-19 fidèle à Khamis Abdullah, qui a été active dans la zone frontalière au sud de Adré et dans l'ouest du Darfour.[103]

De nombreux Tama vivent dans la crainte des fonctionnaires de l'armée et du gouvernement, et plusieurs dirigeants communautaires Tama n'ont accepté de participer à nos entretiens que la nuit et avec des strictes garanties de confidentialité. D'autres ont complètement refusé de s'exprimer, craignant des représailles violentes des forces de sécurité tchadiennes.[104] 

«Nous avons peur du gouvernement, de la police, des gendarmes. Ils savent tous ce qui se passe, mais ils ne font rien,» a dit un chef de canton[105] Tama d'un village à proximité de Guéréda. «Ils protègent leurs frères.»[106]

Attaques des milices contre les civils au Dar Sila

Le Dar Sila est l'un des quatre départements administratifs de la région de Ouaddaï, dans le sud-est du Tchad, avec pour capitale Abéché. Le siège administratif du Dar Sila est Goz Beida. Le Dar Sila est la terre d'une majorité hétérogène non arabe, les Dajo et les Masalit étant les plus nombreux parmi beaucoup d'autres groupes ethniques non arabes, et quelques minorités arabes significatives.

Les relations au Dar Sila entre groupes ethniques arabes et non arabes se caractérisent par de très anciens conflits portant sur la terre et sur l'accès à l'eau. Les relations intercommunautaires se sont gravement dégradées en 2006 avec la multiplication des attaques des milices contre les civils, des dizaines de villages pillés et incendiés, provoquant alternativement le dépeuplement des zones civiles et leur surpeuplement du fait des personnes déplacées à l'intérieur du pays. Lors d'une semaine particulièrement sanglante, plus de 60 villages ont été attaqués, au moins 220 villageois ont été tués, et des champs de céréales ont été incendiés.[107] Plus de 90 000 Tchadiens, hommes, femmes et enfants, ont abandonné leurs foyers dans l'Est du Tchad en 2006, dont la vaste majorité dans le département du Dar Sila,[108] où 15 000 personnes au moins ont été déplacées pour le seul mois de novembre.[109] 

Un ensemble complexe de tensions sous-jacentes se sont conjuguées pour créer les conditions des violences au Dar Sila, par exemple la compétition pour la terre et d'autres ressources, l'échec des mécanismes de résolution de conflits et un afflux régulier d'armes légères dans la région.

Cependant, c'est le retrait des forces militaires tchadiennes des garnisons frontalières au sud de Adré fin 2005 et début 2006 qui a définitivement déclenché la violence. Le vide sécuritaire créé a permis aux milices arabes de lancer des attaques transfrontalières contre les civils tchadiens sans pratiquement être contrôlées. Comme les attaques des milices arabes se poursuivaient en avril et mai 2006, les victimes des violences ont signalé que les attaques partaient de plus en plus souvent du Tchad, et non du Soudan, et qu'elles étaient réalisées par des Tchadiens, souvent par d'anciens voisins, amis et collègues.

En l'absence d'une présence policière ou militaire suffisante du gouvernement tchadien, de nombreux villages au Dar Sila ont organisé des groupes d'autodéfense pour décourager les attaques des milices et pour se défendre. Ces groupes, constitués d'hommes et de garçons, sont armés essentiellement de lances, couteaux, épées, flèches empoisonnées, gourdins et boomerangs. Cependant, les fusils semi-automatiques Kalachnikov - convoités mais chers, surtout pour les paysans tchadiens- sont de plus en plus présents dans l'arsenal des groupes d'autodéfense.[110]

Lors de précédentes missions de recherche au Dar Sila en janvier et en avril 2006, Human Rights Watch avait constaté que les groupes d'autodéfense de la région s'organisaient avec ceux des villages voisins, chacun s'engageant à défendre l'autre en cas d'attaque. Plus récemment, la construction d'alliances semble s'être faite sur une échelle plus large. Beaucoup d'Arabes au Dar Sila indiquent que les membres non arabes des groupes ethniques Muro, Dajo, Dagal, Kibet et Rumah se sont réunis en septembre à Djorlo, dans la région de Kerfi, au sud de Goz Beida, pour mettre en place un accord de défense mutuelle contre les tribus arabes de la région.[111]  Beaucoup de non Arabes (principalement des Dajo et des Muro) affirment que les Arabes tchadiens ont rejoint une wihida Arabia, ou «Union arabe,»  transfrontalière, dont les cotisations seraient la participation de la communauté aux raids des milices.[112] 

Dans leur ensemble, les attaques récentes des milices ont polarisé l'identité ethnique au Dar Sila. Les Arabes tchadiens sont loin d'être un groupe monolithique, mais les civils des groupes ethniques arabes au Dar Sila ont fini par être stéréotypés comme Janjawid, un terme emprunté au Darfour, en vertu de la tendance ethnique des récentes violences commises par les milices. La prédominance de cette conception simplifiée a contribué aux récentes attaques ethniques contre les civils arabes au Dar Sila.

Pendant ce temps, le soutien de gouvernement tchadien aux activités des groupes rebelles soudanais a accéléré la polarisation.[113] A la suite de l'offensive des rebelles tchadiens contre N'Djamena en avril 2006, les rebelles soudanais ont commencé à soutenir les groupes d'autodéfense tchadiens, tant officiellement qu'officieusement. Dans certains cas ils proposent des conseils tactiques et dans d'autres ils organisent, forment et en arment les groupes d'autodéfense villageois. Les groupes d'autodéfense qui ont reçu le soutien, la formation ou le parrainage des rebelles soudanais au Dar Sila ont été baptisés les «Tora Boro,» un autre terme emprunté au Darfour, où il était appliqué à l'origine aux groupes rebelles du Darfour par le gouvernement soudanais et les milices alliées.

Tout au long de 2006, les attaques des milices dans l'est du Tchad ont signalé une polarisation ethnique, la plupart des victimes appartenant à des tribus non arabes comme les  Masalit et les Dajo (tribus transfrontalières qui ont été également prises pour cibles par les attaques des milices arabes au Darfour) et les témoins oculaires décrivant infailliblement leurs agresseurs comme des Arabes.[114] Le fait que les violences aient tendance à éviter les villages arabes, même dans les zones frontalières durement touchées et qui ont été en grande partie abandonnées du fait des raids incessants, a conduit de nombreuses personnes au Dar Sila à conclure que les Arabes bénéficiaient d'une immunité de facto contre les attaques,[115] et qu'ils étaient en fait complices des milices arabes.

Les civils tchadiens étant stéréotypés comme Janjawid et «Tora Boro» dans leur propre pays, il est évident que les incursions depuis le Soudan ont été à la fois de nature politique et militaire. De ce fait elles ont un impact mortel sur les relations intercommunautaires dans l'est tchadien . Cependant, les stéréotypes ethniques dominants sont loin d'être absolus. Les milices soi-disant arabes qui ont commis des atrocités dans le département du Dar Sila comprennent beaucoup de non Arabes dans leurs rangs, comme les Ouaddaïens[116] et les Mimi.[117] Certains éléments de la majorité Dajo ont pris des villages d'assaut dans l'est tchadien, commettant des agressions contre des membres de leur propre groupe ethnique.[118] Même s'il existe une forte tendance ethnique dans les violences récentes des milices, l'appartenance ethnique seule ne détermine pas la composition des milices. Les civils du Dar Sila s'alliaent avec les divers groupes armés opérant dans la région pour des raisons économiques ou politiques, ou tout simplement pour assurer leur propre survie.

Meurtres de civils commis par les milices sur l'axe Dogdoré-Koukou

Dogdoré, un village à majorité Dajo à 120 kilomètres à l'est de Goz Beida et à 20 kilomètres à l'ouest de la frontière du Soudan, s'est trouvé au centre de deux vagues de violence distinctes en 2006, l'une mi avril et la seconde début octobre qui a déferlé à l'ouest vers la ville de Koukou-Angarana.[119]

Bien que les violences des milices ne soient pas nouvelles dans la région de Dogdoré,[120] il est possible qu'un désaccord insignifiant sur un marché de Djimeze,[121] à l'ouest de Dogdoré, ait déclenché les massacres qui ont commencé le lendemain. Selon un récit souvent repris dans la région de Dogdoré et ailleurs, un homme Dajo à Djimeze aurait refusé de payer un droit, une taxe, ou une somme (selon les versions différentes) à un marchand arabe. Les deux hommes se seraient querellés et lorsqu'un  «Tora Boro» s'en est mêlé, la dispute s'est convertie en bagarre.[122] Le lendemain, le 4 octobre, une milice arabe a attaqué Djimeze, tuant un civil et en blessant trois autres ; Djimeze ainsi que le village voisin de Marfakatal ont été pillés et incendiés. Pendant les cinq jours qui ont suivi, les milices arabes ont attaqué et pillé une série de villages non arabes à l'ouest de Dodgore, dont Ayande, Khashkash, Kamour, Ambache, Djamra, Romalie, Adiro, Mouraye, Diri, Dabanai, et Djedide.[123] 

Le 8 octobre, la vague de violence a atteint Tiero, un village Dajo comptant une population importante de personnes déplacées et disposant d'une force d'autodéfense bien organisée et bien armée. Neuf civils y ont été tués, dont une femme ; treize autres ont été blessés et vingt-cinq maisons ont été incendiées.[124]  Le lendemain, Tiero a été sécurisé par un nombre important de soldats de l'ANT de la garnison de Daguessa, à 15 kilomètres à l'est de Dogdoré, ce qui apparemment a découragé de nouvelles attaques des milices.[125] Une force d'autodéfense Dajo venue de Kerfi, à l'ouest, est arrivée également, quoi que trop tard pour défendre la population sous le commandement du chef de milice Saleh Makayeh, basé à Djorlo.[126]

Bien qu'il soit difficile de tracer un portrait complet des différentes milices qui ont commis les attaques de la région de Dogdoré, le témoignage d'un homme Dajo de Djimeze, qui a été enlevé après que son village ait été attaqué le 4 octobre, est révèlateur. Selon ce fermier de 73 ans, il a passé une semaine avec un groupe d'une cinquantaine d'hommes armés dans un farik [village arabe] situé à environ quatre heures de marche de Djimeze. Il y avait parmi ses ravisseurs des hommes de diverses tribus arabes tchadiennes, dont les Salamat, les Hemat, les Beni  Seit et les Awatfi, et il en connaissait certains de Djimeze.

«Je les connaissais depuis que j'étais jeune,» a-t-il dit. «Je ne pouvais pas le croire. Nous avons grandi ensemble, mais ils étaient comme des étrangers.»[127] 

Chaque jour, une vingtaine d'hommes armés quittaient le farik à cheval et revenaient le soir avec des ânes volés chargés de céréales et d'autres butins. Chaque soir, les miliciens choisissaient un village pour cible et décidaient de ceux d'entre eux qui mèneraient l'attaque le lendemain. Parfois, des disputes éclataient entre les hommes âgés de l'unité, qui émettaient des réserves sur les violences, et les jeunes combattants qui estimaient que les attaques étaient justifiées.

«Les hommes plus âgés disaient: «Ce que nous faisons n'est pas bien,» a dit le fermier. «Les jeunes Arabes qui avaient de mauvais parents disaient: «Mon frère est mort, mon père est mort, les Dajo doivent brûler.»  Ou bien ils disaient: «Nous avons notre wahida Arabia,[128] et chaque chef de farik doit porter sa part du fardeau.»[129]

Le pillage était une motivation évidente, mais les raids des milices semblent aussi motivées par des stratégies politiques spécifiques. Ceci aurait été suggeré par des déclarations attribuées au dirigeant de la milice arabe, un homme au nom d'Abdul Haq qui ne vivait pas au farik mais pouvait être appelé si nécessaire.

«Il [Abdul Haq] est venu un jour avec sept hommes armés à cheval et il a dit aux Janjawid de ne pas tuer les femmes, ni les enfants, ni les personnes âgées,» a dit l'homme Dajo. «Tous les jeunes hommes Dajo sont des Tora Boro ; tuez seulement les jeunes hommes,» a-t-il dit.»[130]

 

Quand la milice a attaqué Djimeze, ils se sont battus avec un groupe d'autodéfense  et quatre membres de la milice ont été tués ; ils n'ont été que 18 à rentrer au farik. Le lendemain, la milice attaquait Tiero et peu après l'homme Dajo était relâché.[131]

D'après des témoins oculaires de Tiero, leur village a été attaqué le 8 octobre par une milice composée de membres de tribus arabes locales -des Salamat, Hemat, Mafaza, Borno- ainsi que de membres des tribus non arabes Mimi et Ouaddaï . Les assaillants étaient à dos de chameau et de cheval, portaient des uniformes kaki Soudanais (uniformes des Forces armées soudanaises)et étaient armés de fusils automatiques. Certains d'entre eux étaient connus à Tiero, dont le présumé chef de guerre Ahamad Bechir, un Arabe Salamat du village voisin de Marena.[132]   

Des membres de la force d'autodéfense de Tiero disent que la milice est arrivée de l'ouest par une crête rocheuse et qu'elle est entrée dans Tiero dans une zone très peu peuplée proche de la route principale est-ouest, où ils ont incendié trois maisons et tué trois civils, dont une femme. Ils ont rapidement rencontré une résistance armée. La milice est alors partie vers le sud, échappant aux défenseurs du village, et brûlant encore 22 maisons et tuant cinq autres civils. Le responsable de la force d'autodéfense de Tiero, Hassan Yunis Isaak, pensait que la milice avait attaqué Tiero pour le tuer, parce que ses prouesses de combattant les empêchaient d'attaque des civils dans la région. Selon Yunis, aucun des membres de son groupe d'autodéfense ne faisait partie des victimes.[133] 

La fréquence des attaques dans la région de Dogdoré a diminué mi octobre. Ceci a permis aux civils déplacés qui avaient abandonné leurs maisons de retourner vers leurs villages pour récupérer leur nourriture, vêtements et objets personnels, parfois enterrés sous le sol de leurs huttes. Ces personnes déplacées ont fait l'objet d'attaques ; un homme de 60 ans a été assassiné le 27 octobre après son retour pour récupérer un sac de céréales au village de Djedide, qui avait été abandonné.[134]

Les 15 et 16 décembre, les attaques contre les villages de la région ont repris, cette fois à l'autre extrémité de l'axe, à Koukou-Angarana, où une milice arabe a fait une trentaine de morts parmi les villageois, les réfugiés et les personnes déplacées, ainsi qu'une trentaine de blessés. Le 16 décembre, les forces de l'ANT ont contre-attaqué lors de combats intenses autour du village de Habile, un centre important pour les personnes déplacées, où 22 villageois et Tchadiens déplacés ont été tués et 93 maisons incendiées. Plus de la moitié des 9000 personnes déplacées réfugiées à Habile et dans ses environs sont alors parties vers Koukou-Angarana.[135] 

Massacres de civils par les milices dans la région de Kerfi

Le 4 novembre, les milices ont frappé Kerfi, à 45 kilomètres au sud de Goz Beida, une zone qui n'avait pas été touchée par la violence auparavant. Au cours des deux semaines qui ont suivi, 67 villages ont été attaqués, dans un triangle allant de Kerfi aux villages de Tamajour et Koukou-Angarana au nord, 267 personnes ont été tuées.[136]  Des dizaines de villages ont été incendiés et pillés. Ceci a provoqué un mouvement de civils vers Goz Beida au nord et aussi en direction de Habile et du camp de réfugiés de Goz Amir administré par l'ONU près de Koukou-Angarana. Comme dans les violences des milices dans d'autres localités du département, l'immense majorité des victimes venait de villages non arabes.

Cependant, une attaque qui a eu lieu trois semaines avant la vague de violence dans la région de Kerfi n'était pas semblable aux attaques précédentes. Elle marquait au contraire une évolution dangereuse de la violence au Dar Sila.

Le 13 octobre, à environ deux heures de l'après-midi, une milice Dajo a attaqué le village arabe de Amchamgari, à l'ouest de Kerfi, faisant dix-sept tués et sept blessés.[137] Des témoins oculaires ont dit que les assaillants étaient arrivés à pied, vêtus à la fois de tenues militaires de camouflage et de vêtements civils. Certains étaient armés de fusils automatiques, mais la plupart portaient des lances ou combattaient avec des flèches empoisonnées. Un Arabe de Salamat, âgé de 53 ans, blessé d'une balle dans le pied au cours de l'attaque, a dit qu'il vivait à Amchamgari depuis 15 ans et qu'il n'avait jamais eu de problème avec ses voisins Dajo jusqu'alors.

«Je dormais sous un arbre et mes enfants sont arrivés en courant et ils ont dit: «Papa, il nous faut courir! Ils nous attaquent,» a-t-il dit. «Mais c'était déjà trop tard pour courir. Ils tiraient sur notre village. Certains sont tombés morts tout de suite ; d'autres étaient blessés. Ils ont commencé à mettre le feu à nos maisons. Je me suis préparé à me battre. Ils ont lancé un cri de guerre: «Ak, ak, ak, ak, ak.»  Ils disaient: «Jahao Doom!» et «Tuez les Arabes !»[138]

Des dirigeants arabes de la région de Kerfi et d'ailleurs, ainsi que des témoins oculaires de Amchamgari affirment qu'un groupe d'autodéfense  Dajo basé à Djorlo était l'auteur de l'attaque et a désigné Saleh Makyah, le leader du groupe d'autodéfense de Djorlo, comme le chef de guerre.[139] Les chefs traditionnels de Kerfi, dont Hissène Ibrahim et Goni Issah, ont également été cités comme ayant été impliqués dans la direction de l'attaque.[140] D'après un Arabe Borno chef de fraction,[141] le raid de Amchamgari était un acte de frustration de la part du groupe d'autodéfense Dajo.

«Pendant le Ramadan, les Noirs sont allés défendre Tiero, mais les combats étaient déjà terminés,» a-t-il dit. «Ils n'ont pas participé aux combats. Je ne sais pas qui a attaqué Tiero, mais ce n'était pas nous. Maintenant les Africains sont revenus et ils étaient en colère alors ils ont fait la guerre contre les Arabes ici à Kerfi. Ils revenaient de Tiero et ils étaient en colère et ils ont fait la guerre contre nous; ils ont incendié un farik[142]    

Un Arabe Salamat de 46 ans qui a une femme à Amchamgari et une autre femme à Adjoup, un farik voisin,a exprimé un sentiment assez répandu chez les Arabes de Kerfi : l'attaque contre Amchamgari aurait été le résultat direct d'un serment fait à Djorlo pendant le Ramadan par des habitants Dajo, Muro, Kibet, Rumah et Dagal, toutes des tribus non arabes.

«Ils ont juré sur le Coran qu'ils ne laisseraient pas les Arabes vivre parmi eux,» a-t-il dit.

L'attaque contre Amchamgari a eu lieu le 13 octobre, mais le chef de canton Dajo à Kerfi a situé au 14 octobre le début des problèmes avec les Arabes dans la région environnante, quand des hommes armés arabes auraient tendu une embuscade à un groupe d'hommes Muro sur la route entre Djorlo et Djereme.

«Ils [les Arabes] voulaient seulement tuer les Noirs et partir,» a-t-il dit. «Il n'était pas question de vol à ce moment-là.»[143] 

Les violences entre les Arabes et les Dajo ont explosé à nouveau le 26 octobre, après que du bétail arabe ait traversé le village Dajo de Am Derees, près de Louboutigue, et se soit mélangé avec du bétail Dajo. Au cours du tri des animaux, un homme Dajo a été tué et quatre autres ont été blessés. Les rebelles soudanais de la région affiliés au G-19, faction de l'ALS, mais appelés les «Tora Boro», ont transporté les blessés à l'hôpital de Goz Beida.[144] 

Le 4 novembre, date à laquelle Kerfi a été attaqué, a marqué le début de deux semaines de violences communautaires horribles dans cette zone. Des dizaines de villages non arabes ont été attaqués, pillés, incendiés et abandonnés. Des civils Dajo ont raconté comment des voisins arabes qu'ils connaissaient depuis des années sont apparus soudainement dans leurs villages avec des armes automatiques, brûlant des huttes, volant du bétail et tuant ceux qui résistaient.

«Nous avions de bonnes relations avec les Arabes avant, jamais ça,» a dit un homme Dajo qui est resté pour défendre son village après qu'il ait été abandonné. «Ils pillent et ils brûlent des villages partout dans la région.»[145]

Le 5 novembre, trente-cinq civils ont été tués et vingt-huit autres ont été blessés lors d'une attaque particulièrement brutale contre Agurtulo, un village Dajo à l'ouest de Kerfi, selon les autorités locales.[146]  Une femme très âgée de Agurtulo a été séparée de sa famille dans la confusion qui a suivi l'attaque et elle est arrivée à Kerfi toute seule, à pied, le 12 novembre.

«Je ne sais pas où sont mes enfants,» a-t-elle dit. «Avant-hier, j'ai vu mes enfants qui se battaient avec des arcs et des flèches. Je veux revenir dans mon village et mourir.»[147]

Deux civils ont été tués et trois autres blessés quand le village de Tamajour a été attaqué le 7 novembre, dont un homme qui serait malade mental et qui a été brûlé vif dans sa hutte.

«Le groupe qui nous a attaqués était mélangé,» a dit un fermier Dajo de Tamajour, âgé de 40 ans, qui se remettait à l'hôpital de Goz Beida après avoir reçu une balle dans le pied. «Il y en avait de pas très loin de Lubane, et d'autres étaient des étrangers. Ils sont arrivés, ils ont incendié le village de Tamajour, ils ont brûlé nos champs, et ils sont partis. Nous avons vécu pendant 25 ans avec les Arabes de Lubane. Pourquoi est-ce qu'ils feraient ça ?»[148] 

Le 7 novembre, Djorlo, qui pour les Arabes de Kerfi  était lié à l'attaque contre Amchamgari en mi octobre, a été attaqué par une importante milice arabe ; 36 villageois ont été tués et 22 autres blessés. Les blessés ont dû attendre jusqu'au lendemain après-midi pour être transportés en ambulance à l'hôpital de Goz Beida, tandis que les morts furent inhumés dans quatre fosses communes.[149] 

«A deux heures de l'après-midi, j'ai entendu les premiers coups de feu,» a raconté Haroun Daoud, chef de village Djorlo. «Ils étaient vêtus d'uniformes kakis, ou de jellabiya,[150]certains avaient des turbans et leur visage était dissimulé, ils étaient armés de Kalachnikov. Ils étaient à cheval. Nous en connaissions quelques-uns, des Arabes Awatfi. Ils se sont regroupés avec les Soudanais ; les Soudanais qui viennent ici chez des parents avant de nous voler notre bétail.»

Prévoyant semble-t-il les violences, beaucoup de gens à Djorlo avaient enterré des céréales et autres biens de valeur dans le sol de leurs huttes avant l'attaque du 7 novembre, et au cours des jours suivants beaucoup sont venus récupérer ce qu'ils pouvaient. Le 10 novembre, Habib Mehajir, 24 ans, Abdullah Hissein, 20 ans, et Musa Mahamat, 16 ans, trois des enfants de Haroun Daoud, ont été tués à Djorlo en défendant le village contre les pilleurs, qui étaient venus avec des chameaux pour emporter les stocks de céréales.

Après la première vague d'attaques des milices dans la région de Kerfi, les civils se sont réfugiés dans des grandes villes comme Kerfi et surtout Habile. Les milices en ont semble-t-il profité pour piller les villages vides et parfois en partie brûlés dans les environs. Un homme Dajo de Andrezeh, âgé de 49 ans, qui a évacué sa famille à la suite de l'attaque de la milice du 7 novembre, est retourné à Andrezeh le 11 novembre pour récupérer des céréales. Il y a trouvé un homme mort.

«J'ai commencé à l'enterrer mais ils m'ont tiré dessus,» a dit l'homme. «Je me suis enfui. J'ai entendu dire plus tard qu'il était venu avec son frère et que les Janjawid l'avaient tué mais que son frère s'était échappé. Ils étaient revenus chercher des céréales.»

A deux reprises le 13 novembre, une fois dans la matinée et la deuxième fois plus tard dans l'après-midi, Human Rights Watch est tombé sur une milice qui se livrait apparemment au pillage de Andrezeh, avoisinant le village de Louboutigue, complètement rasé et brûlé, à 35 kilomètres au sud-est de Goz Beida. Dans les deux cas, quinze à vingt hommes environ à pied et quatre ou cinq autres à cheval, tous armés, se sont dispersés en entendant un véhicule approcher.

Après une accalmie de plusieurs semaines, la violence est revenue dans la région de Kerfi début décembre, quand cinq civils ont été tués et trois autres blessés au cours d'une attaque contre le village de Agourtoulou.[151] 

Massacres de civils commis par les milices dans la région de Koloy

Le village de Koloy, avec une population de 1904 habitants avant le conflit, est devenu la résidence temporaire de 10 000 à 12 000 civils tchadiens fuyant les attaques des milices arabes début 2006, principalement à cause de facteurs géographiques. Koloy est situé à 100 kilomètres au nord-est de Goz Beida et, ce qui est crucial, juste au sud du  wadi Kadja, le lit de rivière à sec qui coïncide avec la frontière Tchad-Soudan sur la majeure partie de sa longueur et qui représente, aux yeux de nombreux habitants civils Dajo, une barrière, tout au moins  psychologique, contre les attaques des milices arabes.

En dépit de l'installation d'une présence humanitaire internationale à  Koloy, les civils déplacés ont commencé à partir après que le village voisin de Modoyna ait été attaqué le 27 mai. Certains se sont réfugiés à Gouroukoum, à deux kilomètres de Goz Beida, et d'autres ont franchi la frontière en juin vers Habila, au Soudan.[152]  Le 14 octobre, une milice arabe a lancé une nouvelle attaque dans la région, et six femmes ont été violées collectivement dans les champs à proximité de Koloy.[153]  Koloy à son tour a été attaqué et brûlé le 4 novembre, ainsi que les villages voisins de Faradjani, Marmadengue et Kerwajb.[154]  Koloy a été attaqué à nouveau le 7 novembre et encore une fois le 11 novembre, un groupe important de miliciens à cheval et à chameau étant cette fois accompagné de deux véhicules. La dernière attaque a été la plus violente, faisant 17 tués et 25 blessés parmi les villageois, et certaines victimes ont été semble-t-il traînées derrière les voitures jusqu'à ce que mort s'en suive. La violence a été si brutale que presque tous les habitants de Koloy, soit environ 10 000 personnes, ont fui à Adé. Pour beaucoup d'entre eux, c'était la deuxième fois en douze mois qu'ils étaient forcés de fuir leurs maisons.[155]

Un homme de 33 ans, blessé dans l'attaque du 11 novembre contre Koloy, a raconté que des membres d'une milice qu'il a identifiés comme des  Janjawid, certains munis d'armes lourdes, étaient venus du nord à cheval et à dos de chameau et qu'ils avaient dévasté le village.

«Ils ont tué ma petite soeur, Zahar Abakar,» a-t-il dit. «Elle avait trois ans. Mon père l'a prise et il est parti du village en courant, mais les Janjawid l'ont poursuivi et ils lui ont tiré dans le bras et il ne pouvait plus la porter. J'y suis retourné le soir pour la chercher mais elle était morte. Je l'ai enterrée mais ce n'était pas un vrai enterrement.»[156]

Des résidents temporaires de Koloy ont déjà fait l'expérience des attaques des milices dans leurs régions d'origine, mais beaucoup ont dit que les attaques de novembre 2006 étaient d'une brutalité inhabituelle. Les survivants racontent comment des personnes âgées ont été brûlées vivantes dans leurs huttes et les gens pourchassés par des hommes armés à cheval et tués par balles. Un homme a eu les yeux arrachés avec une baïonnette après que la Kalachnikov de son agresseur se soit enrayée.

«J'étais dans les champs et j'ai entendu des coups de feu dans le village,» a dit un homme Dajo de 21 ans blessé au cours de l'attaque du 4 novembre. «Je suis allé au village prendre mon bâton. J'ai reçu une balle dans le bras droit en essayant de m'échapper. … Il y avait six morts et huit blessés en tout, dont deux femmes. Ils ont attaché deux femmes et les ont brûlées vivantes dans leur hutte; ils voulaient voler leurs couvertures et les femmes les ont suppliés de ne pas le faire. L'une des femmes s'appelait Deyka Dokosheh.»

En dehors du degré de brutalité, les attaques de novembre à Koloy étaient similaires à beaucoup d'autres qui se sont déroulées le long de la frontière : le raid était effectué par des hommes à cheval ou à chameau, certains portant des vêtements civils mais la majorité portant un uniforme, avec des bérets rouges. Nombre des assaillants avaient déjà vécu dans la région. Un homme de 22 ans blessé dans une attaque des milices contre Koloy le 7 novembre a dit qu'il connaissait bien l'un des agresseurs.

«C'était un Arabe tchadien,» a-t-il dit. «Je le connaissais surtout pour l'avoir vu au marché, la première fois il y a peut-être six ou huit ans. Nous avions bu du thé. Puis il est parti, je ne sais pas quand, mais je ne l'ai plus vu. Et puis quand je l'ai vu mardi, j'étais stupéfait de le voir là. Nous étions proches avant, mais maintenant son caractère a changé, il est complice de ses frères arabes, et il est devenu un Janjawid.»[157]

Les rebelles soudanais du MJE ont établi un camp d'entraînement à proximité de Koloy qui a été utilisé pour préparer les hommes déplacés Dajo au service militaire comme combattants «Tora Boro», et il semble que ces forces aient apporté une certaine protection aux gens de Koloy.  

«Les Tora Boro ont pris notre défense, mais ils n'étaient pas assez nombreux,» a dit un homme Dajo de 21 ans qui a été blessé le 11 novembre. «Ils savaient qu'ils n'avaient aucune chance contre les  Janjawid quand ils sont arrivés. Les Arabes avaient beaucoup d'armes. Mais il y a une montagne tout près et après nous être échappés dans la montagne, les Tora Boro se sont battus et ils ont empêché les Janjawid de nous suivre.» 

Le 13 novembre, des civils qui tentaient de s'enfuir de Koloy ont été poursuivis par des hommes armés jusqu'à huit kilomètres de Adé.[158] Les milices arabes soudanaises et les Arabes tchadiens ont à nouveau attaqué Koloy les 26 et 29 novembre, ainsi que les villages voisins de Modoyna, Thireh, Tendelti, Djerena, Djedide, Koumou, et Mormadenga. 2000 civils tchadiens environ ont fui de l'autre côté de la frontière à Arara, au Soudan.[159] 

Massacres de civils commis par les milices à Bandikao

Bandikao, un village de l'ethnie Muro à 90 kilomètres au sud de Goz Beida, a été dévasté deux fois par des violences communautaires. La première fois fut en 2003 et la seconde fois les 4 et 5 novembre 2006, lorsque des nomades arabes qui traversaient chaque année la région à la fin de la saison des pluies ont tué 56 personnes et en ont blessé 41 autres. Selon des sources tant arabes que Muro, 26 Arabes ont également été tués dans les combats.[160]

Un chef des nomades arabes connaissant bien la situation à Bandikao a expliqué les combats de novembre comme étant la continuation des violences qui avaient éclaté dans la région en 2003.La différence était qu'en 2006, les nomades arabes étaient vêtus d'uniformes et portaient des armes automatiques, alors qu'en 2003 ils étaient vêtus en civil et combattaient avec des armes primitives.[161] Un chef arabe Salamat a dit que les violences avaient commencé à Bandikao le jour de la fête de l'Aïd el-Fitr,[162] en 2003, quand un homme Muro avait agressé un Arabe Alawouni. Un chef traditionnel Dajo de la région qui avait arbitré le conflit de 2003 a admis que les Muro avaient été reconnus coupables, et que plusieurs d'entre eux avaient été emprisonnés à cause de leurs actions, bien qu'ils aient été relâchés par la suite.[163] 

Bien que les antécédents sont obscurs, nombre des faits rattachés aux violences de novembre 2006 sont connus. Selon les autorités locales à Bandikao, les nomades arabes sont arrivés le 31 octobre dans la région de Bandikao pour leur migration annuelle, et ils ont installé un campement provisoire à proximité. Le 2 novembre, un petit groupe a acheté 20 sacs de céréales au village voisin de Jinjar. Puis, le samedi 4 novembre, des membres de la même tribu arabe sont arrivés dans les environs de Bandikao et ont trouvé deux jeunes bergers, Abdelharim Ahamad, 15 ans, et Aroon Idriss, 12 ans, qui gardaient leur troupeau.

«[Les Arabes] se sont saisis des deux garçons et les ont battus, puis ils ont pris leurs arcs et les ont cassés en deux, et ils ont dit: «Allez dire à votre père de venir nous trouver ici,» a dit un homme de 44 ans qui a été blessé au cours du combat qui a suivi. «Le chef de Bandikao a dit: «Je vais aller trouver les gens qui ont créé ce problème, et il y est allé avec deux autres pour voir qui avait battu les enfants. Ils ont tous été exécutés.»[164]

En entendant les coups de feu, des hommes Muro de se sont armés et ont tenté de récupérer le corps du chef de village et ils sont alors tombés dans une embuscade. Selon des témoins oculaires et des hommes Muro qui ont été blessés dans le combat qui a suivi, les défenseurs de Bandikao armés de lances et de flèches empoisonnés se sont battus avec les nomades arabes, qui les ont abattus avec leurs armes automatiques.

«Certains des blessés n'étaient pas morts et leurs proches sont allés les chercher et ont été tués,» a dit un homme de 31 ans blessé à Bandikao. «Je suis allé chercher le corps du chef de village. C'était mon frère. J'ai été blessé ainsi qu'un autre homme. A la nuit, on est venu me chercher. Beaucoup de ceux qui avaient été blessés pendant la journée mais n'ont pas pu s'échapper du champ de bataille se sont vidés de leur sang pendant la journée, puis pendant la nuit. Le chef de village a été enterré, mais beaucoup de gens sont morts en essayant de récupérer son corps.»[165]

Parmi les blessés récupérés, sept sont morts des suites de leurs blessures, d'après un chef de village de Bandikao.[166]

Les hommes de Bandikao ont récupéré six casquettes militaires sur les Arabes tués au cours du combat, ainsi qu'une veste d'uniforme verte usée, sans aucune marque d'identification ni étiquette de fabrication. Tous les assaillants auraient été armés de Kalachnikovs identiques. Plusieurs témoins oculaires Muro ont dit que leurs agresseurs les avaient accusés d'être des militants Tora Boro.

«Ils nous ont dit: «Nous avons reçu une formation de Janjawid. Nous n'avons pas été formés pour être des Tora Boro,» a dit un homme. «Vous ne pouvez pas nous résister.»[167]

Les habitants Muro de Bandikao énumèrent une longue liste de tribus arabes qui ont participé à une attaque contre leur village début novembre, mais ils omettent soigneusement les Beni Seit,[168] ce qui suggère que la décision de prendre part aux violences des milices est prise à un niveau très local.

 

«Pendant le Ramadan, les Beni Seit ont apporté un mouton au chef de village,» a dit l'homme. «Quand ils sont arrivés, ils ont dit qu'ils ne voulaient aucun problème. Ils ont dit: «Si vous avez besoin de quelque chose, n'importe quoi, venez nous voir s'il vous plait, et si nous avons besoin de quelque chose nous viendrons vous voir.» Ils ont dit: «Les autres tribus arabes veulent créer des problèmes, mais pas les Beni Seit.»[169] 

Viols et autres formes de violences sexuelles

Le viol est un élément constant des violences existantes et du climat général d'impunité qui persiste au Dar Sila. Human Rights Watch  a reçu des informations à propos de viols pendant son travail de documentation sur les violences des milices dans la zone frontalière, au cours des missions de recherche en janvier et février, et à nouveau dans la région de Dogdoré en avril et mai. Depuis lors, la fréquence des viols semble avoir augmenté, de même que la brutalité des agressions, bien que les preuves recueillies soient anecdotiques ; comme c'est le cas dans d'autres régions du Tchad, les victimes signalent rarement les viols aux autorités locales et dans certains cas, elles cachent même cette information à leur mari.

La plupart des viols dont Human Rights Watch a été informé ont eu lieu à proximité des villages, souvent mais pas toujours pendant les attaques des milices qui ont aussi comporté d'autres exactions. Par exemple, une femme de 26 ans qui a fui à Goz Beida depuis a dit qu'elle avait été violée par trois hommes quand une milice arabe avait attaqué Koloy le 11 novembre 2006.

«J'étais dans les champs quand j'ai entendu les coups de fusil,» a-t-elle dit. «Je n'arrivais pas à choisir entre me cacher ou essayer de trouver mes enfants, et d'abord je me suis cachée, mais après j'ai couru parce que deux de mes enfants étaient encore à la maison. Il y avait trois hommes en uniforme militaire, des Arabes à la peau rouge ; ils m'ont attrapée dans les champs et m'ont frappée à coups de poing. J'ai cru qu'ils allaient me tuer. J'ai perdu conscience et ils m'ont violée. Ma fille aînée était là avec moi. Elle hurlait.»[170]

Pendant les mois d'octobre et de novembre 2006, les hommes ont généralement refusé de travailler dans les champs, craignant d'être considérés par les milices comme en âge de se battre et donc d'être pris pour cible. Les femmes, cependant, ont continué à quitter la relative sécurité de leurs villages pour travailler dans les champs environnants, et c'est là que beaucoup d'entre elles ont été violées. Une femme et une fillette ont été violées trois jours après une attaque de milices le 1er  novembre contre Tamajour, une localité Dajo au nord-ouest de Kerfi, selon une femme de 40 ans de Tamajour, qui a dit que l'une des victimes était sa fille de 20 ans.

«Elle est retournée chercher un sac de céréales et elle a été violée,» a dit la femme. «Elle a peur de le dire à son mari.» 

Gouroukoum, une localité à deux kilomètres de Goz Beida qui accueille 15 271 personnes déplacées,[171] est la source de nombreux rapports sur des agressions sexuelles et des viols. D'après un homme déplacé âgé de 51 ans, des femmes ont été violées alors qu'elles cultivaient les champs, cherchaient de l'eau ou ramassaient du bois pour le feu à la périphérie de Gouroukoum.

«Deux femmes ont été violées ici en novembre,» a dit l'homme, qui a été déplacé depuis Koloy au mois de mai. «Ce sont les Arabes locaux qui l'ont fait. Une autre femme était avec elles, et elle a été battue mais elle s'est échappée. Elles ont été agressées parce qu'elles étaient seules, et parce qu'elles sont Dajo.»[172]

Pillages de biens civils et violences associées

Au Dar Sila, des milliers incalculables de chameaux, de têtes de bétail, de moutons et de chèvres appartenant à des villageois non arabes ont été volés en octobre et novembre 2006. Les civils qui ont tenté d'empêcher les milices de piller leurs biens ont couru le risque d'être gravement blessés ou tués.

«Quand ils nous ont attaqués il y a six jours, ils sont venus avec des chameaux pour prendre les céréales,» a dit le chefde village de Djorlo. «Puis ce matin, ils sont revenus pour prendre plus de céréales.»[173]

Certains pillages et les violences qui les accompagnent semblent être circonstanciels, des voleurs armés profitant de l'insécurité générale et du manque de forces militaires et policières gouvernementales pour piller systématiquement les villages peu défendus des zones rurales. Dans certains cas des attaques contre des villages n'ont pas été accompagnées de pillage ni d'incendie des maisons, mais de nombreuses victimes font état de  granges détruites, de maisons, de champs et de denrées alimentaires brûlés. D'après un homme Muro de Djorlo, le pillage répandu au Dar Sila serait dirigé par une vaste coalition d'individus et de groupes armés qui comprend des groupes situés de part et d'autre de la frontière Tchad-Soudan.

«Les Arabes tchadiens se sont regroupés avec les Soudanais, et il y a deux ans ils ont commencé à voler notre bétail,» a-t-il dit. «Les Soudanais sont restés ici chez des parents avant de nous voler notre bétail. Tous les Soudanais portent des uniformes quand ils attaquent. Les Tchadiens sont habillés en civil.»[174] 

Réponses du gouvernement aux attaques des milices

En réponse à l'escalade de la violence communautaire et aux attaques transfrontalières récurrentes des milices au Dar Sila, le gouvernement du Tchad a souvent accusé le gouvernement soudanais d'orchestrer les attaques.[175] Cependant, c'est de la responsabilité de l'Etat de prendre des mesures noramales pour assurer la sécurité et la protection de ses  citoyens. Il s'en est acquitté dans peu de cas seulement, les officiers tchadiens ordonnant à leurs troupes de protéger les civils dans des zones de conflit. 

Etant donné la pauvreté du Tchad, la taille immense du pays[176] et la menace constante représentée par les groupes rebelles tchadiens, ce n'est pas une mince tâche pour le gouvernement tchadien d'assurer la sécurité de ses citoyens dans le sud-est rural. Cependant, les forces de l'ANT ont réussi à maintenir un certain ordre le long de la frontière avant d'être redéployées hors de cette zone, vers Adré et Abéché fin 2005. En août 2005, la prévalence du banditisme et du vol de bétail a diminué en large mesure le long de l'axe Adré-Adé-Tissi après que l'ANT ait déployé des brigades «antiterreur» pour rechercher et saisir les armes.[177] En septembre 2005, les forces de l'ANT ont poursuivi une milice arabe après un raid transfrontalier sanglant contre Modoyna, à l'est de Adé, et ont engagé une fusillade nourrie contre la milice, tuant et capturant plusieurs de ses membres.[178] 

Cependant, du fait des redéploiements loin de la frontière fin 2005, les forces de l'ANT ont eu beaucoup moins de moyens pour répondre aux besoins de protection des civils. Après le raid de milices arabes contre Djimeze le 4 octobre, il a fallu cinq jours à l'ANT pour y envoyer des troupes de la garnison de Daguessa, qui n'est qu'à 15 kilomètres. Entretemps, les milices ont attaqué près d'une dizaine de villages.[179] Quand la violence a explosé à Kerfi et Bandikao début novembre 2006, le gouvernement tchadien a répondu en envoyant immédiatement à Goz Beida une délégation ministérielle de haut niveau, mais les forces d'élite antiterroristes de l'ANT qui accompagnaient la délégation[180] ont été moins promptes à agir pour protéger les civils. Des dizaines de villages ont été attaqués par les milices et les hôpitaux locaux débordaient de civils blessés, mais l'ANT ne s'est pas risquée à l'intérieur avant près d'une semaine.  Le 13 novembre, sous pression intense des autorités locales, six véhicules chargés de soldats de l'ANT lourdement armés ont atteint Bandikao, à 40 kilomètres au sud de Kerfi, où 41 personnes qui avaient été blessées le 4 novembre lors d'une attaque des milices attendaient toujours de recevoir des soins médicaux, du fait de l'insécurité des routes. D'autres déploiements de l'ANT, plus efficaces, ont eu lieu à la suite des attaques contre Tiero en octobre et contre Habile en décembre.

Cependant, ces actions des forces de sécurité tchadiennes pour assurer la protection sont loin du compte.[181] Le 13 novembre 2006, le gouvernement a déclaré l'état d'urgence au Dar Sila et ailleurs, mais sans les mesures d'accompagnement qui protégeraient le bien-être des civils de façon spécifique .

«Le gouvernement du Tchad ne lutte pas contre les Janjawid ; ils se battent pour rester au pouvoir, mais pas pour le peuple,» a dit un dirigeant Dajo de la région. «L'ANT a beaucoup de soldats, mais ils ne veulent pas entendre parler des Janjawid. Ils disent que c'est un problème entre les agriculteurs et les pastoralistes.»[182]

Les dirigeants communautaires à l'est du Tchad indiquent qu'ils ont sollicité une assistance sécuritaire auprès des gendarmes et des forces armées tchadiennes, mais qu'ils l'ont rarement ou jamais obtenue.

«L'ANT a peur de s'éloigner à plus de quelques kilomètres de ses bases,» a dit un dirigeant communautaire à Koukou-Angarana. «Adé est plein de soldats, mais pour quoi faire ?  Nous demandons qu'on nous envoie des soldats mais nous n'obtenons rien. Les Janjawid nous encerclent, mais que pouvons-nous faire ? L'Etat ne vient pas.»[183]

L'insuffisance de l'engagement du gouvernement est néanmoins perçue localement comme plus profonde qu'un simple manquement au devoir de protection. Les Arabes tchadiens préoccupés par les attaques des Tora Boro contre leurs communautés pensent que l'intervention de l'Etat est partiale.

«Les Tora Boro attaquent les fariks, mais le gouvernement du Tchad dit: «Non, ils n'ont pas attaqué un farik, ils se sont seulement défendus contre les Janjawid,» a dit un dirigeant communautaire arabe Salamat à Kerfi.[184]

Le rôle des mouvements rebelles du Darfour

Confrontés à des problèmes de sécurité qu'ils n'ont pas été capables ou bien peu désireux de résoudre, les responsables gouvernementaux tchadiens ont de fait sous-traité certains aspects de la protection des civils au Dar Sila à des mouvements rebelles soudanais. Ceux-ci ont aidé à armer et à organiser des groupes d'autodéfense dans cette région. Les témoignages de dirigeants rebelles soudanais ainsi que d'autres sources indiquent que les responsables tchadiens ont sollicité l'assistance en matière de sécurité d'au moins certains groupes rebelles soudanais actifs dans cette région.[185] Cependant, les rebelles soudanais opèrent manifestement dans la région avec un fort degré d'autonomie, et de la même façon que les activités des rebelles soudanais ne sont pas toutes menées sous la direction du gouvernement tchadien.  Les leaders politiques du MJE prétendent que le travail d'organisation des groupes d'autodéfense au Dar Sila a été motivé par un sentiment de loyauté envers les Dajo, dont certains se battent aux côtes des rebelles du Darfour au Darfour, et par le désir de protéger les civils tchadiens contre les attaques menées par les milices arabes.[186] D'après un militant de l'ALS qui a aussi été en contact avec les groupes d'autodéfense au Dar Sila, l'intérêt du MJE pour les Dajo n'est pas tout à fait désintéressé.

«Le MJE a beaucoup d'armes, mais il n'a pas autant de soldats sur le terrain, alors ils ont simplement besoin de se procurer des soldats auprès des Dajo,» a-t-il dit.[187]

Quelle que soit la motivation, le rôle croissant joué tant par le MJE que par l'ALS dans la région semble exacerber les tensions et les attaques, plutôt que les diminuer. Ce rôle a entraîné la militarisation des communautés civiles. Des allégations ont été également faites selon lesquelles des groupes d'autodéfense auraient été responsables d'attaques contre les civils. En créant et en armant ces groupes d'autodéfense, le MJE et l'ALS engagent leur responsabilité pour des violations des droits humains ou du droit humanitaire commises par les groupes d'autodéfense, comme par exemple des attaques contre des civils.

Selon le chef d'un groupe d'autodéfense, le premier rebelle soudanais à avoir pris contact avec les communautés Dajo était un commandant du G-19, Bechir Djabir,[188] qui a organisé des réunions dans des villages de la région de Dogdoré en avril et mai 2006.

«Bechir rassemblait les gens du village, et leur disait qu'il avait besoin d'hommes, et qu'ils les aideraient à se défendre contre les Janjawid,» a-t-il dit. «Il est allé à Djimeze, à Tiero, et il a parlé aux gens.»

Bechir a aussi aidé à prélever des impôts. Chaque membre de la communauté a dû contribuer à l'achat d'armes légères, de munitions et autres équipements pour les groupes d'autodéfense, qui allaient être désignés localement comme des Tora Boro.  A Tiero, l'impôt s'est élevé à un versement unique de 1000 CFA (environ 2 $) par famille. A Dogdoré, il a été plus élevé : 500 CFA pour une femme et 1000 CFA pour un homme. En cas de difficulté financière, une famille pouvait payer l'impôt avec un montant équivalent en céréales. Tout membre de la communauté ayant un revenu régulier, par exemple un travail pour une agence d'aide humanitaire internationale, devait très probablement verser une  portion de son salaire pour l'effort de guerre.[189]  Un travailleur de l'aide humanitaire au courant de la situation s'est dit préoccupé que cela puisse être considéré comme une preuve de collaboration, ou comme une affiliation à une milice Tora Boro, et puisse exposer un travailleur tchadien d'une organisation humanitaire au risque d'une agression violente.

«Ils sont payés, mais cet argent pourrait être dangereux,» a-t-il dit.[190]

Avant que Bechir Djabir arrive à Tiero, le groupe d'autodéfense du village était déjà considéré comme le plus fort de la région, ne serait-ce que parce qu'il était dirigé par Hassan Yunis Isaak, un militant Dajo célèbre localement tant pour sa compétence sur le champ de bataille que pour sa capacité à échapper aux blessures, souvent attribuée à de puissants gri-gri.[191]  Né à Djimeze, Yunis était le chef du groupe d'autodéfense qui a défendu Djawara, un village le long de l'axe Dogdoré-Koukou qui a été attaqué brutalement par des milices arabes en avril 2006.[192] A Tiero, Yunis commande une unité Tora Boro qui comporte une dizaine d'hommes, tous munis d'armes automatiques dont il dit qu'elles ont été achetées avec l'argent des impôts collectés localement. Yunis dispose d'un téléphone satellite dont il dit qu'il lui a été donné par Nourene Minawi, un chef rebelle du Darfour qui affirme être chargé des opérations du MJE dans le département du Dar Sila.[193]

Les rebelles du MJE ont opéré dans le département du Dar Sila au début de la saison des pluies en juin 2006, ouvrant des camps d'entraînement à Koloy, Adé, Tiero, Kerfi, Djorlo et Am Kharouba (à 15 kilomètres à l'est de Koukou-Angarana, près du camp de réfugiés de Goz Amir administré par l'ONU).[194] Beaucoup de ces localités hébergent des populations importantes de personnes déplacées, qui sont des recrues recherchées pour les groupes Tora Boro et les rebelles soudanais. Des sources proches des groupes rebelles soudanais à Goz Beida ont signalé qu'un groupe Dajo Tora Boro maintenait une présence à Gouroukoum pour recruter des personnes déplacées.[195]  Dogdoré, qui accueille près de 10 000 personnes déplacées, est une zone majeure d'activité des rebelles soudanais, avec des forces armées importantes qui font périodiquement apparition pour recruter des personnes déplacées et pour collecter des impôts.[196] Les rebelles soudanais auraient dopé le recrutement à Dogdoré en promettant aux leaders locaux de leur fournir des armes en échange de leurs recrues.[197] 

Human Rights Watch n'a pas pu établir dans quelle mesure le gouvernement du Tchad fournit un soutien direct aux groupes d'autodéfense au Dar Sila. Le gouvernement du Tchad est connu pour aider directement une milice qualifiée localement de Tora Boro qui se trouve sous le commandement de Hisseine Bechir Hisseine, membre de la Garde Nationale et Nomade du Tchad (GNNT). D'après l'un des associés de Hisseine, l'armée tchadienne a fourni à Hisseine une aide matérielle dont des armes légères, des munitions et dix pick-up trucks Toyota, dont quatre équipés d'armes lourdes, à savoir un fusil sans recul 106 mm, une mitrailleuse DShK, un lance-roquettes 107 mm multiple (MBRL), tous constatés par Human Rights Watch à Dogdoré.[198]  La mission de Hisseine était d'affronter les milices arabes responsables des attaques le long de l'axe Ade-Koloy-Modoyna. Des sources proches de Hisseine disent qu'il a échangé des munitions avec des groupes d'autodéfense, Hassan Yunis le confirme, disant que Bechir lui a donné des munitions prises sur celles fournies par le gouvernement tchadien, mais en quantité dérisoire, totalement inadaptée à ses besoins.

Yunis est l'auteur présumé d'attaques non provoquées contre des villages arabes de la région.[199] Bien que ces attaques n'aient pas pu être confirmées par les chercheurs de Human Rights Watch, le HCR a fait état de tensions croissantes dans la région de Dogdoré début septembre, les milices Tora Boro et Dajo menaçant les personnes d'origine arabe à l'extérieur de Dogdoré, poussant certains civils à se déplacer à Koukou-Angarana le 14 août.[200] Human Rights Watch n'a connaissance d'aucune source de parrainage externe pour le groupe d'autodéfense  de Djorlo responsable de l'attaque contre le village arabe de Amchamgari. Les forces du MJE ont reconnu qu'elles y dirigeaient un camp d'entraînement.[201]

 Le recours aux enfants soldats par les groupes armés dans l'est du Tchad

Au cours de ses missions de recherche réalisées dans l'est du Tchad en 2006, Human Rights Watch a pu observer des enfants qui ont été recrutés dans des groupes armés, à savoir les forces armées tchadiennes, les mouvements rebelles soudanais et les milices Tora Boro.[202] Ceci constitue une violation directe du Protocole facultatif à la Convention relative aux droits de l'enfant concernant l'implication d'enfants dans les conflits armés (connu généralement sous le nom de Protocole sur les enfants soldats), dont le Tchad est un Etat partie.[203] Celui-ci fixe  à dix-huit ans l'âge minimum pour la participation directe aux hostilités, pour le recrutement obligatoire et pour tout recrutement ou utilisation dans les hostilités par des groupes armés irréguliers.[204]

En novembre 2006, Human Rights Watch a remarqué deux soldats au-dessous de la limite d'âge en compagnie de deux commandants de terrain du MJE à Bahai, Tchad. Les deux commandants les ont présentés comme leurs enfants, mais ils ont refusé de donner leur âge. Ils ont dit qu'ils pensaient que les enfants seraient plus en sécurité à leurs côtés, en uniforme, dans les mouvements rebelles, qu'ils ne le seraient dans leur région d'origine au Darfour.[205]

Parmi les troupes Tora Boro de Hisseine Bechir Hisseine, qui comptent une centaine de combattants, Human Rights Watch a remarqué quatre enfants, qui ont été présentés comme ayant 11, 13, 15 et 16 ans. Les enfants soldats remarqués par Human Rights Watch en compagnie des forces rebelles soudanaises et de l'ANT dans l'est du Tchad étaient habituellement non armés, mais le garçon de 11 ans était équipé d'un fusil automatique Galil en état de fonctionnement, du type utilisé par l'ANT. Petit pour son âge, le rebelle de 11 ans était en général assis sur les genoux de quelqu'un au cours des déplacements à bord des véhicules bondés des rebelles. D'après un homme Dajo de 42 ans appartenant à l'unité de Bechir, le rôle de cet enfant soldat dans la milice était de faire le thé au campement, et d'être éclaireur dans les situations de combat.

«Si on entend dire qu'il y a des Janjawid dans le wadi, nous pouvons envoyer les petits pour voir si c'est vrai ou pas,» a dit le soldat. «Comme c'est un enfant, ils ne le tueront pas s'ils le voient. Aussi, si quelqu'un est blessé pendant le combat, [l'enfant soldat] peut sortir le chercher. Si quelqu'un est tué et son arme est par terre, bien sûr je m'attendrai à ce qu'ils l'utilisent comme n'importe qui d'autre.»[206]

Du fait de leur immaturité et de leur manque d'expérience, les enfants soldats subissent plus de pertes que les soldats adultes. Il est évident que les enfants parmi les Tora Bora ont souffert de leur manque d'expérience. Deux enfants soldats de l'unité de Bechir à Adé, l'un de 13 ans et l'autre de 16, ont été tués en septembre en manipulant une grenade autopropulsée.[207]

Le Protocole sur les enfants soldats oblige les Etats à prendre toutes les mesures possibles pour empêcher l'utilisation et le recrutement des enfants. Le Tchad est également un Etat partie à la Charte Africaine des droits et du bien-être de l'enfant qui demande que les Etats prennent toutes les mesures pour qu'aucun enfant ne prenne directement part aux hostilités.[208] Le Tchad et le Soudan ont tous deux l'obligation, conformément à la Convention des Nations Unies sur les droits de l'enfant, de protéger les enfants contre toutes les violations du droit humanitaire international et de faciliter la réadaptation et la réinsertion sociale des enfants victimes de conflit armé.[209] Le recrutement et l'utilisation d'enfants de moins de 15 ans sont définis comme un crime de guerre dans le Statut du Tribunal pénal international. Human Rights Watch n'a connaissance d'aucune mesure prise par les autorités tchadiennes pour empêcher l'utilisation et le recrutement d'enfants soldats par les milices d'autodéfense ou par les mouvement rebelles soudanais alliés basés au Tchad.

Conséquences humanitaires des violences dans l'est du Tchad

Le nombre de personnes déplacées à l'intérieur du pays dans l'est du Tchad est sans précédent. Beaucoup d'eux ont quitté leurs villages avec peu ou aucun biens, ce qui les rend dépendants des secours humanitaires. La crise interne du Tchad menace de déclencher une grave crise humanitaire.

Certaines villes de l'est du Tchad ont vu leur taille multipliée par dix à cause des afflux énormes de villageois déplacés dans le déplacement massif à l'intérieur du pays. Les ONGs d'aide ont été obligés de réduire les rations d'eau quotidiennes des réfugiés soudanais qui vivent dans les camps du sud-est du Tchad, afin de pouvoir aider les personnes déplacées fuyant vers des zones sûres à proximité des camps.[210]  Les agences de l'ONU ont lancé une mise en garde à l'égard de la crise croissante dans la région et ont estimé le nombre de personnes déplacées à l'intérieur du pays, ajouté à celui des réfugiés du Soudan, à 323 635. La plupart de ces personnes n'ont pas accès aux services de soins de base. L'Organisation mondiale de la santé (OMS) a prévenu que la situation pouvait encore se détériorer rapidement, vu le nombre croissant de personnes dans le besoin, qui excède largement les moyens des services de santé et des organismes d'aide humanitaire, et qui affectent les chaînes d'approvisionnement.[211]

Beaucoup de personnes déplacées ont dit qu'ils semeraient leurs champs au début de la prochaine saison de plantation en juin 2007, mais beaucoup d'autres ont dit qu'ils attendraient que le gouvernement ait déployé des forces de sécurité pour contrôler les milices. Ceci pourrait entraîner de graves problèmes de sécurité alimentaire avec une diminution des stocks alimentaires. Les récoltes produites en 2006 ont généralement été considérées comme suffisantes, même si elles n'ont pas été excellentes, mais la coïncidence des violences avec la saison des récoltes contribué à la perte d'une grande partie de la récolte annuelle.

Quand les rebelles tchadiens ont attaqué Abéché le 25 novembre 2006, les entrepôts de l'ONU ont été pillés. Des produits de secours d'une valeur de 1,3 million $ ont disparu. Le Programme alimentaire mondial (PAM) a perdu 483 tonnes de vivres dans le pillage d'un de ses entrepôts à Abéché, et les distributions aux personnes déplacées autour de Dogdoré et de Adé ont été interrompues du fait de l'insécurité.[212] Par la suite, le PAM a été forcé de suspendre toutes les activités non urgentes dans des parties de l'est du Tchad, arrêtant provisoirement les distributions de nourriture aux enfants des écoles et les programmes «vivres contre travail» qui bénéficiaient à 56 000 Tchadiens.[213]  Face à l'insécurité, après la chute de Abéché et la prise de Guéréda le 4 décembre, le HCR a retiré son personnel du nord-est du Tchad, où 110 000 réfugiés vivent dans six camps.

Dans les camps du nord du pays, des plans d'urgence ont été mis en place pour déléguer les responsabilités de l'administration des camps à des ONGs et aux réfugiés eux-mêmes.[214]  Les responsabilités pour l'eau et les installations sanitaires, la distribution de vivres et la santé ont été déléguées à des comités de réfugiés, ainsi que la maintenance de services élémentaires dans les camps. Ces mesures vont peut-être conjurer le pire scénario d'une explosion de famine et de maladies. Cependant, les comités de réfugiés peuvent rarement agir comme force de dissuasion face à la violence, comme peut le faire le personnel humanitaire international.[215]  La réduction de l'aide sanitaire humanitaire a laissé les personnes déplacées face à une crise sanitaire potentielle.[216]

Glossaire des groupes ethniques au Tchad

Il y a plus de 200 groupes ethniques au Tchad.  Ceux qui sont répertoriés ci-dessous sont seulement ceux qui sont pertinents pour ce rapport. 

Arabes

Groupes arabisés, arabophones, de personnes nomades et semi-nomades qui vivent au Tchad comme au Soudan.   Les Arabes sont majoritaires au sein des milices Janjawid et aussi au sein des milices attaquant les civils à l'est du Tchad.

Non Arabes

Bon nombre de groupes ethniques non arabes dans l'est du Tchad, comme les Muro, Dajo, Massalit, Kadjeske, Sinyar, Kibet, et autres.

Non Arabes

Dajo

Groupe ethnique non arabe le plus nombreux au Dar Sila, établi aussi dans certaines parties du Darfour. 

Goran

Connu également sous le nom de Toubou, ce groupe ethnique non arabe vit surtout dans le nord du Tchad, mais aussi au Soudan, en Libye et au Niger. Il est constitué surtout de bergers nomades et de quelques  semi-nomades. 

Anakaza

Sous clan Goran.  L'ancien président Hissène Habré est Anakaza Goran, ainsi que le rebelle tchadien Mahamat Nouri.

Kamaya

Sous-clan Goran dont les relations avec les Anakaza Goran sont historiquement tendues.

Muro

Groupe ethnique non arabe que l'on trouve exclusivement dans le département du Dar Sila dans l'est du Tchad ; rattaché sur le plan linguistique aux Kadjeske et aux Kibet.

Masalit

Groupe ethnique non arabe de la région du Ouaddaï dans l'est du Tchad et dans toute la région connue sous le nom de Dar Masalit dans l'ouest du Darfour.  Beaucoup de Soudanais Masalit vivent dans les camps de réfugiés tchadiens. 

Mimi

Groupe ethnique non arabe de la région du Ouaddaï de l'est du Tchad ; beaucoup ont migré dans le département du Dar Sila entre 1979 et 1985 à la suite d'une période de sécheresse.

Ouaddaï

Terme géographique employé pour désigner tous les habitants de la région administrative du Ouaddaï.  Le groupe ethnique non arabe Maba est à l'origine des personnes désignées familièrement sous le nom de Ouaddaï.  Les Ouaddaïens ont migré au Dar Sila en même temps que les Mimi et certains groupes arabes du Ouaddaï entre 1979 et 1985 à la suite d'une période de sécheresse. 

Tama

Tribu non arabe au Dar Tama dans le nord-est du Tchad et dans l'ouest du Darfour.  Les Tama tchadiens ont des liens historiques avec les tribus arabes du Tchad et certains Tama soudanais ont fait partie des milices  Janjawid soutenues par le gouvernement soudanais.  Certains leaders rebelles tchadiens importants sont Tama.  Un petit nombre de Tama du Darfour vivent dans les camps de réfugiés soudanais dans l'est du Tchad.

Zaghawa

Groupe ethnique non arabe nomade et semi-nomade du Dar Zaghawa, qui s'étend dans l'est du Tchad et dans le nord du Darfour.  Bien qu'ils constituent une minorité au Tchad (les Zaghawa représentent seulement un pour cent de la population du pays) et au Darfour, les Zaghawa ont une position dominante dans les mouvements rebelles du Darfour, ainsi que dans le gouvernement tchadien et les forces armées. Beaucoup de Zaghawa soudanais vivent dans les camps de réfugiés soudanais dans l'est du Tchad.

Bideyat

Sous clan Zaghawa auquel appartiennent le président tchadien Idriss Déby, mais aussi beaucoup de rebelles tchadiens. 

Burogat

Sous clan Zaghawa étroitement lié au groupe ethnique des Goran.

Glossaire des groupes rebelles tchadiens 

Il y a de nombreux groupes rebelles au Tchad.  Ceux qui sont répertoriés ci-dessous sont seulement ceux qui sont pertinents pour ce rapport. 

ANR

Alliance Nationale de la Résistance 

Groupe de l'opposition armée tchadienne basé au Darfour et actif dans la partie est du Tchad, fondé en 1994 par Mahamat Garfa, membre du groupe ethnique Tama et ancien Chef d'état-major des forces armées du Tchad.  Malgré un cessez-le-feu en janvier 2003, l'ANR a continué à exister sous la direction politique de Mahamat Abbo Sileck, ancien porte-parole de l'ANR. En octobre 2005, le commandant militaire de l'ANR, Mahamat Nour Abdelkarim, a formé le RDL, emmenant avec lui de nombreux anciens combattants de l'ANR.

CDR

Conseil Démocratique Révolutionnaire 

Formé à l'origine en 1979 par Ahmat Acyl, maintenant sous la direction de Acheikh Ibn Oumar, ancien ministre des Affaires étrangères sous le gouvernement de Hissène Habré, puis membre de gouvernement du président Deby. En 2006, le CDR a rejoint l'alliance de l'UFDD.

CNT

Concorde Nationale du Tchad 

Groupe rebelle en grande partie arabe, dirigé par Hassan Saleh Al-Djinédi et allié officiellement au RaFD.

FDD

Force pour la Dé­mocratie et le Développement

Groupe rebelle dirigé par l'ancien ministre de la Défense Mahamat Nouri, membre de l'ethnie Goran du sous clan des Anakaza.  Le FDD a été le noyau de l'alliance de l'UFDD (voir ci-dessous). 

FUC

Front Uni  pour le Changement

Coordination formée le 28 décembre 2005 à Modoyna, Tchad, qui a rassemblé huit factions rebelles sous la direction de Mahamat Nour Abdelkarim.  Ces huit groupes sont : le RDL, le SCUD, le CNT,le FNTR(Front National pour le Tchad Rénové), le CNR (Conseil National pour le Redressement), le FRRRT (Force pour le Ratissage, le Regroupement et le Redressement du Tchad), le Groupe du 8 Décembre, et le FIDL.  Le FUC s'appelait à l'origine le Front Uni pour le Changement Démocratique au Tchad, FUCD. Le FUC a rejoint la coordination de l'UFDD en 2006, mais a cessé officiellement d'exister après le 24 décembre 2006, date à laquelle il a signé un accord de paix avec le gouvernement du Tchad.

MDJT

Mouvement pour la Démocratie et la Justice au Tchad

Principal mouvement rebelle dans le nord-est du Tchad.  Dirigé par l'ancien ministre de la Défense Youssouf Togoimi, de l'ethnie Goran, qui a lancé la rébellion armée contre le gouvernement de Déby en 1998, opérant tout d'abord depuis sa base de pouvoir dans les montagnes du Tibesti au nord. Togoïmi est mort en septembre 2002 et c'est Aboubakar Choua Dazi qui lui a succédé.  En décembre 2003, le MDJT et le gouvernement ont signé un accord de paix qui a été rejeté par la tendance dure du MDJT. Le MDJT a été associé au FUC en 2006, mais il ne semble pas avoir participé aux hostilités contre l'Etat tchadien.

MPRD

Mouvement pour la Paix, la Reconstruction et le  Développement

Dirigé par Djibrine Dassert, originaire du sud et ancien associé du président Déby. Le MPRD est crédité d'une attaque contre une caserne de l'armée tchadienne à proximité de N'Djamena en novembre 2005.

RaFD

Rassemblement des Forces Démocratiques

Une coordination qui comprend : le SCUD, un groupe dirigé par un ancien commandant de l'armée,Séby Aguid (Aguid a été tué lors d'un affrontement avec les forces de sécurité tchadiennes en décembre 2006), et un troisième groupe dirigé par Ramadane Bokhit. Ses combattants sont des déserteurs Zaghawa, principalement de la Garde Républicaine. Le RaFD est allié avec le CNT tout comme le RaFD-CNT.

RaFD-CNT

Alliance rebelle composée du RaFDet duCNT.

RDL

Rassemblement pour la Démocratie et la Liberté

Groupe ethnique Tama dirigé par Mahamat Nour Abdelkerim, composé de nombreux anciens membres de l'ANR. Responsable des attaques contre Adré et Adé dans l'est du Tchad en décembre 2005 et contre N'Djamena en avril 2006. Le RDL a fusionné avec plusieurs autres groupes armés tchadiens antigouvernementaux le 28 décembre 2005 pour créer le FUC. 

RPJ

Rassemblement Populaire pour la Justice

Groupe ethnique Bourogat-Zaghawa dirigé par Abakar Tolli, dissident de haut rang du gouvernement tchadien et oncle du ministre des Finances tchadien Mahamat Abbas Tolli. Le RPJ a participé à l'attaque de décembre 2005 contre Adré aux côtés du RDL et a fini par rejoindre le FUC, Abakar Tolli devenant le second vice-président, puis il a rejoint l'alliance de l'UFDD en 2006.

SCUD

Socle pour le Changement, l'Unité nationale et la Démocratie

Constitué de déserteurs des forces armées et du gouvernement tchadien,  surtout du groupe ethnique des Zaghawa au pouvoir. Dirigé par Bideyat Zaghawa Yaya Dilo Djerou, ainsi que par deux des neveux du président Déby, Tom Erdimi (ancien chef de cabinet de Déby et coordinateur du développement pétrolier du Tchad), et son frèreTiman (ancien directeur de Coton Tchad, organisme para-étatique du Tchad pour le coton).  Le SCUDa finalement fusionné avec le RaFD. 

UFDD

l'Union des Forces pour la Dé­mocratie et le Développement

Alliance rebelle construite autour du FDD. L'UFDD comprend aussi le CDR ; une faction dissidente du FUC dirigée par Abdelwahid Aboud Makaye ; l'UFPD (Union des forces pour le progrès et la démocratie), le RAFAD, (Résistance Armée contre les Forces Anti-Démocratiques) ; le RND (Rassemblement National Démocratique) ; et le RPJ.

Remerciements

Ce rapport a été écrit par des membres de la Division Afrique de Human Rights Watch. Le rapport a été revu et corrigé par Leslie Lefkow, assistante à la Division Afrique, Georgette Gagnon, directrice adjointe de la Division Afrique, Aisling Reidy, conseiller juridique senior, et Andrew Mawson, directeur adjoint de programme. La coordination de la production a été assurée par Hannah Vaughan-Lee, associée à la Division Afrique, et Andrea Holley, directrice des publications.

[1] "East Chad violence displaces 20,000 more - UNHCR," Reuters, 5 janvier 2007, http://www.alertnet.org/thenews/newsdesk/L05691911.htm (consulté le 6 janvier 2006).

[2] Alex de Waal "Origins of the Darfur Crisis of 2003-04," ACAS Bulletin, no. 72, Hiver 2005-Printemps 2006, http://acas.prairienet.org/bulletin/bull72-02-deWaal.html (consulté le 26 décembre 2006).

[3] Roland Marchal, "Chad/Darfur: How Two Crises Merge," Review of African Political Economy, vol. 33, no. 109, Septembre 2006, pp. 467-482.

[4] Dont le Conseil Démocratique Révolutionnaire (CDR), qui fera partie plus tard de l'alliance rebelle de l'UFDD (voir ci-dessous). M. Brandily, "Le Tchad face nord 1978-1979," Politique Africaine 16, Décembre 1984, pp. 45-65.

[5] Marchal, "Chad/Darfur: How Two Crises Merge."

[6] Originellement appelée Armée/Mouvement de libération du Soudan (A/MLS), l'ALS était dirigée par Abdel Wahid al-Nur, de l'ethnie Fur, et par Mini Minawi, membre de l'ethnie Zaghawa, secrétaire général. A la suite d'un désaccord entre les deux dirigeants en 2005, ils ont chacun continué à la tête de leur propre faction de l'ALS. 

[7] Voir Human Rights Watch, "Le Darfour en feu : atrocités dans l'ouest du Soudan," vol 16, no. 5(A), avril 2004, http://hrw.org/reports/2004/sudan0404; Human Rights Watch, "La destruction du Darfour : purification ethnique par les forces gouvernementales et les milices dans l'Ouest du Soudan," vol 16, no. 6(A), mai 2004, http://hrw.org/reports/2004/sudan0504; Human Rights Watch, "Darfur Documents Confirm Government Policy of Militia Support," 20 juillet 2004, http://hrw.org/english/docs/2004/07/19/Darfur9096.htm; Human Rights Watch "Promesses vides : les abus se poursuivent au Darfour, Soudan," 11 août 2004, http://hrw.org/backgrounder/africa/sudan/2004; Human Rights Watch, "If We Return We Will Be Killed," 15 novembre 2004, http://hrw.org/backgrounder/africa/Darfur1104; Human Rights Watch, "Targeting the Fur: Mass Killings in Darfur," 24 janvier 2005; Human Rights Watch, "Sexual Violence and its Consequences Among Displaced Persons in Darfur and Chad," 12 avril 2005, http://hrw.org/backgrounder/africa/Darfur0505; Human Rights Watch, "Impunité inébranlable : responsabilité gouvernementale dans les crimes internationaux commis au Darfour,"  vol. 17, no. 17(A), décembre 2005, http://hrw.org/reports/2005/Darfur1205; Human Rights Watch,"Sudan: Imperatives for Immediate Change," vol.18, no. 1(A), janvier 2006, http://hrw.org/reports/2006/sudan0106; Human Rights Watch, "Le Darfour saigne : les récentes violences transfrontalières au Tchad," no. 2., février 2006, http://www.hrw.org/backgrounder/africa/chad0206/chad0206.pdf; et Human Rights Watch, "Violence au-delà des frontières : la crise des droits humains dans l'Est du Tchad," no. 4, juin 2006, http://www.hrw.org/backgrounder/africa/chad0606/index.htm.

[8] "High Commissioner Guterres to visit Chad among growing insecurity," communiqué de presse du HCR, 19 décembre 2006 http://www.unhcr.org/cgi-bin/texis/vtx/news/opendoc.htm?tbl=NEWS&id=45880c124 (consulté le 26 décembre 2006).

[9] Conseil de Sécurité de l'ONU, "Report of the Panel of Experts established pursuant to paragraph 3 of resolution 1591 (2005) concerning the Sudan," 30 janvier 2006, http://daccessdds.un.org/doc/UNDOC/GEN/N05/632/74/PDF/ N0563274.pdf?OpenElement (consulté le 28 décembre 2006), p. 29.

[10] En 2004, les forces militaires tchadiennes ont poursuivi des groupes de milices soudanais au-delà de la frontière à l'intérieur du Darfour avec la permission du Soudan, voir Human Rights Watch, "Le Darfour en feu." Pour plus d'informations sur la prolifération de groupes armés le long de la frontière en 2004, voir Human Rights Watch, "Promesses vides."

[11] Conseil de Sécurité de l'ONU, "Report of the Panel of Experts established pursuant to paragraph 3 of resolution 1591 (2005) concerning the Sudan," p. 30.

[12] "Chad pursues rebels across border into Soudan," Reuters, 12 décembre 2006, http://www.alertnet.org/thenews/ newsdesk/L1233921.htm (consulté le 26 décembre 2006).

[13] Entretiens de Human Rights Watch et évaluations de sites de bombardements, Hamara et Khelis, Tchad, octobre 2006.

[14] Les Zaghawa tchadiens et soudanais appartiennent à des clans différents, dont certains existent seulement au Tchad ou au Soudan. Par exemple, le clan Bideyat du président Déby n'est pas présent au Soudan. Les Twer Zaghawa vivent surtout au Soudan et les Kobe Zaghawa vivent des deux côtés de la frontière, mais surtout au Soudan ; ils sont tous deux représentés au sein des mouvements rebelles du Darfour.  Voir, par exemple, Marchal, "Chad/Darfur: How two crises merge," et "The Darfur Conflit: Crimes Against Humanity in Sudan," Crimes of War Project, 9 avril 2004, http://www.crimesofwar.org/onnews/news-Darfur.html (consulté le 14 décembre 2006).

[15] International Crisis Group, "Sudan: Now or Never in Darfur," Africa Report, no. 80, 23 mai 2004, http://www.crisisgroup.org/home/index.cfm?id=2765&l=1(consulté le 26 décembre 2006).

[16] Des responsables du MJE affirment que Mohamed Saleh, ancien commandant du MJE en 3ème position qui a rompu pour former le Commandement révolutionnaire de campagne (FRC), un groupe rebelle soudanais, a reçu six véhicules Land Cruiser, des armes et des munitions du Tchad en avril 2005.  Voir Conseil de Sécurité de l'ONU, "Report of the Panel of Experts established pursuant to paragraph 3 of resolution 1591 (2005) concerning the Sudan," pp. 30-31.  Voir aussi International Crisis Group, "Darfur Rising: Sudan's New Crisis," Africa Report, no. 76, 25 mars 2004, http://www.crisisgroup.org/home/index.cfm?l=1&id=2550 (consulté le 26 décembre 2006).

[17] Le Tchad s'est classé 156ème sur 163 pays étudiés dans l'Index de perceptions de corruption de Transparency International pour 2006.  Voir "2006 Corruption Perceptions Index," Transparency International, 6 novembre 2006, http://www.transparency.org/news_room/in_focus/cpi_2006 (consulté le 18 décembre 2006). Voir aussi Lydia Polgreen et Celia W. Dugger, "Chad's Oil Riches, Meant for Poor, Are Diverted," The New York Times, 18 février 2006.

[18] Voir Polgreen et Dugger, "Chad's Oil Riches, Meant for Poor, Are Diverted", op. cit.

[19] Simon Massey et Roy May, "Dallas to Doba: Oil and Chad, External Controls and Internal Politics," Journal of Contemporary African Studies, vol. 23, no. 2, Mai 2005, p. 271.

[20] Déby a été élu pour un troisième mandat aux élections de mai 2006.  "Chad leader's victory confirmed," BBC News Online, 14 mai 2006, http://news.bbc.co.uk/1/hi/world/africa/4771383.stm(consulté le 26 décembre 2006). Voir aussi International Crisis Group, "Tchad : vers le retour de la guerre," Africa Report, no.111, Juin 2006, http://www.crisisgroup.org/home/index.cfm?id=4361&l=2 (consulté le 26 décembre 2006).

[21] Ce n'est peut-être pas une coïncidence si l'un des principaux chefs rebelles tchadiens, Tom Erdimi (voir ci-dessous), est l'ancien directeur de l'industrie pétrolière du Tchad.  Les paiements directs de royalties au gouvernement du Tchad sur les opérations pétrolières sont en moyenne de 25 millions de $ par mois. Les recettes publiques totales depuis que le pétrole y est apparu en 2003, avec un impôt sur les bénéfices exceptionnels de $6-700 millions prévu pour mars 2007, représenteront environ $1.7 milliard en 2007 (en supposant que les niveaux de production et le prix du pétrole restent constants).  Communications confidentielles, Human Rights Watch, 21 décembre 2006 et 4 janvier 2007. 

[22] "Chad: Idriss Deby," Africa Research Bulletin, vol. 43, numéro 5, juin 2006. 

[23] Le RDL était composé essentiellement de Tama, d'Arabes et de Gimr ; parmi les éléments principaux on trouvait des soldats ayant combattu aux côtés des milices arabes soutenues par Khartoum dans l'ouest du Darfour, où la présence des Arabes tchadiens est particulièrement forte du fait des déplacements historiques entraînés par les guerres civiles du Tchad. Voir "To Save Darfour," International Crisis Group, Africa Report, no. 105, 17 mars 2006, http://www.crisisgroup.org/home/index.cfm?l=1&id=4027 (consulté le 26 décembre 2006).  Le 28 décembre 2005, le RDL et sept autres groupes armés tchadiens antigouvernementaux ont créé le FUCD sous la direction de Mahamat Nour. En octobre 2006, le FUCD a rejoint le CDR et l'Union des Forces pour le Progrès et la Démocratie (UFPD) ; il en est résulté l'Union des Forces pour la Démocratie (UFDD). Mahamat Nouri, membre de l'ethnie Goran et appartenant au sous clan des Anakaza qui s'est séparé du gouvernement de Déby en mai, est devenu la figure de proue politique de l'UFDD,installé semble-t-il par les services soudanais du renseignement militaire. Entretien téléphonique de Human Rights Watch avec Tom Erdimi, 4 novembre 2006. Voir aussi "East Chad battle leaves riverbed strewn with bodies," Reuters, 12 décembre 2006, http://www.alertnet.org/thenews/newsdesk/L12232007.htm (consulté le 26 décembre 2006).

[24] Nour a aidé à renverser le président Hissène Habré en 1990, mais il est entré peu après dans l'opposition armée contre le gouvernement de Déby.En 2003, avec le soutien du gouvernement du Soudan, Nour a organisé et dirigé les milices Janjawid au Darfour. Voir, par exemple, Simon Massey et Roy May, "Commentary: The Crisis in Chad," African Affairs, vol. 105, no. 420, juillet 2006, pp. 443-49; International Crisis Group, "To Save Darfur," p. 12.

[25] Simon Massey et Roy May, "Commentary: The Crisis in Chad," African Affairs, Vol. 105, No. 420, Juillet 2006, pp. 443-49.

[26] Un nombre important d'ex-soldats de l'armée tchadienne ont aussi rejoint l'ALS et le MJE.  Voir Conseil de Sécurité de l'ONU, "Report of the Panel of Experts established pursuant to paragraph 3 of resolution 1591 (2005) concerning the Sudan," p. 77.

[27]Timan Erdimi était l'ancien chef de cabinet de Déby.

[28] Massey et May, "Commentary: The Crisis in Chad."

[29] Le Soudan et le Tchad s'accusent mutuellement de soutenir des groupes rebelles adverses. Le président Déby a accusé le gouvernement du Soudan de soutenir les rebelles tchadiens au Soudan dès le mois d'avril 2005. Voir Conseil de Sécurité de l'ONU, "Report of the Panel of Experts established pursuant to paragraph 3 of resolution 1591 (2005) concerning the Sudan," 30 janvier 2006, p. 77.  Voir aussi, "Chad: Rebels on the rocky road to N'djamena," IRINnews, 26 octobre 2006, http://www.irinnews.org/report.asp?ReportID=56066&SelectRegion=West_Africa&SelectCountry=CHAD (consulté le 14 décembre 2006) et Halime Assadya Ali, "Chad military plane shot down near Sudan," Associated Press, 28 novembre 2006, http://www.boston.com/news/world/europe/articles/2006/11/28/rebels_shoot_down chadian_military_plane/ (consulté le 14 décembre 2006). Sur le soutien tchadien aux rebelles du Soudan, voir, par exemple, Human Rights Watch, "Violence au-delà des frontières."

[30] Conseil de Sécurité de l'ONU, "Report of the Panel of Experts established pursuant to resolution 1591 (2005) concerning the Sudan prepared in accordance with paragraph 2 of resolution 1665 (2006)," 3 octobre 2006, http://daccessdds.un.org/doc/UNDOC/GEN/N06/490/87/PDF/N0649087.pdf?OpenElement (consulté le 28 décembre 2006), p. 24.

[31] Conseil de Sécurité de l'ONU, "Report of the Panel of Experts established pursuant to resolution 1591 (2005) concerning the Sudan prepared in accordance with paragraph 2 of resolution 1665 (2006)," p. 15.

[32] Communication confidentielle de Human Rights Watch, 12 décembre 2005.

[33] Entretiens de Human Rights Watch, rebelle soudanais de l"ALS, Adré, Tchad, 3 mai 2006 ; et avec un dirigeant politique supérieur du MJE, N'Djamena, Tchad, 28 octobre 2006.

[34] "Chad steps up claims of Sudanese subversion," Sudan Tribune, 31 décembre 2005, http://www.sudantribune.com/article_impr.php3?id_article=13301 (consulté le 13 décembre 2006).

[35] Entretiens de Human Rights Watch, responsables de rebelles soudanais et sources au sein de l'armée tchadienne, divers endroits du Tchad, avril-mai et octobre-novembre 2006. Voir aussi Human Rights Watch, "Violence au-delà des frontières."

[36] "Sudan, Chad sign peace agreement in Tripoli," Arabic News, 9 février 2006, http://www.arabicnews.com/ansub/Daily/Day/060209/2006020913.html (consulté le 6 janvier 2006).

[37] Cette aide comprenait les renseignements obtenus grâce aux vols de surveillance du Mirage français et des coups de semonce tirés par un appareil français sur une colonne rebelle. A l'invitation du gouvernement tchadien, la France maintient une présence militaire au Tchad avec 1300 soldats.  "National Defence," Ambassade de France, dernière mise à jour du 24 août 2006, http://www.ambafrance-us.org/atoz/defense.asp (consulté le 13 décembre 2006). Voir aussi "Les rebelles sont entrés dans la capitale," Le Nouvel Observateur, 13 avril 2006, http://archquo.nouvelobs.com/cgi/articles?ad= etranger/20060413.OBS3898.html&host=http://permanent.nouvelobs.com/ (consulté le 26 décembre 2006).

[38] "Sudan Given Notice of Break in Relations With Chad," VOA News, 15 avril 2006, http://www.voanews.com/english/archive/2006-04/2006-04-15-voa18.cfm?CFID=6786502&CFTOKEN=87605429 (consulté le 26 décembre 2006).

[39] Le Tchad et le Soudan ont signé un accord en juillet prévoyant une commission militaire conjointe pour contrôler la frontière et interdisant  "la présence d'éléments rebelles" dans les deux pays.  Voir Abakar Saleh, "Chad signs peace with neighboring Sudan," Associated Press, 26 juillet 2006, http://www.globalgoodnews.com/world-peace-a.html?art=1153933315111034 (consulté le 14 décembre 2006).

[40] "Sudan and Chad to immediately reestablish diplomatic ties: FMs," Agence France-Presse, 8 août 2006, http://www.reliefweb.int/rw/RWB.NSF/db900SID/LZEG-6T4QPS?OpenDocument&rc=1&emid=ACOS-635PJQ (consulté le 26 décembre 2006).

[41] Le G-19 était à l'origine un groupe de 19 commandants qui avaient rompu avec la faction de l'ALS de Abdul Wahid en mars 2006, dont le commandant Masalit Khamis Abdallah. 

[42] Le MJE et le G-19 had se sont regroupés, au moins théoriquement, au sein de la coordination du Front de la rédemption  nationale (NRF) en juin 2006, ainsi que l'Alliance démocratique fédérale du Soudan (SFDA) et la faction Unité/ALS, et tous ont refusé de signer l'Accord de paix du Darfour de mai 2006. Seuls le gouvernement du Soudanet la faction de l'ALS des Mini Minawi ont signé l'accord.

[43] Le 27 octobre 2006, Human Rights Watch a étudié une copie de l'un de ces documents, signé par le ministre tchadien de l'Administration territoriale, Ahmat Mahamat Bachir.

[44] Entretien téléphonique de Human Rights Watch avec Tom Erdimi, 4 novembre 2006, et entretiens avec des chefs rebelles soudanais, N'Djamena, Tchad, Octobre à novembre 2006.

[45] Ces affrontements comprennent les batailles livrées par les forces gouvernementales tchadiennes à la mi septembre contre les rebelles du FUC rebels à Aram Kollé et contre les rebelles du RAFD à Hadjer Marfaine dans le Massif du Maraone, à 150 kilomètres au nord de Adré. Le 22 octobre, les rebelles de l'UFDD ont occupé temporairement Goz Beida, et le 24 octobre ils ont attaqué Am Timan, capitale de la région Salamat.  Le 25 novembre, Abéché, capitale régionale et centre des activités de l'aide humanitaire dans l'est du Tchad, a été temporairement occupée. Voir "Chad: New fronts open in eastern fighting," IRIN, 21 septembre 2006, http://www.reliefweb.int/rw/RWB.NSF/db900SID/EGUA-6TUPV6?OpenDocument&rc=1&cc=tcd (consulté le 20 décembre 2006); "Chad army, rebels battle over eastern stronghold," Reuters, 20 septembre 2006, http://www.reliefweb.int/rw/RWB.NSF/db900SID/VBOL-6TTJB2?OpenDocument&rc=1&cc=tcd (consulté le 20 décembre 2006); "Rebel push in east Chad raises fears in the capital," Associated Press, 24 octobre 2006, http://www.iht.com/articles/2006/10/24/news/Chad.php (consulté le 26 décembre 2006).

[46] Le RaFD est une coordination composée du SCUD, d'un deuxième groupe dirigé par l'ancien commandant de l'armée tchadienneSéby Aguid, et un troisième groupe dirigé par Ramadane Bokhit. Ses combattants sont des déserteurs Zaghawa, principalement de la Garde Républicaine.

[47] Entretien de Human Rights Watch avec un diplomate étranger, N'Djamena, Tchad, 22 octobre 2006.

[48] Entretiens de Human Rights Watch avec des dirigeants politiques rebelles soudanais, N'Djamena, Tchad, octobre à novembre 2006.

[49] "Chad president and rebel leader sign peace accord," Reuters, 24 décembre 2006, http://www.alertnet.org/thenews/newsdesk/L24207079.htm (consulté le 28 décembre 2006).

[50] "Chadian peace accord dismissed by some rebel factions," VOA News, 26 décembre 2006, http://www.voanews.com/english/2006-12-26-voa21.cfm (consulté le 28 décembre 2006).

[51] Violence impliquant des groupes qui se définissent eux-mêmes par des différences de religion, d'ethnicité, de langue ou de race.

[52] Human Rights Watch, communication confidentielle, 30 janvier 2006.

[53] Des personnes déplacées tchadiennes à Koloy, Tchad, ont déclaré à Human Rights Watch qu'elles avaient vu le commandant Janjawid Hamid Dawai dirigeant une milice dans l'est du Tchad en décembre 2005.  Voir Human Rights Watch, "Le Darfour saigne."

[54] Human Rights Watch a obtenu des copies de documents qui auraient été trouvés sur des membres de milices tués ou capturés lors de l'attaque lancée le 16 mai 2006 contre Koukou-Angarana dans l'est du Tchad, documents qui indiquaient qu'ils appartenaient à la Garde de renseignements aux frontières et à d'autres forces connues pour compter de nombreux  Janjawid parmi leurs membres.  Voir Human Rights Watch, "Violence au-delà des frontières."

[55] Tout comme "Janjawid", ce terme est imparfait, car il implique une homogénéité ethnique qui peut ne pas correspondre à la composition réelle de ces milices, puisque des membres de groupes ethniques non arabes semblent se trouver dans leurs rangs (voir discussion ci-dessous).

[56] Entretiens de Human Rights Watch, officier supérieur de l'ANT et soldat de l'ANT qui ont prétendu avoir des informations de première main sur la pratique de cet armement, N'Djamena, Tchad, 25 – 29 novembre 2006.

[57] Entretiens de Human Rights Watch, N'Djamena, Tchad, 29 novembre 2006. Un officier de l'ANT a déclaré à Human Rights Watch :  "Déby a envoyé des soldats et un ministre du gouvernement au Salamat, ils ont dit aux Arabes Salamat : "'Cette terre est la vôtre.  Les Kibet sont des immigrants.'"  Ils ont donné des armes aux Salamat.  Puis Déby a envoyé une délégation aux Kibet. Ils ont dit : "'Les Salamat, ils sont avec les rebelles.  Ils vous feront du tort. Vous devez vous défendre.'" Ils ont donné des armes aux Kibet. Deux jours plus tard, les Kibet ont attaqué un village Salamat et ils ont tué quatre personnes. Les Arabes se sont rassemblés et ont attaqué les Kibet." Un cadre supérieur de l'administration de Déby a raconté une histoire similaire de provocation de conflit ethnique au Salamat: "Déby a appelé les chefs blancs [il veut dire Arabes] au Salamat et il a dit : 'les Noirs prennent votre terre.  Ils travaillent contre les bergers.' Il a armé les Arabes blancs.  Puis il est allé voir les chefs Noirs [c'est-à-dire non Arabes].  Il a dit :  'Les Blancs piétinent votre terre.'  Il leur a donné des fusils aussi. Deux semaines plus tard, les violences ont commencé, faisant beaucoup de morts.'"

[58] HCR, "Sudan/Chad Situation Update 67," 3 décembre 2006, http://www.reliefweb.int/rw/RWB.NSF/db900SID/HMYT-6W6LXF?OpenDocument (consulté le 26 décembre 2006).

[59] Entretien de Human Rights Watch, N'Djamena, Tchad, 29 novembre 2006.

[60] Selon le droit humanitaire international, un conflit interne est défini comme un conflit qui se déroule entre les forces armées d'un pays et "des forces armées dissidentes ou autres groupes armés organisés qui, sous la conduite d'un commandement responsable, exercent sur une partie de son territoire un contrôle tel qu'il leur permette de mener des opérations militaires continues et concertées et d'appliquer le présent Protocole." Article 1.1, Protocole additionnel aux Conventions de Genève du 12 août 1949, et relatif à la Protection des victimes des conflits armés non internationaux (Protocole II), 8 juin 1977.

[61] Conventions de Genève du 12 août 1949 (Conventions de Genève). Le Tchad a ratifié les Conventions de Genève ; le Protocole additionnel aux Conventions de Genève du 12 août 1949, et relatif à la Protection des victimes des conflits armés internationaux (Protocole I), 8 juin 1977; Protocole additionnel aux Conventions de Genève du 12 août 1949, et relatif à la Protection des victimes des conflits armés non internationaux (Protocole II), 8 juin 1977. Le Tchad a ratifié les Protocoles additionnels de 1977 le 17 janvier 1997.

[62]Les dossiers de l'hôpital de Guéréda traduisent une dégradation dramatique de la situation sécuritaire dans la région de Guéréda au second semestre 2006. Bien que ces dossiers ne soient peut-être pas complets et ne tiennent pas compte des admissions en fonction de l'appartenance ethnique, ils reflètent une augmentation indéniable et dramatique de la violence armée entre le premier semestre 2006, où 17 personnes ont été admises à l'hôpital avec des blessures par balles, et le deuxième semestre, où 71 personnes ont été admises avec des blessures par balles. Ces chiffres sont encore plus dramatiques si l'on considère qu'ils ont été relevés le 10 novembre, et ne tiennent donc pas compte de décembre, ni de la plus grande partie du mois de novembre.  Les sept personnes admises au cours des dix premiers jours de novembre l'étaient pour blessures par balles.

[63] Liste archivée par Human Rights Watch, New York.  

[64] Entretien de Human Rights Watch, Guéréda, Tchad, 10 novembre 2006.

[65] Entretien de Human Rights Watch, Guéréda, Tchad, 9 novembre 2006.

[66] Entretien de Human Rights Watch, agent de protection du HCR, Abéché, Tchad, 27 octobre 2006.

[67] Groupe ethnique non arabe originaire du Darfour mais avec des populations installées au Dar Tama.  Lié sur le plan linguistique aux Mimi (voir ci-dessous).

[68] HCR, "Sudan/Chad Situation Update 66," 5 novembre 2006, http://www.reliefweb.int/rw/rwb.nsf/ db900SID/EVOD-6VCJDJ?OpenDocument (consulté le 26 décembre 2006).

[69] Chiffres communiqués par le HCR, Tchad.

[70] Entretien de Human Rights Watch, camp de Kounoungo, Tchad, 7 novembre 2006.

[71] Le mouvement de Garfa est né de la rancune des Tama contre le gouvernement tchadien, qui a accordé l'impunité aux Zaghawa menant des attaques contre les Tama dans le nord du Darfour.  L'ANR a signé un accord de paix avec le gouvernement tchadien en janvier 2003, mais des factions de l'ANR fidèles au second de Garfa, Abdoulaye Saroua, ont refusé de se joindre à cet accord. En octobre 2005, beaucoup d'anciens militants de l'ANR ont rejoint le RDL de Nour. Voir "Sudan: chadian opposition leader in incommunicado detention," communiqué de presse de Amnesty International, AFR 54/015/2006, 27 avril 2006, http://web.amnesty.org/library/Index/ENGAFR540152006?open&of=ENG-SDN (consulté le 13 décembre 2006).  Pour plus d'informations, voir aussi Economist Intelligence Unit, "Country Profile Chad 2003."

[72] "CHAD: UN scales back in east after local officals kidnapped," IRIN,

http://www.irinnews.org/report.asp?ReportID=51293 (consulté le 17 décembre 2006).

[73] Programme alimentaire mondial, "WFP Emergency Report," Rapport no. 4/2006, 27 janvier 2006, http://iys.cidi.org/humanitarian/wfp/ixl2.html (consulté le 17 décembre 2006).

[74] "Chad: With insecurity mounting in the east, are Deby's days numbered?" IRIN, 10 février 2006.

[75]"Chad: ICRC information bulletin No. 01/2006-Latest report on ICRC operations in the field," communiqué de presse de l'ICRC, 15 décembre 2006, http://www.reliefweb.int/rw/rwb.nsf/db900SID/YSAR-6WHMNP?OpenDocument&rc=1&cc=tcd (consulté le 21 décembre 2006).

[76] Entretien de Human Rights Watch, village de Tama à l'est de Guéréda, Tchad, 7 novembre 2006.

[77] Entretien de Human Rights Watch, Guéréda, Tchad, 7 novembre 2006.

[78] Un homme Zaghawa aurait été tué d'une balle dans le dos dans la région de Guéréda, apparemment dans le cadre de représailles commises par les Tama contre les Zaghawa, mais cette information n'a pas pu être confirmée.

[79] La distinction entre civils et combattants est un principe fondamental du droit humanitaire international dans tous les conflits armés, mais cette distinction est compliquée par le développement des groupes villageois d'autodéfense.  En cas de doutesur une personne, celle-ci est considérée comme un civil.  Voir Comité International de la Croix-Rouge, Customary International Humanitarian Law, Règles 1 et 7, citant le Protocole I, articles 48, 51(2), 52(2); Protocole II, article 13(2).

[80] Entretiens de Human Rights Watch, Dar Tama, Tchad, 8-10 novembre 2006.

[81] Les deux hommes Zaghawa tués ce jour-là auraient été des Bideyat Zaghawa liés au président Déby, bien que cela ne soit pas confirmé. Entretien de Human Rights Watch, personne déplacée Tama, camp de réfugiés de Kounoungo, Tchad, 9 novembre 2006 et Zaghawa soudanais affilié à l'ALS, N'Djamena, Tchad, 25 novembre 2006.

[82] Entretiens de Human Rights Watch, Guéréda et camp de réfugiés de Kounoungo, Tchad, 8-10 novembre.

[83] Entretien de Human Rights Watch, personne déplacée appartenant à l'ethnie Tama, environs de Guéréda, Tchad, 9 novembre 2006.

[84] Bien que l'IMC ait identifié les attaquants comme des Goran, il est plus probable qu'ils étaient des Burogat Zaghawa, un sous clan Zaghawa né de mariages mixtes entre les Goran et les Zaghawa.  Dans les entretiens de Human Rights Watch conduits au Dar Tama avec des victimes Tama des violences, beaucoup en ont fait porter la responsabilité aux Burogat, mais aucune n'a mentionné les Goran.  Entretiens de Human Rights Watch, Dar Tama, Tchad, 8-10 novembre 2006.

[85] "Heavy fighting leaves many dead and wounded in Chad; International Medical Corps providing emergency care," communiqué de presse de l'International Medical Corps, 6 juillet 2006, http://www.reliefweb.int/rw/RWB.NSF/db900SID/KHII-6RF4N2?OpenDocument (consulté le 21 décembre 2006).

[86] HCR, "Sudan/Chad Operations Update 62," HCR, 10 septembre 2006 http://www.reliefweb.int/rw/RWB.NSF/db900SID/LSGZ-6TLC6U?OpenDocument(consulté le 21 décembre 2006.

[87] Entretiens de Human Rights Watch, Guéréda, Tchad, 8-10 novembre 2006.

[88] Entretien de Human Rights Watch, environs de Guéréda, Tchad, 9 novembre 2006.

[89] Entretiens de Human Rights Watch, Dar Tama, Tchad, 8-10 novembre 2006.

[90] Entretien de Human Rights Watch, camp de Kounoungo, Tchad, 7 novembre 2006.

[91] Entretien de Human Rights Watch, Guéréda, Tchad, 9 novembre 2006.

[92] Entretien de Human Rights Watch, Guéréda, 10 novembre 2006.

[93] Un homme Tama du même village a été tué ensuite par deux hommes armés Zagahawa qui essayaient de lui voler son cheval. Les anciens du village ont demandé à Human Rights Watch de ne pas révéler le nom du village de peur de représailles de la part des militants Zaghawa. Au cours d'une visite, Human Rights Watch a observé deux hommes armés à cheval à proximité du village ; tous deux portaient des vêtements civils, avec des chargeurs de style militaire en travers de la poitrine.  Ils ont été identifiés comme des Zaghawa qui avaient volé du bétail par le passé ; des gens du village ont supposé qu'ils étaient revenus dans l'intention de voler à nouveau mais qu'ils étaient repartis soit parce qu'ils avaient entendu ou vu un véhicule qui s'approchait (celui de Human Rights Watch), soit parce qu'il y avait trop de gens dans le village à cause de l'enterrement, et que les tireurs avaient peur de provoquer une foule en colère. Entretien de Human Rights Watch, village Tama à l'est de Guéréda, Tchad, 9 novembre 2006.

[94] Entretien de Human Rights Watch, village Tama à l'est de Guéréda, Tchad, 9 novembre 2006.

[95] Entretien de Human Rights Watch, Guéréda, Tchad, 9 novembre 2006.

[96] Entretien de Human Rights Watch, Kounoungo, Tchad, 9 novembre 2006.

[97] Entretiens de Human Rights Watch, dirigeants de réfugiés et personnes déplacées Tama, camp de Kounoungo, Tchad, 8-9 septembre 2006.

[98] Entretien de Human Rights Watch, camp de Kounoungo Tchad, 9 novembre 2006.

[99] Entretien de Human Rights Watch, Barari, Tchad, 9 novembre 2006.  Si Human Rights Watch n'a pas relevé de preuves suggérant que le pillage des villages arabes au Dar Tama avait des raisons politique, le fait que la rébellion tchadienne dirigée par les Tama compte de nombreux Ararbes dans ses rangs vaut peut-être la peine d'être noté. 

[100] Ce fait est apparemment sans précédent : des sources Zaghawa à N'djamena ont signalé que des officiers du gouvernement tchadien ont distribué des armes aux citoyens Zaghawa à Guéréda avant et pendant les attaques du 13 avril. Entretien de Human Rights Watch, Tchad, avril 2006. Human Rights Watch n'a pas pu vérifier ces allégations. 

[101] Entretien de Human Rights Watch, village Tama à l'est du camp de Kounoungo, Tchad, 9 novembre 2006.

[102] Entretiens de Human Rights Watch avec des travailleurs de l'aide humanitaire internationale, est tchadien, octobre à novembre 2006.

[103] Entretiens de Human Rights Watch avec des travailleurs de l'aide humanitaire internationale et des représentants des rebelles soudanais, Tchad, octobre à novembre 2006.

[104] Un chercheur de Human Rights Watch a été averti que la recherche sur les violences Zaghawa-Tama pourrait le mettre en danger ainsi que les personnes qu'il interrogeait. Le secrétaire général Zaghawa de Guéréda a été désigné comme une menace. "C'est un homme très dangereux," a dit un chef de village Tama à Human Rights Watch.  "S'il apprend que vous faites des recherches là-dessus (la violence) il vous tuera, et il dira que ce sont les rebelles qui l'ont fait."

[105] Un chef de canton est un élément supérieur de la structure traditionnelle de commandement qui a précédé l'administration civile mais qui perdure aujourd'hui.  Sous l'administration coloniale française, le chef de canton était l'échelon inférieur de l'administration coloniale, chargé de percevoir les impôts, de mobiliser les recrues, et d'arrêter les malfaiteurs.  Voir Martin Klein, "Review: Traditional Political Institutions and Colonial Domination," African Historical Studies, vol. 4, no. 3, 1971, p. 660.

[106] Entretien de Human Rights Watch, Guéréda, Tchad, 10 novembre 2006.

[107] Stephanie Hancock, "Ethnic attacks in eastern Chad kill up 220-U.N.," Reuters, 9 novembre 2006, http://www.alertnet.org/thenews/newsdesk/L09564524.htm (consulté le 13 décembre 2006).

[108] "Chad/Darfur: thousands remain frightened," communiqué de presse du HCR, 24 novembre 2006, http://www.reliefweb.int/rw/RWB.NSF/db900SID/LSGZ-6VUFHP?OpenDocument&rc=1&emid=ACOS-635PJQ (consulté le 13 décembre 2006).

[109] "Chad/Darfur: thousands remain frightened," communiqué de presse du HCR.

[110] Fora Baranga, au Soudan, en face de Mongororo, Tchad, est fréquemment cité comme une source importante d'armes à feu du marché noir, mais Koukou-Angarana est également mentionné, avec des tarifs allant de $50 à $300 pour une Kalachnikov. Tant l'ANT que les mouvements rebelles soudanais sont également signalés pour alimenter en armes le marché noir local, car les soldats de l'infanterie, riches en armes mais pauvres financièrement, se servent des armes et des munitions comme monnaie d'échange.  Des marchands de Goz Beida signalent que des rebelles soudanais paient leurs bières avec des balles et utilisent des fusils pour payer leur nourriture et autres fournitures.  Entretiens de Human Rights Watch, est tchadien, novembre 2006.

[111] Entretiens de Human Rights Watch, Arabes Salamat et Mafaza, Kerfi, Goz Beida, Samasim, Adjoup, Tchad,  14-20 novembre 2006.

[112] D'après une personne âgée Dajo, le principe central de la wihida Arabia est l'unité entre les Arabes soudanais et tchadiens. Entretien de Human Rights Watch, est du Tchad, novembre 2006. Le chef arabe d'un farik (village) au nord de DogDoré, à 150 kilomètres à l'est de Goz Beida, a confirmé que les tribus arabes et non arabes comme les Mimi et les Ouaddaï avaient fait alliance pour se protéger contre les agressions territoriales des tribus majoritaires Dajo et Masalit de la région, qui se sont elles-mêmes regroupées dans une tentative pour pousser les Arabes, Mimi et Ouaddaï hors du Tchad et vers le Darfour.  Entretien de Human Rights Watch, est du Tchad, 13 mai 2006 and Entretiens de Human Rights Watch, est du Tchad, Janvier à novembre 2006.  Ces alliances ne sont pas sans précédent dans la région : en 1987, un "Rassemblement Arabe" est apparu au Darfour, qui unifiaient les tribus arabes cherchant à être mieux représentées dans les structures gouvernementales locales, régionales et nationales, alimentant les craintes des tribus non arabes sédentaires au Darfour d'être déplacées par la force par les tribus arabes. Voir International Crisis Group, "Darfur Rising: Sudan's New Crisis."

[113] A la suite de l'attaque rebelle tchadienne du mois d'avril contre N'Djamena, les rebelles du Darfour ont établi des bases à Adé, Koloy et Goz Beida. Il s'agit de la faction de l'ALS fidèle à Khamis Abdullah, l'ancien dirigeant en second Masalit de l'ALS, et, de plus en plus, du MJE. Entretiens de Human Rights Watch, membres du MJE et du G-19 et dirigeants politiques, N'Djamena et Dar Sila, Tchad, mai 2006, et octobre à novembre 2006.

[114] De nombreuses victimes signalent que leurs agresseurs utilisent des épithètes racistes comme Nuba, un terme péjoratif utilisé au Soudan, en général par des non Africains, pour désigner les Noirs et/ou les esclaves.

[115] Entretiens de Human Rights Watch avec des personnes déplacées, des victimes de violence, des dirigeants communautaires et des travailleurs de l'aide internationale, divers endroits du département du Dar Sila, Tchad, Janvier à novembre 2006.

[116] Le terme Ouaddaïen est utilisé pour désigner toutes les personnes vivant dans la région            administrative de Ouaddaï, en particulier quand il est utilisé dans la partie ouest du Tchad. Il y a cependant une tribu Ouaddaï  "spécifique", du Dar Ouaddaï, la terre des "véritables" Ouaddaïens, qui sont les Maba. Voir Albert Le Rouvreur, Sahéliens et Sahariens du Tchad, (Paris: Berger Levrault) 1962.

[117] Les deux groupes sont de récents arrivants dans le département du Dar Sila. Les Mimi et les Ouaddai ont immigré au Dar Sila entre 1979 et 1985 après une sécheresse dans la province d'Abéché.

[118] Un dirigeant des Dajo a expliqué que la plupart des Dajo qui décident de rejoindre les milices arabes le font poussés par le sésir de protéger leurs villages et de protéger contre le vol leurs troupeaux restants.  "Si les Mimi et les Ouaddai sont alliés avec les Arabes, c'est seulement pour protéger leurvie et leurs biens," a-t-il dit.  "C'est différent pour ceux qui sont près de la frontière et pour ceux qui sont loin. Près de la frontière, ils n'ont pas le choix ; ils doivent s'associer avec les Arabes." Entretiens de Human Rights Watch, lieu confidentiel, 23 novembre 2006 et 16 mai 2006.

[119] A ce jour, Dogdoré n'a pas été attaqué. Entretien de Human Rights Watch avec un travailleur de l'aide humanitaire basé à Dogdoré et à Goz Beida, Tchad, 15 novembre 2006. En juin, une attaque des Janjawid dans la région de Dogdoré a fait six morts.  HCR, "Sudan/Chad Situation Update 60," 29 juin 2006 http://www.reliefweb.int/rw/RWB.NSF/db900SID/HMYT-6R9P82?OpenDocument (consulté le 26 décembre 2006).

[120] Le 13 avril, plus de 100 villageois Dajo ont été tués quand des milices soudanaises Janjawid et des villageois tchadiens ont attaqué un groupe de villages tchadiens à l'est de Dogdoré. Voir Human Rights Watch, "Violence au-delà des frontières."

[121] Il y a trois villages qui s'appellent Djimeze dans la région, Djimeze Djama, Djimeze Amar, Djimeze Moubi, également appelés Djimeze I, II et III. 

[122] Entretien de Human Rights Watch avec un travailleur de l'aide humanitaire internationale, Goz Beida, Tchad, 15 novembre 2006.

[123] Entretiens de Human Rights Watch avec des Tchadiens déplacés à l'intérieur du pays et des travailleurs de l'aide humanitaire internationale, est du Tchad, Novembre 2006. Voir aussi HCR, "Sudan/Chad Situation Update 66."

[124] Entretiens de Human Rights Watch, Tiero, 21 novembre 2006.  Human Rights Watch s'est rendu dans la zone de Tiero et a vu deux secteurs distincts du village où cinq maisons au total avaient été incendiées ; dans l'un de ces sites, il y avait trois tombes récemment creusées.

[125] Entretien de Human Rights Watch avec un travailleur de l'aide humanitaire internationale basé à Dogdoré pendant les attaques d'octobre, Goz Beida, Tchad, 15 novembre 2006.

[126] Entretien de Human Rights Watch, dirigeant d'une force d'autodéfense Dajo, Tiero, Tchad, 21 novembre 2006.

[127] Entretien de Human Rights Watch, Koukou-Angarana, Tchad, 13 novembre 2006.

[128] D'après ce témoin oculaire, les Arabes au sud-est du Tchad se sont regroupés dans la wahida Arabia avec les tribus arabes soudanaises, au sein de laquelle chaque chef de farik  a été obligé d'envoyer des hommes jeunes pour prendre part à une attaque. 

[129] Entretien de Human Rights Watch, Koukou-Angarana, Tchad, 13 novembre 2006.

[130] Ibid.

[131] Ibid.

[132] Marena est un village à l'ouest de Tiero divisé en deux sections, une section arabe et l'atre Dajo. Entretien de Human Rights Watch avec un membre des forces d'autodéfense Dajo, âgé de 37 ans, Tiero, Tchad, 22 novembre 2006.

[133] Entretien de Human Rights Watch, Tiero, Tchad, 22 novembre 2006.

[134] Communication confidentielle, Human Rights Watch, 29 novembre 2006.

[135] "High Commissioner Guterres to visit Chad among growing insecurity," communiqué de presse du HCR, 19 décembre 2006, http://www.unhcr.org/cgi-bin/texis/vtx/news/opendoc.htm?tbl=NEWS&id=45880c124 (consulté le 26 décembre 2006).

[136] Chiffres officieux recueillis par les autorités locales, des agences humanitaires internationales, des agences de l'ONU et des journalistes.

[137] Les chefs arabes Salamat ont donné à Human Rights Watch une liste avec les noms des tués et des blessés à Amchamgari, et ont indiqué que les blessés avaient été évacués à l'hôpital de Goz Beida. Les dossiers examinés par Human Rights Watch à l'hôpital de Goz Beida le 23 novembre 2006 indiquent que sept hommes blessés ont été admis à l'hôpital le 14 octobre avec des blessures par balles. Un aide soignant de l'hôpital chargé des admissions s'est rappelé que les sept hommes étaient des Arabes de Amchamgari. Entretien de Human Rights Watch, 23 novembre 2006.

[138] Entretien de Human Rights Watch, Samasim, Tchad, 23 novembre 2006.

[139] Makayeh a été désigné par plusieurs sources, dont deux hommes blessés au cours de l'attaque contre Amchamgari. Entretiens de Human Rights Watch, Tchad, novembre 2006.

[140] Entretiens de Human Rights Watch, chefs arabes Salamat et témoins oculaires de l'attaque de Amchamgari, Kerfi, Samasim, Adjoup, Tchad, novembre 2006.

[141] Dirigeant communautaire arabe de rang inférieur.

[142] Entretien de Human Rights Watch, Kerfi, Tchad, 16 novembre 2006.

[143] Entretien de Human Rights Watch, Kerfi, Tchad, 12 novembre 2006.

[144] Communication confidentielle de Human Rights Watch, Abéché, Tchad, 27 octobre 2006.

[145] Entretien de Human Rights Watch, Kerfi, Tchad, 16 novembre 2006.

[146] Entretiens de Human Rights Watch, Kerfi, Tchad, 12 novembre 2006.

[147] Entretien de Human Rights Watch, Kerfi, Tchad, 12 novembre 2006.

[148] Entretien de Human Rights Watch, hôpital de Goz Beida, Goz Beida, Tchad, 17 novembre 2006.

[149] Entretiens de Human Rights Watch, Djorlo self-defense force members, Djorlo, Tchad, 12 novembre 2006. Voir aussi "Chadian villages attacked and burned, many dead and hundreds flee," communiqué de presse du HCR, 9 novembre 2006 http://www.newssafety.com/hotspots/countries/chad/alertnet/chad091106.htm (consulté le 26 décembre 2006).

[150] Un vêtement long porté par les hommes dans la région.

[151] "Chad: situation remains volatile, relocation continues," conférence de presse du HCR, porte parole du HCR  Jennifer Pagonis, 8 décembre 2006, http://www.reliefweb.int/rw/RWB.NSF/db900SID/HMYT-6WAM57?OpenDocument (consulté le 26 décembre 2006).

[152] HCR, "Sudan/Chad Situation Update 60," 29 juin 2006, http://www.reliefweb.int/rw/RWB.NSF/db900SID/HMYT-6R9P82?OpenDocument (consulté le 26 décembre 2006).

[153] Entretiens de Human Rights Watch avec des autorités locales et des responsables gouvernementaux, Adé, Tchad, 18 novembre 2006.

[154] "Chad: Thousands newly displaced," IRIN, 22 novembre 2006, http://www.irinnews.org/report.asp?ReportID=56478&SelectRegion=West_Africa&SelectCountry=CHAD (consulté le 17 décembre 2006).

[155] Entretiens de Human Rights Watch, témoins oculaires et victimes des violences, hôpital de Goz Beida, Goz Beida, Tchad, 20 et 23 novembre ; Entretiens de Human Rights Watch, autorités locales et responsables gouvernementaux, Adé, Tchad, 18 novembre 2006.  Voir aussi "Chad: Over 5,000 internally displaced people receive aid," communiqué de presse de l'ICRC, 24 novembre 2006, http://www.icrc.org/web/eng/siteeng0.nsf/html/Chad-news-241106 (consulté le 26 décembre 2006).

[156] Entretien de Human Rights Watch, hôpital de Goz Beida, Goz Beida, Tchad, 23 novembre 2006.

[157] Ibid.

[158] Human Rights Watch, communication confidentielle, 13 novembre 2006.

[159] HCR, "Sudan/Chad Situation Update 68," 17 décembre 2006, http://www.reliefweb.int/rw/RWB.NSF/db900SID/EVOD-6WNE49?OpenDocument (consulté le 26 décembre 2006).

[160] Si l'on se fonde sur le grand nombre d'Ararbes tués dans le combat, il est clair que le groupe d'autodéfense de Bandikao était capable d'infliger des pertes à un adversaire apparemment lourdement armé. Bien que les témoins oculaires Muro de l'attaque contre Bandikao insistent sur le fait qu'ils n'étaient armés que d'armes primitives telles que des lances et des flèches empoisonnées, cela est vraisemblablement faux. Human Rights Watch a pu observer une force d'autodéfense organisé et en uniforme à Bandikao, équipée d'armes automatiques. Le nombre de civils parmi les victimes de Bandikao n'est pas clair.

[161] La source du matériel militaire est l'objet de conjectures, mais il est manifeste que les Arabes nomades de la région de Bandikao ont reçu une forme de parrainage externe. Entretien de Human Rights Watch, chef nomade arabe, Kerfi, Tchad, 14 novembre 2006.

[162] Le jour de fête qui marque la fin du mois sacré de Ramadan.

[163] Entretien de Human Rights Watch, dirigeant communautaire Dajo, Goz Beida, 15 novembre 2006.

[164] Entretien de Human Rights Watch, hôpital de Goz Beida, Goz Beida, Tchad, 14 novembre 2006.

[165] Entretien de Human Rights Watch, homme Muro blessé lors de l'attaque contre Bandikao, Goz Beida, Tchad, 14 novembre 2006.

[166] Entretien de Human Rights Watch, chef de village, Bandikao, Tchad, 13 novembre 2006.

[167]Entretien de Human Rights Watch, témoin oculaire Muro de l'attaque contre Bandikao, Bandikao, 13 novembre 2006.

[168] Les Beni Seit sont des Arabes semi-sédentaires. Le Rouvreur, Saheliens et Sahariens du Tchad.

[169] Entretien de Human Rights Watch, homme Muro de 31 ans blessé à Bandikao, hôpital de Goz Beida, 14 novembre 2006. D'un autre côté, les habitants Dajo de Tamajour, un village entre Kerfi et Goz Beida qui a été attaqué et incendié le 8 novembre, ont désigné les Beni Seit comme majoritaires parmi les assaillants.

[170] Entretien de Human Rights Watch, Goz Beida, Tchad, 17 novembre 2006.

[171] Statistiques non officielles recueillies par le HCR, à la date du 22 novembre 2006.

[172] Entretien de Human Rights Watch, Goz Beida, Tchad, 17 novembre 2006.

[173] Entretien de Human Rights Watch, Kerfi, Tchad, 12 novembre 2006.

[174] Ibid.

[175] Voir, par exemple, "Chad says Darfur-linked violence kills over 100," Reuters, 7 novembre 2006, http://www.reliefweb.int/rw/RWB.NSF/db900SID/KKEE-6VBTCS?OpenDocument&rc=1&cc=tcd (consulté le 20 décembre 2006).

[176] La superficie du Tchad est de 1 284 000 kilomètres carrés. World Fact Book de la CIA. https://www.cia.gov/cia/publications/factbook/geos/cd.html#Geo (consulté le 22 décembre 2006).

[177] HCR, "Sudan/Chad Situation Update 29," 8 septembre 2005, http://www.reliefweb.int/rw/RWB.NSF/db900SID/EGUA-6G9LV2?OpenDocument (consulté le 26 décembre 2006).

[178] Des sources locales évaluent de 53 à 72 le nombre de civils tués dans les violences ; la plupart des comptes-rendus des médias indiquent 36 morts - voir par exemple "Chad: Government says Sudanese insurgents killed 36 herders in east," IRIN, 27 septembre 2005 http://www.reliefweb.int/rw/rwb.nsf/db900SID/KKEE-6GMS5S?OpenDocument&rc=1&cc=tcd(consulté le 21 décembre 2006).Un nombre inconnu des victimes a été tué du fait de l'action des forces de sécurité tchadiennes. Les autorités locales de Modoyna ont dit que les affrontements entre l'ANT et les Janjawid s'étaient étendus sur une large zone, dont certaines zones civiles.  Entretien de Human Rights Watch, Modoyna, Tchad, 28 janvier 2006.

[179] Entretien de Human Rights Watch, travailleur de l'aide humanitaire internationale basé à Dogdoré pendant les attaques du mois d'octobre, Goz Beida, Tchad, 15 novembre 2006.

[180] Des soldats du Premier bataillon de l'ANT, entraînés par des forces spéciales des Etats-Unis dans le cadre de l'Initiative Pan-Sahel, faisaient partie de l'unité de sécurité de la délégation. L' Initiative Pan-Sahel était un programme commencé en 2002 et financé par le Département d'Etat des Etats-Unis pour entraîner les soldats dans les pays du Sahel pour lutter contre le trafic d'armes, le trafic de drogues, et l'activité des terroristes internationaux.  Ce programme a été élargi depuis et rebaptisé Initiative transsaharienne de lutte contre le terrorisme.

[181] Voir "Chad: Government declares state of emergency after clashes," Reuters, 13 novembre 2006, http://www.reliefweb.int/rw/RWB.NSF/db900SID/STED-6VHL33?OpenDocument&rc=1&cc=tcd (consulté le 20 décembre 2006).

[182] Entretien de Human Rights Watch, lieu confidentiel dans le département de Dar Sila, 16 mai 2006.

[183] Entretien de Human Rights Watch, Koukou-Angarana, Tchad, 13 novembre 2006.

[184] Entretien de Human Rights Watch, Goz Bisher, Tchad, 21 novembre 2006.

[185] Entretiens de Human Rights Watch, rebelles soudanais et sources confidentielles, avril à novembre 2006.

[186] Entretien de Human Rights Watch, leader politique du MJE, N'djamena, Tchad, 23 octobre 2006.

[187] Entretien téléphonique de Human Rights Watch avec un leader politique de l'ALS, N'Djamena, Tchad, 21 décembre 2006.

[188] En mars 2006, Djebir, un Zaghawa tchadien, a contribué à organiser une camapgne de recrutement forcé dans les camps de réfugiés soudanais administrés par le ONU de Treguine et Bredjing, sous la direction du chef de l'ALS Khamis Abdulah.  En novembre 2006, Djabir opérait sous la direction du dirigeant du G-19 Adam Shogar à N'djamena.  Entretiens de Human Rights Watch, rebelles soudanais et chefs de groupes d'autodéfense tchadiens, différents endroits du Tchad, avril et novembre 2006.

[189] Entretien de Human Rights Watch, travailleur de l'aide humanitaire internationale, lieu confidentiel département du Dar Sila, Tchad, novembre 2006.

Entretiens de Human Rights Watch, divers membres des milices d'autodéfense Dajo, Dogdoré et Tiero, Tchad, 21 et 23 novembre, 2006.

[190] Entretien de Human Rights Watch, travailleur de l'aide humanitaire internationale, lieu confidentiel, département du Dar Sila, Tchad, novembre 2006.

[191] Petites amulettes de cuir qui contiennent des citations du Coran, censées protéger du mal la personne qui les porte. 

[192] Yunis a amené les chercheurs de Human Rights Watch sur le site du massacre du 8 mai 2006. Le massacre de Djawara a peut-être été une vengeance suite à un incident antérieur au cours duquele le groupe d'autodéfense villageois avait essayé de récupérer du bétail volé.  Voir Human Rights Watch, "Violence au-delà des frontières." 

[193] Entretien de Human Rights Watch, Nourene Minawi, Ndjamena, Tchad, 23 octobre 2006.  D'après Roland Marchal, Minawi est un Tchadien, ancien membre du Mouvement Patriotique du Salut (MPS), le parti politique du président Déby, et il est le secrétaire du NMRD, un groupe dissident du MJE.  Voir Marchal, "Chad/Darfur: How Two Crises Merge."

[194] Bien que les chercheurs de Human Rights Watch n'aient visité aucun de ces camps d'entraînement, il est peu probable que ce soit des installations officielles, ni même qu'ils comportent des infrastructure, si l'on en croit des conversations avec des rebelles soudanais au Tchad. Entretien de Human Rights Watch, dirigeants politiques et commandants sur le terrain des rebelles du MJE, Tchad, octobre à novembre 2006.

[195] Cela fait normalement partie des responsabilités des chefs traditionnels, les chefs de canton, de collecter les impôts  auprès des populations rurales.

[196] Entretien de Human Rights Watch, chef de groupe d'autodéfense tchadien, Tiero, Tchad, 21 novembre 2006.

[197] Human Rights Watch, communication confidentielle, octobre 2006.

[198] Entretien de Human Rights Watch, Dogdoré, Tchad, 22 novembre 2006.

[199] Entretiens de Human Rights Watch avec des civils arabes de la région de Dogdoré, 22-23 novembre 2006.

[200] HCR "Sudan/Chad Operations Update 62."

[201] Entretien de Human Rights Watch, commandants de terrain et leaders politiques rebelles du MJE, Tchad, octobre à novembre 2006.

[202] Dans ce rapport, le mot "enfant" désigne toute personne de moins de 18 ans.

[203] Adopté à l'unanimité par l'Assemblée générale des Nations Unies le 25 mai 2000, A/RES/54/263 du 25 mai 2000, entré en vigueur le 12 février 2002. Le Tchad a ratifié le Protocole facultatif le 28 août 2002.

[204] Article 4 du Protocole facultatif.

[205] Entretiens de Human Rights Watch, Bahai, Tchad et Kariari, Soudan, du 31 octobre au 3 novembre 2006.

[206] Entretien de Human Rights Watch, soldat d'un groupe d'autodéfense tchadien, Dogdoré, Tchad, 22 novembre 2006.

[207] Human Rights Watch, communication confidentielle, 21 novembre 2006.

[208] OUA Doc. CAB/LEG/24.9/49 (1990), entrée en vigueur le 29 novembre 1999. Le Tchad a ratifié la Convention en mars 2000. L'Article 22 prévoit : que les Etats parties (i) s'engagent à respecter et à faire respecter les règles du droit humanitaire international qui leur sont applicables en cas de conflits armés qui affectent particulièrement les enfants ; (ii) prennent toutes les mesures appropriées pour garantir qu'aucun enfant ne prenne part directement aux hostilités et s'abstiennent en particulier de l'enrôlement des enfants ; (iii) doivent, conformément à l'obligation qui leur incombe en vertu du droit humanitaire international, protéger la population civile en cas de conflit armé et prendre toutes les mesures possibles pour que les enfants qui sont touchés par un conflit armé bénéficient de protection et de soins. Ces dispositions s'appliquent aussi aux enfants dans des situations de conflits armés internes, de tensions ou de troubles civils.

[209] Convention relative aux droits de l'enfant, Articles 38 et 39, ratifiée par le Soudan le 3 août 1990 et par le Tchad le 2 octobre 1990.

[210] "Darfur spillover threatens water supplies in Chad," Sapa-AFP, 16 novembre 2006 http://www.iol.co.za/index.php?from=rss_Africa&set_id=1&click_id=68&art_id=iol1163747468181D616 (consulté le 26 décembre 2006).

[211] "Chad: Worry mounts over security of displaced, refugees," IRIN, 11 décembre 2006 http://reliefweb.int/rw/RWB.NSF/db900SID/STED-6WDQ6V?OpenDocument&rc=1&cc=tcd (consulté le 26 décembre 2006).

[212] "Chad: UN evacuations continue as fighting hits Guéréda," IRIN, 4 décembre 2006, http://www.irinnews.org/report.asp?ReportID=56609&SelectRegion=West_Africa (consulté le 26 décembre 2006).

[213] "WFP suspends food aid for 56,000 in eastern Chad amid growing violence," communiqué de presse du PAM, 5 décembre 2006, http://www.wfp.org/English/?ModuleID=137&Key=2311 (consulté le 26 décembre 2006). 

[214] "Chad: Violence threatens fragile UN relief life-line for 110,000 refugees from Darfur," UN News Service, 5 décembre 2006, http://www.un.org/apps/news/story.asp?NewsID=20845&Cr=Chad&Cr1 (consulté le 26 décembre 2006).

[215] Ibid.

[216] "In Chad, refugees and residents face health and security crisis," Organisation mondiale de la santé, 8 décembre 2006, http://www.who.int/mediacentre/news/releases/2006/pr72/en/index.html (consulté le 26 décembre 2006).