Courting History

The Landmark International Criminal Court’s First Years

Courting History

The Landmark International Criminal Court's First Years

Glossary
ICC Organizational Chart
Summary
A. Introduction
B. Methodology
I. Chambers
A. Overview..
B. The Presidency: Coordination key to court's success
C. Pre-trial division: Uncharted waters
1. First decisions steer ICC's course
2. Navigating intersecting roles
D. Maintaining judicial dialogue key to meeting challenges ahead
II. Office of the Prosecutor
A. Overview..
1. The structure of the Office of the Prosecutor
2. Significant progress in the face of enormous challenges
3. Advancing key policies: The interplay of peace and justice and state cooperation
4. The importance of outreach and communications: An overview..
B. The Office of the Prosecutor's selection of situations
1. Situation selection: Legal requirements
2. Managing perceptions in the selection process
C. OTP investigations and the selection of cases for trial
1. Investigations
2. Selection of cases
D. The ICC's impact in the country situations under investigation
III. Defense
A. Overview..
B. Institutional support for the defense
1. Office of Public Counsel for the Defence
2. Defence Support Section
C. Ensuring quality representation for indigent defendants: The ICC's legal aid system..
1. Determining eligibility for legal aid: Calculating indigence
2. Financial assistance for eligible defendants
3. Guarding against abuse: Checks and balances in the legal aid system..
D. Monitoring the challenges ahead
IV. Field Engagement
A. Overview..
B. Field offices: Key to ICC contact with affected communities100
1. Establishment and functioning of field offices: A slow beginning101
2. Enhancing the contribution and effectiveness of field offices105
C. In situ proceedings112
D. High-level visits by ICC officials to the field114
V. Outreach and Communications116
A. Overview.. 116
B. Evolution of the ICC's approach to outreach and communications118
1. An unduly slow start118
2. Improvements in institutional support121
3. The ICC's outreach program: Gaining momentum in 2007124
C. Implementing outreach in communities most affected: Lessons learned126
1. Starting early and managing expectations126
2. Tailoring outreach: Establishing a dialogue130
3. Disseminating information effectively137
4. Additional resources needed to intensify efforts147
VI. Victim and Witness Protection and Support149
A. Overview.. 149
B. Responsibility for protection and support shared across court151
1. Victims and Witnesses Unit151
2. Office of the Prosecutor158
3. Chambers162
C. Steps required to strengthen protection and support programs166
1. Increasing protection and support for victims and intermediaries166
2. Maintaining an independent and neutral protection program.. 168
3. Flexibility in protective measures needed to address scope of protection mandate172
4. Enhancing psychological support to victims and witnesses174
5. Ensuring adequate resources for protection and support programs175
VII. The Role of Victims in ICC Proceedings177
A. Overview.. 177
B. The legal regime of victims' participation181
1. Situation phase182
2. Participation in a case186
C. Rights of victims in proceedings outside of the participation regime192
D. Implementing the victims' participation regime in practice193
1. Application procedure for victims' participation194
2. Shortcomings in the implementation of victims' rights196
E. Reparations and the Trust Fund for Victims202
1. Court-ordered reparations203
2. The TFV's assistance to victims using "other resources"204
3. More donations needed208
VIII. Cooperation and Support210
A. Overview.. 210
B. The Assembly of States Parties211
1. Strengthening ASP procedures212
2. Targeted initiatives on cooperation and support213
C. Judicial cooperation and logistical support215
1. Implementing legislation215
2. Domestic institutional arrangements216
3. Framework agreements219
4. United Nations and regional organizations221
D. Diplomatic and political support223
1. Arrest and surrender224
2. Integrating the court in the United Nations system.. 225
3. Integrating the ICC into the work of regional organizations228
Summary of Key Recommendations231
Chambers231
Office of the Prosecutor231
Defense234
Field Engagement234
Outreach235
Victim and Witness Protection and Support238
Victims' Participation239
Reparations240
Cooperation and Support241
Acknowledgments243

Glossary

ASP

Assembly of States Parties

AU

African Union

BTF

Belgian Task Force

CAR

Central African Republic

CBF

Committee on Budget and Finance

CBO

Community-based organization

DRC

Democratic Republic of Congo

DSS

Defence Support Section

ECCC  

Extraordinary Chambers in the Courts of Cambodia

EU

European Union

Ex-Comm

Executive Committee, Office of the Prosecutor

FNI

Nationalist and Integrationist Front

FRPI

Ituri Patriotic Resistance Forces

GCU

Gender and Children Unit, Office of the Prosecutor

GTA

General Temporary Assistance

ICC

International Criminal Court

ICCPP

ICC Protection Program

ICTR

International Criminal Tribunal for Rwanda

ICTY

International Criminal Tribunal for the former Yugoslavia

IDP

Internally Displaced Person

IRS

Initial Response System

JCCD

Jurisdiction, Complementarity and Cooperation Division

LRA

Lord's Resistance Army

MONUC

United Nations Mission in the Democratic Republic of Congo

NGO

Nongovernmental organization

OPCD

Office of Public Counsel for the Defence

OPCV

Office of Public Counsel for Victims

OTP

Office of the Prosecutor

P1-P5

Professional (excluding management) grades of ICC staff (where P5 is the most senior)

PIDS

Public Information and Documentation Section

SCSL

Special Court for Sierra Leone

SoP

Standard Operating Procedure

TFV

Trust Fund for Victims

UN

United Nations

UNHCR

United Nations High Commissioner for Refugees

UNICEF

United Nations Children's Fund

UPC

Union des Patriotes Congolais/Union of Congolese Patriots

UPDF

Uganda Peoples' Defence Force

VPRS

Victims Participation and Reparations Section

VWU

Victims and Witnesses Unit

                       

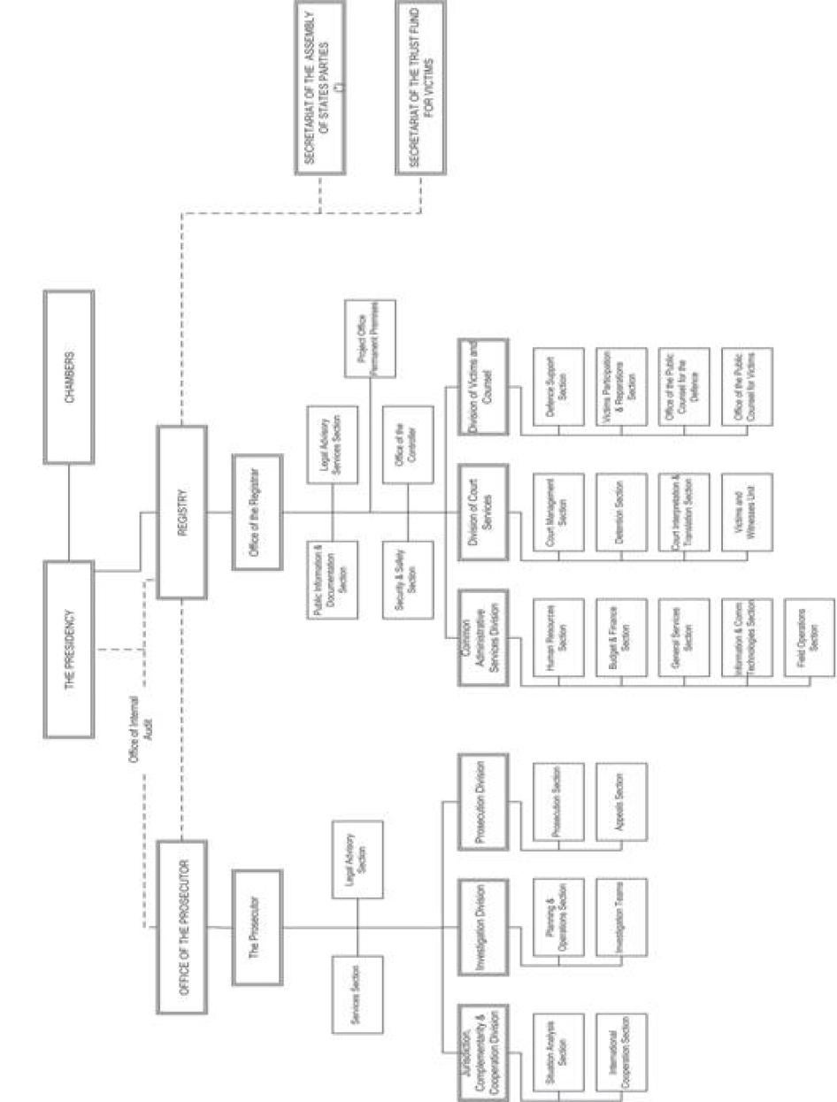
ICC Organizational Chart*

Summary

A. Introduction

On July 17, 1998, after five intense weeks of negotiations during the Rome Diplomatic Conference, representatives of 120 states from all regions and legal traditions achieved an historic development in the struggle against impunity. They agreed on a treaty creating the International Criminal Court (ICC) in The Hague, the world's first permanent court mandated to bring to justice the perpetrators of the worst crimes known to humankind-war crimes, crimes against humanity, and genocide-when national courts are unable to do so.

The Rome Statute of the International Criminal Court entered into force on July 1, 2002, following its unexpectedly swift ratification by the required 60 states.[1] The selection of the court officials needed to implement the ICC's mandate soon followed. In March 2003 the first 18 judges of the court's bench were sworn in. The ICC prosecutor, Luis Moreno-Ocampo, took office in June 2003 following his election by states parties to the Rome Statute. The institution's first chief administrator, the registrar Bruno Cathala, assumed office shortly thereafter. The ICC, once an aspiration, was finally becoming a reality.

Since then, the ICC has made significant progress. The prosecutor has opened investigations in the Democratic Republic of Congo (DRC), northern Uganda, the Darfur region of Sudan, and the Central African Republic (CAR). These investigations-all of which have been conducted in situations of instability or ongoing conflict-have led to criminal charges against at least 12 alleged perpetrators "bearing the greatest responsibility" for horrific crimes, crimes for which not long ago they would have very likely enjoyed complete impunity (12 arrest warrants are publicly known; there may be other sealed warrants in existence). At this writing, four of these alleged perpetrators are in ICC custody in The Hague, and the others are stigmatized as accused war criminals evading justice. The ICC's establishment sends a strong signal to current and would-be perpetrators that complete impunity for the worst crimes will not be tolerated.

The ICC's progress is not limited to prosecutions. Against many odds and in the face of innumerable difficulties, the Registry has established field offices in sometimes unstable environments in relation to all four country situations under investigation to maintain ongoing contact with victims, witnesses, and affected communities. Court officials have made efforts to convey important information about the ICC's mandate and its work to affected communities in refugee camps, internally displaced person (IDP) camps, and remote villages. Witnesses have stepped forward to provide evidence, some of them so enabled because of the court's capacity to protect them from the threats that they face in doing so. Victims from Darfur, Uganda, and Congo have applied and have been accepted to participate in ICC proceedings. Defense attorneys have at their disposal an independent office set up and funded by the court to provide them with essential legal support to help promote their clients' right to a fair trial.

Not surprisingly, in grappling with the enormous challenges of setting up an unprecedented judicial institution, ICC officials have made mistakes. Indeed, Trial Chamber I's June 2008 decision to "stay" the proceedings against Thomas Lubanga-thus suspending, in all respects, the court's first-ever trial-

because of the prosecution's inability to disclose to the court and to the defense potentially exculpatory information collected under the Rome Statute's confidentiality provision emphasizes this point. In this report, Human Rights Watch identifies some of these failings and makes recommendations aimed at improving the fairness and effectiveness of ICC operations. We have also stressed how important it is for the court-including the prosecutor-to more proactively engage with affected communities to make its work meaningful and relevant to them. This will require a complete and deeply rooted shift from the ICC's prior ambivalence to doing so, which was evident in the court's early approach to outreach and field operations, and the prosecutor's investigations. It will mean an approach that fully embraces the importance of these communities in realizing the court's mandate. Indeed, these are the very communities that the ICC was created to serve.

These problems notwithstanding, the biggest challenge facing the court in executing its mandate is primarily outside of its control: apprehending suspects. Without its own police force, the ICC must rely on the cooperation of the international community to enforce its orders. International justice institutions have benefitted from some meaningful cooperation from states to date, but the ICC's mandate to investigate the worst crimes in situations of ongoing conflict tests their willingness to cooperate to a much greater degree. Traveling from capital to capital, the prosecutor has been an increasingly outspoken advocate for the cooperation that the ICC needs from states and intergovernmental organizations. Unfortunately, while there have been some positive developments, much more is needed. The international community, including states parties, has too often downplayed justice amid other important diplomatic objectives, such as peace negotiations and the deployment of peacekeeping forces. However, experience shows that failing to adequately prioritize justice contributes to instability or renewed cycles of violence. It is the responsibility of the Rome Statute's states parties (106 at this writing) and multilateral institutions like the United Nations (UN) to respond to the ICC's requests for cooperation. The very success of the court depends on it.

This report sets out Human Rights Watch's assessment of certain aspects of the ICC's operations to date. We have made a number of recommendations aimed at improving the court's effectiveness in executing its mandate, particularly as it relates to human rights issues. The confidential nature of many of the court's operations also influenced our analysis and evaluation. In addition to urging the international community to provide more cooperation, key recommendations include:

  • We urge the Office of the Prosecutor (OTP) to improve its capacity to conduct investigations by recruiting more investigators, especially those with considerable experience. This is particularly important to build cases against those in senior leadership positions. In addition, a recurring feature of many of our recommendations is the need for the Office of the Prosecutor to step up its engagement with affected communities to explain the non-confidential aspects of its investigations, so as to manage expectations and combat misinformation.
  • While progress has been made in the court's outreach to affected communities to answer questions about the court and to explain its work, we believe that the ICC should embark on a more robust, tailored, and targeted outreach campaign to increase its impact. This will very likely require additional resources, which we urge states parties to provide as needed.
  • We urge the court to enhance its level of field engagement. This includes making field offices more accessible to communities most affected. It also means increasing the involvement of field-based staff in devising and developing outreach and other strategies that implicate members of affected communities, such as victims' participation and witness protection. The offices should also have a head of office to facilitate more effective field engagement.

Our recommendations are presented throughout the text of this report and are summarized in its concluding chapter. Taken together, Human Rights Watch's recommendations will take time to implement and will significantly increase the ICC's operating budget. We appreciate the importance of ensuring efficiency in the court's operations, and we recognize the court's responsibility to properly manage its resources. At the same time, we wish to underscore that to be effective, justice for the worst crimes cannot be done "on the cheap." We therefore urge states parties, upon careful consideration, to provide additional resources as necessary.

Despite its shortcomings, the International Criminal Court has made strong progress in the first years of its operations. Moving forward, Human Rights Watch urges ICC officials to continue to apply the lessons learned from past experience to improve the court's fairness and effectiveness, but also to make its work relevant to the communities most affected by the crimes in its jurisdiction. The victims deserve nothing less.

B. Methodology

Human Rights Watch has been closely monitoring the work of the ICC since the beginning of its operations in 2003. Human Rights Watch researchers participated in numerous consultation meetings with ICC officials, together with other nongovernmental organizations (NGOs) under the umbrella of the Coalition for the International Criminal Court (CICC), as well as bilaterally. The International Criminal Court has been uniquely open in its interaction with civil society.

Human Rights Watch carried out the field research for this report throughout 2007. In February and March 2007, researchers traveled to Kampala and northern Uganda (Gulu, Lira, and Kitgum) and conducted a number of interviews with local journalists, representatives of nongovernmental and community-based organizations (CBOs), government officials, and field-based ICC staff. Researchers also held a number of discussions with members of affected communities in IDP camps around northern Uganda. During April-May 2007, researchers traveled to the Ituri district and North Kivu and in July 2007 to Kinshasa in the Democratic Republic of Congo and met with persons including local journalists, representatives of nongovernmental organizations, government officials, field-based ICC staff, officials in the United Nations peacekeeping mission and other international agencies, and diplomats. In Ituri, Human Rights Watch researchers also traveled to small villages and interviewed members of affected communities. In July 2007, researchers visited two refugee camps in Chad and met with affected communities from Darfur, as well as United Nations High Commissioner for Refugees (UNHCR) officials and ICC field staff. In all of our field research, when it was required to conduct interviews in local languages, this was done with the assistance of translators.

In addition, Human Rights Watch conducted telephone and in-person interviews with ICC staff in The Hague and in New York throughout 2007 and up to May 2008. Additional information for this report was gathered in New York and Brussels between September 2007 and July 2008 through phone and in-person interviews, email communications, and desk research.

Many of the individuals that we interviewed wanted to speak candidly but did not wish to be cited by name, so we have used generic terms throughout the report to respect the confidentiality of these sources.

I. Chambers

A. Overview

In courtrooms everywhere, an impartial, independent, and competent bench is essential to conducting all trials, and especially those entailing complex legal issues, while maintaining scrupulous fidelity to the rights of the accused and while managing proceedings efficiently. At the International Criminal Court, the bench shares with other organs of the court responsibility for meeting unique challenges including shaping the practice and policy of an international treaty-based institution, making meaningful a new model of victims' participation, protecting witnesses and victims in diverse, conflict-affected regions, and building support for the work of the court through representational activities, all while developing the nascent field of international criminal law.

These responsibilities are carried forward by the 18 judges of the court's Chambers, elected by the Assembly of States Parties (ASP)[2] to staggered, non-renewable nine-year terms and split between an appeals, trial, and pre-trial division.[3] In addition, the Presidency, comprised of a president, first vice-president, and second vice-president elected by the judges from among their ranks, forms a separate organ of the court and has responsibility for administration of the Chambers and for overseeing the Registry.[4]

The Rome Statute prescribes a diverse and experienced bench. Judges must be nationals of the states parties, but no two judges may be nationals of the same state.[5]The statute instructs the ASP to balance the bench as to gender, geography, and type of legal system.[6] Consideration is to be given to the need to include "judges with legal expertise on specific issues, including … violence against women or children,"[7] but all judges must have established competence either in criminal law and procedure (known as "List A" judges) or "relevant areas of international law such as international humanitarian law and the law of human rights" (known as "List B" judges).[8] Judges are to be assigned to the different divisions of the court in a manner that achieves a balance of criminal and international law expertise within each division, with trial and pre-trial divisions weighted in favor of judges with criminal trial experience.[9]

Drawing from the experience of other tribunals, Human Rights Watch believes that it is vitally important for the court to have judges with prior experience in criminal proceedings whether as judges, prosecutors, or defense attorneys. Requiring criminal trial experience among the judges of the pre-trial division has already born evident fruit in the confirmation of charges hearing before Pre-Trial Chamber I for Thomas Lubanga, the court's first such hearing. The pre-trial chamber's presiding judge, Judge Claude Jorda, a List A judge and past president of the International Criminal Tribunal for the former Yugoslavia (ICTY), balanced a determination to move the proceedings along with flexibility when the parties needed changes to the ordered schedule. Judge Jorda was also able to fairly and efficiently manage what was, at times, a combative defense.

It is premature, however, to make a conclusive assessment of the performance of the Presidency and Chambers. Although the judges of the court have already carried out many substantial tasks since the bench was first constituted in 2003,[10] at this writing, pre-trial proceedings have been completed in only one case, and the court is on the eve of its second confirmation of charges hearing and first trial.[11] This section is limited accordingly to the efforts of the Presidency to promote coordination among the court's organs and to the working-out by the pre-trial division of its innovative mandate.

B. The Presidency: Coordination key to court's success

The responsibilities of the Presidency under the court's statute, rules, and regulations are varied.

Chiefly responsible for court administration,[12] the Presidency has varied duties including constituting pre-trial and trial chambers;[13] replacing judges, designating alternative judges, and making temporary assignments to the three divisions of the Chambers;[14] reviewing certain Registry decisions;[15] concluding agreements on international cooperation;[16] inspecting the court's detention center;[17] and carrying out many of the court's functions in connection with the enforcement of sentences.[18]

The court's first president, Judge PhilippeKirsch of Canada, has additionally assumed a representational role. In numerous private meetings, conferences, seminars, and speeches, Judge Kirsch has effectively worked to promote broader ratification of the Rome Statute and pressed for increased international cooperation and support for the court, including through communications with the ASP focal point on cooperation[19] and with the Committee on Budget and Finance (CBF). The president's work to press for broader ratification of the Rome Statute has had an impact: for example, Mexico ratified the Rome Statute within one year of a personal visit by the president.[20] Human Rights Watch welcomes the example set by the current president and encourages his successor-to be elected early next year-to continue efforts to marshal support for the court through these and other activities.

Consistent with his administrative responsibilities, the president plays a role in improving the court's internal functioning. Early concerns were expressed about division and lack of coordination between the court's organs, including by the CBF in its March 2004 report.[21] In response, the court's organs committed themselves to a "One Court" principle prioritizing coordination on administrative matters while respecting the independence of each organ.[22] Nonetheless, the CBF reiterated its same concerns in its August 2004 review of the court's 2005 draft budget.[23] As Human Rights Watch also observed at the time, the draft budget did not reflect any common approach toward the core functions of the court, and, in fact, the plans of the different organs seemed to duplicate rather than complement one another's work.[24]

Such tensions and duplications may have been inevitable in a developing institution working out complicated issues of policy and practice. In response to these expressions of concern, the president asserted institutional unity of purpose[25] and took concrete steps to improve coordination. These included increasing the frequency of meetings of the Coordination Council[26]-a body composed of the president, prosecutor, and registrar which facilitates administrative coordination[27]-and establishing inter-organ working groups.[28] The working groups now include the Strategic Plan Project Group-which led to the court's 2006 Strategic Plan, discussed below-and the Victims' Participation Working Group.

The president's interventions have gone some way toward increasing dialogue and cooperation, but further efforts are required. In key areas including outreach and field operations where the organs of the court share overlapping responsibilities, a coordinated approach has not always been evident, limiting the court's ability to maximize its impact with affected communities.[29] And a lack of communication between the organs is palpable to external actors who must interact with the court on issues including international cooperation.

While the independence of the prosecutor and the bench should not be compromised, the president should continue his leadership efforts to underscore the importance of internal coordination. Such coordination is essential to meeting the court's unique responsibilities and challenges as an international treaty-based institution of a fundamentally different character to national courts and prosecutions.

In addition, Human Rights Watch encourages the president to exercise continued leadership in the development of a shared vision among the court's organs. The court's 2006 Strategic Plan aims at identifying common institutional goals, guiding budgeting, and increasing states parties' understanding of ICC operations.

Human Rights Watch placed great emphasis on the opportunity presented by the development of a strategic plan. This was, in our view, a chance for the court's organs-deeply immersed in their day-to-day challenges-to step back and project a long-term vision for the court. Instead of reviving the spirit that animated the 1998 Rome conference and setting a course that would ensure the court's impact on those communities affected by crimes within the court's jurisdiction, the Strategic Plan focused primarily on in-court proceedings and court management, with a limited contribution to a shared sense of purpose among the organs.[30]

The court has continued to develop subsidiary strategic documents in key areas, including a prosecutorial strategy, outreach strategy, counsel strategy, and victims' strategy.[31] The development of these documents offers the court continued opportunities to develop and articulate a shared vision. The president can encourage this approach through the Coordination Council. In addition, we note that the Presidency has been provided with a budget to hire a Strategic Planning Coordinator, but this position remains vacant.[32] We encourage the Presidency to make use of this position to consolidate progress on the Strategic Plan.

C. Pre-trial division: Uncharted waters

ICC situations[33] are assigned by the Presidency to a three-judge pre-trial chamber following information received from the prosecutor that a situation has been referred either by a state party or the United Nations Security Council or that the prosecutor intends to request authorization for an investigation.[34] Cases[35]arising from situations remain with the pre-trial chamber through the confirmation of charges hearing which concludes pre-trial proceedings.[36] There are currently three pre-trial chambers: Pre-Trial Chamber I is assigned to the Democratic Republic of Congo and Darfur situations and cases; Pre-Trial Chamber II is assigned to the northern Uganda situation and case; and Pre-Trial Chamber III is assigned to the Central African Republic situation.[37]

The pre-trial division at the ICC is the first for any international criminal justice mechanism; it represents one important innovation of the Rome Statute. At the tribunals for the former Yugoslavia and Rwanda, trial chamber judges have shouldered responsibility for pre-trial court proceedings and, apart from orders of the court required to aid investigation, there is little provision for judicial control during investigations until the prosecutor's presentation of an indictment for confirmation.[38] The Rome Statute, by contrast, establishes a pre-trial division with responsibility not only to carry cases forward to trial by issuing arrest warrants;[39] presiding over a defendant's initial appearance before the court and safeguarding his or her rights;[40] and making rulings on early admissibility challenges;[41] but also with substantial responsibilities even during investigations.

These include issuance of orders as requested by the prosecutor in aid of investigations,[42] oversight of the prosecutor through authorization of investigations initiated by the prosecutor proprio motu,[43] and review of decisions by the prosecutor not to pursue investigations or prosecutions.[44] Such a review may be undertaken at the request of a state or the Security Council,[45] and where a decision not to proceed is based on the prosecutor's determination that it would not be in the "interests of justice," the pre-trial chamber may also review the prosecutor's determination on its own initiative.[46]

Cases brought by the prosecutor are not automatically committed to trial; instead, the pre-trial chamber must first conduct a confirmation of charges hearing to "determine whether there is sufficient evidence to establish substantial grounds to believe that the person committed each of the crimes charged."[47] Charges that are not confirmed by the pre-trial chamber are dropped.[48]

The pre-trial chamber is also responsible alongside the prosecutor for the protection and privacy of victims and witnesses and for the preservation of evidence.[49] At the request of the prosecution, the pre-trial chamber may take measures to ensure the integrity and efficiency of any proceedings in connection with a "unique investigative opportunity," that is, "a unique opportunity to take testimony or a statement from a witness or to examine, collect or test evidence, which may not be available subsequently for purposes of a trial."[50] But where the prosecutor fails to request such measures, the pre-trial chamber-which must be informed by the prosecution of any such investigative opportunity-can also take measures on its own initiative if it concludes that the prosecutor's failure to request measures is unjustified.[51]

Finally, under regulation 48 of the Regulations of the Court, the pre-trial chamber "may request the Prosecutor to provide specific or additional information or documents in his or her possession, or summaries thereof, that the Pre-Trial Chamber considers necessary" to carry out its functions under articles 53(3)(b), 56(3)(a), and 57(3)(c).[52]

The pre-trial chamber harnesses common and civil law traditions to provide oversight of the prosecutor's investigations, set up cases for trial, and conserve judicial resources. Although it is still too early in the court's development to make a comprehensive assessment, the pre-trial chamber's unique responsibilities may help to increase the efficiency of proceedings.

1. First decisions steer ICC's course

The utility of formalized judicial oversight provided by the pre-trial chambers at an early phase of proceedings is already apparent.

For example, the pre-trial chamber has acted to protect the interests of the defense on discrete issues, even prior to the issuance of arrest warrants or to the initial appearances of defendants before the court. In the DRC situation, pursuant to article 56 of the Rome Statute,[53] Pre-Trial Chamber I appointed ad hoc counsel to represent defense interests with regard to forensic examinations requested by the prosecution.[54] In the Darfur situation, Pre-Trial Chamber I appointed ad hoc counsel to represent the interests of the defense when, under rule 103, it invited expert observations on the protection of victims and on the preservation of evidence.[55] Ad hoc counsel of the Office of Public Counsel for the Defence (OPCD), discussed in part III.B.1, below, have also been appointed by Chambers to review applications for victims' participation during investigations[56] and to represent any defense interests implicated by notice of proposed activities by the court's Trust Fund for Victims (TFV).[57]

In addition, the pre-trial division has acted to facilitate proceedings by requesting state cooperation pursuant to article 87 of the Rome Statute. Pre-Trial Chamber II, for example, sought information from the government of Uganda as to the impact of an agreement providing for national accountability measures, signed between the government of Uganda and the Lord's Resistance Army (LRA), on the chamber's outstanding arrest warrants against LRA commanders.[58] At a time when Uganda's commitment to genuine accountability for crimes committed by the LRA was in question,[59] the chamber's request was a useful reminder of Uganda's obligations under the Rome Statute and prompted an official clarification by the government of the agreement's provisions.[60]

Perhaps most significantly, early decisions by the pre-trial chambers have created a foundation for interpretation of the Rome Statute.

In the DRC situation, Pre-Trial Chamber I provided a first interpretation of certain of the statute's admissibility criteria in issuing its arrest warrant for Thomas Lubanga, the head of the Union of Congolese Patriots (UPC), a prominent militia group accused of committing atrocities during conflict in the northeastern Democratic Republic of Congo district of Ituri. The chamber held that national proceedings that can preempt the court's jurisdiction under article 17(1)(a)-consistent with the Rome Statute's emphasis on the court as "complementary to national criminal jurisdictions"[61]-must encompass "both the person and the conduct which is the subject of the case before the Court."[62] The chamber also gave content to article 17(1)(d), which requires that a case be of "sufficient gravity to justify further action by the Court." The chamber indicated that only the "most senior leaders suspected of being the most responsible" for crimes within the jurisdiction of the ICC should be tried before the court.[63] By providing one interpretation of the boundaries of the ICC's jurisdiction, this decision has shaped perceptions of what cases ought to be investigated by the prosecutor and to be heard by the court.

When Pre-Trial Chamber I subsequently confirmed the charges against Lubanga, it again reached several issues of first impression. For example, under article 61(7), to confirm charges, the pre-trial chamber must, on the basis of a hearing, determine whether "there is sufficient evidence to establish substantial grounds to believe that the person committed each of the crimes charged." Navigating between competing interpretations set forward by the prosecutor, defense, and a victim's legal representative, the chamber determined that the language "substantial grounds to believe" required the prosecutor to bring forward "concrete and tangible proof demonstrating a clear line of reasoning underpinning its specific allegations," and for the chamber to assess that evidence as a whole in making its determination as to whether to send the suspect to trial.[64] The pre-trial chamber also laid out the elements that must be met for a finding of co-perpetration, a basis of individual criminal liability provided for in article 25(3)(a) of the Rome Statute.[65]

As discussed elsewhere more extensively in this report,[66] the Rome Statute provides victims with a novel right of participation in court proceedings that goes beyond the narrow role of prosecution witness.[67] Victims have appeared only as witnesses before the ICTY and the International Criminal Tribunal for Rwanda (ICTR) (and also before the Special Court for Sierra Leone (SCSL), established subsequent to the Rome Statute in 2002, although the 2001 law establishing the Extraordinary Chambers in the Courts of Cambodia (ECCC) provides for victims' participation more broadly). Working out the details of victims' participation before the ICC, however, has proved to be among the most significant challenges confronted thus far. The pre-trial chambers have expended much effort in setting up and managing systems of victims' participation. Although the Chambers have sometimes differed in their approaches, decisions by Pre-Trial Chambers I and II have granted victims procedural status during investigations, sketched out modalities of victims' participation in situations and cases, enumerated criteria for establishing victim status, and made arrangements for legal assistance to victim participants and applicants (see Part VII.B.1, below).

Decisions of the pre-trial chambers-some of which are discussed in more detail in Human Rights Watch's March 2007 summary of the court's early jurisprudence[68]-may come under review by the appellate division after a final judgment in the case, or, in certain circumstances, through interlocutory appeal.[69] Indeed, the substantial efforts of the pre-trial chamber in working out the scope and modalities of victims' participation have been revised by the trial chamber in one case and are now under review in a number of respects by the appeals division (see Part VII.B, below). Taken together, however, these early decisions provide an important starting point for the difficult task of working out the statute's many novel provisions, and from which subsequent interpretations may be drawn.[70]

2. Navigating intersecting roles

The ICC's blend of common and civil law traditions creates a unique intersection between the roles of the pre-trial division and the prosecutor. While it stops short of creating a true investigative judge in the tradition of civil law, the Rome Statute confers on the pre-trial division powers and functions as described above at the investigation phase and during charging proceedings that would be out of place in a common law system. Efforts by the pre-trial chamber to work out the limits of its role in respect of the prosecutor's mandate has at times led to obvious tension between the two organs, particularly where the pre-trial chamber has taken a proactive approach.

For example, across the situations, the pre-trial chambers' use of various provisions of the court's statute, rules, and regulations to engage the Office of the Prosecutor on the progress and direction of his investigations has met with the prosecutor's strong response.

In the first-ever decision rendered by the pre-trial division in February 2005, Pre-Trial Chamber I decided to convene a status conference-that is, a hearing before the chamber-in the DRC situation.[71] The chamber was apparently concerned that action was required on its part to protect witnesses and to preserve evidence, and it relied on its responsibilities for these activities under article 57(3)(c) to convene the status conference.[72]

The OTP filed a submission in response, terming the pre-trial chamber's intervention unwarranted under the circumstances and unauthorized as a general matter during the investigative stage.[73] The OTP prefaced its submission by noting that "the interplay between Pre-Trial Chamber and Prosecution is a sensitive matter that lies at the heart of the compromises reached in Rome between different legal traditions and values." The OTP described the relationship between the two organs as one in which investigation is "entrusted to the Prosecution" while the pre-trial chamber is permitted "to engage in specific instances of judicial supervision over the Prosecution's investigative activities," and the OTP urged that "this delicate balance between both organs must be preserved at all times in order to honour the Statute, and to enable the Court to function in a fair and efficient matter."[74]

Pre-trial chambers now routinely convene status conferences during investigations. For example, several months later, Pre-Trial Chamber II convened a conference on the status of investigations in the Uganda situation, apparently concerned that the prosecutor may have decided against prosecution of alleged crimes committed by Ugandan government forces on the basis of certain comments of the prosecutor to a meeting of legal advisors of foreign affairs ministries and of his statement at the fourth session of the ASP. The chamber cited its ability under article 53(3)(b) to review on its own initiative decisions of the prosecutor not to proceed with a prosecution under article 53 because it would not be in the "interests of justice,"[75] as well as its specific request in an earlier decision to be informed "promptly" and "in writing" of any such decision.[76] The OTP's public submission in advance of the status conference clarified that no decision had been reached under article 53(3) and that analysis of alleged crimes committed by the Ugandan national army was ongoing.[77]

Although it did not convene a status conference, Pre-Trial Chamber III also relied on its supervisory role under article 53(3) to seek an update from the OTP on its analysis of the situation in the Central African Republic. The situation was referred to the prosecutor by the CAR government on December 22, 2004; two years later no determination had been made by the OTP as to whether to initiate an investigation.[78] Prompted by a request of the CAR government for an update, the pre-trial chamber directed the prosecutor to provide it and the CAR government with a report on the status of his office's analysis.[79] The prosecutor objected, arguing that the pre-trial chamber's reviewing powers under article 53 are not triggered in the absence of a decision by the prosecutor not to proceed with an investigation under article 53(1), but complied with the chamber's request, "reserv[ing] its position on the proper scope of the legal provisions cited by the Chamber in its 30 November 2006 Decision, the division of competences between the OTP and Pre-Trial Chambers and the rights of States who have referred situations to the Court."[80] The prosecutor subsequently announced his decision to open an investigation in the CAR on May 22, 2007.[81]

In the Darfur situation, the prosecutor had adopted a policy of conducting his investigation wholly outside of Darfur, citing security conditions that prohibited the establishment of a system of victim and witness protection there.[82] Pre-Trial Chamber I, again citing its responsibilities for protection under article 57(3)(c) and 68(1), as well as evidence preservation under article 57(3)(c), invited the UN High Commissioner for Human Rights, Louise Arbour, and the former chairperson of the UN International Commission of Inquiry on Darfur, Sudan, Antonio Cassese, to make rule 103 submissions on the protection of victims and on the preservation of evidence in Darfur.[83]

Both Arbour and Cassese had made clear, public comments about the Darfur investigation, and their submissions disagreed on various grounds with the prosecutor's decision not to conduct his investigations within Darfur.[84] Cassese additionally made a number of specific suggestions about investigative and prosecutorial strategy, including the desirability of locating criminal responsibility up the chain of command in the Sudanese military.[85] In his responses, the prosecutor rebuffed these comments as attempts to influence his strategy.[86]

In addition to these specific actions within individual situations, Pre-Trial Chambers I and II have taken a series of decisions on the modalities of victims' participation during investigations. While these decisions primarily aim at making meaningful rights of victims' participation guaranteed by the Rome Statute, arguably they also reflect an attempt to obtain other independent information in aid of the chamber's substantial responsibilities during investigations. Pre-Trial Chambers I and II have rejected arguments by the OTP that victims' participation in the situation phase jeopardizes the integrity of investigations.[87]

Finally, the pre-trial chambers have offered a restrictive interpretation of some aspects of the prosecutor's authority. First, in issuing arrest warrants in the Uganda situation, Pre-Trial Chamber II rejected the prosecutor's application to transmit requests for the arrest and surrender of the suspects to Uganda and other states. The OTP apparently considered itself to be the organ best situated to obtain cooperation with the requests.[88] Characterizing the warrants and requests as requests for cooperation made by the Chambers, Pre-Trial Chamber II relied in its decision on rule 176(2), which provides that while the OTP is responsible for transmitting requests for cooperation made by the prosecutor, the registrar is responsible for transmitting requests of the Chambers. The Chamber also cited provisions in the court rules and regulations addressed to the registrar's role in transmitting requests for arrest and surrender (regulation 111) and in making arrangements for surrender (rule 184) in support of its ruling.[89] The pre-trial chamber denied the prosecutor leave to appeal its ruling.[90]

Second, on its own initiative, Pre-Trial Chamber I acted to amend before confirming the charges brought by the prosecutor against Thomas Lubanga. The chamber changed the legal characterization of the facts, replacing the prosecutor's charges under article 8(2)(e)(vii) of the Rome Statute with crimes punishable under article 8(2)(b)(xxvi). Although both articles make punishable the conscription, enlistment, and use of child soldiers, the charges brought by the prosecutor require their conscription and enlistment into armed forces or groups in the context of an armed conflict not of an international character. By contrast, the charges substituted by the pre-trial chamber refer to conscription and enlistment into national armed forces in the context of an international armed conflict. The chamber also reduced the temporal scope of the charges.[91]

Human Rights Watch agrees with the chamber that the Ituri conflict should not have been classified by the prosecutor as a non-international (internal) armed conflict: Uganda was an occupying force in Ituri between August 1998 and May 2003.[92] At the same time, however, the Rome Statute does not appear to grant the pre-trial chamber authority to amend charges. Instead, where the pre-trial chamber considers that the "evidence submitted [during a confirmation of charges hearing] appears to establish a different crime within the jurisdiction of the Court," the statute provides for the chamber to adjourn the hearing and to request the prosecutor to consider amending a charge.[93]

The pre-trial chamber denied the prosecutor leave to appeal its decision but noted that the trial chamber may act under regulation 55 to recharacterize the facts.[94] The prosecutor, in fact, sought review of the pre-trial chamber's decision before Trial Chamber I, arguing that either the trial chamber could overturn the pre-trial chamber's decision, or it could proceed to recharacterize the facts under regulation 55. The trial chamber declined the prosecutor's invitation to review the decision of Pre-Trial Chamber I and found that it was premature to take any action under regulation 55. Consequently, the prosecution is faced with taking a case to trial on charges an element of which it has maintained it is not in a position to prove.[95]

This clear division between the prosecutor's authority to bring charges and the pre-trial chamber's authority to commit an individual to trial by confirming those charges is exceptional in a statute which often leaves ambiguous the precise boundaries between the Office of the Prosecutor and the pre-trial division. It is perhaps inevitable that there have been differences of opinion in the working out of these ambiguities. Maximizing the contribution of both bodies to achieving the shared goal of effective investigations conducted with integrity will require continued attention to their relationship and respective roles. The pre-trial division can assist in this process by articulating as fully and as clearly as possible the reasoning and legal basis for the role that it is shaping for itself out of the Rome Statute.

D. Maintaining judicial dialogue key to meeting challenges ahead

In the months and years ahead as trials go forward, the work of the court's Chambers will take on increasing importance within the framework of the ICC and in influencing perceptions of the court's success. With the anticipated start of the court's first trial in the case against Lubanga, the eyes of the international community as well as of those communities affected by crimes within the court's jurisdiction will be trained on the court. Whether its proceedings are fair and expeditious will be the first real test of whether a long-desired permanent, international criminal tribunal can deliver on the promise of justice.

Key benchmarks in assessing the court's future performance will include the Chambers' ability to manage trials efficiently, to safeguard the rights of defendants, and to ensure the safety of court witnesses, as well as its continued working out of the many innovative aspects of the Rome Statute, including victims' participation and the role of the pre-trial division. In meeting these challenges, Human Rights Watch encourages the judges of the court to draw on existing work in the development of court-wide strategies and to benefit from the considerable efforts of the court's organs during these initial years of institution building.

Given the Rome Statute's many innovations, and, in particular, its mix of common and civil law traditions with a bench of judges drawn from these different traditions to match, it is perhaps inevitable that there have been some delays in the court's first proceedings.[96] Although charges were confirmed against Lubanga in January 2007, at this writing, his trial had been suspended, and the court's second confirmation of charges hearing in the case against Germain Katanga and Mathieu Ngudjolo, two other Ituri militia leaders, had been delayed until June 2008.[97]

In addition to delays, the difficult task of developing substantive and procedural law uniquely suited to the ICC is evident from a creeping discord in the interpretations and solutions offered by the court's Chambers to the issues before them. Differences in approach are evident from decisions (and dissents) on fundamental issues including victims' participation,[98] witness protection,[99] and disclosure practices in connection with a defendant's fair trial rights.[100]

To a certain extent, such differences are inevitable: the Rome Statute does not make the decisions of Chambers binding on one another.[101] Persons from the Office of the Prosecutor, Registry units, and counsel (among others), who appear repeatedly before the different Chambers and divisions, will have an interest in litigating and relitigating issues. As the Chambers confront various country situations with unique requirements, different approaches in the application of the law to the facts may be both expected and necessary. Indeed, bringing many legal minds to bear on the novel issues that face the court may build a stronger jurisprudence over time.

While judges should remain free to reach whatever they consider to be the correct legal resolution of the issues in the specific cases before them, it will aid the gradual convergence of the court's jurisprudence on agreed-to procedures and principles if the Chambers are more transparent in their legal reasoning, particularly where departing from that of their colleagues. Some of the court's decisions allude to an ongoing dialogue between them, to a willingness in some instances to follow one another's interpretations,[102] as well as to revisit and revise their interpretations in light of another chamber's subsequent determination.[103] In other decisions, however, Chambers have moved away from prior interpretations without an explanation as to why a different approach has been adopted.[104]

It is far preferable that decisions reflect relevant existing court decisions and, where there is disagreement, the basis for that disagreement. Such a practice would help to bring greater coherence to the court's jurisprudence with time, and, in the meantime, would make the work of the court more accessible to counsel, defendants, and victims.

II. Office of the Prosecutor

A. Overview

The Office of the Prosecutor is the driving engine of the court. The prosecutor's investigative and trial strategy is central to the court's relevance and its impact in the communities most affected. Indeed, the court's ability to bring justice for serious crimes is largely shaped by the prosecutor's selection of situations for investigation and ultimately by the selection of cases for trial. For victims, the prosecutor's selection strategy provides the earliest and most visible measure of how the court will address the suffering that they have endured. The prosecutor's selection of alleged perpetrators and charges also has practical implications for victims: it determines which victims will be eligible to have their voices heard as participants in proceedings.[105] The office's ability to conduct effective investigations and prosecutions is, therefore, of paramount importance.

1. The structure of the Office of the Prosecutor

The current prosecutor of the International Criminal Court, Luis Moreno-Ocampo, was elected by the Assembly of States Parties and assumed office in June 2003. He was elected for a term of nine years.[106] Beyond the prosecutor and his immediate staff, the Office of the Prosecutor is organized into three main divisions: the Investigation Division; the Prosecution Division; and the Jurisdiction, Complementarity and Cooperation Division (JCCD).

The Investigation Division is responsible for, among other tasks, conducting investigations, analyzing information and evidence collected prior to and during investigations, defining investigation plans, providing investigative support, and, in collaboration with the Victims and Witnesses Unit (VWU) in the Registry,[107] preparing the necessary security plans and protection policies for each investigation to ensure the safety of victims and witnesses involved in the office's investigations.[108] Within the Investigation Division there are four units executing a number of essential functions: Operations Services, Analysis, Gender and Children, and Forensics. The staff of the Investigation Division represents approximately 50 percent of the Office of the Prosecutor overall.[109]

The Prosecution Division, led by the deputy prosecutor for prosecutions, now Fatou Bensouda of Gambia, participates in the determination of the investigative strategy and provides legal advice on issues that arise during the investigation, prepares litigation strategies, and prosecutes cases in court.

The Jurisdiction, Complementarity and Cooperation Division has a number of functions, two of which relate to novel-and central-features of the Rome Statute: the International Criminal Court's broad territorial jurisdiction and its complementary role to national proceedings. The JCCD plays a central role in analyzing referrals and communications in multiple potential situations simultaneously, reflecting the reality of the court's wide-reaching jurisdiction.[110] Further, the JCCD monitors national proceedings involving ICC crimes in situations under examination to advise the prosecutor on whether ICC intervention is appropriate. In addition to these important functions, the JCCD coordinates networks for information sharing and facilitates the cooperation of states and others to carry out the functions of the office.

In addition to these divisions, there are also two sections within the OTP: the Legal Advisory Section and the Services Section. The responsibilities of the Legal Advisory Section include providing legal advice to the prosecutor as needed, facilitating legal research, and providing legal training to office staff. The Services Section handles important administrative functions for the office, such as managing evidence and information, providing oral and written translations, and preparing the office's budget.

Coordinating all of the activities of the office and providing strategic guidance is the Executive Committee, or "Ex-Comm." In addition to providing advice to the prosecutor, the Ex-Comm is responsible for the development and adoption of the strategies, policies, and budget of the office. It is composed of the prosecutor and the heads of the divisions of the office.[111]

In addition, we note that a post of senior gender advisor had been created in the OTP, but this post was never filled. Human Rights Watch believes that recruiting a gender adviser could enhance efforts to mainstream issues relating to gender, including sexual violence crimes, in its prosecutorial strategy. We, therefore, urge the office to fill this vacancy with a qualified candidate.

2. Significant progress in the face of enormous challenges

The challenges facing the ICC prosecutor in investigating war crimes, crimes against humanity, and genocide cannot be overstated. The ICC's broad geographic jurisdiction means that the prosecutor can act in a number of unrelated country situations simultaneously. Within each country situation, the practical difficulties are considerable. To effectively conduct investigations on the ground and to build cases for trial, staff in the prosecutor's office must become intimately familiar with the history of the respective conflicts, the applicable national criminal law, and relevant cultural norms to communicate with victims and witnesses, among other responsibilities. These investigations require operating in a number of different languages, thus making them even more demanding for the OTP.

A significant complicating factor is the fact that the Office of the Prosecutor executes its mandate in situation countries where the conflict is still ongoing. This reality presents a number of logistical hurdles for staff security in the field and in protecting witnesses, victims, and others at risk because of their interaction with the court. Weaknesses in the infrastructure in the various country situations, such as the lack of reliable and secure transportation or haphazard communications systems, add to these hurdles.

Further, the ICC's lack of police or other enforcement unit means that it must rely on the cooperation of states to effectively investigate and prosecute cases. This cooperation may not always be forthcoming, particularly in conflict-ridden or otherwise unstable situations. In those circumstances, the prosecutor may be subject to enormous pressure from states and intergovernmental actors who, in pursuit of other objectives (such as peace negotiations or peacekeeping deployment), do not always provide the cooperation and support that his office needs to conduct its investigations and to execute its warrants. Where cooperation by national authorities in situation countries is more forthcoming, it must be managed carefully to avoid negative perceptions about the ICC's impartiality or independence.[112]

On this difficult landscape, the prosecutor's office has made considerable progress in its investigations and prosecutions. To date, the office has initiated investigations in four country situations: the Democratic Republic of Congo, northern Uganda, the Darfur region of Sudan and, most recently, the Central African Republic. In Congo, the court has issued arrest warrants against four senior militia members, three of whom are in custody. There are currently four outstanding arrest warrants against senior leaders of the Lord's Resistance Army in northern Uganda.[113] The court has issued two arrest warrants against suspects in Sudan, a sitting minister and a former militia leader, although no arrests have yet been made. Jean-Pierre Bemba, former vice-president of Congo and leader of the country's main opposition party, was arrested in Belgium on the basis of the ICC's arrest warrant against him for crimes allegedly committed in the Central African Republic and transferred to The Hague. In all but two of the above cases, the prosecutor has selected charges that reflect the scope of alleged victimization in the incidents identified. In addition, the prosecutor's office is conducting preliminary examinations pursuant to article 15(2) in several country situations where serious crimes have been or are being committed, such as Côte d'Ivoire, Kenya, Colombia, and Afghanistan.

3. Advancing key policies: The interplay of peace and justice and state cooperation

Recently, the prosecutor's office has made a number of strong policy statements in two significant areas that directly affect the execution of its judicial mandate. The first area involves the prosecutor's interpretation of the "interests of justice" pursuant to article 53 of the Rome Statute. Under this provision, the prosecutor has the discretion not to investigate or prosecute crimes that could otherwise fall under the ICC's jurisdiction if he decides that investigation or prosecution would not be in the "interests of justice." This discretion is subject to pre-trial chamber review.[114] Human Rights Watch believes that this discretion should be interpreted narrowly to avoid practices that could lead to impunity for some of the worst crimes, under the inappropriate claim of preserving stability, peace, and security.[115]

Indeed, discussions on the "interests of justice" are intimately connected to the interface between peace processes and justice for the most serious crimes. The Office of the Prosecutor had initially suggested that it might consider peace and stability as one of the factors underlying article 53.[116] Early in his investigation in Uganda, international actors, including states parties and representatives of humanitarian organizations, as well as Ugandan members of civil society, argued that the prosecutor should invoke article 53 to renounce the prosecution of Lord's Resistance Army leaders since such action would not be in the "interests of justice," conflating justice with concerns of peace and security. By exerting considerable pressure on the prosecutor in this manner, it was hoped that he would cede his role in light of the peace process there.

However, the OTP has since publicly clarified its interpretation of the "interests of justice" in the prosecutor's exercise of his discretion not to investigate or prosecute. Notably, the OTP has stated that it will not consider the broader concerns of international peace and security in the independent pursuit of the prosecutor's judicial mandate.[117] The Rome Statute vests political actors such as the United Nations Security Council with the authority to address these concerns.[118]

The prosecutor has additionally made strong statements that there can be no political compromise on legality and accountability in the context of peace negotiations.[119] This is a significant development and one that we welcome. Indeed, Human Rights Watch believes that the prosecutor's public statements affirming the narrow scope of his discretion under article 53 are consistent with the object and purpose of the Rome Statute and with the requirements of international law.[120] By affirming his judicial mandate in this manner, the prosecutor has sent a strong message that he will not submit to the pressure of those seeking to circumvent the ICC and justice more generally in the face of other competing concerns. Importantly, the prosecutor has stressed publicly the strong conviction underpinning the creation of the ICC: justice for the most serious crimes is a fundamental component of durable peace.[121]

The prosecutor has also made important statements regarding another factor central to the successful execution of his mandate: state cooperation. As noted above, the ICC lacks a police force and, therefore, relies heavily on state cooperation to enforce its orders, including the execution of arrest warrants. The ICC's lack of enforcement capacity underscores how important it is for the prosecutor to press states to fill this crucial function. At the same time, states may not always be immediately willing to provide necessary cooperation for various reasons, including political considerations. This reality means that the ICC-including the prosecutor-must consistently urge states to cooperate with the court to execute its mandate. Indeed, the ICC's decisions and orders are only as effective as their enforcement.

In this regard, the prosecutor has recently taken a more active role in lobbying states and intergovernmental organizations to cooperate with the ICC.[122] For example, the prosecutor has urged states in the UN Security Council to pressure Sudan to arrest the two Sudanese suspects wanted by the ICC.[123] The prosecutor has held meetings with numerous representatives of governments and intergovernmental organizations in New York and has traveled to capitals in Europe and the Middle East to enlist political support and assistance in the execution of the warrants. The ICC prosecutor has also given notice of Sudan's non-cooperation to Pre-Trial Chamber I,[124] which could then submit a request for cooperation to the UN Security Council for enforcement.[125] Raising the profile of cooperation on the international stage helps to engender a sense of urgency-and responsibility-among states, including those that may have suspects in their jurisdiction, to execute the court's orders and decisions.

4. The importance of outreach and communications: An overview

Despite the considerable progress made to date, Human Rights Watch has identified several policy areas of the Office of the Prosecutor's work that raise concerns because of their negative impact on perceptions of the ICC as an independent and impartial institution. As discussed below, while some of these policies may need to be adjusted, in addition, a consistent feature of many of our recommendations is the importance of developing and maintaining an effective outreach and communications strategy in the communities most affected.[126] The prosecutor's selection of cases offers victims their first "benchmark" to assess the ICC's relevance in addressing their experiences. At the same time, for those opposing the court's work, including alleged perpetrators, there is incentive to spread or exploit negative rumors about the work of the prosecutor's office and the court in order to diminish the ICC's impact in affected communities.

Of course, the nature of the court's work, its operation in conflict-ridden or otherwise unstable country situations, and reliance on state cooperation means that to a certain extent, misperceptions and dissatisfaction about the prosecutor's strategy and the court's work are unavoidable. Nonetheless, some of these misunderstandings can be addressed with a robust outreach and communications strategy in the field. Effectively conveying important information about the OTP's work to affected communities, including non-confidential developments in investigations and prosecutions, can help address expectations of what can be achieved and combat misinformation. Ultimately, this will maximize the ICC's credibility among these communities.

B. The Office of the Prosecutor's selection of situations

1. Situation selection: Legal requirements

The ICC's jurisdiction is triggered in one of three ways. First, a state party can refer a "situation"-meaning a specific set of events-to the court where it appears that crimes within the jurisdiction of the court have been committed.[127] The crimes alleged may have been committed on the territory of the government referring the situation to the ICC. The ICC opened investigations in the DRC, Uganda, and the CAR following such "voluntary referrals." A state party can also refer a situation to the ICC involving another state, provided the crimes alleged somehow implicate a state party to the Rome Statute: either the alleged crime took place on the territory of, or the suspected perpetrator is a national of, a state party.[128]

Second, the Security Council can refer to the ICC a situation that it determines presents a "threat to international peace and security" under its Chapter VII mandate of the UN Charter. The authority of the Security Council to do so extends to non-states parties and was used to refer the situation in Darfur, Sudan to the ICC.[129]

Third, the prosecutor can initiate a preliminary examination proprio motu on the territory of a state party on the basis of information about crimes within the ICC's jurisdiction and, if a pre-trial chamber agrees, the prosecutor can open a formal investigation.[130]

Not all situations brought to the prosecutor's attention will be selected for formal investigation, however. Once identified, the OTP must analyze the set of events in question to determine whether they meet the legal requirements under the Rome Statute to proceed.[131] First, there must be a reasonable basis to believe that a crime within the jurisdiction of the court has been or is being committed. Even where an ICC crime or crimes have been committed, the OTP must determine whether they would be admissible. There are two components of admissibility: gravity and complementarity.

The prosecutor has indicated that in selecting situations, his office is guided by the standard of gravity. To assess gravity, his office considers the scale, nature, manner of commission, and impact of the crimes. These criteria are considered jointly, and a gravity determination will be reached on the facts and circumstances of each situation.[132]

The complementarity component involves assessing the national authorities' willingness and ability to investigate the abuses in question for the purposes of prosecution.[133]

From July 2002 until February 2006, the Office of the Prosecutor received 1,732 communications from individuals or groups in at least 103 different countries. Eighty percent of these communications were found to be outside of the court's jurisdiction. The OTP moves potential situations to a phase of "active monitoring" (the "analysis" phase) on the basis of 1) communications that pass through this initial review; 2) referrals; and 3) media and open-source reports.[134] The JCCD plays a central role in analyzing whether a situation meets the admissibility requirements for selection and provides input to the Ex-Comm. The Ex-Comm then makes recommendations to the prosecutor on the selection of situations.

Finally, even if the situation is considered admissible, the prosecutor must still assess whether there are substantial reasons to believe that an investigation would not serve the interests of justice.[135] As discussed earlier, the prosecutor's recent strong policy statements on the interests of justice make clear that considerations of political stability will not interfere with his office's judicial mandate of holding perpetrators of war crimes, crimes against humanity, and genocide to account. We welcome this development.

2. Managing perceptions in the selection process

In analyzing the information gathered, the prosecutor has outlined the four principles that guide his office in the selection process: independence, impartiality, objectivity, and non-discrimination.[136]The prosecutor has stated that independence means ensuring that the this process "is not influenced by the presumed wishes of any external source, nor the importance of the cooperation of any particular party, nor the quality of cooperation provided."[137] These principles deserve emphasis because the OTP and court's credibility-and the ICC's impact-hinge on their actual and perceived implementation of them.

Explaining the application of these principles requires concerted efforts by the OTP to address deliberately negative distortions. The decision to open an investigation may be subject to questions about the prosecutor's independence and impartiality by those seeking to undermine the court's work. Establishing and consistently applying objective criteria to guide the office's selection process can provide a measure of transparency in this process and can clarify misunderstandings that may otherwise arise. This can help those affected by the OTP's work better understand the office's decisions.

However, while a welcome development, such criteria alone are not sufficient to effectively address criticisms that the ICC is biased. We have identified below examples of the challenges that the ICC prosecutor faces in selecting situations that may have implications for the perceptions of his independence and impartiality.

a. Minimizing the pitfalls of voluntary referrals

The ICC has been seized of the situations in northern Uganda, the DRC, and the CAR on the basis of voluntary referrals.[138] The prosecutor opened an investigation in northern Uganda in July 2004 following the Ugandan government's referral to the ICC in December 2003. The Congolese government referred the alleged ICC crimes committed there in April 2004, and the prosecutor opened an investigation in June 2004. In the CAR, the government referred the crimes committed during the 2002-2003 rebellion in December 2004. In April 2006 the CAR's highest court confirmed that the national justice system was unable to pursue the alleged crimes. The prosecutor opened an investigation there in May 2007.[139]

In selecting situations, the prosecutor has stated his policy of inviting voluntary referrals because it promotes "the likelihood of important cooperation on the ground."[140] Consistent with that policy, the Office of the Prosecutor actively sought the referrals in the DRC and Uganda. Human Rights Watch recognizes that there may be practical advantages to conducting investigations in situations that have been voluntarily referred. These include securing state cooperation and support in gathering evidence in the course of an investigation, as well as in executing arrest warrants. We, therefore, do not oppose their selection or the practice of inviting them where the other criteria under the Rome Statute have been satisfied.However, to ensure compatibility between the prosecutor's independence and his policy of inviting self-referrals, the prosecutor should clearly state "that the possibility of voluntary referral will not be given preference in determining which situations should be selected for investigation."[141]

Selecting situations that have been voluntarily referred may have negative implications for perceptions of the prosecutor's independence and impartiality in affected communities. This likelihood is increased in those country situations where the alleged ICC crimes have been committed along ethnic or political lines and implicate actors in the referring government (voluntary referral should not deflect attention from alleged government crimes, for example). There is a substantial risk that any collaboration between the referring government and the ICC in these polarized country situations will be perceived negatively by those affected by the crimes. The court must be sensitive to this reality and should actively seek to address the negative misperceptions that may follow a decision to open an investigation. Ultimately, the OTP should ensure investigation of state actors in the context of voluntary referrals to determine if there is sufficient evidence to do prosecute and the other requirements are satisfied. We note that the only arrest warrants issued to date in voluntary referral situations are for rebel leaders.

Our field research in Uganda illustrates the dangers of failing to anticipate and adequately address such misperceptions. The Ugandan government voluntarily referred the situation in northern Uganda to the ICC for the purpose of investigating abuses committed by the LRA, an insurgent group at war with the government. The prosecutor announced the government's referral to the ICC at a joint press conference with President Yoweri Museveni. This public appearance fed perceptions of the ICC as a "tool" being manipulated by Museveni to serve his political interests.

Since the referral, we note that the prosecutor has made some efforts to combat these damaging perceptions. For example, the prosecutor's decision to open an investigation references the "situation in [n]orthern Uganda," thus clarifying that the scope of the ICC's investigation is not limited to alleged perpetrators from one group.[142] He has also stressed the impartiality of his investigation and has made an effort to contextualize the decision to issue arrest warrants against LRA leaders.[143] In more recent statements, the prosecutor has emphasized that his office continues to seek information about crimes allegedly committed by the government army, the Uganda Peoples' Defence Force (UPDF).[144] We welcome such efforts.

However, we wish to underscore the importance of adequately conveying these messages to the communities most affected by the crimes in the conflict. Our research reveals shortcomings in this regard. Representatives of civil society and community-based organizations that we interviewed in Kampala and northern Uganda in March 2007 consistently criticized the ICC's failure to either investigate and prosecute UPDF abuses or to explain why this was not being done.[145] As a result, the prosecutor's work in Uganda is perceived by many of those in affected communities as one-sided and biased. Sources point out that despite additional outreach efforts to affected communities in northern Uganda overall, more could be done to clarify and better convey the key messages about the ICC's approach to alleged crimes by Ugandan army personnel.[146]

Of course, no amount of explanation will eliminate all of the criticism from those in polarized societies. Also, we can appreciate that the focus and substance of investigations are confidential and cannot be shared with the public. Nonetheless, there are a number of objective factors that the prosecutor's office could better and more frequently explain to local communities. For instance, the prosecutor's office could improve efforts to explain its policy regarding the gravity threshold in selecting cases, as well as the limits imposed by its temporal jurisdiction in pursuing cases against alleged UPDF perpetrators. This is significant as it is believed that some of the most serious abuses allegedly implicating Ugandan forces were committed prior to 2002. Providing clear explanations would go a long way to better inform affected communities.

b. Affirming prosecutorial independence: The proprio motu authority

The significant disadvantages associated with pursuing situations that have been voluntarily referred provide a good illustration of the kinds of challenges to the prosecutor's independence that can arise. These challenges also highlight the benefits of the prosecutor's use of other avenues in the selection of situations, such as his proprio motu power, when possible. Under this authority, the prosecutor can actively monitor a country situation on his own initiative to gather information in order to determine whether to pursue an investigation there.[147] With the authorization of a pre-trial chamber, this information can lead to the opening of an investigation.[148]The exercise of the proprio motu authority-literally "on his own initiative"-is a vital route for the prosecutor to exercise his independence.

To date, this prosecutor has not used this authority in the selection process. The prosecutor made reference to its use in selecting the situation in the DRC at the second session of the Assembly of States Parties in 2003, but instead decided to encourage the Congolese authorities to refer the situation there voluntarily.[149] He has recently started acknowledging that this authority is a "critical aspect of his office's independence."[150] More recently, he emphasized his proprio motu powers under the Rome Statute as conferring on him the status of a "new autonomous actor on the international scene."[151] We urge the prosecutor to use this authority where appropriate.

We note that in the decision to open an investigation in the CAR, the prosecutor stated that his office continues to monitor violence and crimes being committed in the northern areas of the country bordering Chad and Sudan. Human Rights Watch's recent research there indicates that government troops-particularly those in the presidential guard-have carried out hundreds of unlawful killings and have burned thousands of homes during the counterinsurgency campaign there. This campaign has forced tens of thousands to flee their villages.[152] The office's analysis of the crimes allegedly committed by the referring government will likely be closely scrutinized by affected communities and others to ensure the consistent application of the prosecutor's own gravity criteria.

It is unclear whether the terms of the initial referral, which relates to crimes committed during the 2002-2003 rebellion, would encompass these newer alleged crimes. If not and if the more recent crimes are considered admissible, we urge the prosecutor to consider using his proprio motu power to open an investigation. The majority of these crimes were allegedly committed by forces affiliated with the government that voluntarily referred crimes to the ICC.

c. Addressing the criticism that the ICC is a "court for Africa"

As noted above, the prosecutor is currently investigating crimes in four situations in Africa. The gravity of the crimes in each of these situations cannot be disputed. Nevertheless, the court's exclusive focus on Africa at present has led to criticism among some African states and ICC observers that the continent is the court's main target,[153] with the prosecution strategy being intentionally geographically-based.[154] Underlying this criticism is the perception that the ICC is a European court designed to try African perpetrators because they are believed to be politically and economically "weak." Among these critics, the ICC is perceived as a biased institution.

Assessing the validity of these criticisms requires examining whether the facts support them. The ICC can only investigate crimes that implicate a state party to the Rome Statute unless there is a referral by the Security Council or a non-state party submits itself to the ICC's jurisdiction. This reality is reflected in the current situations under investigation: three of the four ICC country situations were voluntarily referred, while the fourth situation, Darfur, was referred to the court by the UN Security Council. In addition, the ICC's temporal jurisdiction restricts the Office of the Prosecutor from investigating crimes that occurred before July 1, 2002. This has the effect of excluding many situations from the court's jurisdiction. Even where it has temporal jurisdiction, the crimes at issue must still meet the admissibility requirements-gravity and complementarity-under the Rome Statute.

The Office of the Prosecutor has appropriately stressed that regional balance is not a criterion for situation selection.[155] In addition, we note that the OTP has recently made more efforts to draw attention to those non-African situations under analysis, notably Colombia and Afghanistan.[156] We welcome these efforts and urge the office to increase its public communications in this regard. We also encourage the office to better and more consistently explain the court's jurisdictional requirements overall.

C. OTP investigations and the selection of cases for trial

1. Investigations

a. Strong investigations: The building block for solid cases

Effective prosecutions depend on competent investigations during all stages of case preparation and proceedings. Investigators can assist prosecutors in refining suspect lists, pursuing leads, interviewing potential witnesses, and establishing the context in which the crimes were committed.The need for effective investigations is heightened in cases involving war crimes, crimes against humanity, and genocide brought against those in leadership positions: in addition to proving the elements of these crimes, investigators must gather evidence about the chain of command to build cases against senior officials. The practical difficulties of conducting these investigations are significant and have been outlined above.

The importance of ensuring solid investigations cannot be understated. Indeed, Trial Chamber I's June 2008 decision to issue a stay of the proceedings against Thomas Lubanga (thus suspending, in all respects, the court's first-ever trial) emphasizes this point. In the decision, the judges strongly criticized the OTP's "excessive" use of article 54(3)(e) of the Rome Statute-which allows the prosecution to keep confidential information or documents that it receives from a source "solely for the purpose of generating new evidence" unless the provider consents-in its investigations.[157] Requiring consent helps to ensure, for example, that these sources are not unknowingly or unwillingly exposed to security risks because of their cooperation with the ICC. This is particularly relevant for sources that live or work in situations where the ICC is carrying out investigations. At the same time, the OTP is under an obligation to investigate circumstances that might exonerate the defendant and disclose all exculpatory information in its possession, even that which is collected confidentially.[158]

Because of the prosecution's over reliance on article 54(3)(e) in its investigations, it had in its possession over 200 documents containing potentially exculpatory material that could not be turned over to the court or the defense because the information providers did not consent. The Trial Chamber felt that the OTP's inability to disclose this information may have compromised Lubanga's right to a fair trial, which is why it stayed the proceedings.[159]

We recognize that information provided under article 54(3)(e) provides the OTP with valuable leads to start its investigations, which is especially important since the office must often conduct its investigations under difficult circumstances of ongoing conflict or instability. However, the Trial Chamber's decision underscores that article 54(3)(e) should be used cautiously-by both the prosecution and information providers-so that similar fair trial concerns do not arise in the future. Overall, in building its cases for trial, the OTP must have sufficient investigative capacity to adequately follow up on the leads generated by information gathered under this provision. Our recommendations to improve the office's investigative capacity are outlined in more detail below.

i. Selecting incidents: The central role of investigators

To best utilize its limited resources, the OTP has adopted a policy of conducting "focused" investigations. Accordingly, the Office of the Prosecutor pursues a comparatively small number of incidents for trial. In selecting incidents, the goal is to provide a sample that reflects the gravest incidents and the main types of victimization, provided there is sufficient evidence.[160] Indeed, our research into the "lessons learned" from the Milosevic case at the International Criminal Tribunal for the former Yugoslavia highlighted the importance of pursuing such an approach to ensure that trials are both meaningful and manageable.[161]

The first step in the process of selecting incidents for formal investigation involves a preliminary analysis by the JCCD and the Analysis Unit in the Investigation Division of the public information available-including open sources and UN reports-in order to map patterns of criminality in a given situation. The Analysis Unit uses this assessment to make an initial selection of the gravest and more relevant incidents for investigators. According to the formal procedure in the office, Ex-Comm approves the selection of incidents and the investigation plan.[162] Investigators then use this "roadmap" to conduct their preliminary investigations in the field. According to the Office of the Prosecutor, focusing the work of investigators in this manner means that it can use smaller investigative teams in the field.

Having a preliminary "roadmap" for investigators in the field can be beneficial, at least initially. However, the assessment of what should be considered the gravest incidents and the main type of victimization may change based on information collected on the ground. This underscores why it is essential to prioritize the input of investigators in deciding which incidents are selected for further investigation and, ultimately, prosecution. Investigators' ability to contextualize the crimes based on their experience in the field means that they can offer important insights in devising the Office of the Prosecutor's investigative and trial strategy. In this way, the input of investigators can contribute to ensuring that the Office of the Prosecutor's "focused" strategy for incident selection is appropriately implemented. To make the most of this valuable input, it may be necessary to deploy more investigators at the outset to ensure that investigations are sufficiently comprehensive.

In addition to using more investigators, it is essential that the teams include enough experienced investigators to guide investigations in the field. By "experienced" investigator, we mean an individual who not only has knowledge of the country situation under investigation but who also has a background in conducting investigations in different contexts (such as working in a national police force). Experienced investigators generally have better developed instincts, which can improve both the quality and efficiency of investigations overall. For instance, experienced investigators can more quickly identify and pursue leads linking crimes committed on the ground to senior officials who ordered them. Further, experienced investigators can help to mentor junior investigations staff, which can help strengthen the office's investigations over the longer term.

Unfortunately, many of the experienced investigators have left the OTP since 2005. One reason commonly provided for these departures is that many investigators experienced "burn out" because there were simply not enough of them to handle the rigorous demands for conducting investigations. Another reason commonly provided is the perception that the input of investigators is not sufficiently valued within the OTP, which led to dissatisfaction. The departure of senior staff-and the loss of their experience, knowledge of the country situation under investigation, and overall institutional memory-has a direct impact on the efficiency of investigations. We urge the prosecutor to recruit additional experienced investigators as soon as possible and, once recruited, to prioritize their input in planning and executing the office's prosecutorial strategy.

In addition, we refer to the prosecutor's decision early in his mandate to create the position of deputy prosecutor for investigations, who was elected by the ASP. Although not required by the Rome Statute, appointing an experienced deputy prosecutor for investigations can yield a number of important benefits for the office. For instance, the deputy prosecutor for investigations' institutional memory can promote a sense of continuity in investigations and help counteract at least some of the negative consequences of staff turnover. More importantly, he or she can play a central role in conceptualizing and taking responsibility for the implementation of the OTP's investigative strategy. Indeed, Human Rights Watch believes that having a deputy prosecutor for investigations elected by the Assembly of States Parties is the best way to bring the views, needs, and assessments of investigators into discussions at the highest levels within the OTP. This would in turn help ensure that the valuable input of investigators is appropriately reflected in the office's prosecutorial strategy overall.

We note, however, that the position of deputy prosecutor for investigations has been vacant since 2007. The rationale underlying the prosecutor's sensible decision to create this position appears all the more relevant now in light of the increased number of situations under investigation and corresponding demands on investigators. We, therefore, urge the prosecutor to raise this issue with the Assembly of States Parties for consideration in advance of its next session. To this end, we urge the selection of a candidate for this position with sufficient experience in devising and managing complicated investigations.

ii. Joint teams: A coordinated approach to investigation

Close collaboration between investigators and other staff in the prosecutor's office can strengthen efforts to address the legal and practical challenges that the OTP faces in conducting investigations. To foster this collaboration, the prosecutor's office has adopted a policy of using joint teams for each investigation: each investigative team includes members of the JCCD and the Prosecution and Investigation divisions.[163]

Formalizing collaboration between the three divisions can help the Office of the Prosecutor more efficiently develop a coherent prosecutorial strategy. For instance, trial attorneys can help investigators more closely target their efforts at the outset with the aim of collecting evidence that meets the legal requirements to prove the ICC crimes at issue. By identifying possible admissibility issues, staff in the JCCD can provide valuable guidance to prosecutors and investigators in selecting appropriate incidents for investigation and prosecution. We welcome the OTP's joint teams approach.

b. Improving the pace of investigations

i. Expanding the approach to sequencing

Investigating allegations of war crimes, crimes against humanity, and genocide is a lengthy process. Compiling evidence to trace the culpability of senior officials in these crimes can be difficult and time-consuming. The often precarious security situation of the territories under investigation means that the Office of the Prosecutor must constantly evaluate risks to witnesses and prosecution staff and must delay investigations if necessary. Under some circumstances, evidence-gathering activities can be suspended entirely. In Congo, for instance, rising tensions surrounding the 2006 elections halted the OTP's investigations there for several months.[164]

Moreover, in many country situations, a number of groups may have allegedly participated in committing ICC crimes, but the prosecutor's limited resources and broad mandate mean that his office cannot pursue allegations against all individuals simultaneously. As a result, the prosecutor may have to "sequence" investigations, meaning his office must investigate cases and groups incrementally, which can cause additional delays. In his 2006 paper on case selection, the prosecutor appears to have opted for a strict application of the sequential approach: after completion of field investigations of a particular group, the office examines whether other groups warrant investigation.[165] Groups are selected for investigation based on the gravity of the crimes alleged as well as the potential preventative impact of investigation.[166] Cases against individual perpetrators from within these groups are similarly selected according to gravity of the crimes alleged.[167] Once the field investigation into one case is completed, the office analyzes the crime situation to determine whether there is another case warranting further investigation in the field.[168]

According to the Office of the Prosecutor, investigating one group at a time can be advantageous. For example, this approach is viewed as more cost efficient since the limited focus permits the office to conduct investigations using fewer staff and teams (who can then be "rolled over" from one case to the next). Staff in the prosecutor's office also noted that from the perspective of security, investigating groups simultaneously-and, therefore, alerting individuals from these groups of the prosecutor's efforts to compile evidence against them-could increase the security risks for staff and witnesses associated with the investigation.[169] From this perspective, limiting the scope of the investigation to one group at a time minimizes these risks in the field.

We can appreciate that moving sequentially in country situations is, to an extent, a necessity. It is clear that the OTP does not have the capacity or resources to investigate all groups at the same time. We are concerned, however, that the prosecutor's strict application of sequencing further delays an already lengthy process.

In addition, these delays can undermine perceptions of his office's impartiality in affected communities, particularly in societies that are ethnically polarized, and can exacerbate ethnic tensions. Our research in the Ituri district of the DRC suggests that the prosecutor's use of the sequential approach has already had significant negative implications. The Ituri conflict, the current focus of the ICC's investigation in the DRC, began in 1999 when a long-standing land dispute between Hema pastoralists and Lendu agriculturalists spiraled out of control, fueled by international and local actors involved in Congo's larger war.[170]In early 2006 the ICC arrested Thomas Lubanga, the head of the Union of Congolese Patriots, a prominent Hema-based militia group. In October 2007, the ICC arrested Germain Katanga, chief of staff of the Ituri Patriotic Resistance Forces (FRPI), an Ngiti-based militia (the Ngiti are closely linked to the Lendu). In February 2008, Mathieu Ngudjolo, former chief of staff of the Nationalist and Integrationist Front (FNI), a Lendu-based militia, was brought into ICC custody.

The arrest of senior officials from both the Hema and Lendu-based militias is an important development. However, field research conducted by Human Rights Watch in the nearly 18-month period following Lubanga's arrest (but prior to the more recent arrests) consistently showed that the absence of arrest warrants against Ngiti and Lendu militia leaders led to a strong perception within the Hema community that the ICC is carrying out "selective justice."[171] The arrests of Katanga and Ngudjolo may address these perceptions to an extent. Nonetheless, we are concerned that the extensive delay in moving forward may have caused irreparable damage to perceptions about the ICC's impartiality in the DRC.

In this context, it is not clear how the Office of the Prosecutor's strategy of pursuing one group at a time unequivocally minimizes risks to witnesses and staff in the field.[172] Indeed, perceptions that the ICC is pursuing "selective justice" seem to exacerbate ethnic tensions in Ituri. Inflaming tensions in this way could have the effect of increasing security risks for witnesses and OTP staff in the field rather than easing them. This possibility suggests that in ethnically polarized societies, the OTP must carefully balance the dangers involved with pursuing multiple groups, versus the security risks that can arise by only pursuing one based on considerations of safety of staff and witnesses in the field.

We hope that on the basis of experience to date, the Office of the Prosecutor is moving to expand its application of the sequential approach to investigate more than one group at a time in the field. In addition to using more investigative teams simultaneously, the teams used should be sufficiently staffed so that the investigations are comprehensive in scope.

We can appreciate that even with a broader application of the sequential approach, some delays in investigations are unavoidable. We urge the Office of the Prosecutor to use its outreach and communications strategy to consistently engage with affected communities and to address the negative perceptions that may arise from these delays. Explaining the delays inherent in the investigations process can help combat some misunderstandings about the OTP's commitment to bringing justice and may help to preserve the ICC's credibility in the communities most affected.

ii. Revising estimates of investigations and cases

Our recommendation to the prosecutor's office to improve the pace of investigations by adjusting its policy of sequencing to investigate more than one group at a time highlights the importance of allocating resources to adequately staff additional teams. Of course, there are limits in this regard because of resource constraints. This reality means that the prosecutor's office, and the court as a whole, must strategically manage its resources to maximize its impact in all of the country situations under investigation.

To facilitate predictions about what the ICC can achieve with its resources, the court uses a simulation tool called the "Court Capacity Model." The figures yielded by this tool depend on the starting point for analysis. For example, it can help estimate the number of staff needed to conduct a certain number of investigations or trials. Alternatively, it can be used to identify approximately how many investigations or trials the ICC can conduct with a fixed number of staff. Use of the "Court Capacity Model" is not intended to be rigid.[173]

To this end, the prosecutor has predicted that within the three-year period beginning July 2006, his office will initiate four to six new investigations of those allegedly "bearing the greatest responsibility" for ICC crimes. These investigations could arise from the current or new situations.[174] Consistent with the Court Capacity Model's underlying philosophy-that the figures that it generates are not supposed to be static-we urge the OTP to review these estimates regularly.

In doing so, we believe that it is essential for the prosecutor's office to consider, on an ongoing basis, the ethnic and political landscapes in each of the ICC country situations. This will better enable the OTP to gauge how many cases the court should handle. The experience in the DRC reveals that more teams may be necessary to conduct simultaneous investigations, particularly in those polarized societies where there are allegations of ICC crimes against several groups. Ultimately, it may be necessary to seek additional resources from states parties to ensure that the ICC is equipped to tackle the worst crimes based on a case-driven, as opposed to a resource-driven, approach. In those instances, we urge states parties to respond to such requests favorably.

c. Improving field investigations

Since strong prosecutions depend on solid investigations, we believe that it is essential to proactively pursue policies to improve the overall efficiency and quality of investigations in the field. We have outlined below several suggestions in this regard.

Investigators and other members of the joint investigative teams are all based in The Hague. Each team is assigned to a specific country situation, and investigators conduct numerous discrete evidence-gathering missions to the field. During the period July 2004 to June 2006, members of the joint team for the DRC investigation conducted more than 70 missions inside and outside of the DRC.[175] During a 10-month period following the opening of the Uganda investigation in July 2004, the joint team completed nearly 50 missions.[176] In the Darfur investigation, the team conducted more than 50 missions to 15 countries between June 2005 and June 2006.[177] The OTP also has operational staff located in the court's field offices to help arrange logistics for when investigators are coming on mission.[178]

i. Positive perceptions of the investigative methods of work

As discussed further in part VI.B.2, below, the OTP's policy is to approach the role of witnesses sensitively, including minimizing risks to witnesses and others and taking into account the particular vulnerabilities of women and children crime victims.[179]

Our research in the DRC, Uganda, and Chad revealed that the work of ICC investigators was generally well regarded. Sources that we interviewed in Ituri confirmed that investigators had developed techniques to meet witnesses in neutral and safe places in ways that do not attract attention and were concerned with witness confidentiality and safety. Investigators seemed to have established links with a good range of local interlocutors who were assisting with contacting witnesses. Sources that we consulted who had facilitated ICC investigators' access to former child soldiers said that the investigators "were very nice, very patient."

In Uganda, several NGO representatives and government officials told Human Rights Watch researchers that they believed that investigations were conducted in a highly professional manner. Those we consulted who had direct knowledge of investigative activities supported this positive assessment. In Chad, the investigations, though seemingly limited in scope to two camps at the time of our field mission, were done discreetly.

ii. Enhancing the field presence of investigators

Pursuing investigations using staff based in The Hague presents a number of challenges. The opportunities for Hague-based investigators to interact and develop strong contacts with witnesses are limited in number and timeframe. The sometimes precarious security situation in each of the countries under investigation and the resulting restrictions on travel and movement mean that these opportunities may be limited further. Moreover, even when key witnesses agree to a specified time to meet with investigators, circumstances may change, rendering them unavailable by the time that the Hague-based members of the investigative teams travel to the field. Additional field missions may be required, adding to the already-rigorous travel schedule of investigative team members. This can lead to delays in investigations overall.

We, therefore, urge the Office of the Prosecutor to consider basing members of the investigative teams in the field, as we believe that this would have a positive impact on the quality and efficiency of investigations. Investigators based in the field are more familiar with the area under investigation and can develop stronger relationships with key local actors who may be in a position to facilitate the investigation. Field-based investigators can better understand the nuances of the political context that can inform all stages of the investigative strategy. They can also get a better sense of the security situation and, thus, can help make decisions about secure investigation operations. Further, investigators based in the field are in a stronger position to foster trust with victims and witnesses on a consistent basis over the longer term, which can be essential to ensuring adequate protection.[180] Investigators based in the field can also respond quickly to developments in ongoing investigations and can preserve evidence in relation to new or previously unexamined crimes in the ICC's jurisdiction.

Staff whom we interviewed in the Office of the Prosecutor's Investigation Division expressed concern that basing investigators in the field would make it easier for court opponents in the situations under investigation to identify and monitor them. This would in turn increase risks for witnesses who speak with investigators.[181] However, conducting investigations discreetly does not necessarily depend on the anonymity of investigators. The reality of working in close-knit communities-for example, in Ituri-means that it is difficult to hide the identities of ICC staff.

Indeed, many of the sources that we interviewed in Ituri, for example, were aware of the identities of the ICC's investigators while praising their discretion in conducting investigations.[182] Further, we note that staff in ICC field offices in all country situations already provide logistical assistance to investigators.[183] This suggests that risks that could be linked to the ongoing presence of investigators in the field are minimal, provided interaction with witnesses is handled sensitively. As part of a recommended court-wide strategy of "field engagement," discussed in part IV, below, we encourage the Office of the Prosecutor to consider maintaining an ongoing presence in those security situations that permit the functioning of an ICC field office.

iii. Managing cooperation from state authorities in the field sensitively

On the ground, the absence of its own police force means that ICC officials, including investigators, must rely on state officials and other actors like the United Nations operating in the country situation for assistance in conducting investigations. This includes locating potential witnesses and providing security. Although necessary, this reliance carries significant disadvantages for the ICC's credibility. Most notably, it can undercut perceptions about the ICC's impartiality, particularly where state actors themselves have allegedly committed abuses. These possibilities are heightened in situations that have been voluntarily referred.

For example, assistance provided by the Ugandan armed forces to the ICC, such as armed escorts for travel in the region, while understandable at times due to security concerns, may exacerbate the existing negative perceptions of the ICC in Uganda discussed earlier. Indeed, representatives of NGOs that we interviewed in Kampala and northern Uganda felt that ICC interaction with the UPDF has compromised perceptions of the court's independence and impartiality in its work in northern Uganda.[184]

The OTP has also used the assistance of Ugandan police in conducting its investigations.[185] This may be helpful to the extent that the police are perceived as less of an abusive actor in the conflict than the Ugandan military.[186] Negative consequences may persist, however. For example, one representative of a community-based organization told us that it was obvious which individuals the ICC was interviewing in the internally displaced person camps because the police were used to locate them; while we were told that police sought to maintain a low-profile, they apparently were identifiable to local residents.[187] Further, some felt that a general lack of trust by people in the police makes it a poor choice to provide assistance in investigations.[188]

As noted above, we can appreciate that to a certain extent, reliance on national police and military forces is inevitable. Indeed, sources that we encountered during our field research in Uganda confirmed that the ICC's use of the UPDF for security was a reality of work in northern Uganda when the conflict was active. However, the negative perceptions outlined above highlight why it is necessary to manage such interactions very carefully to avoid creating or feeding into misperceptions about the ICC's independence and impartiality. It also emphasizes why the OTP should consistently engage with affected communities through a robust outreach and communications strategy to better address the reality of operations on the ground and the negative impressions that can result.

2. Selection of cases

a. ICC's primary targets should be senior officials

The types of cases-meaning specific allegations against individual defendants-that are selected for prosecution will have important implications for the ICC's impact among the communities most affected and for its overall influence in limiting impunity. As with situation selection, the case must first satisfy the subject matter and temporal jurisdictional requirements of the court as well as the admissibility requirements of complementarity and gravity.[189]The JCCD plays an important role in the Office of the Prosecutor's analysis of these criteria.

As with situation selection, gravity is a central factor in determining which cases are selected for trial before the ICC.[190] Of course, not all suspected perpetrators involved in committing grave crimes under the jurisdiction of the ICC can be selected for prosecution. The prosecutor has, therefore, indicated that in addition to the act that constituted the crime, gravity encompasses the degree of participation in its commission.[191]

The prosecutor's stated policy in assessing the degree of participation is to target "those bearing the greatest responsibility" for alleged crimes. According to the OTP, pursuing "those bearing the greatest responsibility" may involve commanders and other (political/civilian) superiors if their effective subordinates are involved in the crimes; those playing a major causal role in the crimes; and notorious perpetrators who distinguish themselves by their direct responsibility for particularly serious crimes, or the particular cruelty or zeal that they demonstrated in committing them. This should include pursuing those holding de jure and de facto senior leadership positions, including those who are not necessarily in the formal chain of command but who are influential or powerful beyond their official position.[192] The OTP has also indicated that an investigation may be extended to include those below high-ranking officers if required for the whole case.[193]

To the extent that "those bearing the greatest responsibility" may include those holding government or military positions, the Rome Statute emphasizes the irrelevance of official capacity (which may entail, for example, domestic immunities from prosecution or other ex officio protected status) to its application. Article 27 states that the Rome Statute shall "apply equally to all persons without any distinction based on official capacity;" in particular, a person shall not be exempt from criminal responsibility based on his or her "official capacity as a Head of State or Government, a member of a Government or parliament, an elected representative or a government official." Further, this official capacity does not, in and of itself, constitute a ground for the reduction of a sentence.[194] Similar provisions are found in the statutes of the Special Court for Sierra Leone, the International Criminal Tribunal for the former Yugoslavia, the International Criminal Tribunal for Rwanda, as well as the Nuremberg Charter.[195]

Since senior leaders considered to bear "the greatest responsibility" are often beyond the reach of national judicial authorities because of their official positions, the ICC's pursuit of them is essential. Effectively targeting those in senior leadership can also expose the structure of criminality that led to the commission of widespread crimes. At the same time, these officials are often not directly involved in committing these crimes-they are not the "trigger pullers"-so building cases to show their responsibility is a complex task. Proving the culpability of these actors, therefore, requires tracing the chain of command to their level of responsibility, often through indirect evidence. While a complex task, it is, nonetheless, one that is central to the successful execution of the ICC's mandate. In this regard, the Belgian authorities' recent arrest and transfer to The Hague of Jean-Pierre Bemba, former vice-president of Congo who was in Belgium at the time of his arrest, on the basis of an ICC arrest warrant for crimes allegedly committed in the Central African Republic, is a positive development.

In Congo, as discussed above, the Office of the Prosecutor has so far pursued senior members of rival ethnic militias in Ituri. While we welcome the arrests of Thomas Lubanga, Germain Katanga, and Mathieu Ngudjolo by the ICC, these warlords did not act alone in terrorizing civilians. Indeed, many of those whom we interviewed in Ituri said that in order for justice to be achieved, the court must pursue accountability for those who supported militia groups in Ituri.[196]

Our research in Congo, covering the period from 1998 to this writing, suggests that key political and military figures in Kinshasa, as well as in Uganda and Rwanda, also played a prominent role in creating, supporting, and arming Lubanga's Union of Congolese Patriots, Katanga's Nationalist and Integrationist Front, and Ngudjolo's Ituri Patriotic Resistance Forces. The availability of political and military support from these external actors encouraged local leaders in Ituri to form more structured movements and significantly increased their military strength. We, therefore, urge the prosecutor to investigate senior officials in Kinshasa,[197]Kampala, and Kigali and, evidence permitting, to bring cases against them.

In relation to the ICC's investigation in Darfur, the arrest warrants against Ahmad Harun, current minister of humanitarian affairs and state minister of interior at the time of the alleged crimes, and Ali Kushayb, a senior militia ("Janjaweed") leader, are important developments in limiting impunity there. These warrants charge Ali Kushayb with having "implemented" the counterinsurgency strategy and allege that Ahmad Harun is responsible for "coordinating" the different bodies of the government in the counterinsurgency strategy of the Sudanese government.[198] As such, while these officials played an important role, the OTP's own arrest warrants illustrate that they were not its architects. We urge the prosecutor to ensure his investigations include others in senior leadership positions in the Sudanese government with the aim of ultimately bringing to justice those most responsible for devising a counterinsurgency campaign involving widespread attacks on civilians. To this end, we welcome the prosecutor's announcement that he will present an application to the chamber in relation to a new case in which senior government officials may be implicated for their role in the organized campaign to attack civilians in Darfur.[199]

b. Focused arrest warrants

i. Pursuing representative charges

The OTP's arrest warrants, once public, can offer victims a key opportunity to assess the relevance of the ICC in addressing the experiences that they have endured. The office's selection of alleged perpetrators will of course be important to this end. However, its selection of incidents and charges against these alleged perpetrators can be just as important to affected communities in measuring the ICC's ability to bring justice. As discussed earlier, as part of its focused approach to investigations and prosecutions, the OTP places an emphasis on selecting a small number of events that reflect the gravest incidents and the main type of victimization, evidence permitting.[200] In selecting charges for prosecution, the Office of the Prosecutor's policy is to gather evidence to bring limited counts and focused charges relating to the most serious crimes.[201] In making this determination, the office considers the most serious crimes, major crime patterns, impact, and the need for focused and expeditious trials.[202]

In addition to selecting representative incidents, we believe that it is essential to gather sufficient evidence to charge alleged perpetrators with the gravest crimes that are most representative of the victimization. This is crucial in reinforcing the ICC's capacity to adequately address the suffering experienced in the communities most affected. Indeed, the prosecutor's office appears to have implemented this policy in its arrest warrants against senior members of the LRA in northern Uganda, in its warrants against Ahmad Harun and Ali Kushayb in relation to the Darfur situation, in relation to the case against Germain Katanga and Mathieu Ngudjolo in Congo, and in its case against Jean-Pierre Bemba in the CAR situation. In two of its cases, however, this policy was not followed: Thomas Lubanga and Bosco Ntaganda in Congo. Our research in affected communities provides a useful illustration of the dangers of pursuing an unduly narrow set of charges, which we have set out below.

ii. Limited charges against Hema militia leaders: Undermining the ICC's credibility

Despite numerous allegations documented by Human Rights Watch and others that Lubanga's UPC militia committed a range of horrific crimes, including murder, torture, and rape,[203] the ICC has only charged him with the war crimes of enlisting and conscripting children under the age of 15 years as soldiers and of using them to actively participate in hostilities in 2002-2003.[204] More recently, the court unsealed the OTP's arrest warrant against Bosco Ntaganda, the former chief of military operations for the UPC, for his alleged role in the same limited set of crimes (he is still at liberty in the DRC).[205] We have previously expressed concern to the Office of the Prosecutor regarding the potentially negative perceptions arising from the limited charges in the Lubanga case, which are only reinforced in light of the ICC's pursuit of the same limited charges against Ntaganda.[206] In the course of our field research in Ituri, civil society representatives, community leaders, and foreign observers there expressed to us disappointment and disbelief that the prosecutor had at that time only brought charges in relation to the enlistment, recruitment, and use of child soldiers against Lubanga. Our research in Kinshasa revealed a general consensus that the charges against Lubanga (and now Ntaganda) are too limited and do not reflect the gravity of the crimes that the UPC allegedly committed in Ituri.

According to the Office of the Prosecutor, the decision to focus on these crimes was triggered by Lubanga's possible imminent release from Congolese custody after approximately one year of detention in relation to other charges. Based on careful consideration of the evidence gathered, the office decided to limit the charges to those mentioned above.[207] In addition, nearly two years after opening an investigation in the DRC, the OTP likely felt under pressure to bring forward the ICC's first-ever case.

We can appreciate that the arrest of ICC suspects cannot always coincide with the timeline envisioned to investigate incidents and to select representative charges. Arresting suspects at an earlier stage of the Office of the Prosecutor's investigations may influence the selection of charges against ICC suspects, at least initially-the OTP can only put forward charges for which there is sufficient evidence. However, we note that the prosecutor announced the opening of an investigation in Congo in July 2004; Lubanga was arrested in March 2006. After nearly two years of investigation, it is disappointing that there was not enough evidence to include more charges in the initial arrest warrant. Many sources with whom we consulted pointed to the shortage of investigators to gather sufficient evidence of other crimes, among other factors, to explain the limited charges.[208]

Following the arrest and surrender of Lubanga to the court, the prosecutor indicated on several occasions that he wanted to include additional charges against Lubanga.[209] This has not been done, in part because of the shortage of investigators: the OTP decided to use its limited investigations staff to gather evidence of the crimes alleged against members of the FNI. Given the ethnic tensions between the Hema and Lendu in Ituri, it was essential to move toward bringing a case against FNI leaders. Indeed, as discussed earlier, the delays in pursuing those in Lendu-based militias has already caused considerable damage to the ICC's credibility there. The fact remains, however, that the limited charges in Lubanga are a source of legitimate dissatisfaction among affected communities. There is a sense that the ICC has "broken promises" in Ituri.

Many of those with whom we spoke in Ituri expressed the opinion that the ICC's charges against Lubanga of enlisting, forcibly recruiting, and using children to actively participate in hostilities are not "serious."[210] While the ICC's charges against Lubanga have raised the profile of and, therefore, awareness about crimes related to child soldiers, our research suggests that more efforts are needed to contextualize and humanize these crimes to change perceptions about their seriousness over time. To this end, Human Rights Watch believes that increased ICC engagement with local communities through a focused outreach and communications strategy during the Lubanga trial will be essential.[211] In the interim, however, doubts expressed to us in Ituri about the "seriousness" of the ICC's sole charges against Lubanga have raised questions about the ICC's relevance among communities affected by Lubanga's other alleged crimes and have contributed to rumors about the court being biased.

As mentioned above, the ICC has pursued a more comprehensive set of charges against Germain Katanga and Mathieu Ngudjolo, the latter a Lendu, the former from the Lendu-affiliated Ngiti. This is a very welcome development and is consistent with the Office of the Prosecutor's stated policy of pursuing representative charges. However, this approach, when contrasted with the more limited crimes alleged against Lubanga and Ntaganda, both Hema, contributes to existing tensions between the Lendu and Hema communities. Among the Hema, opinion leaders claim that the absence of other charges against Lubanga (and now Ntaganda) shows that the Office of the Prosecutor was not able to find evidence of other crimes, thus implying his innocence.[212] The ICC's more comprehensive charges against Katanga and Ngudjolo feed the perception that the Lendu committed more crimes and, hence, carry a larger burden for the horrific abuses committed during the Ituri conflict, a perception that is false.

This imbalance in charges is particularly problematic in an environment where ethnic hostilities are longstanding. The divisions between Hema and Lendu are partly the result of historic disputes over land and ethnic representation that were accentuated in colonial and post-colonial times when Hema were favored over Lendu, becoming the administrative, landowning, and business elite. Of course, the ICC cannot be expected to address all of the crimes endured by victims in its jurisdiction, nor is it realistic to expect identical charges against representatives of rival groups. Nonetheless, the discrepancy in the range of charges against Lubanga and Ntaganda and those against Ngudjolo and Katanga feeds the historic narrative of Hema superiority by portraying Lendu as more brutal. This could have significant long-term negative consequences. This once again highlights why it is crucial for the OTP to carefully consider the political landscape of the situation under investigation in devising its prosecutorial strategy.

Moreover, the Office of the Prosecutor's strategy for selecting charges in Ituri means that the ICC has not addressed the suffering of Lendu victims: the primary victims of the ICC's allegations against Lubanga are Hema children because of the UPC's practice of enlisting and conscripting children from within the Hema community,[213] while the charges lodged against Katanga and Ngudjolo also relate to crimes allegedly committed against Hema victims. Without a link to the ICC crimes alleged, the Lendu victims of the conflict are not eligible to participate in proceedings.[214] The complete exclusion of a significant category of victims from the justice process at the ICC is another factor that seriously undermines the ICC's credibility in Ituri.

Again, we can appreciate that the Office of the Prosecutor can only pursue more representative charges where there is sufficient evidence to do so. The negative consequences flowing from the Lubanga and Ntaganda cases once again underline why it is essential to have investigative teams that are sufficiently staffed with experienced investigators to gather enough evidence to pursue representative charges.

D. The ICC's impact in the country situations under investigation

The preamble of the Rome Statute represents the vision of the ICC's founders that, by providing some measure of justice for grave crimes where impunity previously prevailed, the court can contribute to broader accountability for these crimes and, ultimately, their prevention.[215]Of course, the court's impact, and the sustainability of this impact, is affected by numerous factors, some of which are outside of the court's control. It is still far too early to comprehensively assess the ICC's impact in the country situations overall. Nonetheless, several anecdotal examples of the ICC's impact in the country situations under investigation have arisen during the course of our research.

In Uganda, although some suggested that the unsealing of ICC arrest warrants in 2005 was initially linked with LRA attacks on workers of international humanitarian organizations,[216] a number of those close to the most recent round of peace talks, which began in July 2006 and took place in Juba, Southern Sudan, cited the ICC warrants against Joseph Kony and other LRA commanders as a contributing factor-among others-in prompting the LRA to the negotiating table.[217] Although the negotiations have faltered after Kony failed to appear as anticipated to sign a final peace agreement in April 2008, the peace process also has contributed to increased stability in northern Uganda.[218] The ICC arrest warrants in northern Uganda have further contributed to an increased focus on accountability for past atrocities as a central component of the peace negotiations and to recognition of the need to prosecute serious crimes that have been committed.[219] This led to discussions and consultations with victims and the population at large about how to address accountability needs. The LRA and the Ugandan government delegation then signed an agreement on this topic that could, if implemented, contribute to strengthening the rule of law in Uganda.[220]

In the DRC, Human Rights Watch has documented various instances of short-term impact at notable moments in ICC proceedings. When the prosecutor's office announced the opening of the investigation in Congo in June 2004, with an initial focus on the Ituri district, Human Rights Watch researchers were told that some armed group commanders warned their troops to refrain from attacking civilians or committing human rights violations, perhaps out of fear that they might be investigated by the court.[221] In the wake of Lubanga's transfer to the ICC in March 2006, some individuals allegedly responsible for war crimes expressed fear of arrest. Human Rights Watch researchers, who were investigating serious human rights violations in Katanga province (at the opposite end of the country from Ituri) at the time of the arrest, spoke with Congolese army and Mai Mai rebel commanders who confided that they did not want to "end up like Lubanga" and would, therefore, initiate inquiries into crimes committed by their troops.[222]

Following the confirmation of charges against Lubanga, it became apparent that there was an increased awareness among the population at large that the enlistment, recruitment and use of child soldiers are in fact crimes. This is particularly important among families who gave their children voluntarily as an act of solidarity to the relevant militia, which they felt represented their own interests. In this regard, child protection agencies admitted that the Lubanga case seems to have reached out to families in the region much more effectively than years of their own campaigning.[223]

Of less positive effect, at the time of our field mission there, militia leaders in Ituri appeared to be changing their approach to child soldiers because of the charges against Lubanga. Previously, these leaders openly admitted approximate numbers of children in their ranks and handed children over to the United Nations Mission in the Democratic Republic of Congo (MONUC) and the United Nations Children's Fund (UNICEF) as part of the demobilization process.[224] Following the confirmation of charges against Lubanga, however, many denied having any children under their command. They negotiated the provision on child soldiers in the November 2006 peace agreement so that it could not be construed as an admission of this practice.[225] Children were hidden or chased from the ranks, and some were abandoned rather than being brought to the demobilization ceremonies, which is concerning.

The children themselves appeared to have been briefed by their commanders to claim to be older than they actually were. One source from a child protection organization whom we interviewed reported that many children refused to admit that they were under age 18, saying "we know that you want to try our commander like you tried Lubanga."[226] Child protection officials working in this area refer to this phenomenon as the "Lubanga syndrome." There were also threats against child protection workers by armed group leaders following Lubanga's arrest.

These developments pose significant challenges to agencies working for child welfare in the region. But they are also indicative of the ICC's potential to change the behavior of alleged perpetrators in relation to crimes in its jurisdiction. At the time of our mission, it was clear that militia leaders in eastern Congo knew that Lubanga was being tried on charges relating to child soldiers and were only too aware of their own vulnerability to prosecution in this regard. It is worth emphasizing that the Office of the Prosecutor could have made this impact more significant had it pursued a more representative set of charges against Lubanga. Indeed, a prosecutor in Bunia told Human Rights Watch researchers that he wished a strong message could have been sent about sexual violence as well, since numerous cases of rape continue to be brought to his attention on a daily basis.[227] Unfortunately, the eruption of violence in North Kivu in 2007, which has been marked by grave crimes and the recruitment and use of child soldiers by all parties to the conflict, including by forces affiliated with Bosco Ntaganda, underscores the fragile and limited nature of the court's impact.[228]

We believe that the developments discussed above illustrate that the ICC's potential to make an impact on the struggle against impunity is both real and significant. The Office of the Prosecutor should strive to maximize the impact of its activities and has itself identified this need as a guiding principle of prosecutorial strategy.[229] As noted above, the OTP's selection of cases-including charges-is instrumental to this end. As discussed in part V, below, it is also essential for the OTP and the ICC generally to develop an effective outreach and communications strategy with affected communities in the situations under investigation. This will help to sustain short-lived influence over the longer term. This includes communicating in a robust and decisive manner about ongoing investigations and the prospect of additional arrest warrants, as well as speaking up when crimes are committed to remind parties of the court's jurisdiction. States parties have also an essential role to play in this regard: they must lend their political weight to support the court's mandate and to enforce its arrest warrants and other orders.[230] This will reinforce the ICC's role as a credible institution in seeking justice.

In addition, the Office of the Prosecutor and other organs of the ICC should explore ways to maximize the court's impact by acting as a catalyst for national prosecutions. Indeed, because of its limited resources and mandate, the court will likely try only a relatively small number of those alleged to be most responsible for widespread crimes in each of the situations under investigation. Encouraging national prosecutions will be essential to provide broader accountability, to strengthen the respect for the rule of law, and, thus, to contribute to deterring future crimes.

The ICC's role in pushing for national prosecutions is central to the notion of "positive complementarity," which the ICC prosecutor first introduced at a public hearing when he took office in June 2003.[231] As explained above, "complementarity" is an objective principle at the heart of the Rome Statute, which provides that the ICC only has jurisdiction when countries are unable or unwilling to act.[232] By contrast, "positive complementarity" is a dynamic concept that involves the ICC actively encouraging domestic investigation and prosecution of grave crimes. The prosecutor has stated that positive complementarity is one of the three essential principles guiding his strategy.[233] However, the office's definition of and plans on positive complementarity are unclear.

While a full discussion on positive complementarity is beyond the scope of this report, Human Rights Watch believes that the role of the OTP is particularly important in relation to two scenarios. First, in situations under analysis, the office can engage with national authorities and use public communications to create pressure on states to fulfill their responsibilities to investigate and prosecute crimes. The office has recently modified its policy on situations under analysis in a manner consistent with this recommended approach. For instance, the prosecutor has played a positive role in pressing the authorities in Colombia to improve its investigations into ICC crimes there. Following the recent events in Kenya,[234] he has also made public that he is monitoring all alleged ICC crimes, regardless of the group or individual alleged to have committed them.[235] There are plans to make similar efforts in relation to the situation in Afghanistan.[236] We welcome and support these developments.

Second, in countries currently under ICC investigation, we believe that the office could undertake targeted initiatives to enhance the capacity of national courts in the situation countries to prosecute serious crimes that it will not address itself. Our research shows that, to date, the OTP has not pursued initiatives in this regard in any of the country situations under investigation.[237] We recognize that the Office of the Prosecutor has resource constraints, and we can appreciate that it cannot and should not share sensitive information about its investigations or witnesses in the absence of firm guarantees of confidentiality. Nonetheless, there are a number of discrete, non-confidential, and low-cost strategies that the Office of the Prosecutor could explore. For example, during investigative missions in the field, OTP staff could share expertise with their local counterparts on legal issues related to the prosecution of ICC crimes, such as modes of liability, elements of crimes, and defenses. OTP staff could also advise local prosecutors on investigative techniques.[238]

The principle of positive complementarity extends to other organs of the court as well. In Uganda, for instance, government officials noted the potential value of working with the ICC to develop the domestic witness protection capacity for prosecutions there.[239] We urge the OTP, as well as other organs of the ICC, to begin working on a focused common strategy to encourage national prosecutions. This process should be public and engage various stakeholders. It will be important for states parties to support ICC efforts to push for genuine investigation and trials of serious crimes at the national level.

III. Defense

A. Overview

Trials before the International Criminal Court must be fair to be credible. Full respect for the defendant's rights at all stages of proceedings is, therefore, paramount. The International Covenant on Civil and Political Rights outlines the minimum guarantees that must be afforded to defendants in criminal proceedings.[240] Consistent with those standards, the Rome Statute provides a number of rights to defendants in proceedings before the ICC, including: 1) the right to be present during trial; 2) the presumption of innocence; 3) the right to a public hearing; 4) the right to have adequate time and facilities for the preparation of the defense; 5) the right to counsel and legal assistance; 6) the right to be tried without undue delay; 7) the right to examine and call witnesses; 8) the right to interpretation and translation; and 9) the right to remain silent.[241] These rights are also enshrined in other international tribunals' statutes and have been incorporated in a number of domestic regimes.[242]

Respecting a defendant's fair trial rights in practice means that the ICC must ensure that the principle of "equality of arms" is consistently applied. Under this principle, each party to the proceedings must be afforded a reasonable opportunity to present his or her case under conditions that do not place the party at a substantial disadvantage vis-à-vis the opponent.[243] In interpreting the equality of arms principle, judges in ICC Trial Chamber I in the Lubanga case have underscored that "the minimum guarantees must be generously interpreted" to protect a defendant's rights to a fair trial.[244]

Equality of arms does not require equality of resources between the prosecution and the defense.[245] Indeed, the trial chamber has noted that it is "impossible to create a situation of absolute equality of arms" between the prosecution and the defense.[246] In this regard, it is important to recall that the prosecutor has the burden of proof in each of its cases presented for trial. Further, under the Rome Statute, the prosecutor has an obligation to investigate both incriminating and exonerating circumstances equally.[247] The challenge is in ensuring that both parties are afforded full equality of treatment so that the conditions of trial do not "put the accused unfairly at a disadvantage."[248]

At the ICC, the evaluation of equality of arms must, furthermore, take into consideration the impact on the defense of victims participating in the proceedings. This includes proceedings in individual cases but also encompasses those in the situation phase.[249] As discussed above in part I.C.1, to represent and protect the interests of the defense at the situation phase (before there is any specific defendant), the court has appointed ad hoc counsel to act on discrete issues that can arise.[250] The court is presented with the challenge of making victims' participation meaningful while at the same time protecting the fair trial rights of defendants.

The nature of proceedings and the gravity of the crimes at issue make high-quality defense representation in proceedings before the ICC essential. Effective defense representation ensures that defendants' rights are adequately protected and promotes fair trials. It also improves efficiency in proceedings and helps the court develop a strong body of jurisprudence overall. To ensure top-tier representation of defendants, the ICC has adopted strict requirements that all defense counsel and their assistants must satisfy to practice before the court.[251]

Early proceedings before the ICC show efforts by ICC judges to respect a defendant's fair trial rights. The court has, thus far, issued a number of important decisions aimed at preserving the equality of arms of defendants. For instance, proceedings have been postponed several times both in the Lubanga and Katanga and Ngudjolo cases, in part to ensure that the defendants have enough time to mount a proper defense.[252] Further, in June 2008, as already noted, Trial Chamber I suspended proceedings against Thomas Lubanga because the prosecution's inability to disclose to the court potentially exculpatory information that it had collected under article 54(3)(e) of the Rome Statute raised concerns that Lubanga would not receive a fair trial.[253]

Institutional support for defense rights is particularly important in light of the significant resources and assistance available to the prosecution. The Rome Statute is silent on institutional support for the defense, an omission that was criticized by advocates of defense rights at the time of its approval in July 1998.[254] The ICC's institutional structure has since been designed to facilitate the effective representation of defense interests through small offices devoted exclusively to supporting the defense at the ICC: the Office of Public Counsel for the Defence and the Defence Support Section (DSS).

In addition, drawing from the experience of other international tribunals, as well as its own experience in early proceedings, the ICC has designed an innovative legal aid system for indigent defendants. The full mandate of the OPCD and DSS, including concerns as to the former's limited staffing, is discussed below, as is the court's legal aid system.

B. Institutional support for the defense

The principle of providing adequate institutional support to the defense in international judicial proceedings has evolved significantly over time. At the International Criminal Tribunals for Rwanda and the former Yugoslavia, the defense was not created as an internal structure of the court, and defense counsel there had to work, notably through independent associations of counsel, to gain status and resources.[255] Over time, there has been recognition that for trials of war crimes, crimes against humanity, and genocide to operate fairly and effectively, defendants need institutional support to mount a strong defense.

As a result, the Special Court for Sierra Leone, the Bosnian War Crimes Chamber, and the Extraordinary Chambers in the Courts of Cambodia each include a permanent office to provide logistical, administrative, and substantive legal support to defense teams in cases before each of the respective courts.[256] Channeling assistance through a permanent office can help to implement the equality of arms principle-and by extension, a fair trial-in practice.

At the ICC, the Office of Public Counsel for the Defence, in brief, provides substantive support to all defense teams and essentially operates independently of the Registry.[257] By contrast, the Defence Support Section, as an arm of the Registry, handles administrative tasks associated with defense representation; this includes the management of legal aid for indigent defendants. This separation of administrative and substantive functions is advantageous for the interests of the defense and reflects an important "lesson learned" from the experience at other tribunals, like the Special Court for Sierra Leone. Since the OPCD is independent from the Registry, it is much better placed to intervene in the event that the Registry's management of the legal aid system or dealing with other defense related issues would infringe on the rights of defendants.[258] In addition, as a practical matter, administering the payment of fees of indigent defendants' counsel can generate conflict and make relationships with counsel tense.[259] Relieving the OPCD of this responsibility means that its staff can focus on substantive issues related to the defense. This also helps its staff avoid being perceived as agents of the Registry, curtailed by broader interests of the institution.

1. Office of Public Counsel for the Defence

a. Executing a robust mandate

The Office of Public Counsel for the Defence is mandated to provide substantive support to the defense in ICC proceedings and other related matters. This mandate is executed in three primary ways: by assisting defense counsel who appear before the court; by supporting and, in some instances, representing the interests of the defense during the situation phase of proceedings; and through advancing the rights of the defense within and outside of the ICC.[260] The office employs a small number of staff to perform these functions: currently, the OPCD consists of the head of office, two staff members, and two interns.[261]

i. Assisting defense counsel in ICC proceedings

As noted above, maintaining high-quality representation of defendants in ICC proceedings is essential to ensure fair and effective trials. To this end, the OPCD was designed to supplement, not supplant, defense counsel in proceedings.[262] The office provides valuable research assistance to defense counsel on substantive legal issues that can emerge. For instance, staff in the office have prepared memoranda on issues such as victims' participation, provisional release, disclosure, and the ICC's jurisdiction.[263] This assistance is particularly important since attorneys who otherwise meet the rigorous professional standards to practice before the ICC may not have experience litigating war crimes, crimes against humanity, and genocide.[264]

The OPCD maintains an institutional memory for defense issues, which can be shared with multiple defense teams. This is an important role since it is not realistic to have a specialized team of defense attorneys that practices exclusively before the ICC.[265] The OPCD can help new defense counsel fill in gaps, particularly in the initial stages of representation, by providing template motions on standard procedural issues that arise in proceedings. To facilitate this assistance further, the OPCD has prepared a database of these template motions for defense counsel acting in ICC cases.[266] The OPCD's institutional memory is very beneficial for the court because it means that defense teams do not have to "reinvent the wheel" for routine matters that arise, which improves efficiency in proceedings. For counsel representing indigent defendants, this can save the court legal aid funds.

The assistance of the OPCD is available to all defense counsel. This includes counsel of indigent defendants who are receiving legal aid, as well as ad hoc counsel appointed to represent the interests of the defense during the situation phase. While this assistance is available to all defense counsel, there is no obligation to use it.[267] The OPCD's ability to provide assistance depends on its workload. The OPCD and counsel must agree on a deadline before the office will agree to act in order to maintain the quality and timeliness of the assistance provided.[268]

The office has also prepared a manual outlining the rights of suspects that is provided to suspects upon arrival in detention.[269] When urgent legal assistance is required, the head of the OPCD, who is currently the only staff member who meets the criteria to appear before the ICC, can directly represent individual defendants as duty counsel in proceedings.[270] So far, this has only been required during the initial appearance of ICC suspect Germain Katanga.[271] Using the OPCD in this manner should be the exception and not the rule.[272] As explained below, regularly using the office to directly represent individual defendants seriously risks undermining the OPCD's mandate of providing quality legal assistance to all defense teams appearing before the ICC.

It should be noted that the court rejected the "public defender" model for the office, where the office would provide full representation of defendants, because it was not considered cost-effective.[273] Maintaining a group of quality defense lawyers permanently on the court's payroll-even during periods of low activity in court proceedings when there are relatively few defendants-can be an inefficient use of the court's resources. Beyond financial considerations, favoring an exclusive practice of counsel before the court can discourage the dynamic and active participation of counsel from different countries and regions of the world in the work and evolution of the court.[274] The office was simply not designed to handle the onerous demands, including financial demands, associated with representing individual defendants.

There are other significant disadvantages of using the OPCD to regularly represent individual defendants. For instance, there is a real risk that the other important aspects of the OPCD's mandate-providing assistance to the defense in the situation phase and advancing the rights of the defense within and outside of the ICC-would suffer. Moreover, using the same office to represent a number of different defendants can lead to serious conflicts of interest, undermining defendants' representation in ICC proceedings.

Further, based on our field research in the country situations under investigation, using lawyers in the OPCD to act as counsel for defendants may not even be desirable. We encountered a number of misperceptions in the DRC and Uganda about the court's (lack of) independence and impartiality, which we have outlined in other chapters of this report.[275] Although the OPCD is technically independent from the Registry in its operation, its staff members are still employed by the court. Having ICC "staff lawyers" represent individual defendants in cases brought by the same institution risks feeding negative perceptions among outside observers about the fairness of trials. By contrast, the independence of individual attorneys who represent defendants, even those who receive legal aid from the court, is less contentious since these lawyers operate outside of the court's umbrella. It puts the court in a much better position to explain to defendants-or their representatives, as in the case of the recent meeting with a delegation of the Lord's Resistance Army-that they will be able to mount an independent defense in ICC proceedings.[276]

ii. OPCD's assistance during the situation phase

As discussed in part I.C.1 above, the court has developed a practice of appointing ad hoc counsel to protect the interests of the defense during the situation phase. Where individual defendants have not yet been named, it is, nonetheless, important to protect the general interests of defense since actions taken at this stage may eventually have implications for defendants named in cases. The OPCD provides assistance to these attorneys as they meet the demands of serving as ad hoc counsel.

The operation of the victims' participation regime presents a number of particularly complex challenges for the defense in the situation phase. Under article 68(3) of the Rome Statute, victim participants can present their "views and concerns" in proceedings as considered appropriate by the court. Participation at the situation phase can have implications for future defendants. For example, it is possible that a victim participant could, in the process of submitting his or her "views and concerns" in the situation, name an individual who could later be implicated as a defendant in ICC proceedings.[277]

As of March 2008, there were 104 applications to participate in proceedings from victims in Congo and 21 in Darfur. In the OPCD's capacity as ad hoc counsel for the defense, it has submitted 20 filings in the Congo and 13 in the Darfur situations in relation to these applications.[278] Included in this figure are four appeals briefs prepared by the office that raise a number of complex legal questions relating to the modalities of victims' participation in proceedings in the situation phase.

Assigning the OPCD the role of ad hoc counsel in the situation phase presents a number of advantages. The OPCD's institutional memory means that it is well placed to identify, analyze, and address scenarios that arise in the situation phase that may have ramifications for the defense. Moreover, by acting in this capacity, the OPCD saves the Registry money that would have otherwise been paid to outside defense counsel from the legal aid budget.[279] However, reviewing the numerous applications and analyzing their impact on the rights of the defense in the Darfur and Congo situations has resulted in considerable strain on OPCD staff.

iii. The OPCD's institutional role: Advancing defense interests within and outside of the ICC

In addition to the assistance that it provides in proceedings in the situation and case phases, the OPCD has the mandate to promote defense interests in institutional policies and in external outreach. Internally, the OPCD has represented the interests of the defense in planning the permanent premises for the ICC, for example.[280] The OPCD has also advocated on behalf of the defense in the revision of the legal aid system and has provided input on behalf of the defense in the ICC's Strategic Plan and in its more detailed strategy for counsel.

Externally, the OPCD should conduct outreach on the substantive rights of the defense. In addition to outlining the OPCD's mandate, this should include explaining the fair trial rights of defendants, such as the presumption of innocence, the importance of receiving an impartial trial, and the rights available to defendants in detention. Effectively conveying the rights of defendants can help those in communities most affected to understand why a fair trial is important. This can strengthen their understanding of the rule of law and can bolster outreach efforts by the court to explain delays in proceedings that may be necessary to protect the rights of the defense, for example. In addition, the office could represent the interests of the defense in ICC press conferences when suspects are arrested (and before individual counsel are appointed). Unfortunately, the OPCD's limited resources have circumscribed its ability to conduct this important outreach on a consistent basis.

At the same time, the OPCD cannot be solely responsible for conducting outreach on behalf of the defense. Indeed, even with additional resources, there are limits to the amount of outreach that the office could undertake on behalf of the defense in light of its many other responsibilities. Effective coordination between the OPCD and the court's Outreach Unit-for example, in regularly collaborating on defense-related talking points for use in all outreach events-is, therefore, crucial. However, it appears that this effective collaboration has been found wanting.

For instance, the OPCD produced a finalized version of a "fact sheet" in both English and French explaining its mandate and the fair trial rights of defendants for publication and distribution by the court's outreach section in July 2007. At this writing, the Public Information Documentation Section has not yet published this document, nor has it provided any additional feedback to the office. While the OPCD has been invited to participate in several outreach events to discuss defense issues, these invitations have been sporadic. In one outreach event in Kampala, for example, the principal counsel of the OPCD was only invited to speak on substantive defense issues after the head of the Defence Support Section cancelled on short notice.[281]

Further, the OPCD has expressed an interest in including a page on the court's website to explain its mandate and to provide general information on defense issues, along the lines of the page that currently exists for the Office of Public Counsel for Victims (OPCV), an independent body like the OPCD but charged with representing victim interests.[282] While the Registry has expressed its willingness to do so, thus far this has not been addressed.[283] We understand that the Registry has been working for some time with an external consultant in order to launch an improved version of the court's website. However, the delays in launching a defense page are unclear since the Registry was able to create an outreach webpage in relation to last year's budget on relatively short notice.[284]

The office has a small budget to conduct outreach in the situation countries, and yet last year this money was instead used to fund a case manager position. This was necessary for the office to handle the victims' participation applications in relation to its situation work.[285] The office's outreach budget has again been converted to fund this position for 2008.[286] In addition, the OPCD only has a modest travel budget to attend external outreach events. This suggests that the office simply lacks the financial and human resources to pursue outreach more effectively.

b. Additional resources needed

As noted above, the OPCD consists of three staff members (including the head of the office) and two interns. However, projections that resulted in the office's current level of staffing did not take into account the office's appointment as ad hoc counsel in two situations.[287] Further, these projections assumed one case being litigated at the ICC; as such, the OPCD's support to the Katanga and Ngudjolo defense teams is outside of this initial estimate.[288] The fact that the office has converted its outreach funds to hire more staff to keep up with the current workload indicates that it is already straining to fulfill its mandate effectively. An increase in the number and intensity of proceedings before the ICC, as well as the additional demands placed on the office during the situation phase discussed above, means that the office's workload will increase. Without enough resources to meet the challenges ahead, Human Rights Watch is concerned that the OPCD's ability to execute its mandate-including its capacity to provide much needed assistance to defendants and their legal teams-will be compromised.

In this context, it should be noted that the OPCD's stated need for additional resources has been modest: last year, a request was made to the Assembly of States Parties to fund another senior (P-4) position in the office.[289] In addition to helping the office manage its workload, another senior-level staff member could appear in court as necessary, provided the other requirements to do so are satisfied. Human Rights Watch and other nongovernmental organizations strongly supported this request.[290] Unfortunately, the ASP, on the recommendation of the Committee on Budget and Finance, rejected this post.[291] We wish to underscore that the many responsibilities of the office and its heavy workload, combined with outdated projections of the level of staffing necessary to execute these responsibilities, strongly suggest that additional staff are needed in the OPCD. Moving forward, we urge states parties to consider future requests by the office for additional resources favorably. We also urge the Registry to continue allocating interns and other support to the office as necessary.

2. Defence Support Section

The Defence Support Section functions under the Division of Victims and Counsel in the Registry and is tasked with providing necessary administrative support to the defense.[292] The office consists of three staff members, including the head of the section, and the head of the Division of Victims and Counsel oversees its work. One of its responsibilities is managing the lists of counsel and assistants to counsel eligible to practice before the ICC, as well as the list of professional investigators. This involves contacting states parties and developing relationships with local bar associations to publicize the requirements for inclusion and to encourage eligible professionals to apply.[293] Those who meet the criteria to practice before the court are included on the relevant lists.[294] As of January 2008, there were 236 persons on the list of counsel from various countries, of which 189 were men and 47 were women.[295]

The DSS is also responsible for administering the legal aid system for indigent defendants at the ICC. The DSS currently makes the initial determination on behalf of the Registry as to whether a defendant meets the threshold for indigence to qualify for legal aid. The DSS maintains regular contact between counsel and the relevant representatives in the Registry in order to assist counsel to enhance the use of the legal aid funds that they have been allocated.[296] This includes briefing counsel of indigent defendants on the payment procedures and on the assistance available from the OPCD. When legal aid decisions are being litigated (for instance, if a defendant wishes to appeal the Registry's decision not to provide legal aid), the DSS writes the legal submissions on behalf of the Registry.[297]

Beyond managing the legal aid system, the DSS handles the institutional matters that concern all counsel-including counsel for victims-practicing before the ICC. For instance, the DSS drafted the recent counsel strategy, which is aimed at articulating a shared vision for the court and counsel and identifies priorities in that regard for the next five years.[298] Other areas of DSS assistance include helping counsel in accessing important material, such as the filings, different elements of their dossiers, and other documentation related to the proceedings and in using available technology (the "e-Court" protocol). To this end, the DSS provides the necessary hardware, software, and trainings to do so.[299]

Further, the DSS conducts outreach, which includes training counsel in relation to defense issues. The DSS's outreach efforts to date have involved publicizing the list of counsel and soliciting applications in situation and other countries.[300]

In terms of training, the DSS organizes the court's annual seminar for counsel in The Hague and participates in events organized by other institutions.[301] For 2007's counsel seminar, the DSS managed to secure funding from a state party to bring counsel from Africa to participate.[302] Bringing counsel from the countries under investigation is particularly important, and we encourage continuing this practice in the future. In light of the court's limited resources, however, the training of lawyers practicing before the ICC should be prioritized. This may require developing partnerships with outside organizations to provide similar trainings for others, including attorneys who are not yet eligible to practice before the court.

These efforts are important. At the same time, we wish to highlight areas of overlap with the OPCD's outreach mandate which, in addition to creating confusion about the role of the respective offices, can result in wasted resources. Given the OPCD's substantive mandate (as compared to the DSS's administrative function), it seems more appropriate for the OPCD to assume many of the substantive outreach functions-including training-relating to the defense.[303] Indeed, the OPCD's experience in providing this kind of assistance to individual defense counsel and representing the general interests of defense in proceedings strongly suggests that it is much better placed to do so. In order to fill this role more effectively, we urge the court to allocate additional resources to the OPCD (in addition to the P-4 position mentioned earlier), and for states parties to fund the court's requests for more resources.

The DSS also provides support to individual defendants in limited circumstances. Most notably, staff in the DSS meet with defendants upon arrival in the Detention Unit and explain their rights, what is involved in the first appearance, and provide the list of counsel.[304]

This appears to be another example of duplication with the OPCD. As discussed earlier, the OPCD has prepared a manual outlining the rights of suspects that is provided to defendants upon arrival in detention. Consistent with its mandate of providing substantive support, it seems to make more sense for the OPCD to meet with defendants to provide them with all of this information at this early stage. Indeed, in light of the novelty of certain procedures before the ICC, it would be preferable to explain the contents in person in order to clarify any ambiguities. Further, since the OPCD is substantively independent of the Registry and cannot be appointed as permanent counsel, Human Rights Watch believes that it is in a better position to give impartial advice concerning the defendant's rights under the Registry's system of legal aid.

C. Ensuring quality representation for indigent defendants: The ICC's legal aid system

A defendant's right to choose his or her own counsel in criminal proceedings is a fundamental component of a fair trial. A defendant who does not have the resources to pay for his or her defense is entitled to financial assistance in order to exercise this right.[305] It is the court's responsibility to provide financial aid to these indigent defendants.[306] Providing sufficient resources is essential since, as noted earlier, attracting top-quality defense counsel to practice before the ICC benefits not only individual defendants but also the institution as a whole. At the same time, the court must maintain a legal aid system that is financially realistic.

In devising the legal aid system, the Registry took into account the systems in place at the ICTY and ICTR, as well as the Special Court for Sierra Leone.[307] Drawing from their experiences,the ICC introduced its own system of monthly payment to defense teams. The system was initially proposed in 2004 and has since been amended twice (in 2006 and 2007) in light of experience in the initial proceedings in the respective situations and in the Lubanga case.[308]

The Committee on Budget and Finance, which makes recommendations to the ASP on budgetary matters, stated in 2007 its support for the current system (and implicitly, the calculations of indigence on which it is based), referring to it as a "sound structure" for legal aid.[309] However, at its next session, when reviewing the budget ensuing from the implementation of the new system, the CBF noted that legal aid was an area "in which there were considerable financial and reputational risks for the court" and refused additional requested funds.[310] The CBF's concern in this regard is the careful management of the legal aid system "to avoid abuses and contain costs."[311]

We understand the CBF's caution about the costs of legal aid and about the financial risks involved in its disbursement, particularly in light of the abuses that occurred during early phases of operation of the legal aid system at both the ICTY and ICTR. For example, allegations of fee-splitting, where a defendant hires a lawyer subject to the lawyer's agreement to split the legal fees paid by the court with the defendant, have contributed to the difficulties in administering legal aid at both tribunals.[312] We note that the ICC Registry has devised a system of "checks and balances" to guard against such abuses, which are also discussed below.

At the same time, we wish to underscore the risks to the court's credibility that can arise from real and perceived inadequacies in funding legal aid for indigent defendants. The court's reputation as a fair and impartial institution may be undermined if there are indications that these defendants are being shortchanged in the assistance they receive from the court to mount an effective defense. Indeed, states parties must recognize that the costs for the court in this regard-including perceptions about the fairness of its trials-may be far greater than the actual expenses associated with operating the legal aid system.

1. Determining eligibility for legal aid: Calculating indigence

An applicant must show that he or she does not have the means to pay for legal representation to qualify for legal aid. To understand the threshold for determining a defendant's indigence, it is useful to consider the estimated cost of representation during proceedings. This amount is divided up differently over the pre-trial, trial, and appeal phases, and indigence is appraised at each of these phases.[313] For instance, the estimated monthly cost during the pre-trial phase is between €12,410 (US$19,508) (investigation to initial appearance) and €19,864 ($31,225) (initial appearance to confirmation of charges); during the trial phase, the maximum estimated monthly cost is €36,509 ($57,389) from the confirmation of charges to closing arguments, with an estimated €12,410 ($19,506) available monthly after that until the delivery of the decision; the estimated monthly cost during the appeals phase is €21,023 ($33,046).[314] These amounts cover costs of investigation and the salaries, travel, and incidental expenses for members of the defense team, among other things.

A person will be considered indigent if he or she cannot meet the costs associated with the particular phase of proceedings at issue. In making a determination on indigence, the registrar considers the applicant's "means" over which he or she has "direct or indirect enjoyment or power freely to dispose, including, but not limited to, direct income, bank accounts, real or personal property, pensions, stocks, bonds or other assets held," as well as his or her obligations to dependants.[315] The registrar can also take into account "any transfers of property by the applicant considered relevant" in addition to his or her "apparent lifestyle." Any family or social benefits that the applicant may be entitled to are excluded from this assessment.[316] Since indigence is calculated at each phase, the court can regularly take into account changes in the recipient's circumstances and can maintain flexibility in the disbursement of resources.[317]

An applicant must complete a financial information form, which includes details about his or her income and assets, and commits to cooperating with the Registry in making a determination on indigence. As explained below, the Registry is building capacity to verify this information with its recruitment of a financial investigator. The DSS collects all relevant information, including the applicant's financial information form and that collected by the financial investigator-with whom the DSS works closely-and makes a recommendation to the registrar as to the applicant's indigence.[318]The registrar makes a decision within one month.[319] In making a positive determination, the registrar can decide a defendant is indigent or partially indigent.[320] To date, three of the ICC defendants in custody in The Hague have been found to be indigent and, therefore, eligible for legal aid.

2. Financial assistance for eligible defendants

a. Legal representation

Mounting an effective defense in ICC proceedings requires not only an effective lead counsel but also a strong defense team. For instance, co-counsel can share the responsibilities of appearing before the court and can provide valuable assistance in strategizing about how to present the best defense. A junior lawyer can help in reviewing the prosecution's file and can provide research assistance to answer legal questions that arise during proceedings. A case manager can organize the often-voluminous material disclosed by the prosecution, thus making this information accessible to the entire team at all stages of proceedings. Ensuring a well-staffed team puts the defense in a better position to adequately respond to the prosecution's allegations and improves the efficiency of proceedings overall.

Under the current legal aid system, a defendant chooses a lead counsel from the list of counsel, who acts alone until the defendant's initial appearance before the pre-trial chamber. After the initial appearance, the lead counsel receives funding for a legal assistant and case manager (the "core team"). An additional co-counsel is appointed for the trial phase, to begin "as soon as a definite decision had been taken relating to the confirmation of charges."[321] The defense team consists of the core team and associate counsel until the end of closing arguments. The lead counsel acts alone until the delivery of the judgment. During the appeals phase, lead counsel acts again with the core team (legal assistant and case manager). The salaries of all members of the defense team correspond to salaries of staff in the Office of the Prosecutor.[322]

If the lead counsel requires additional resources, he or she can make a request to the registrar, which if denied may be subject to review by the chamber.[323] Additional legal aid funds are also automatically available under the legal aid system when certain factors arise. For example, an additional "full-time equivalent"would be granted in any of the following situations: 40 additional counts against the defendant; 200 additional victim applications to participate; 50 victim applications granted; 30,000 additional pages added to the case file by other participants; or 30,000 additional pages added by the OTP.[324] These resources are subject to an as of yet unspecified limit and to reconsideration if the circumstances of the case change.

Assigning additional resources in this manner illustrates the flexibility inherent in the legal aid system, which is a positive development. However, even more flexibility may be required. Experience in responding to victims' applications to date has shown the tremendous amount of work involved in their review and analysis. Setting the threshold at 200 victims' participation applications as the "trigger" for additional resources risks depriving a defendant's legal team of the support required to handle the considerable burden of reviewing and analyzing such applications right before this high threshold has been reached. Rather than choosing another set of arbitrary figures, it may be more realistic to tie the allocation of additional resources to factors related to the complexity of the case (such as the number of counts or the type of charges at issue).[325] The Registry has indicated that it considered this approach, but that it is still too early to decide whether and to what extent these kinds of factors should influence its allocation of resources.[326] We urge the Registry to revisit this issue in the future.

Indeed, the court's proceedings-and the operation of its legal aid system-are still in the early stages so it is difficult to assess whether the resources allocated will be sufficient. We note that the confirmation of charges hearing in the Lubanga case, the first in the court's history, generated an unanticipated amount of work for Lubanga's defense team in order to fully participate. It also revealed shortcomings in the legal aid system's allocation of resources at this phase. The current allocation of resources in the legal aid system, therefore, reflects, in part, some of the "lessons learned" about necessary defense resources based on experience in the pre-trial phase of the Lubanga case.[327] We welcome the Registry's approach in this regard.

However, several observers that we interviewed expressed concern about the lack of resources to hire a co-counsel during the pre-trial phase.[328] The Lubanga confirmation of charges hearing operated like a "mini-trial." At the same time, we note efforts by the pre-trial chamber to circumscribe the scope of the hearing in the Katanga and Ngudjolo case.[329] Moving forward, the Registry has indicated that there may be further revisions of the legal aid system as the court gains more experience in the needs of indigent defendants (as well as indigent victims).[330] We, therefore, urge the Registry to consider the impact of future confirmation of charges proceedings on the defense to determine if additional resources are necessary at the pre-trial phase.

b. Investigations

Investigators play a key role in helping the legal team mount an effective defense. For instance, investigators can locate and interview witnesses in the field, investigate specific allegations in the prosecution file, and pursue new evidentiary leads. Throughout the case, the assistance of investigators in responding to developments that arise as the case progresses-such as tracking down witnesses who may have previously been unavailable and following leads that may uncover exonerating evidence-is essential. This assistance is necessary to ensure that the accused is not placed at a significant disadvantage vis-à-vis the prosecution.

For an indigent defendant, the legal aid system provides funds to cover the equivalent, over the entire duration of the case, of 90 days work by a "professional investigator" (P-4 level), including travel and expenses.[331] To be reimbursed at P-4, an investigator must have 10 years' experience, among other things, and must be chosen from the court's list of professional investigators.[332] Alternatively, there is flexibility in how these funds are used: for instance, the lead counsel could hire three junior investigators (P-1 level).[333] This flexibility in how funds for hiring investigators are used is important since the number of professional investigators on the court's list is relatively small.

In addition, the legal aid system provides the funds to hire a "resource person" (assistant investigator) for the same period of 90 days, including travel and expenses.[334] This could be a lawyer in the country situation under investigation, which can be advantageous to the extent that he or she is fluent in the local language, culture, and history and is knowledgeable about the legal requirements of evidence in a criminal trial.[335] The "core" budget for investigations is € 70,138 ($110,533).[336]

Maintaining flexibility in allocating resources for defense investigations, particularly to address developments related to supplementary witnesses, is essential. The prosecution's discretion to change its witness list means that the defense could understandably use its resources to investigate witnesses who may not ultimately be called at trial. Making supplementary funds available to an indigent defendant helps his or her defense team "keep up" with changes in the prosecution's witness list. (There are limits in the prosecution's discretion in this regard, however: in the Lubanga case, the Trial Chamber has stated that past the date of the trial, witnesses may be dropped but additions would be treated "with a high degree of scorn."[337])

3. Guarding against abuse: Checks and balances in the legal aid system

The Registry has put in place several oversight mechanisms to prevent the abuse of legal aid funds. As discussed earlier, the court assesses a defendant's claim of indigence at every phase of the proceedings. In addition, the court has the budget to recruit a financial investigator to verify the information provided by a defendant seeking legal aid.[338] This can help avoid the unjustified allocation of legal aid funds to those who could otherwise afford to pay the costs of representation.

Defense counsel are also required to prepare and submit an action plan to the Registry every six months with details of anticipated work. While such a plan cannot account for unexpected filings that may arise in proceedings, it can provide the court with a general sense of how the defense anticipates its funds will be used and hence provide a measure of accountability for actual use of funds. In the event of a dispute over the plan, either the registrar or the legal team can refer the matter to the court's legal aid commissioners to assess whether the means requested are necessary for the effective representation of the defendant.[339]

In addition, the court has adopted a deferred payment scheme, where 75 percent of the legal fees are paid upon receipt of the statement of hours worked, with the remaining 25 percent paid at the end of every phase and at the very least every six months.[340] This system of deferred payment allows the Registry to exercise oversight over the use of the funds paid to the legal teams, to ensure the reimbursement of sums paid to members in error, and, in the event counsel withdraws from the case, to ensure the return of the case file.[341] It applies only to counsel and associate counsel; all other team members are paid in full throughout the proceedings.[342]

D. Monitoring the challenges ahead

The ICC has followed on the work of the ad hoc tribunals in using electronic court systems to make the courtrooms and the process of case management more streamlined and efficient. Most notably the "e-court protocol" is an electronic system to "support its daily judicial and operational management and its proceedings."[343] In the early phases of the ICC's work, defense counsel and others have cited difficulties with these electronic tools. The Registry has acknowledged the importance of ensuring that counsel receive appropriate training on the e-court protocol.[344]Moving forward, we look forward to assessing whether the difficulties previously identified persist despite additional training by the Registry.

In advance of the court's first trial, and with limited pre-trial proceedings to date, it remains too early to comprehensively assess the court's performance in safeguarding fair trial rights. At this writing, there are a number of important issues that are being litigated before the court that may have an impact on the rights of the defense. In the Lubanga case, the court has made a number of decisions related to the disclosure of the prosecutor's evidence to the defense. Some of the decisions concerning witness protection have been taken following ex parte proceedings where the defense is excluded.[345] The court's vigilance in ensuring that ex parte hearings remain the exception and not the rule will be essential since, cumulatively, such hearings used injudiciously could undermine the defendant's right to a fair trial.[346] We will continue to follow these and other issues to ensure that the rights of defendants are adequately respected in ICC proceedings. Further, outside of these judicial developments, we find it encouraging that the Registry has developed the practice of extensive annual consultations with defense counsel eligible to practice before the ICC, with counsel associations, and with nongovernmental organizations on matters affecting the interests of the defense, including in the design of the legal aid system.

IV. Field Engagement

A. Overview

Resonance with affected communities is critical to the court's success. Justice can have immeasurable benefits to ensuring that victims obtain redress and to helping increase respect for the rule of law, especially in war-torn societies. But these benefits cannot be realized unless efforts to hold perpetrators to account are understood and appreciated among affected communities. At the same time, with the International Criminal Court based far from where the crimes that it tries were committed, the court runs the risk of seeming remote and of little consequence to the communities most affected.

Within this context, efforts by the ICC to make its work accessible and meaningful to affected communities are essential. The reality that the ICC will conduct only a limited number of trials in each situation that it investigates makes such efforts all the more important. There are a range of specific activities, addressed elsewhere in this report, through which the ICC can effectively maximize its impact with local populations. These include outreach, communications, and participation by victims in the judicial process.[347] A crucial way to facilitate such activities and to bridge the gap between the ICC's base in The Hague and affected communities is through "field engagement." Field engagement encompasses both a substantive, sustained ICC presence in or as close as possible to situation countries and an approach by the ICC that prioritizes effective interaction with affected communities in court policy and practice.

As important as it is, field engagement involves major logistical and security obstacles. These include the remote location of target communities, lack of infrastructure, poor transport options, limited communication networks, and general insecurity in situations of ongoing conflict. The fact that the court lacks the deep-rooted familiarity of a national court poses additional challenges.[348] With the court operating in polarized communities that are in or recovering from conflict, those who are threatened by the court can be expected to do their utmost to tarnish it. Aside from the need to respond to such misinformation, hostility to the court's work may also create security risks for staff and others associated with the ICC. These varied challenges are only intensified by the ICC's unprecedented involvement in multiple complex situations at the same time.[349]

Since its establishment, the ICC has made gradual, but very positive progress toward developing proper policies and practice with regard to field engagement. At the same time, further enhancements are needed. Given the challenges, this is likely to be a longer-term effort. Political and financial support from states parties is also essential. The following section details developments in the court's field engagement to date and makes recommendations where we believe particular changes should be made.

B. Field offices: Key to ICC contact with affected communities

Human Rights Watch believes that one of the most important ways to ensure that the ICC has adequate interaction with affected communities is through the establishment of ICC offices in situation countries, ideally both in capitals and closer to affected communities. If security circumstances make this impossible, such offices should be located as close as possible to the situation country.

Field offices can support and enable efficient work by Hague-based ICC staff when they travel to the country. But field offices also can dramatically enrich the breadth and quality of ICC activities vis-à-vis affected communities. Given the complex and varied cultures, contexts, and languages encompassed by the multiple countries in which the ICC operates simultaneously, a "one size fits all" approach will not be effective. At the same time, it is simply not possible for staff in headquarters to gain deep knowledge of every country situation. Field offices are, thus, key to enable strategies that are properly tailored to the situation.[350] Field-based staff, especially national staff, can have a more nuanced understanding of the environment in each country. They can also conduct activities on a far more consistent and regular schedule than if Hague-based staff are solely responsible for the work.

Field offices can, moreover, serve as a much needed "face of the ICC" in situation countries. As a place that affected communities can look to for basic information about the ICC and as a point of contact with the court, field offices can help the ICC to become less of an abstract, far-flung notion. Field offices also will be well placed to contribute to efforts by the court to leave a legacy in the countries where the court is active, such as through targeted initiatives to promote positive complementarity.[351]

1. Establishment and functioning of field offices: A slow beginning

Much of the early thinking at the ICC was that field offices were unnecessary. Especially within the Office of the Prosecutor, it was felt that investigation activities in-country could be conducted effectively with trips from The Hague. It was also felt that investigators would move relatively quickly from investigations in one situation to the next, making field offices an extraneous expense. It was, furthermore, believed that an ongoing field presence could compromise confidential and sensitive investigative and witness protection work by making the court too visible. To avoid this anticipated detrimental impact, the OTP favored the ICC having a "low-profile" during investigations, which included avoiding an on-the-ground presence.[352] As a result, field offices were not proposed in any of the ICC's initial budgets.[353]

The OTP's thinking began to shift, however, as the difficulty of conducting operations without an ongoing field presence and support became clear. The ability to react quickly to developments in the field-for example in investigations and witness protection-came to be seen as one important basis for having field offices. Joint reconnaissance missions conducted by the OTP and Registry to the Democratic Republic of Congo and Uganda in August 2004 seemed to have helped solidify OTP support for field offices.

Following this shift, the ICC's first field offices were set up beginning in 2005. Although the ICC's proposed budget for 2005 did not include field offices, the Registry prepared a last-minute proposal following the reconnaissance missions.[354] Given the late nature of the request, it was not approved by the Assembly of States Parties. However, the assembly signaled that the court's newly established contingency fund could be used for this purpose, paving the way for the establishment of field offices.[355] A field operations section of the Registry was also created in 2005.[356]

Because of the hard work of Registry staff, field offices have been established in the face of steep logistical obstacles. These included the challenge of moving equipment and setting up communications networks in sometimes remote areas. For northern Uganda and the Democratic Republic of Congo, offices were established in the respective national capitals, Kampala and Kinshasa. For Darfur, it was not possible to open a field office in-country, and, thus, a field office was established in Abeché in neighboring Chad, where many refugees of the Darfur conflict have fled. Offices were later established in Bunia, DRC, and N'djamena, Chad. Most recently, the ICC opened a field office for its fourth situation in October 2007 in Bangui, Central African Republic.

Initially, field offices were viewed primarily as a way to support sensitive activities, namely investigations and witness protection. However, the work conducted by field-based staff has expanded over time. This was partly the result of increased support by states parties for the Registry's primary role in handling the court's administrative and logistical needs in the field and the recognition of the importance of outreach in situation countries.[357] As a result, the court has gradually recruited international and local field-based staff to work in the field offices on the following areas: outreach; victims' participation; the Trust Fund for Victims; witness protection; investigative support; and assistance to ICC staff, including high-level officials, who travel from The Hague. An international field office manager and rotating international security officers also work in each of the field offices.

Efforts to establish the offices began slowly, and the operations and staffing were initially quite limited. Although staff were hired in 2006, it was only in 2007 that staffing became more substantial. This is partly because funds for certain positions requested in the 2006 budget only became available in mid-2006, funding for other positions was not requested until the 2007 budget, and the difficulty of finding qualified staff for field-based positions.[358]

There have been many positive effects of the opening of field offices. To cite only a couple of examples, staff based in the field have been invaluable to the distribution and collection of victims' participation forms and contact with potential victim participants.[359] They also have been a key source of information as to questions that are likely to arise from local populations in regard to victims' participation and court outreach activities.

Unfortunately, field offices have not always been visible. Consistent with the OTP's "low-profile approach" and also concerns over security of court staff, the field offices have operated rather secretly until recently. The court did not publicize the existence of field offices or publicly identify the offices at their locations.[360] We can appreciate the legitimate need to maintain secrecy in investigations and to ensure security for ICC staff and witnesses or those who may be associated with the ICC. There is, nevertheless, a real tension between reaching affected communities and maintaining a more discrete presence.

The lack of public profile of field offices has frustrated local civil society. In Bunia, for example, some nongovernmental organization representatives in April 2007 referred to the ICC field office there as "Guantanamo" because of its secrecy, isolation, and a perceived bunker mentality.[361] In Chad, the low-profile strategy had been so pervasive that as of mid-2007 refugees and even operations people who worked with refugee camps generally did not know an ICC field office existed in Abeché.[362] In Kampala, civil society and journalists in March 2007 expressed dismay and frustration at what they perceived to be an unduly guarded and secret approach to ICC operations in Uganda.[363]

Over time, the OTP has fortunately moved toward acceptance of a more public function for ICC field offices. This is partly because, with a wider range of staff working in the field offices performing a variety of functions (like outreach), it became more difficult to conduct confidential activities there. It is also increasingly recognized that conducting confidential activities in one location makes them more vulnerable to being monitored.[364] Court staff have made adjustments to some aspects of the offices to facilitate public and confidential activities being conducted on the same premises, mostly by sectioning off certain spaces. Overall, however, it is accepted that especially confidential or sensitive activities should be conducted off-site in private and varied locations.[365]

2. Enhancing the contribution and effectiveness of field offices

The move toward field offices in or near ICC situation countries as a regular feature of ICC policy and practice is extremely positive. Earlier in the court's life, some had suggested that regional offices might be a satisfactory approach (such as one field office for the Great Lakes region in Africa). Given the unique context of each country situation, in our view having field offices for each situation far better equips the court to meet its needs.

Drawing from experience to date, the field operations section of the Registry has developed a "generic model" to guide the set up of new offices. The model is clearly helping to streamline the process of identifying proper spaces and making the offices operational;[366] the court's recent establishment of a field office in the Central African Republic took place very quickly.[367]

Human Rights Watch believes that that experience indicates that several additional measures are needed to make the offices as effective as possible. As discussed below, these relate to promoting greater accessibility of field presences, to appointing proper heads of field offices, and to increasing conceptualization and development of court policy and practice from the field.

In addition, adequate resources are needed for field offices to be established and to function properly. Funds are needed not only for staff to conduct programming but also to secure equipment, to employ support staff, and to install proper infrastructure. Field offices also require a certain amount of budgetary flexibility in order to respond to developments that are difficult to anticipate. For example, the N'djamena office experienced looting recently following instability so that it requires new equipment as a result.[368] As is the case currently in the CAR, there may also be dramatic price fluctuations in basic services provided to field offices, such as electricity, which can further affect the budget for operations.

a. Creating more publicly accessible spaces

The trend toward ICC field offices serving as a "face of the ICC" in situation countries is positive. Indeed, the court's Strategic Plan for outreach notes that "for outreach purposes, the field office should be visible to and accessible by the general public and particular groups."[369] Nevertheless, while the ICC has field offices in or close to all situation countries, most are far away from affected communities. In Uganda, where the only field office is located in the capital, the crimes were committed in the northern part of the country, and most victims are based in the north. Given widespread poverty in the displaced camps in which the affected communities tend to live, the several hours distance by vehicle to reach the field office makes visits by ordinary people very unlikely. Another issue is that the offices in capitals tend to be located in quieter residential areas of cities, which are more difficult to reach than city centers. Moreover, drop-in visits are not encouraged.[370]

Restrictions on locations and visiting arrangements are due in part to legitimate security and other concerns. It can be much easier to evacuate from offices in capitals than in remote locations.[371] Offices in or near capitals are also an important base of activity for relations with government officials, key to securing needed cooperation in the court's activities.[372] Offices that are not as close to where abuses were committed are also less vulnerable to threats from those hostile to ICC operations. In addition, it may be difficult to find premises that meet the court's needs-the court requires a large tract of land that could house not only a central field office but also mobile homes for confidential activities, for example-in city centers. Further, maintaining security in city centers can also be more difficult.[373] These considerations may make it impossible to open field offices closer to affected communities.

Given these practical difficulties, we encourage ICC staff to think creatively about how to promote an accessible field presence as close as possible to affected communities. One idea is for ICC staff to consider opening small public outposts in certain locations as a way to create a more public presence close to affected communities without having to face the entire range of obstacles to creating a full office. The focus of such an outpost could be on those activities where proximity to particular populations is most important, like outreach and victims' participation. This initiative would be particularly valuable in a place like Gulu, the main town in northern Uganda.[374] Another possibility could be developing a regular schedule of visits by outreach staff to locations where affected communities are based, such as where there are clusters of refugee camps in Chad. By doing so, word could travel that ICC staff are available to respond to questions on certain days, which might facilitate interested persons reaching court staff. Separate outposts might also be valuable in locations where a field office is already established, but security considerations do not permit public access and drop-in visits.

We also encourage ICC staff to regularly assess the security situation where affected communities are based and to revise plans regarding field offices in such locations over time. When the ICC begins its field operations in a country, a high degree of caution in operations is merited. Evaluations may change, however, as the security situation improves or staff have a more nuanced understanding of the environment. A number of people with whom we spoke in Uganda in March 2007, for example, flagged the substantially improved conditions in Gulu in the previous year.

b. Enhancing the role of field-based staff

While field staff conduct crucial activities, their autonomy and opportunities to show leadership can be quite limited. Field-based staff tend to function more as those who implement policies instead of conceptualizing and developing plans, which are currently devised at ICC headquarters in The Hague.[375]

There is logic behind a substantial amount of policy- and decision-making being made in The Hague. The highest-level staff are based at headquarters, and Hague-based staff are better placed to develop overarching analyses based on activities taking place in multiple locations. Generating policies and initiatives in The Hague also helps to ensure consistency across situations and to ensure that activities meet requirements established in judicial decisions (in relation to victims' participation, for example).

Nevertheless, as discussed earlier in this section, much of the court's activity vis-à-vis affected communities requires a tailored approach that is culturally and politically relevant. For example, facilitating victims' participation in Uganda-which has a common law legal tradition where victims are generally not involved in judicial proceedings-demands a very different strategy than for the DRC, which has a civil law legal tradition where victims may be actively involved.[376] Field-based staff are better placed to grasp the elements of the local context, which enables them to have important ideas to make programming effective. This applies not only to outreach and victims' participation but also to a full range of court activities in the field including investigations and witness protection.

Within this context, Human Rights Watch believes that there is a need for more of a two-way flow of ideas between staff in The Hague and in the field on policy and practice. Some recent efforts to enable field-based staff to provide greater substantive contributions are welcome. For example, we understand that Hague-based staff are looking to their field-based colleagues to help shape situation-specific outreach plans based on consultations with local civil society.[377] This is precisely the kind of approach that is needed, and we urge ICC officials to consider additional areas where field-based staff can be integrated into the conceptualization of relevant work both in and beyond outreach.

Of course, effective decentralization requires enhanced and strategic dialogue between The Hague and the field offices, which is not necessarily easy to arrange. Coordinated and effective interaction likely can only develop over time and would benefit from the development of guidelines on ways to promote proper consultation and decision-making. Effective interaction also can be enhanced through occasional visits to The Hague by field-based staff and regular visits to the field by supervisors in The Hague. Consideration should also be given to enhancing responsiveness to communications from the field to headquarters; we understand that field-based staff have sometimes experienced long delays in hearing back on possible projects. Relatively prompt turnaround is needed to advance effective work.

The court's operational center of course should remain in The Hague. At the same time, field-based staff could be an excellent force in creating effective situation-specific plans to advance their unit's objectives. In certain instances, this might be aided by recruiting more senior-level staff for field-based positions.

c. Having a head of office

Human Rights Watch believes that field offices also would benefit strongly from having a proper "head of office." Currently, each field office has a "field office manager." Field officer managers are currently mid-level posts at the P-3 level.[378] The functions of the managers have focused primarily on logistical and operational issues.[379] Some ICC staff have expressed an interest in having a proper head of each of the field offices, who could play more of a representational role for the court and of an analytical role vis-à-vis political developments. To date, the field office managers have not, for the most part, performed these functions, apparently due in part to the lack of seniority of the position, to the profile and background of the managers, and to a lack of agreement at the court about a more substantive position.

Based on our field research, Human Rights Watch strongly supports the creation of a head of office position for the field offices. A head of office would be better placed to conduct needed functions in addition to administrative and logistical support currently provided. For example, a head of office would have more authority to coordinate effectively among field-based staff representing different units and organs in The Hague. The channels of communication for field-based staff have been generally "vertical" to date: staff in the field communicate almost exclusively with their department colleagues and supervisors in The Hague. Even when office-related coordination issues inevitably arise between different organs in the field, communication travels up to The Hague and back down to field-based staff.[380] This issue has arisen repeatedly with regard to sharing the limited number of vehicles at each office for different activities and with staff visiting from The Hague. While such an issue may seem minor, it can have important implications for planning, undertaking, and completing important operations such as investigating or conducting site visits to affected communities. A head of office would not have any role in the substantive work of field-based staff but would rather have the authority to quickly resolve such practical concerns as they arise.

A head of office should also have the authority to take steps to avoid certain problems altogether, such as those created by multiple missions from The Hague simultaneously. A head of office would as well be better positioned to overcome logistical and other challenges that have unsurprisingly arisen in navigating the complex machinery in The Hague from the field. Welcome efforts are underway to address such issues, which include ensuring adequate employment conditions for national local staff, for example ensuring their security in the event of an evacuation (evacuation policies only apply presently to international staff[381]). A head of office could help, however, further ensure such matters are addressed efficiently and satisfactorily.

Perhaps most importantly, a head of office could interact more fully with relevant representatives on the ground. These include diplomats, United Nations agencies, other intergovernmental organizations and humanitarian groups, and service providers. By interacting at a high level with relevant interlocutors, a head of office could help enhance communication and coordination by such actors with the ICC. This could in turn heighten positive perceptions of the court, which can be seen as a complex institution that is difficult to navigate by staff from intergovernmental organizations and humanitarian agencies in the field. Through relationships with such actors, a head of office could also obtain information necessary to facilitate ICC requests for cooperation, including notice of staffing changes in government ministries. Furthermore, the resolution of specific issues would benefit from the substantial formal or informal contacts that cannot be effectively sustained from The Hague.[382]

To fulfill these tasks, a head of office should have not only experience in management and administration but also adequate stature and expertise to establish important relationships with partners on the ground. The different organs of the court of course have different mandates and some might express concern over having one person represent all of these. Nevertheless, as in the case of the UN liaison office for the court, it is possible to have a head of office who serves all organs.[383] It would be useful to draw on experiences from the liaison office in developing a head of office position for field offices. Of course, the OTP, which has a division dealing with cooperation, could continue to operate independently.[384]

C. In situ proceedings

The Rome Statute expressly provides for the possibility of holding proceedings elsewhere than the seat of the court in The Hague.[385] We see holding proceedings in situation countries, known as in situ proceedings, as a crucial way to generate progress on a range of important objectives for the court in relation to affected communities: media coverage of ICC activity, focus and debate on the ICC's work, a sense of what the proceedings involve, and greater respect for rule of law and human rights.

Human Rights Watch has seen in the work of hybrid tribunals, such as the Special Court for Sierra Leone, that a court's proximity to where the crimes were committed can significantly enhance local interest and attention among the media and public. This is despite the fact that only a relatively small number of people actually attend proceedings. At the same time, holding proceedings in situ can bring a whole new array of security and logistical challenges that must be overcome.

Holding any proceedings in situ seemed very abstract in the early years of the court's life, especially with a trial nowhere near underway in The Hague. However, the court and states parties have increasingly recognized the importance of in situ proceedings, and the court has taken steps toward this goal. At the 2005 session of the ASP, African states parties expressed that "trials should, as much as possible be carried out in the localities or region where the crime took place."[386] The ICC's Strategic Plan issued in mid-2006 also rightly recognized that "[h]olding proceedings closer to situations where the crimes occurred may increase the accessibility of proceedings to affected populations, the efficiency of the Court's different activities and the extent to which the Court can fulfill its mission."[387] The ICC's proposed budget for 2007 also included for the first time analysis of potential costs associated with holding hearings in situ.[388]

It should be noted that a number of steps must be taken to hold proceedings in situ. Under rule 100 of the court's rules of procedure and evidence, first, the prosecutor, defense, or a majority of the judges must file an application or recommendation to the ICC president. The Presidency then must consult with the state where the court would sit. If the state agrees, a decision to hold proceedings in situ must then be made by two-thirds of the judges.[389]

Recently, the court took concrete measures toward holding certainproceedings in situ in the trial of Thomas Lubanga.[390] Trial Chamber I, before which the trial will take place, commissioned a feasibility study on holding some of the trial in the Democratic Republic of Congo.[391] The judges also invited views from the prosecution and defense on this issue. Notably, the OTP favored holding certain proceedings in situ and the defense did not oppose them provided certain issues could be addressed satisfactorily, namely: ensuring the presence of the accused, maintaining access by the defense to evidence, and avoiding delay.[392]

Following these steps, we understand that increasingly, the court began to seriously consider holding the opening of the trial in situ. In fact, the Registry conducted a number of reconnaissance missions to identify a suitable location and developed a protocol to conduct court proceedings in situ.[393] This possibility was foreclosed, however, when the DRC minister of justice wrote to the court that the ICC could not hold proceedings in the proposed location as it "could lead to ethnic tensions in an area … considered to be potentially unstable."[394]

Efforts by the court to hold certain proceedings in situ in the Lubanga trial are very welcome. The good faith effort by the Chambers and Registry staff is extremely valuable as well to laying the groundwork for future in situ initiatives. In this regard, we encourage the ICC and the DRC to draw lessons from the Lubanga in situ initiative to guide future efforts to hold in situ proceedings in other cases. For example, there may need to be greater consultation with government officials in situation countries to achieve consensus on a particular location and political support for in situ proceedings. We also encourage the ICC judges to think proactively about opportune moments to hold in situ hearings in the future, including in the Lubanga trial.

D. High-level visits by ICC officials to the field

In addition to the measures described above, visits by high-level ICC officials are an important aspect of field engagement. Such visits allow for proper evaluation of the court's field operations. They also raise the ICC's public profile due to the media coverage that they attract. They further help to demonstrate to affected communities the court's attention to their views and their experiences.

In 2006 the then ICC registrar initiated the practice of making visits to the field. He first visited Chad and Uganda, where he met with a range of actors, including civil society groups, traditional and religious leaders, and media.[395] In 2007 the registrar returned to Chad and also visited the DRC with the deputy prosecutor.[396] During this mission, activities were expanded to include direct outreach with affected communities at refugee camps in eastern Chad. In 2006 the ICC prosecutor also visited the DRC, where he met with interlocutors including senior government officials and local civil society.[397] In the past year, the ICC registrar and prosecutor have each visited the Central African Republic.[398] The executive director of the ICC Trust Fund for Victims has also made visits to Uganda and the DRC.[399] At this writing, Silvana Arbia, the new ICC registrar, had already made visits to Uganda and the DRC within weeks of taking office in April 2008; Human Rights Watch welcomes her initiative in this regard.

These visits have been extremely positive. Local civil society and the media have closely tracked these visits, and members of the general public who participated in events associated with these visits expressed keen interest in the ICC's work. When the prosecutor arrived in Bangui during his April 2008 visit to the Central African Republic, for example, he was greeted by a cheering crowd. Over 250 people, mostly interested citizens, attended the meeting to pose their questions concerning the process and role of the ICC. Many traveled long distances from the provinces to see him, with some even making the journey twice because the original meeting date was postponed.[400] Such interactive visits should be conducted regularly and should be envisioned as another important component of effective field engagement.

V. Outreach and Communications

A. Overview

Trying suspected perpetrators of serious violations of international law fairly and effectively is the International Criminal Court's primary mission. To make an impact, however, the ICC's work must be understood in the communities most affected by the crimes in its jurisdiction. A robust strategy for both outreach and communications to make the proceedings meaningful and relevant to these communities is critical. "Outreach" involves establishing a sustained, two-way "dialogue" between the court and affected populations to promote understanding about the court's work. "Communications" refers to the court's relationship with and use of international and local media, including print, radio, or televised media.[401]The fundamental objective of the court's outreach and communications strategy should be to promote understanding of the ICC's mandate and activities among people in affected communities through the delivery of objective information so that they can form their own opinions of the court's work.[402]

The difficulties of conducting outreach effectively cannot be underestimated.[403] As with many other court activities in situation countries, logistical challenges, polarization of affected communities, and outright hostility to the court create substantial obstacles to its work.[404]

While an effective strategy is essential, there are limits to what outreach can achieve. It is simply not realistic to expect that implementing an outreach strategy will lead to universal support for the court's work in affected communities. Outreach cannot cure flaws in the prosecutorial strategy or defects in judicial rulings, for example, both of which can understandably contribute to a sense of dissatisfaction.[405] Further, by virtue of its operation in communities ravaged by conflict and sometimes sharply divided along political and ethnic lines, the ICC's work is ripe for political manipulation by those with an interest in seeing it fail. The ICC cannot, through its outreach campaign, talk reason into years of hatred by hardliners. But it can reach out and inform the perceptions of the masses within affected communities who would otherwise be left vulnerable to these distorted views. The court can use its outreach strategy to make objective information available to those in affected communities and, if done effectively, to preempt certain misperceptions that may otherwise arise. Ultimately, this will increase the court's impact in affected communities overall.

In this context, we wish to underscore that the court's outreach and communications strategy should not be conceived as an instrument of "propaganda" aimed solely at gaining support. Providing one-sided information to this effect would only bolster efforts by those trying to undermine the court's independence and impartiality. The best way for the court to combat misinformation is to disseminate objective information about its efforts, including its limitations, in ending impunity. Doing so effectively requires creativity, consistency, and, as referenced above, an open "dialogue" with affected communities to ensure that the messages that the court conveys address real concerns. Only then is it more likely that the court's messages will resonate with affected populations and will contribute to building a basis of understanding, if not support for its work.

For example, outreach can create a sense of awareness and interest in the legal process and, by raising awareness about crimes in the ICC's jurisdiction, can increase respect for the rule of law and human rights. Conveying information about ICC trials could positively influence the national will to try similar crimes and implement fair trial standards in the process. Further, creating a climate of understanding and knowledge of the court's work can also have the practical benefit of making people more willing to cooperate and assist the ICC in conducting its work on the ground.

The court's view of outreach has evolved significantly since the ICC began operations. The initial lack of prioritization has been replaced with a better understanding of outreach's importance in realizing the court's mandate. There has been an improvement in the coordination of the court's different organs to ensure a more cohesive approach to conducting outreach, to disseminating public information, and to engaging in external relations. The court has also employed more staff in both The Hague and in the field to better devise and to implement the court's outreach strategy in affected communities. The details of this evolution are outlined below.

Finally, we wish to underscore that conducting outreach in an effective manner in four different country situations cannot be done "on the cheap." To date, the court has operated with a very limited number of staff in both headquarters and field offices. Implementing an appropriate vision for a more tailored and targeted outreach campaign-necessary to enhance the court's impact on the ground-requires more robust efforts from the court and will very likely require additional resources. We have referenced these needs throughout the discussion below, and we urge states parties to provide additional funding as requested by the court.

B. Evolution of the ICC's approach to outreach and communications

1. An unduly slow start

The period following the court's establishment was marked by a failure to devise or implement an effective outreach strategy in the country situations under investigation. This was despite the important previous experiences at the International Criminal Tribunal for the former Yugoslavia, International Criminal Tribunal for Rwanda, and the Special Court for Sierra Leone, which all pointed to the importance of communicating effectively and early with affected populations. As was the case with the establishment of field offices, discussed in part IV above, this slow start was in part due to the priority given to the Office of the Prosecutor's preference for a "low-profile" approach, which involved working discreetly, to the greatest extent possible, in conducting investigations.[406] There were fears that outreach work could jeopardize these efforts by creating too visible a presence. This approach reflected the failure to fully appreciate the central role of outreach in executing the ICC's overall mandate.

The Registry's initially scarce allocation of resources to conduct outreach illustrates the lack of priority assigned to it. In 2004 the Public Information Unit within the court's Public Information and Documentation Section (PIDS) employed only three professional staff based in The Hague to execute its many functions, including outreach.[407] Despite an increase in the court's activities, notably the opening of investigations in the Democratic Republic of Congo and Uganda in 2004 and the corresponding need for effective outreach in both situations, the court did not request additional staff in its budget proposal for 2005. This was because the court expected that networks of international and local nongovernmental organizations and media partners could implement most of the court's outreach functions; under this approach, more resources were not necessary since PIDS's primary role would be limited to coordinating these efforts.[408] As discussed below, this approach did not produce the anticipated results.

Initially, there was also substantial disagreement between the court's organs about the role of outreach and the key messages to convey. Indeed, the Committee on Budget and Finance in 2004 expressed its concern at the lack of a coherent strategy for public information, outreach, and communication among the organs of the court.[409] The lack of internal coordination further paralyzed efforts to move forward. In its report, the CBF requested that the court develop a single, integrated strategy for public information and outreach.[410]

The court responded to this request in 2005 by developing an integrated strategy for external relations, public information, and outreach for the Presidency, the Office of the Prosecutor, and the Registry. The strategy is aimed at effectively coordinating the diverse communications activities of these organs in a common plan with mutually reinforcing messages, activities, and goals.[411] The strategy led to the creation of the External Relations Working Group, comprised of representatives of the three organs to facilitate the implementation of the strategy, as discussed below. Adopting a more coordinated approach among the various organs fostered recognition of the Registry's legitimate mandate to take the lead in developing and carrying out the ICC's general outreach strategy.

Another significant development unfolded at the fourth session in 2005 of the Assembly of States Parties, where states parties mobilized to press the court on the importance of outreach.[412] An informal hearing was convened jointly by states parties and NGOs to discuss outreach plans with the ICC registrar and court staff. The ASP included in its regular omnibus resolution a paragraph highlighting the importance of outreach, encouraging the court to intensify its efforts and requesting that it present a detailed strategic plan in advance of the next session.[413]

With this explicit show of support by states parties, the Registry devised and submitted to the fifth session of the ASP in 2006 a strategic plan for outreach and communications. Included in the document were specific plans for each of the country situations under investigation at that time (Uganda, the Democratic Republic of Congo, and Darfur, Sudan). The strategy recognized the importance of outreach to the court's work, the need for activities to start as early as possible in the situations under investigation, and that primary responsibility for outreach activities lies with the Registry, in collaboration with other organs-such as the Office of the Prosecutor -and the defense.[414] The strategy also proposed the creation of a specialized Outreach Unit,[415] which the ASP approved in November 2006 (see below). Human Rights Watch has expressed support for this plan and has provided several constructive recommendations to improve its effectiveness.[416] There are plans to update the overall outreach strategy and the specific approaches for each country situation later this year. PIDS is conducting consultations with international and local NGOs to that effect, and Human Rights Watch expects it to present the revised strategy to the seventh session of the ASP in November 2008.

2. Improvements in institutional support

The External Relations Working Group, which includes representatives of the Presidency, the Office of the Prosecutor, and the Registry, meets regularly to discuss a consistent outreach and communications strategy for the court. They coordinate their organs' respective messages for important events such as the opening of the ASP. They also work together on the diplomatic briefings in The Hague and Brussels (held several times per year), on press conferences, and on other briefings of states parties, and coordinate messages for the court's newsletter.

In addition, the representatives communicate with each other about confidential judicial developments; for instance, the representative of the prosecutor's office may inform his or her counterpart in the Registry prior to opening a new investigation so that they can coordinate efforts to prepare an appropriate communications strategy. Moreover, the group is an important forum to discuss the general plans for outreach and the efforts anticipated for their implementation. Essentially, the work of this group makes the coordination and exchange of information between the organs of the court run much more smoothly. This encourages consistency in the development and delivery of the court's key messages.

We note, however, that there are currently no representatives of the Trust Fund for Victims on the External Relations Working Group. The TFV was created by the Rome Statute and funds or implements projects to assist victims of war crimes, crimes against humanity, and genocide in the country situations under investigation.[417] While the TFV operates independently of the court, its operation will influence perceptions about the court on the ground. Including a representative of the TFV on the working group periodically could help the TFV and the other organs of the court to exchange their respective communications strategies and to minimize confusion that could otherwise arise in the execution of their respective mandates.

As stated above, an essential feature of the court's 2006 strategic plan on outreach was the proposed creation of an Outreach Unit within PIDS. In November 2006 the ASP approved the creation of the Outreach Unit, which was then established in 2007. There are three Hague-based staff members: the head of the unit, an outreach officer, and a legal outreach officer. The ASP's November 2006 approval of the unit's creation meant that the latter two posts in The Hague only came into being in mid-2007, with recruitment completed even later.

In addition to the Hague-based staff, each field office is budgeted to have a small complement of staff (including locally recruited staff) to focus on outreach.[418] This includes one "field outreach coordinator" (P-2 level) in each office.[419]The coordinators in each office are supposed to, among other tasks, lead and supervise the work of the field outreach team and to act as spokespersons in the field office of assignment.[420] To date, however, only the field outreach coordinator for Uganda has been recruited; the coordinator began work in Kampala in February 2008. Overall, the number of outreach staff in all country situations is very modest in light of the enormous task ahead.

The creation of the working group and the Outreach Unit mark an improvement in the institutional importance assigned to outreach. We note, however, the absence of official spokespersons for the court and for the prosecutor's office. An active spokesperson can help inform public opinion by explaining the court's work to the media. Regularly participating in a constructive discussion with the media could help minimize the spread of misinformation.

While the court has a spokesperson position, situated within PIDS, it has not been occupied for nearly two years because of recruitment difficulties. In part, this may be because the P-3 grade attached to the position does not necessarily reflect the experience and skills that are necessary to fulfill this delicate function: fluency in several languages, experience with the press, understanding and familiarity with complex legal proceedings, and political sensitivity.[421] There is also no budget for an assistant to the court's spokesperson to meet the demands of the position, which include following questions and comments about the ICC in the international and local press in at least the four country situations, staying in touch with the various court organs about institutional developments, and conceptualizing and implementing an appropriate press strategy.[422]

Preserving the perceived and actual independence of the OTP requires appointing a separate spokesperson to fill the same functions there. However, the prosecutor's office has not allocated any resources for a spokesperson. The OTP has a public information unit within the immediate Office of the Prosecutor, which is responsible for maintaining relationships with the media.[423] Various OTP senior officials give interviews sporadically but it is evident that, in light of their other important responsibilities, they cannot focus on devising and implementing a strategy to interact regularly with journalists. Overall, the absence of an official spokesperson has led to less frequent interaction of the office with international and local media.

We believe that spokespersons both for the court and for the OTP could qualitatively improve their interactions with the media, and we urge the court and the prosecutor's office to each recruit a spokesperson as soon as possible.

3. The ICC's outreach program: Gaining momentum in 2007

Until 2007, in part because of a lack of resources, the ICC's outreach in the DRC and Uganda consisted primarily of conducting seminars or workshops targeting discrete groups such as local NGOs, journalists, members of parliament, and the judiciary. As discussed later in this section, while it is hoped that the information provided to these actors would be further disseminated, this does not always occur.[424] Initially, the court for the most part joined events organized by international and local NGOs rather than organizing its own programming. No outreach activities were implemented for the Darfur situation until 2007, even though the Security Council had referred the situation in March 2005.

Beginning in 2007, the work started to improve. With the creation of the Outreach Unit, increased staff in The Hague and in the field, enhanced budget for activities, and a more coordinated approach among the court's organs, it appears that the ICC's outreach program has made important inroads in reaching out to affected communities. It is, of course, still too early to fully assess the overall effectiveness of the court's strategy among these communities. Nonetheless, there have already been noticeable improvements.

For instance, in all country situations, the court has shifted its focus to engaging more directly with affected communities (as opposed to primarily reaching out to community leaders and others through workshops). In the DRC, the first outreach activities in Ituri took place early in 2007, when the court broadcast Thomas Lubanga's confirmation hearing and decision on Congolese television channels and on the web and invited NGOs and journalists in Bunia to watch the broadcast of the decision in a local café. In addition, outreach staff prepared informational materials and reached out to local journalists to improve the quality and quantity of coverage in the Congolese media, including by inviting a few Congolese journalists to The Hague.[425] Beginning in March and through the summer of 2007, the court conducted outreach meetings in the different communities in Bunia. With the permanent relocation of one outreach officer to Bunia at the end of the summer 2007, the court began directing its efforts to small villages outside of Bunia towards the end of 2007 and in 2008.[426]

In Uganda, where outreach implementation is arguably the most advanced among the four country situations, the court has started to more directly engage with internally displaced persons in camps in the north and to facilitate information dissemination on the radio; the recent recruitment of the field-based outreach coordinator should further improve the court's level of engagement there. In the DRC and Uganda, thanks to increased resources and staffing, outreach activities are also conducted at a heightened pace, thus allowing more regular interaction with affected communities. In 2007 the court also conducted some mass outreach events in the refugee camps in eastern Chad.[427]

The PIDS's efforts to increase transparency about its outreach activities in 2007 deserve mention. In 2007 the court prepared an outreach report for the sixth session of the ASP, which summarized the initiatives taken in 2007, highlighted areas for improvement, and identified goals for outreach for 2008.[428] This report was presented and discussed at an interactive informal meeting with diplomats and NGOs during the ASP session. The Registry has also prepared monthly outreach reports to provide updates of its plans in each of the country situations under investigation and has included regular outreach updates held by the court in diplomatic briefings in The Hague and Brussels.[429] These efforts are essential to promote accountability of the court's outreach efforts and to engage states parties in financing a robust program.

Despite this considerable progress, our field research in the DRC, Uganda, and Chad in 2007 revealed that misinformation and negative perceptions surrounding the court's work are deeply-rooted and will require more intense and creative efforts by the court to address them effectively. An increase in judicial activity means that both the needs-and the demands-on the court to repeat core messages and to provide updated information will be greater still. Taking into account the history of the ICC's approach to outreach, we use below our field research to highlight some of the "lessons learned" in devising and executing an effective outreach strategy. Using this analysis, we then provide some recommendations to the court to address the challenges associated with intensifying its efforts, including the need for additional resources.

C. Implementing outreach in communities most affected: Lessons learned

1. Starting early and managing expectations

The experience with the ad hoc tribunals has shown the importance of starting outreach early. The International Criminal Tribunal for the former Yugoslavia issued its first indictments in late 1994 and early 1995. Unfortunately, the outreach program-which was never included in the tribunal's regular budget-did not start until the autumn of 1999 when the tribunal realized how poorly it was perceived in the countries of the former Yugoslavia. Regional outreach offices were finally established in 2000 and 2001, and staff members have had to work hard to address public opinion that had already been adversely affected by biased national media.[430] Similarly, the International Criminal Tribunal for Rwanda issued its first indictments in 1995, but a limited outreach program was not initiated until late 1998. By that time, public perception of the tribunal in Rwanda had been negatively influenced by government criticism.[431] The Special Court for Sierra Leone implemented a robust outreach program early to avoid the pitfalls experienced by the ad hoc tribunals.

Related to starting early is the importance of prioritizing sustained engagement with affected populations. This involves maintaining a steady flow of relevant information to affected communities about important aspects of the court's work. It also means repeating this information to ensure that it is fully understood by as many people in target audiences as possible. The key is to avoid significant gaps in time between outreach events, including media events, since it is during those gaps that negative rumors and damaging perceptions can fester. Efforts may need to be intensified to respond to significant developments in ICC proceedings in order to effectively stay engaged with local communities.

Unfortunately, it has taken the ICC some time to learn these important lessons. In Uganda, representatives of civil society have criticized the court's limited level of engagement with affected communities at the early stage in the court's involvement in the north. Moreover, in the eyes of some representatives, clear explanation of the court's work at the outset could have helped avoid at least some of the hostility to the ICC that developed.[432] As one civil society representative stated, "secrecy breeds suspicion."[433]

In the DRC, we note that Thomas Lubanga had been in ICC custody for almost a year in relation to charges involving child soldiers before the court conducted any outreach in Bunia, Ituri's capital. The absence of a clear voice from the ICC conveying basic information about the court following Lubanga's arrest led to many damaging rumors about its work. The resulting misunderstanding requires far more corrective outreach than would have been necessary had a more proactive approach been taken at an earlier stage.

For example, as indicated above in our discussion of the prosecutor's selection of cases,[434] many people in Ituri did not view the use of child soldiers as being illegal or a particularly serious crime. All Ituri-based militias had used children as soldiers and many remembered that the overthrow of former Congolese dictator Mobutu Sese Seko by Laurent Kabila's forces in 1996 had been largely carried out by "kadogas," or child soldiers. Hence, many people believed that there must be something "more serious" to justify the ICC's pursuit of Thomas Lubanga, the first person arrested by the court. As a result, there was a rumor that the real reason that only Lubanga had been arrested was that he was held responsible for killing "white people" (that is, United Nations peacekeepers).[435] There were also rumors that the ICC's arrest warrants required further "confirmation" from the Congolese government and, hence, that the court was only going after "Kabila's enemies."[436] In the Hema community, French authorities' involvement in the transportation of Lubanga from Kinshasa to The Hague following his arrest lent support to the rumor that the court's arrest of Lubanga (a Hema-an ethnic group linked to the Tutsi) was part of a conspiracy by the international community against the Tutsi people.[437] By attacking the court's defining principles-its independence and impartiality-these rumors undermine the court's legitimacy in the very communities that it is supposed to serve.

Court staff have acknowledged that a solid outreach campaign about the ICC's mandate and core values should have been conducted before the arrest warrant was issued against Lubanga.[438]

Providing basic information early on can also help mitigate some of the negative perceptions that could otherwise emerge when unrealistic expectations are not met. Our research in Chad suggests that the court could have done more to that end. Following the Security Council's referral of the Darfur situation to the ICC in March 2005, Human Rights Watch researchers were told by contacts on the ground that people in Darfur and Chad were overjoyed at the prospect of justice.[439] They viewed the referral as the international community's first decisive action in a long time to address their suffering. The people with whom we spoke, however, had a wildly unrealistic impression of the pace at which the ICC could conduct its investigations and issue arrest warrants.

We encountered significant confusion about the court's mandate during our July 2007 mission to Chad. More than two years after the opening of an investigation there, some of refugees that we interviewed thought that the ICC was going to bring international troops to Darfur to restore peace.[440] Those with a better sense of the ICC's mandate thought that the ICC would be going after 51 people (a reference to the UN Commission of Inquiry list of suspects) or possibly 100 people.[441] It is likely that similar and other misperceptions are abundant in IDP camps in Darfur. Of course, some expectations may remain unrealistic even with more information about the court's mandate. Nonetheless, implementing an effective outreach strategy early on can help minimize the prevalence of these expectations and the negative consequences of any disappointment.

The investigation in the Central African Republic presents an opportunity for the court to demonstrate the extent to which the lesson of starting early has been learned. The establishment in October 2007 of an ICC field office in Bangui, a mere five months after the prosecutor's announcement of the opening of an investigation in the CAR, suggests that the court is better poised to begin its outreach work there much earlier than in the other situations. Since the opening of the office, the court has held two series of outreach events in Bangui: workshops targeting local journalists were held in October 2007 and others targeting local NGOs, religious leaders, and other civil society actors took place in January 2008. In addition, the prosecutor visited Bangui in February 2008 and took this opportunity to organize the first "town hall" meeting there.[442]

The court also has plans to conduct a "perception survey" in the CAR in 2008 to determine the landscape of public knowledge and opinion for its outreach campaign.[443] While this is a welcome development, its planned execution-in June 2008-is over one year after the OTP's opening of an investigation. We can appreciate that PIDS only received funds to hire one outreach coordinator for the Bangui field office (and, therefore, to conduct the survey) following December 2007's ASP. At the same time, it is unfortunate that PIDS was not able to conduct this valuable survey earlier because of administrative constraints. This underscores why it is important for PIDS to adopt a measure of flexibility in managing its resources so that it can take necessary steps to begin discrete outreach activities as soon as possible.

2. Tailoring outreach: Establishing a dialogue

While the frequency of events is important, the impact of the court's outreach strategy cannot be measured by simply adding up the number of events planned and executed. It is the extent to which these events effectively address actual questions and concerns among affected populations that will, in large part, determine the strategy's success. This requires the court to establish a genuine dialogue with people in these communities so that it can assess the way in which its work is being perceived on an ongoing basis and then tailor its strategy accordingly. Outreach should, therefore, be viewed as a fluid process: perceptions among those in affected communities may change with political and judicial developments, and the court's outreach strategy must be prepared to respond in kind. As illustrated below, this requires a deep knowledge of various aspects of the context in-country and intensive efforts to translate this knowledge into targeted action.

The court has acknowledged the importance of maintaining a "two-way" interaction with affected communities in order to better understand their concerns and to clarify and address their misperceptions.[444] However, this commitment has not always been evident in the court's outreach programming. For example, the court had held a few events in Bunia by the time of our May 2007 mission, but local activists complained that the ICC speakers were more interested in covering their own agendas rather than addressing the questions and concerns of the audience. Participants told Human Rights Watch researchers that the content was too legal and inaccessible. The court's document "Understanding the ICC" was similarly perceived.[445] Participants in outreach events in Uganda made parallel criticisms.[446]

The court's more recent efforts reflect its desire to improve its understanding of evolving perceptions through dialogue with affected populations. The court has provided examples of "frequently asked questions" encountered by outreach staff among affected communities in Uganda, the DRC, Darfur, and the CAR.[447] The example questions reflect an evolution in understanding about the ICC between the start of the court's involvement in each of the respective situations through the end of 2007. By identifying the real questions being posed about the court, including tough questions about the intersection of justice and peace negotiations, it appears that the court is starting to take notice, at least to some extent, of the actual concerns of people in affected communities.

It remains to be seen, however, how much these questions and concerns will shape the direction, content, and overall implementation of the court's outreach strategy. We discuss below a number of the perceptions about the ICC that we encountered during our field missions to the DRC, Uganda, and Chad in 2007. Using this information, we have made recommendations for the court in moving forward to meet the challenges associated with increasing its level of engagement with affected communities. In making these recommendations, we wish to once again emphasize that the court's outreach strategy cannot and should not be expected to erase legitimate dissatisfaction that may arise, nor should it be expected to curry universal support for the ICC. A well-tailored outreach strategy can, however, contribute to greater understanding about the court's work and can improve its impact overall.

a. Adequately responding to damaging perceptions

Many of the concerns among affected populations that we canvassed related to the prosecutorial strategy for case and charge selection since, at the time of our mission, this was the most visible "marker" for affected communities of the ICC's work. In sum, most people with whom we spoke explained that they had felt great optimism and excitement at the commencement of the court's investigation. However, disenchantment has developed over time because of perceptions of the court as a biased institution. Similarly, sources that we interviewed in Uganda suggested that the ICC is widely seen as a "tool of Museveni," a perception aggravated by the OTP's failure to communicate effectively with affected communities about its activities with regard to crimes committed by the Uganda Peoples' Defence Force. We have referenced in our discussion of the Office of the Prosecutor, in part II.B.2-C.2, above, the various misperceptions regarding the court's capacity to provide impartial and balanced justice because of misunderstandings-and legitimate dissatisfaction-surrounding the prosecutor's situation and case selection strategies.

Of course, as we have also indicated above in part II, the Office of the Prosecutor has a responsibility to implement its own outreach and communications strategy. Nonetheless, close collaboration with the court's outreach section is important to reinforce these efforts and to repeat some of the key messages. Outreach Unit staff have indicated that they are working with the OTP to this end. In Uganda and the DRC, for example, OTP staff have participated in numerous events organized by the Registry to provide relevant information and to answer questions.[448]

To enhance this collaboration, we urge staff in the Office of the Prosecutor to more consistently provide outreach staff with targeted talking points to address recurring issues that arise in the course of the court's dialogue with local communities.[449] Outreach staff can also provide more general information about the ICC's prosecutorial strategy and should continue to explain the prosecutor's mandate of pursuing "those bearing the greatest responsibility," a concept that we found largely misunderstood in the course of our field missions.In addition to addressing misperceptions, an effective strategy should be proactive in capitalizing on opportunities to present important information about the court's work.[450]

There are other more general concerns that arose in our field missions that outreach staff can address. For instance, in the DRC, there was a general sense of frustration regarding the slow pace of investigations and prosecutions.[451] Concerns about the slowness of the ICC were also expressed among those that we interviewed in Chad. These frustrations suggest that more efforts are needed by outreach staff to explain some of the delays inherent in judicial proceedings, including the kinds of security and logistical challenges that the court faces in conducting investigations in the country situations. Outreach should also include providing more information on the rights of defendants and why it is essential for the ICC to adhere to international fair trial standards, which can result in unavoidable delays.

These are only a few examples of the type of perceptions about the ICC that currently exist in the various country situations. They all speak to the need for the outreach program to develop targeted thematic campaigns that would combat them.

b. Understanding context to better anticipate challenges

In addition to responding to emerging developments, the court must also situate its dialogue with local communities in the historical and political context of those in affected communities. It is that landscape that will inevitably influence the way that those constituencies view the ICC.

For instance, the damaging rumors circulating about the court's independence that we encountered during our missions to Ituri and Kinshasa have likely been influenced by a widespread perception in the DRC that justice is simply a tool to be manipulated by those in power. Without concrete proof to the contrary, the majority of people were likely to view the ICC and its work along the same lines. For instance, some of those interviewed by Human Rights Watch were of the opinion that the prosecutor's decision to open an investigation in the CAR in May 2007, nearly three years after the CAR referred the situation there to the ICC, was to pursue Jean-Pierre Bemba, a political rival of President Kabila who had been defeated in the 2006 presidential elections.[452] Bemba's recent arrest in Belgium on the basis of an ICC arrest warrant and transfer to The Hague, while welcome developments, undoubtedly feed those perceptions. In this regard, we urge the court to intensify its outreach efforts in the DRC to address them.

As noted above, in the CAR, the court plans to conduct a "perception survey" in 2008 to determine the landscape of public knowledge and opinion for its outreach campaign.[453] The court also plans to conduct a similar survey throughout Ituri in 2008, which is a welcome development despite taking place late in the ICC's involvement there.[454] We urge the court to follow through with these plans as soon as possible.

c. Identifying target audiences and tailoring messages

As recognized by the Registry in the court's outreach strategy, effectively tailoring outreach also requires identifying the ICC's target audiences.[455] As currently drafted, however, the country-specific strategies do not include details about plans to address the heterogeneity within the various target audiences. Indeed, the court must be prepared to address the needs of different constituencies of victims within affected communities.

This is especially important in societies divided along ethnic or political lines, and where there are allegations of ICC crimes against more than one group. For instance, our research in Ituri revealed that the Lendu community is not as well informed about the court's work as the Hema community. Considering the many Lendu victims of alleged crimes (including murder, torture, and rape) by Thomas Lubanga and Bosco Ntaganda of the Hema group that have not been charged by the prosecutor, this is a significant problem that must be addressed.[456]

The anticipated frequency of engagement with groups of victims within affected communities should also influence the content of the court's message. In areas where there is more access to information about the ICC, people may be interested in receiving updates on procedural developments at the court. By contrast, the limited opportunities for the court to conduct outreach in remote communities may require the court to adjust the content of its outreach. For example, providing information about the purpose of international humanitarian law-to protect civilians during armed conflict-and the ICC's role in pursuing those most responsible for certain violations may have more impact in these communities than detailed information about judicial rulings in The Hague.

d. Using field offices and their staff more effectively

Outreach staff based in the ICC's field offices can considerably enhance the quality and impact of the court's outreach strategy.[457] As discussed above in connection with the importance of the court's field engagement more generally, while making better use of ICC field offices and engaging field office staff in policy development is key to court activities across the board, this is especially the case for field-based outreach staff. The office and its staff are the "face" of the ICC on the ground and can serve as a focal point for those in country to access accurate information about the court's work.[458]

Field office staff with whom we met during our field missions to Kampala and Kinshasa impressed us with their dedication and commitment to engaging with affected communities. They felt very strongly about its importance and were making progress in implementing the court's strategy. At the same time, there was a sense that their significant potential to make a contribution was not being fully realized. They simply did not have the means or the time to systematically coordinate experiences among themselves and with staff in The Hague to ensure the most tailored approach to outreach. It should be noted that at the time of our field missions, none of the "field outreach coordinator" positions-created to take a leadership role in the field in devising the court's outreach strategy-had been filled.

In the DRC, the court's outreach plans show a welcome increase in effort to target and engage with affected communities. This can in part be attributed to the permanent location of one outreach officer in Bunia towards the end of summer 2007. At the same time, the demand for relevant information among affected communities in the DRC as proceedings unfold in The Hague will only increase; this reality adds to the already heavy burden on outreach staff. This underscores why it is essential for the court to continue with efforts to recruit a field outreach coordinator there.

In Uganda, following the recruitment of the field outreach coordinator in Kampala in February 2008, the number of outreach events per month has increased. Further, the court's plans reveal a more systematic approach to planning, organizing and assessing outreach activities.[459] This suggests that the court is better positioned to adapt its outreach to evolving needs.

Overall, the views of field outreach staff should be prioritized in devising the court's national strategies since they have the most expertise about the kind of information needed and about the best way to deliver it. Decentralizing certain aspects of the outreach plans in this way is essential for the court's outreach strategy to remain fluid and, therefore, effective.[460] Similarly, and as the court is starting to recognize, field-based staff should be trusted to handle communications with local media outlets on behalf of the court.

In addition to granting them more autonomy, the court should take opportunities to better involve field staff in internal discussions in The Hague that may have an impact on the outreach strategy. For example, including them via phone conference in relevant meetings of the External Relations Working Group discussed earlier can help fully integrate them in the "working relationships" in The Hague and can keep them updated in a timely manner about judicial and other developments.[461] Better integrating field-based outreach staff would enable them to address these developments with affected communities. In addition, PIDS recently appointed several "focal points" in The Hague to follow judicial developments and to inform outreach staff in the field. This is an important practice that should be strengthened, especially in relation to the DRC and to the upcoming judicial proceedings.[462]

Bringing field staff to The Hague on occasion to attend formal ICC events would complement these efforts further. Indeed, the attendance of field-based outreach staff at the ASP sixth session in December 2007 enriched the court's presentation on its outreach plans and increased states parties' interest in the details put forward. This practice should be repeated.

3. Disseminating information effectively

a. Communicating directly with affected populations

A strong outreach strategy demands effective dissemination of the court's main messages. Direct involvement by ICC staff in outreach ensures that the information conveyed is entirely consistent with the message that the court seeks to deliver. This is particularly important in relation to sensitive issues that may influence opinions of the court's work. It also conveys to people in affected communities that the court is committed to bringing a measure of justice to them for the suffering that they have endured, which can help the ICC foster a sense of trust and can enhance its credibility. Indeed, as court officials now recognize, there are certain messages that can and should only come from the court.

As stated above, court efforts to directly engage affected populations have gained momentum in 2007, and there has been a positive shift in the court's approach to direct engagement. In the DRC the court is making more efforts to engage directly with affected communities in eastern Congo, in addition to conducting targeted seminars. This includes holding more "town hall" style meetings and informative sessions in schools in various towns throughout Ituri.[463] In Uganda the court is making more efforts to reach out directly to affected communities by holding events in IDP camps in the north. Outreach staff have also endeavored to make outreach sessions generally more interactive.[464]

In Chad the court conducted two rounds of meetings in three camps, with approximately 20 camp leaders at each meeting. In the first round of meetings, there was a general discussion about the problems in Darfur, while the second round (attended by the court's registrar) focused on explaining the ICC's arrest warrants against Sudanese suspects Ahmad Harun and Ali Kushayb. The participants that we interviewed were quite satisfied with these meetings and wanted more meetings in the future.[465]United Nations High Commissioner for Refugees staff and camp managers expressed to us their willingness to facilitate ICC meetings in the camps, and we urge the court to do so.[466]

Proceedings in The Hague and other developments (such as political developments that may have an impact on the court) will continue to intensify. The court should respond to the heightened demand for information by increasing the number of events in which ICC officials interact directly with members of affected communities. Additional staff will likely be necessary to do so effectively. In this regard, we wish to emphasize the importance of continuing with the practice of occasionally involving high-level ICC officials (such as the prosecutor and the registrar of the court) in outreach events.[467] Many of those whom we interviewed in the DRC, Uganda, and Chad cited the positive impact of visits by these officials and emphasized the need to continue with them in the future.

b. Strengthening local networks and partners

While direct involvement by court officials in outreach is essential, given the enormity of the task at hand, it is not realistic for court staff to participate in every event. The court, therefore, needs to enhance its emergent practice of using alternatives to widely disseminate its messages. Strategic use of the local media, especially radio, is essential and is discussed in more detail below. At the same time, there are limits to the reach of the radio: for example, Human Rights Watch was told that many people in villages in eastern Congo do not have radios because they simply cannot afford the batteries needed to operate them.[468]

To fill this gap, the assistance of local groups, including NGOs and community-based organizations, as well as religious leaders and village chiefs, can be invaluable. They can help the court reach a broader audience with its messages while at the same time maintaining a level of personal engagement in their dissemination. The trust that these local actors have cultivated among their constituents means that they are often well placed to support the court's outreach mandate. They may also be better able to access remote communities, as they may not face the same security threats as court staff. The court must carefully cultivate its relationships with local partners, which includes developing a methodology to work with them and to fully benefit from their assistance and expertise.

i. Providing substantive support

At the core of the court's working methodology with local partners is the need to continuously provide information about its work. Given the complex nature of ICC proceedings, the court should anticipate engaging with local actors regularly to answer questions that will inevitably arise and to explain recent developments, among other things. Our research in Uganda, the DRC, and Chad suggests that more could be done in this regard.

The court's primary means to date of engaging local partners in Uganda, the DRC, and in relation to the situation in Darfur has been through its "training the trainers" workshops. Participants are chosen from different sectors of society, such as local government representatives, religious leaders, lawyers, NGO and CBO representatives, and journalists.[469] In these workshops, court officials provide basic information about the court, such as its structure, the role of victims, and prosecutions. The objective is for this information to then "trickle down" to affected communities through the representatives who attend the workshops.

Workshop participants with whom we spoke in Uganda, however, pointed to a number of hurdles to their dissemination of this information. Some workshop attendees explained that they would not be in the position to disseminate information about the ICC as their organizations' focus is on peace and the ICC is seen as a possible obstacle to its achievement.[470] While outreach to such organizations is essential in its own right, the court should consider giving more careful attention to its selection of local partners for "training the trainers" workshops if its "trickle down" approach is to be an effective means of information dissemination.

On a related point, other participants indicated that since the ICC is a sensitive issue, they felt the need to discuss it in more depth before disseminating information about it. In addition, sources we interviewed felt that the ICC was too complex for them to convey information to others about it without receiving more than one session of training.[471] These difficulties point to the need for increased engagement by court officials with workshop participants. The desire for additional information from the court was mirrored in Chad, where UN field staff said that they could benefit from more information about the ICC so that they can answer questions that arise. Further, UNHCR and camp managers expressed to us their willingness to include ICC issues as part of their broader educational mandate.[472] More information about the court could help spur efforts to that end.

Almost all of the NGO representatives with whom we spoke in Kinshasa agreed that it would be extremely beneficial for field outreach staff to organize monthly meetings with civil society to discuss ICC developments in The Hague. We, therefore, urge the court to do so in Kinshasa and to stress the importance of making similar efforts in Bunia to address questions and concerns of those with direct access to affected communities. This is particularly important as the ICC prepares for its first-ever trial and for the second confirmation hearing based on alleged crimes committed in Ituri. Overall, we urge the court to enhance its level of engagement-including through regular meetings-with local partners in all four of the country situations to provide them with the information that they need about developments at the court.

ii. Clarifying the role of local actors and financial assistance

Beyond providing more substantive support, sources that we canvassed in Uganda and the DRC cited the need for a clearer relationship between ICC outreach representatives and local NGOs regarding their respective roles vis-à-vis outreach. In Kinshasa and Kampala, NGO representatives that we interviewed said that their organizations could help the court bolster its outreach efforts. There was a perception, however, that the court lacked a plan to work with NGOs to make the most of this potential. The relationship between the court and NGOs seemed somewhat strained, in part because of some misunderstandings over their respective roles in conducting outreach. This speaks in favor of clarifying the role of these organizations in the court's outreach strategy to temper expectations about possibly contentious issues, such as financial reimbursement and compensation.

Indeed, in both Uganda and the DRC, many NGO and CBO actors complained about the court's unrealistic expectations of what they could achieve without financial assistance. Given the economic conditions of affected communities in the country situations under investigation, this is hardly surprising. In Bunia, for example, a radio presenter who was evidently working with very limited means told us that the court asked him to help translate a radio spot in the various local languages, to make copies on CDs, and to distribute them to other local radio stations, all free of charge.[473]

In this regard, the local actors and organizations with whom the court works in close partnership to convey specific messages to affected communities should be distinguished from those operating independently in transmitting information about the court (and who express opinions about its work).[474] The former are contributing directly to the court's programming, acting as an "extended arm" of the court's outreach program. They should be entitled to a measure of assistance from the court to cover the costs of their involvement. We urge the court to establish and consistently apply transparent guidelines in this regard. For example, the Independent Electoral Commission in the DRC has effectively developed practices in this area.[475]

For local actors who operate independently from the court, states parties and other donors should consider funding their efforts to organize independent events to disseminate information about the ICC. We urge states parties and other donors to respond favorably to such efforts where possible.

c. Developing creative tools to convey key messages

An effective outreach strategy should prioritize developing and using creative means, including but not limited to posters, comic strips, and dramatic performances, to convey important information about the court. Using these tools can help the court overcome some of the obstacles that can arise in communicating with affected communities, such as low rates of literacy and language issues. These tools are also more culturally relevant to affected communities. As the court's overall stance on outreach has evolved, so too has its approach to using creative tools in its strategy: while initially absent from its plans, PIDS staff have increasingly recognized the utility of these tools in conveying vital information.

Last year in the DRC, for example, the court organized the production and videotaping of dramatic sketches about the court, which were then broadcast on two television stations in Ituri for several months.[476] This year, the court plans to organize a mock trial about the crimes under the ICC's jurisdiction to broaden understanding of the ICC, especially for the illiterate.[477]Similarly, in Uganda the court has broadcast a drama program about the ICC on the radio in the north, and there are plans to hold monthly drama performances in IDP camps.[478] In Chad the court has also recruited an outreach assistant for the office in Abeché to train drama groups to present pieces on the work of the court in refugee camps once the security situation improves.[479]

We encourage the court to think creatively about how to include those in affected communities in tailoring the messages that the court seeks to deliver and in developing the ultimate tool used to do so. So far, the court has identified one such opportunity in Ituri: it anticipates organizing a song contest in French or Swahili about the ICC to engage the youth and artists. This is especially welcome as previously proposed plans to organize a poster competition in the DRC had not come to fruition because of PIDS's lack of staffing capacity. Such activities are especially effective because they serve two important functions of outreach: the court enhances its level of engagement with those involved in the process while creating a tailor-made product that will have a strong impact. The court should seriously explore similar types of interactive opportunities in all four country situations.

We look forward to the implementation of the projects outlined above and the development of additional creative initiatives through the course of 2008. In this regard, we note that PIDS has experienced difficulties in devising new creative tools and in implementing them in a timely manner, in part because of the lack of staff. We, therefore, urge states parties to respond favorably to requests from the court for additional resources in this regard.

d. Using the media to reach a broader audience

i. The court and the local media, a missed opportunity

Because of its power to inform and to potentially influence people's perceptions about the ICC, engaging the local mass media is a crucial part of an effective outreach strategy. To the greatest extent possible, this should include the radio, print, and visual media. Radio in particular is widely recognized as an important means of disseminating information in all four countries under investigation. In some areas, radio is a main way that affected communities obtain news and information, such as in northern Uganda.[480]

Unfortunately, until recently, the ICC's use of the mass media was either sporadic, as in the DRC, or very limited, as in Uganda and Chad. In the DRC the court appeared to be working with Radio Okapi (the main radio station in Ituri) to broadcast general information about the court on a regular basis. However, those whom we spoke with indicated that the program was too short and infrequent.[481] Local activists and journalists whom we interviewed in Ituri and in the Kivus indicated that the distribution list for press releases from The Hague appeared to be limited.[482] This compounded general difficulties that they experienced in obtaining information about the court. Overall, the court did not appear to have developed a meaningful strategy to target the local media.

Similarly, the ICC has not had an active presence on the radio in Uganda. The ICC did make efforts to use the radio around the issuance of the arrest warrants against members of the Lord's Resistance Army leadership in 2005. This was largely an isolated effort, however; for the most part, it appears that the ICC was not producing its own programming. The vacuum left by the ICC's radio silence was deftly filled by those with different and often contrary agendas: according to NGO, CBO, and journalist sources with whom we consulted, the LRA leadership and local leaders in northern Uganda have used the radio to air their views on the ICC.[483]

The court's strategy to use the media to reach those in affected communities from Darfur was also disappointing. The precarious security situation in both Darfur and neighboring Chad limits the court's capacity to conduct in-person outreach, which makes developing an effective strategy to use the radio all the more essential. In Chad, the overseas stations Internews, Radio Monte Carlo, and the BBC were the primary radio outlets delivering news to the camps. Internews in particular was eager to work with the ICC but at the time of our visit had done little with the court. The court approached Internews for the first time in May 2007-nearly two years after the opening of the investigation there-when it sent a proposed announcement relating to the arrest warrants.[484] However, Internews felt that without additional background information, the content was too confusing for refugees and proposed changes.[485] While the ICC was receptive to this feedback and made changes, it is disappointing that efforts were not made to work with Internews to tailor its efforts at an earlier stage. Moving forward, further efforts are necessary to enhance the court's programming on Internews, Radio Monte Carlo, and others.

ii. Maximizing recent improvements

The court appears to be making more efforts to engage the local media. In Uganda, for example, over the course of 2008, the court plans to participate in two separate hour-long radio talk shows aimed at affected communities and the general public. The aim is to respond to questions and to counter misconceptions about the mandate and work of the ICC.[486] This is encouraging, and we urge the court to ensure that these programs are frequent and interactive enough so that questions and misperceptions are consistently addressed.

In the DRC the court has also recently started working with a number of radio stations in Ituri to broadcast two programs in four local languages.[487] Further, using an idea and networks developed by local development organizations and previously used by the organization Interactive Radio for Justice,[488] the court is establishing "listening clubs" in village communities throughout Ituri. Each "listening club" consists of 50-100 members who use equipment provided to them to listen to radio broadcasts on the ICC. The idea is that the listeners will react to these programs by sending back to the ICC their taped questions and concerns.[489]

Overall, in the DRC, like in Uganda, the court's more recent efforts are a welcome improvement but should be part of a broader and intensive strategy to make better use of the media. In addition to steadily increasing its radio presence and to producing additional programming, this should include efforts to cultivate and improve the court's relationships with local journalists. In examining the court's plans for the first half of 2008 in the DRC, there has been at least one effort to meet with journalists and radio show hosts to discuss the listening clubs and other developments.[490] However, our research suggests that more frequent engagement is needed. Journalists whom we interviewed in both Ituri and Kinshasa expressed an interest in attending regular meetings with court officials to get updates on developments in The Hague and to stay more involved in the court's work.[491] We urge the court to do so.

Strengthening relationships with journalists may better position the court to encourage tailored and more frequent coverage about its work in all media, including print media. One major challenge to the court's ability to enhance coverage by independent media agencies is identifying the "newsworthiness" of events in The Hague. This may require thinking strategically about how to present objective information about the court's work to meet this threshold. For instance, the lengthy delays leading up to the Lubanga trial could leave the impression that there is not much activity in The Hague; providing objective information to contextualize these delays could help journalists identify and report on interesting issues that might otherwise be overlooked. The reality, however, is that in moments of "low" activity, the court will have to devise its own messages and to remunerate local newspapers and radio stations to issue them.[492]

As discussed above, the ICC made important efforts in relation to the confirmation of charges against Lubanga that should be repeated for the Ngudjolo and Katanga confirmation of charges hearing. Similar efforts should be made for the upcoming trial of Lubanga. Something of particular importance will be the court's production of both video and audio summaries of the trial that can be disseminated in the DRC.[493] We understand that PIDS currently has limited technical and staffing resources to produce these summaries. We urge the court to request additional resources as necessary and for states parties to fund these important activities. Moving forward, it is also important for donors to provide funding in order to facilitate attendance by local journalists to proceedings in The Hague.[494]

4. Additional resources needed to intensify efforts

The court has undoubtedly made progress in its outreach in each of the ICC's country situations since 2007. Based on our research in Congo, Uganda, and Chad, these efforts have been welcome and have already contributed to improving perceptions of the court among affected communities. However, our research also suggests that these efforts must be intensified for the court to make a lasting impact on affected communities through its outreach strategy.

The recommendations made throughout this section to improve the court's outreach efforts strongly indicate that more resources are needed to meet the challenges ahead. Indeed, these challenges will only increase over time with additional proceedings in The Hague. The ASP simply cannot demand that the ICC implement a targeted, tailored, and creative outreach strategy without adding to the very limited number of staff currently executing these complex functions. We, therefore, urge states parties to favorably consider requests from the court for additional resources to meet these challenges.

In addition to intensifying its outreach activities with these additional resources, it is the court's responsibility to continue with efforts to develop evaluation tools to assess the substantive effectiveness of its work. Given the enormity of the task ahead, and the inevitable difficulties that the court will face in devising and implementing its respective strategies in each of the four country situations, it is unavoidable that mistakes will be made. The important thing is the manner in which the court learns from these mistakes and tailors its outreach strategy to increase its impact. Sharing the results of its efforts and discussing difficulties with states parties in an objective and frank manner will help the court build a solid foundation for the ongoing and robust support of states parties of the ICC's outreach program.

VI. Victim and Witness Protection and Support

A. Overview

Experience from the International Criminal Tribunals for Rwanda and the former Yugoslavia, as well as the Special Court for Sierra Leone, strongly suggests that individuals are likely to face serious security, psychological, and physical challenges related to their involvement with the International Criminal Court, whether serving as witnesses or, under the innovation of the Rome Statute, as victim participants. Through various responsibilities shared across its organs, the court is obligated under article 68(1) of the Rome Statute to provide for the protection of victims and witnesses appearing before the court, including ensuring their safety, dignity, privacy, and physical and psychological well-being.[495] This obligation extends to all witnesses-without regard to their affiliation with either the prosecution or the defense-and to all victims.

To fulfill the court's obligations, Human Rights Watch considers that physical and emotional protection must be addressed from the initial interaction with the court through trial and beyond. The capacity of the court to ensure adequate protection and support is likely to determine the extent to which witnesses will cooperate with the court and to which victims will take an active part in proceedings. Witness cooperation and victims' participation, in turn, are key factors in the court's ultimate success.

The ICC faces evident challenges to providing adequate protection and support to victims and witnesses. National authorities in the ICC situation countries are often incapable or unwilling to assist with meaningful protection. Those national authorities that may have the means to provide protection may, nonetheless, be impaired in their ability to do so where they have lost the local population's confidence through conflict or other circumstance.[496]

At the same time, effective systems of witness and victim protection are all the more important where the ICC operates in the context of an ongoing conflict that poses serious, daily security risks to the civilians, human rights activists, and staff of international organizations on whom ICC investigations may depend. Moreover, logistical concerns such as limited road and communications access in remote locations where witnesses and victims may live make protection operations and rapid response to protection threats extremely difficult, a problem exacerbated by the ICC's financial and capacity constraints.

Against this difficult backdrop, the ICC has made substantial progress toward setting up effective systems of victim and witness protection and support. Protection and support for witnesses and victims has consistently received high-level attention across all the organs of the court. Our research indicates that there have been few, if any, significant security incidents since ICC field operations began. In light of the court's operation in ongoing conflict situations, this is a particularly impressive achievement. The court can be proud of the protection and support programs that it has developed. These programs provide an important opportunity for the court to build a legacy of such programs in situation countries through work with local partners and authorities.

The ICC's protection programs (ICCPP), however, have yet to face their real test: risks are likely to mount as trials get underway and as witnesses and victims face increased exposure through their association with the court. Human Rights Watch's research indicates, for example, that threats increased in the Democratic Republic of Congo following the hearing confirming charges against Thomas Lubanga.[497] To continue to build a system of witness and victim protection and support that can meet the court's needs, substantial difficulties must be faced. As discussed below, these include inadequate resources within the Victims and Witnesses Unit of the Registry, and recent coordination problems between the Office of the Prosecutor and the VWU that suggest that the court's protection and support strategies must adapt to the needs of a diverse and expanding caseload.

B. Responsibility for protection and support shared across court

In article 68(1), the Rome Statute gives "the Court" a general responsibility for the physical and psychological well-being of victims and witnesses. Other provisions of the court's statute, as well as its rules and regulations, delegate specific responsibility and authority for witness and victim protection and support across the court's organs.

1. Victims and Witnesses Unit

The Rome Statute establishes a Victims and Witnesses Unit within the Registry. The VWU is mandated to "provide, in consultation with the Office of the Prosecutor, protective measures and security arrangements, counseling and other appropriate assistance for witnesses, victims who appear before the Court, and others who are at risk on account of testimony given by such witnesses,"[498] as well as to advise the court on appropriateness of such measures.[499] In addition, the VWU "shall include staff with expertise in trauma, including trauma related to crimes of sexual violence."[500]

The VWU currently has 38 permanent staff and four positions funded through General Temporary Assistance (GTA). Seventeen of the staff are based in The Hague, while 25 are located in Central African Republic, DRC, Chad, and Uganda. Recently, the VWU has been authorized to recruit four more GTA staff to be based in the field for a period of six months. Staff are organized into three divisions: operations, protection, and support. Broadly speaking, operations staff have responsibility for implementation and logistics, while protection and support staff make assessments and recommendations within their respective competencies. In practice, however, and given the limited staffing across the VWU, staff from different divisions often work collaboratively to meet their collective mandate.[501]

a. Field-based protection

The VWU has consistently emphasized the importance of court staff and intermediaries-that is, those individuals or organizations who facilitate victim and witness cooperation with the court-conducting themselves in a manner that minimizes or avoids security risks as a primary means of accomplishing the court's protection mandate.[502] To that end, the VWU cooperates in the "risk assessment" that precedes OTP investigation missions and that identifies protection and support needs and measures to be taken in connection with investigations.[503] The VWU and OTP have jointly developed security protocols for all situations under investigation to guide the work of investigators and of other ICC actors who contact victims and potential witnesses.[504] Where appropriate, specific protection mechanisms are put in place. In the field, VWU staff have also started making presentations to intermediaries on best practices for reducing security risks.[505]

Where protective measures are required, the VWU has developed two initiatives. First, the VWU has established an emergency hotline-the Initial Response System (IRS)-that allows individuals within defined geographic boundaries to seek assistance at any time should their security be threatened.[506] A call to the hotline activates a network of local partners with the capacity to intervene and extract an individual to a safe location in case of an urgent threat;[507] that risk is subsequently assessed by VWU protection officers to determine whether extended protection measures are required.[508] The identities of potential users of the hotline are withheld from these local partners until action is required; the involvement of local partners is limited for the most part to following a pre-established protocol to bring a threatened individual to a safe location.[509]

In practice, however, it has been unclear who pays the costs of emergency interim measures. Protective measures often require provision of material assistance, particularly where an individual is relocated and removed from his or her source of income. But where material assistance is provided directly by a party to a witness, it may create real or perceived problems of bias and credibility. As discussed below, it would be preferable to have emergency interim measures fully funded out of the Registry.[510]

Second, the VWU has established an ICC protection program. Assessment for participation in the ICCPP is triggered by a referral of the prosecution, counsel, or, in the case of victims, of their legal representative(s).[511] The VWU has no independent role in initiating assessments for any individuals. Following a referral, protection and support staff within the VWU then conduct a joint assessment, submitting their recommendation as to participation in the ICCPP to the registrar who takes the final decision to admit an individual into the program.[512] The assessment process is lengthy, taking an average of two to three months,[513] during which time some interim protective measures are available including temporary relocation.[514]

Specific details of the ICCPP are confidential,[515] as are the exact criteria for participation.[516]As a general matter, however, the VWU requires "a high likelihood that the witness will be harmed or killed unless action is taken" for ICCPP admission, and it considers "that the obligation to provide protection only relates to risks arising out of interaction with the Court."[517] The VWU has indicated that its model of risk assessment "corresponds to the models used and approved widely amongst witness protection programmes."[518] This standard has become the subject of a dispute between the VWU and the OTP, as discussed below.[519]

It is clear, however, that the protection program is impressively comprehensive. It requires intensive investment of personnel and financial resources on the part of the court, while at the same time placing onerous demands on participants. For example, participation in the ICCPP ordinarily entails relocation, either in country or, much less commonly, abroad.[520] Participants must sign a memorandum of understanding with the VWU in which they agree to keep details regarding the operation of the program confidential and to avoid communication with family and friends except through VWU staff. Once in the program, participants receive physical protection and material and psychosocial assistance from the court with the aim of becoming self-sufficient. VWU protection and support officers maintain close and regular contacts with participants.[521]

Information about the extent to which the IRS and ICCPP have been used is also confidential. Our research in the field suggests that there have not been any security incidents associated with the court's protection programs and that the main difficulties experienced thus far relate to a lack of sufficient personnel in the field. Human Rights Watch recommends that the VWU consider whether it could provide training programs to local authorities to contribute to the development of national witness protection programs, which are largely non-existent in the ICC situation countries, thus contributing to the legacy of the court in situations under investigation.[522]

Apart from some occasional interim measures such as temporary relocation, the ICCPP is the exclusive vehicle through which field-based protection is provided.[523] Although risk assessments will inevitably require time-for example, interviews must be conducted with the individual at risk and the credibility of threats analyzed with regard to the broader context-the two-month delay in making decisions as to admission into the ICCPP is widely viewed as problematic. Assessments are largely conducted by VWU staff based in The Hague.

Delays in taking decisions on the admission of an individual to the ICCPP may create protection gaps and uncertainty for witnesses. They may, in turn, delay court proceedings that depend on protection measures first being in place for witnesses and victims. Such delays have already occurred in the run-up to the start of the Lubanga trial and in the confirmation of charges hearing in the Katanga and Ngudjolo case. There, a related issue has been the effort of the Office of the Prosecutor to overtake the Registry's role in assessing whether an individual should be admitted to the ICCPP. As discussed below, Human Rights Watch firmly believes that the VWU should maintain control over risk assessments and over implementation of protection measures, but the emerging disagreement between the VWU and the OTP raises broader questions about whether the court's protection programs may need to be enhanced to ensure sufficient flexibility to meet the court's needs.

b. Field-based support programs

In addition to physical protection, the VWU is mandated to provide "counseling and other appropriate assistance for witnesses, victims who appear before the Court, and others who are at risk on account of testimony given by such witnesses."[524] The support division of the VWU currently consists of 13 staff with psychosocial expertise, seven of whom are located in The Hague, and six of whom are in field offices in Uganda, Chad and Congo.[525]

As with admission to the ICCPP, eligibility for support assistance-which may range from basic medical care and clothing to long-term counseling and advanced medical procedures-is triggered by a referral in the case of a witness by either the prosecution or the defense, or in the case of a victim, by his or her legal representative.[526] VWU staff carry out a needs assessment and submit recommendations for support assistance to the registrar, who takes the final decision as to what support, if any, will be provided.[527] Although a support needs assessment is carried out in conjunction with every referral to the ICCPP and support assistance is provided as a component of the ICCPP, an individual does not need to be in the ICCPP to benefit from the court's support assistance.[528] The VWU relies on local networks of providers in providing support assistance and prescribes assistance that is commensurate with services ordinarily available within the individual's community.[529]

c. Security and support during court proceedings

The VWU has considerable responsibility for the security and support of victims and witnesses at trial.[530] The VWU has developed an extensive protocol for bringing individuals to The Hague and for assisting them before, during, and after their testimony. Human Rights Watch understands that the protocol deals comprehensively with most issues that could be expected to arise, for example, immigration issues, transportation, accommodation, appropriate clothing, dependent care, and round-the-clock support and assistance outside of the courtroom, particularly immediately before and after giving testimony.[531]

The VWU requests parties to provide it with information necessary to make these arrangements 35 days in advance of the individual's appearance before the court,[532] and it further requests notice from parties as soon as possible of any particularly vulnerable witnesses in order to ensure that adequate support services are arranged.[533] Under the Regulations of the Registry, some witnesses may be entitled to bring accompanying support persons,[534] in which case the VWU is also responsible for making arrangements for these individuals.

Once a witness is in The Hague, the VWU is charged with "witness familiarization," that is, familiarizing witnesses with the courtroom and other trial participants, as well as with their role in the proceedings-including the obligation to give truthful testimony-and with discussing any security concerns that may require protective measures in advance of their testimony.[535] Protective measures that may be ordered by the chamber are discussed below; the VWU is empowered under the court's regulations to bring any need for such measures to a chamber's attention.[536] In the Lubanga trial, the VWU will also be responsible for providing witnesses with copies of their statements in order to refresh their memories.[537] This role for the VWU was not originally foreseen.

Finally, Trial Chamber I also has put the VWU in charge of organizing a pool of in-court assistants-psychologists and other professionals-who can be made available to accompany vulnerable witnesses in the courtroom.[538] It is envisioned that in-court assistants will increase the witness's sense of "emotional security" and will assist the chamber in taking any measures necessary to minimize the trauma of giving testimony.[539]

It is clear that the VWU has developed a comprehensive program of support in connection with a witness's or victim's appearance at the court. As the Lubanga trial chamber has emphasized, however, the parties, other participants, and the bench itself share responsibility for the well-being of witnesses.[540] The success of the VWU's plans will depend in part on cooperation among all the parties, participants, and the bench, including in the manner in which witnesses are examined on the stand.

2. Office of the Prosecutor

The Rome Statute gives the Office of the Prosecutor some specific obligations for witness protection. In addition to consulting with the VWU on protective measures and to making referrals for protection and support,[541] the OTP must take measures during investigations and at trial to provide for victim and witness well-being.[542] The prosecutor may also make an application to a chamber to order protective measures during court proceedings.[543]

The OTP has adopted a number of strategies for minimizing the risks posed to witnesses by its investigations. Essentially, the office applies an inclusive "duty of care" to anyone whose work with the court exposes him or her to risk.[544] First, at the most fundamental level, the OTP strives to limit the number of witnesses required, including through the use of all alternative sources of evidence (for example, experts, lower-level perpetrators as witnesses, intercepted communications, and imagery). This avoids the creation of new security risks and trauma for a broader class of individuals.[545]

Second, as indicated above, investigative missions are preceded by risk assessments, while best practices protocols govern contact between investigators and witnesses and victims in the field. Investigators may request a pre-interview psychosocial assessment in the field for a witness; this assessment is mandatory for child witnesses and for victims of sex crimes.[546] The assessment-which uses universal trauma indicia and war trauma as its baseline[547]-is carried out either by a staff member of the OTP's Gender and Children Unit (GCU)or by a psychologist on an external roster maintained by the GCU.[548]

There are presently nine psychologists and psychiatrists of varied backgrounds on this external roster; the GCU is seeking to expand the roster to 14 or 15 experts to have more flexibility in meeting demand. Investigators are not permitted to proceed with an interview where the psychosocial assessment determines otherwise. The assessment, however, is only for that particular point in time, and a reassessment can be made subsequently to determine whether the witness is ready to be re-interviewed. Even where permission has been given and an interview has taken place, re-assessments may also be requested by investigators so as to monitor the well-being of the witness.[549]

The GCU is not responsible for initiating referrals for witnesses to the VWU support program; it only transmits investigators' requests with supporting paperwork to the VWU.[550] There is, consequently, no direct link between the GCU's psychosocial assessment and a resulting referral for support. To enlarge the benefit of a pre-interview psychosocial assessment to the witness, Human Rights Watch suggests that GCU staff or external experts also make a recommendation as to whether a support referral is required in a specific case. This recommendation could then be acted upon by investigators.

The GCU's mandate goes beyond psychosocial assessments and includes serving on the OTP's joint investigation teams to assist in the collection and analysis of evidence of sex crimes and crimes against children, supporting trial teams, and coordinating trainings. The GCU also has developed a child-friendly presentation that can be used by investigators in the field to introduce the ICC.[551] Recent trainings coordinated by the GCU have included training for the Lubanga trial team on the examination of child witnesses and on techniques for interviewing victims of sexual violence.[552]

Although the OTP offers one annual internal training to new investigators, it does not include a module on interviewing victims. While psychosocial experts can sit in on interviews where requested and can offer interviewing advice to investigators as well as can require that an interview be adjourned, only some of these experts conduct witness interviews.[553] We recommend, therefore, that the OTP introduce interview training for all of its investigators to further safeguard witness well-being and that these trainings be conducted several times a year in order to provide training to investigators as they are hired.

Given the sensitivity of information about investigations, Human Rights Watch is not privy to the full details of the work of investigators in situation countries.[554] As discussed above in part II, we understand that OTP investigators have worked to act with sensitivity in their investigation of sex crimes and crimes against children and that, overall, their work is well regarded within the situation countries. Not surprisingly, however, representatives of civil society have noted that interviews with ICC investigators can evoke painful memories for victims.[555] Investigators-who are not based in the field-may not be there the day after an interview when a witness begins to feel its real emotional impact. Although investigators check-in periodically with witnesses by telephone, there may be a gap before emotional issues are identified to the court and before any referral for support can be made. Human Rights Watch is encouraged that investigators have in some cases requested psychosocial reassessments for witnesses who have already been interviewed, making evident an ongoing concern for their well-being.[556] Nonetheless, this underscores to us the importance of basing investigators in the field in order to provide witnesses and victims with a consistent, accessible focal point for their concerns.[557]

While the OTP appears to have adopted sound policies to guide the work of its investigators in the field, its approach to working within the larger framework of the court's protection programs is proving problematic.

First, in the Lubanga case, the prosecution did not refer the majority of witnesses that it believed required protective measures to the VWU until September 2007.[558] Although attributed by the prosecution to changing security conditions in the DRC, especially as the scheduled trial date of December 2007 approached,[559] this mass referral-24 witnesses-likely created a backlog of assessments within the VWU, particularly in connection with a large number of referrals in the Katanga and Ngudjolo case in the following months.[560] An additional eight witnesses were then referred by the OTP for protection during the first two weeks of December 2007.[561] These late referrals and pending decisions by the registrar as to the necessity of protection measures were a factor in delaying the start of the Lubanga trial.[562]

Second, as discussed below, the OTP has relocated witnesses on its own initiative, wholly outside of the structures provided for by the VWU, apparently due to a disagreement with the VWU over determination of whether participation in the ICCPP is merited. Litigation of this disagreement-which itself has been a factor in delays in the Lubanga trial and in the Katanga and Ngudjolo confirmation of charges hearing-has yielded slightly different approaches by Trial Chamber I and Pre-Trial Chamber I. Human Rights Watch believes that it is essential that the VWU, as the only body within the court with protection expertise, retains responsibility for the court's protection programs.

3. Chambers

As with the court's other organs, Chambers have additional and specific responsibilities for victim and witness protection and support.

During investigations, pre-trial chambers are responsible for the protection of witnesses and victims under article 57(3)(c) of the Rome Statute. As described elsewhere in this report, the pre-trial chambers have acted on their own motion under article 57(3)(c) to convene a status conference on witness protection in the DRC situation and to invite amicus curiae submissions on witness protection in the Darfur situation.[563]

Pre-trial and trial chambers have an obligation to provide witness and victim protection during court proceedings and may do so through a variety of "protective" and "special" measures.

"Protective measures" include expunging the individual's name or identifying features from the public record; prohibiting the parties and participants in a proceeding from disclosing the same; and using electronic presentation of evidence, identity-altering technologies, pseudonyms, and in camera proceedings. These measures may be taken on the chamber's own motion, or at the request of the victim or witness, his or her legal representative, the prosecution, or defense counsel.[564]

A chamber may take "special measures" to facilitate testimony of vulnerable witnesses and victims, including by permitting a psychologist, family member, or other individual to attend the testimony of the victim or witness and by controlling the manner in which vulnerable witnesses are examined during proceedings.[565]

These in-court protection measures largely have not yet been tested. As mentioned above, however, Trial Chamber I has already taken steps in the Lubanga case to provide for experts to attend testimony of vulnerable witnesses. It has indicated that while it will rule on applications for protective and special measures on a case-by-case basis, it "will ensure that appropriate steps are taken to guarantee the protection of all victims and witnesses, and particularly those who have suffered trauma or who are in a vulnerable situation."[566] Pre-Trial Chamber I and Trial Chamber I have also granted anonymity to victim participants.[567]

The Chambers' role in setting the rules of disclosure also entails a component of witness protection. Disclosure-generally speaking, the exchange of materials held by the prosecution and defense in advance of trial-is provided for under the court's statute and rules[568] but has proved difficult in practice. In part, this may stem from differences in disclosure practices between common and civil law traditions and from the need to develop a system of disclosure uniquely suited to the ICC.[569] While full discussion of the development of the court's disclosure practices to date is beyond the scope of this report, we note that these practices may impact a range of key issues, including witness protection, victims' participation, the efficiency of proceedings, and, not least of all, the rights of defendants.

Indeed, some of the difficulties encountered in developing the court's disclosure practices have stemmed from the need to balance a defendant's right to know the case against him or her against ensuring protection of victims, witnesses, and others. The court's statute and rules provide for limits on the timing and manner of disclosure. Of central importance, rule 81(4)empowers a chamber to take the "necessary steps" on its own motion or the request of the prosecution, defense, or any state "in accordance with article 68, to protect the safety of witnesses and victims and members of their families, including by authorizing the non-disclosure of their identity prior to the commencement of the trial."

During pre-trial proceedings, Pre-Trial Chamber I has relied on rule 81(4) to authorize redactions and the use of summary evidence without disclosure of witness identity to the defense, within certain limits.[570] A recent decision by the appeals chamber has authorized redactions for the protection of "innocent third parties"-that is, "individuals other than 'victims, current or prospective Prosecution witnesses or sources, or members of their families'"-and of OTP and VWU staff members.[571] Although the issue is on appeal at this writing, Trial Chamber I has indicated that witness identities may be withheld for the duration of trial proceedings in exceptional cases where late requests by the defense for their disclosure would make it impossible to put sufficient protective measures in place.[572] In addition, Chambers have authorized extensions in the time limits for disclosure (and permitted temporary redactions in the interim) and, consequently, have delayed the start of proceedings in order to ensure that adequate protection measures are taken before witness identities are provided to the defense.[573]

Finally, the Rome Statute gives the court jurisdiction over witness intimidation and tampering as an offense against the administration of justice.[574]

C. Steps required to strengthen protection and support programs

Strong progress has been made by the court's organs to meet its mandate of ensuring witness and victim protection and well-being, but, given the enormity of this task, it is not surprising that challenges remain. Discussed below, these include ensuring that victims and intermediaries are included in the court's protection and support programs as appropriate; maintaining the independence of the court's protection and support programs as administered by the VWU; developing flexible, field-based approaches to complement existing protection programs; increasing psychological support to witnesses and victims; and ensuring that states parties provide adequate resources for protection, including through increasing the number of field-based staff.

1. Increasing protection and support for victims and intermediaries

Although the Rome Statute refers to the VWU's obligation to protect "witnesses, victims who appear before the court, and others who are at risk on account of testimony given by such witnesses," protection for victims has been a controversial subject. Until recently, it was the Registry's position that the phrase "victims who appear before the Court" limited the VWU to providing for the protection of only "those victims participating in the proceedings and whose status has therefore been recognized by a Chamber."[575] Following a recent decision of Trial Chamber I interpreting the VWU's mandate to extend to victim applicants as well as to participants,[576] the VWU has begun to develop new plans for protection of victims at this earlier point in their interaction with the court.[577]

Providing adequate protection and support for victims is not only required by the Rome Statute but also essential to making victims' participation a reality at the court.[578] Human Rights Watch's research in situation countries indicates that real threats have been made against victim participants and against the intermediaries who help to facilitate their interaction with the court;[579] risks faced by witnesses appearing before other international tribunals also underscore what is at stake for individuals interacting with these tribunals. Court actors must be vigilant to limit the risks associated with victims' participation, and where victims face serious threats based on their interaction with the court, they should be eligible for court-provided protection.

The VWU, however, is not presently able to implement plans to extend protection to victim applicants or to enhance existing programs of victim support and protection, given its limited staffing. Resources should be directed toward enhancing programs of victim support and protection. In addition, we note that Trial Chamber I indicated that the obligation to victim applicants is to be carried out where "protection can realistically be provided by the Court during the application process."[580] With sufficient personnel, there are some realistic steps that the VWU could take to extend protective measures to victim applicants. These could include developing risk assessments for victims or groups of victims, providing victims with contact information of VWU staff who can help to assess any specific threats, and increasing regular engagement between VWU staff and intermediaries to expand intermediaries' awareness of precautions that should be taken to prevent risks.

Finally, we note that further reflection and work is required to ensure that intermediaries-including local nongovernmental organization representatives-on whom the court relies directly in its work and who may be put at risk as a consequence also benefit from some measure of protection from the court. We can appreciate that the ICC does not have the capacity to protect human rights defenders in situation countries. But when intermediaries come under life-threatening risk because of their direct involvement with ICC functions, the Registry should have the flexibility to assess their situation on a case-by-case basis to determine whether court-provided protection measures are warranted. Creative and less resource-intensive measures similar to those proposed above for victim applicants could also apply to intermediaries.

2. Maintaining an independent and neutral protection program

Citing a disagreement with the VWU over the criteria to be used to make risk assessments, the OTP has recently attempted to impose witnesses on the registry-run ICC Protection Program.

As indicated above, the VWU has required a "high likelihood that the witness will be harmed or killed unless action is taken" for admission to the ICCPP.[581] The OTP, however, has advanced the view that the court's standard for protection "ought to be the elimination of all foreseeable risks."[582] It has insisted that it must be permitted to make "independent assessment of the risks affecting its witnesses and the protection they need," reducing the role of the VWU to one of implementation.[583] Where the VWU has rejected the Office of The Prosecutor's referrals to the ICCPP, the prosecutor's office has asked Chambers to order the VWU to protect certain witnesses,[584] and it has even relocated at least five witnesses in the Katanga and Ngudjolo case by means wholly outside of the court's established protection programs in what it terms "preventive relocations."[585]

This disagreement between the OTP and the VWU has come before both Trial Chamber I in the Lubanga case and Pre-Trial Chamber I in the Katanga and Ngudjolo case. With certain key differences, the decisions of the Chambers largely reject the prosecutor's arguments.

In the Lubanga case, Trial Chamber I characterized the prosecutor's proposed approach of eliminating all risks as amounting to assuming that "any witness living in the relevant areas of the Democratic Republic of Congo who is not in the protection programme is at risk of harm," whereas determination of risk ought to be "fact-sensitive rather than … mechanical or formulistic." While it cautioned that the VWU must apply its criteria in a "sufficiently flexible and purposive manner to ensure proper protection," it found that the VWU "is approaching and discharging its considerable duties with skill and care" and that "the [VWU's] overall approach … has been correct."[586]

Pre-Trial Chamber I, on the other hand, doubted whether the VWU was in fact consistently applying criteria for admission to the ICCPP and, in fact, ordered the VWU to protect a witness for whom it had earlier refused admission to the ICCPP.[587] Nonetheless, it clearly found that the court's statute and Registry regulations create a single ICCPP to be run by the registrar "who has the competence to decide which witnesses are accepted into the programme and to implement the protective measures granted to such witnesses."[588] Article 68(1) does not give to any organ of the court "the power to take whichever protective measure the relevant organ may consider necessary to protect a given witness," but rather it "plac[es] on every organ of the Court the obligation to pay particular attention to the needs of the witnesses in performing their functions and to cooperate, whenever necessary, with those organs of the Court that are competent to adopt specific protective measures such as the relocation of witnesses."[589] In carrying out preventive relocation, the prosecutor, in the view of the pre-trial chamber, "is not only exceeding its mandate under the Statute and the Rules but it is also misusing its mandate in order to de facto shift the power to decide on the relocation of a given witness from the Registry to the Prosecution."[590] The pre-trial chamber decided that the "[p]rosecution shall immediately put an end to the practice of preventive relocation of witnesses."[591]

Human Rights Watch welcomes the Chambers' efforts to supply much needed judicial intervention to provide for coordination between the court's organs on witness protection. Given that the VWU's criteria for admission into the ICCPP have not been made public in full, we can express no view either as to the appropriateness of the criteria or as to whether they have been consistently applied by the VWU in its protection needs assessments. We encourage the VWU to make public its general criteria and would welcome the opportunity to comment on these general criteria in light of our field experience in the ICC situation countries.

Human Rights Watch does consider it essential that the responsibility for making assessments about the necessity of protective measures and about the implementation of those measures remains with the VWU. As the OTP recognized in its filing in the Lubanga case, it is clear that the drafters of the Rome Statute conscientiously delegated responsibility for protection to the Registry as a neutral organ.[592] As Pre-Trial Chamber I stated, this neutrality ensures equal treatment of witnesses called by the prosecution and the defense and thereby avoids compromising the credibility of witnesses.[593] Where material assistance is provided to a witness in connection with relocation or other protective measures, it is especially important that such assistance not be perceived subsequently as a source of bias. This can only be guaranteed where assistance-including the determination of who is entitled to that assistance-is controlled by a neutral body.

In the Katanga and Ngudjolo case, as a remedial action for the prosecutor's "preventive relocation," the pre-trial chamber initially excluded the use of statements, interview notes, and interview transcripts of two of the three witnesses who had been relocated by the prosecution.[594] The pre-trial chamber apparently determined that because no protective measures apart from those provided by the prosecutor were available for the two witnesses, their redacted statements could not be provided to the defense within the time limits established for disclosure.[595]The prosecutor then withdrew the charge of sexual slavery that appeared in the arrest warrants for Katanga and Ngudjolo, apparently unable to support the charge without those witnesses.[596] The Registry subsequently agreed to admit the two witnesses into the ICCPP, and, at this writing, it is anticipated that the prosecutor will reinstate the sexual slavery charge and will add charges of rape and outrages against personal dignity.[597] Importantly, the Registry's decision to admit the two witnesses to the ICCPP appears to have stemmed not from reconsideration of the original risk assessment but rather from new security concerns incurred following the prosecutor's "preventive relocations."[598]

The inability of the prosecutor to go forward with charges of crimes of sexual violence in the Katanga and Ngudjolo case would have been a setback for efforts to ensure that the crimes charged before the court are representative of those committed in the underlying situation: widespread sexual violence was committed during the conflict in Congo's Ituri district. It would have been a setback as well as for long-standing efforts to persuade the prosecutor of the importance of taking gender-based crimes to trial.[599] The pre-trial chamber's initial decision excluding evidence from the witnesses unlawfully relocated by the prosecutor underscores what is at stake for the court if a neutral and independent protection program is not fully supported and maintained by the institution as a whole.

In this regard, Human Rights Watch is concerned that the decision of Trial Chamber I in Lubanga appears to leave the door open to the prosecution to take protection measures for witnesses after the VWU has rejected a referral. Over the dissent of Judge Blattman, the trial chamber "stressed that if the [VWU] properly assesses and rejects referrals to its protection programme, thereafter it is for the referring party to decide to secure any other protective solution it considers appropriate."[600] For all of the reasons above, however, we urge the chamber to move away from encouraging the OTP to implement protective measures independent of those offered by the VWU. As discussed below, however, it is essential that the VWU develop additional protection measures beyond the ICCPP that will equip the court with the flexibility to meet the very real protection needs of victims, witnesses, and others interacting with the court.

We also find the decisions of the Chambers valuable in that they remind the parties that in exceptional cases the registrar's decision rejecting an application for protective measures may be subject to judicial review.[601] We think that this will help to ensure consistency in the VWU's approach and that it is consonant with the Chambers' shared responsibility as an organ of the court for the well-being and security of witnesses.

3. Flexibility in protective measures needed to address scope of protection mandate

Disagreement between the VWU and the OTP over criteria for participation in the ICCPP indicates to us a deeper problem of whether the ICCPP, standing alone, is sufficient to meet the court's protection needs.

It is for good reason that admission to the ICCPP should remain exceptional and that the VWU's threshold for ICCPP admission be high. Relocation is incredibly disruptive for the individual and his or her family. Indeed, it is Human Rights Watch's understanding that some witnesses have refused participation in the ICCPP for that reason. The ICCPP is also resource-intense for the court.

But the court's default for those not admitted to the ICCPP cannot be permitted to be the absence of any field-based protection measures, particularly where such measures may be required on an emergency, but temporary basis. Pre-Trial Chamber I appeared to recognize a gap in the court's scheme of protection for those individuals awaiting the assessment of a referral to the VWU for ICCPP admission in its recent decision on "preventive relocation" by the prosecution in the Katanga and Ngudjolo case, discussed immediately above. The chamber strongly recommended that the VWU develop "provisional measures" that may be taken for a witness or potential witness "subject to a serious threat of imminent harm related to his or her cooperation with the Court" but prior to a full assessment of the prosecution's or defense's application for the witness's admission to the ICCPP.[602] According to Pre-Trial Chamber I, "unless the Prosecution's allegations [of serious threat of imminent harm] are, on their face, fully unsupported, […] in these types of exceptional situations, the need for immediate provisional measures of protection prevails over the need for a comprehensive reassessment by the Registrar of the Prosecution's statement relating to the existence of a serious threat of imminent harm to a witness or potential witness."[603]

While it is Human Rights Watch's understanding that interim relocation has been a measure taken by the VWU at times[604] and has evidently been taken by the OTP acting outside the scope of the VWU's programs, Human Rights Watch endorses the recommendation of the pre-trial chamber that this system be regularized. The formal adoption of such provisional measures would keep the VWU's control over protective measures, would resolve disputes between the VWU and the OTP (which we understand have arisen in the past) as to which body is responsible for bearing the costs of provisional measures,[605] and would extend protections that may exist within the IRS to individuals who are outside that system's geographic boundaries.

While such a system would address interim protection needs pending the outcome of an ICCPP referral, in our view, still more is needed to adapt the court's protection programs to the diversity of existing protection needs. The VWU has recently indicated that refusal to admit an individual to the ICCPP does not leave that individual without protection, but rather reflects its assessment that "the person is adequately protected without the intrusion of the ICCPP."[606] We think it likely, however, that there are victims, victim applicants, witnesses, and intermediaries who do not face threats meriting protection through the ICCPP or who fall outside of the IRS's geographic reach but who, nonetheless, may face threats, which unaddressed, would put them at personal risk and would impede their interaction with the court. Such threats might be addressed by temporary protective measures, including bus fare to stay with relatives for a few days, a change of telephone number, or simply a point of contact within the VWU to discuss and evaluate the credibility of threats.

Human Rights Watch recommends that the VWU develop a range of such protective measures to be applied flexibly. As with the ICCPP, these lesser measures could continue to be sought through referral by the prosecution, the defense, or legal representatives, with a final decision made by the registrar. Given the limited nature of the measures, presumably decisions of the registrar could be made on an expedited basis.

4. Enhancing psychological support to victims and witnesses

The VWU has developed impressive programs of support, including extensive assistance to ensure the welfare of ICCPP participants. As the court's caseload continues to expand, however, the VWU's ability to meet the legitimate support needs of an increasing number of witnesses and victims will be taxed. Indeed, no support services have yet been made available to victims,[607] potentially a far larger pool than witnesses alone, and Human Rights Watch's field research suggests that within the support services provided to ICCPP participants, psychological services are quite limited.[608]

Human Rights Watch recognizes that the VWU faces serious constraints particularly in delivering psychological support. It has limited staff in The Hague to develop programs, few field staff to implement measures, and operates in situation countries with limited existing psychological services. In addition, our research indicates that limited relevant VWU staff resources in the field may be directed toward providing daily living support to ICCPP participants rather than toward making use of their expertise in psychology.

At the same time, however, there are real and pressing psychological needs within affected communities. One NGO staff member in an ICC situation country where mental health awareness and services are limited told Human Rights Watch researchers that some victims suffering nightmares and recurrent thoughts, for example, assume that they must be going insane rather than experiencing common symptoms of post-traumatic stress disorder.[609]

Improving the court's programs of psychological support is a key opportunity to address these needs, meet the court's obligations under article 68(1), and by working through local partners, increase the long-term capacity of psychological services in ICC situation countries. We recommend that the Assembly of States Parties approves additional support staff within the VWU, including staff devoted to support of victims. Other institutional resources could also be marshaled in service of the court's support mandate in the longer term. Projects funded by the Trust Fund for Victims, for example, could help to develop local capacity and to attract other agencies to provide psychological services in areas where such services are few and far between.

5. Ensuring adequate resources for protection and support programs

As should be clear from the foregoing discussion, an effective program of witness and victim protection and support requires intensive investment in staff and other resources. Given the critical importance of protection and support to ensure the availability of witnesses and to provide a meaningful opportunity for victims' participation, the Assembly of State Parties should ensure that adequate resources are provided in the court's budget. Particular attention should be paid to increasing staff levels within the VWU to address the protection and support needs of victims.

In addition, Human Rights Watch has consistently emphasized the importance of enhancing the presence of field-based protection staff as part of a broader strategy of court-wide "field engagement" (see generally Part IV, above). VWU staff in the field can be an important source of information for witnesses and victims, including explaining to individuals what protection is available from the court and the limits of that protection, to ensure informed consent as to participation in investigations and court proceedings. In addition, field-based staff would be essential to developing a more flexible and timely approach to protection. Human Rights Watch recommends that the VWU continue to actively seek to locate positions in the situation countries and that the Assembly of States Parties funds such positions accordingly.

VII. The Role of Victims in ICC Proceedings

A. Overview

At the International Criminal Court, victims have the opportunity to express their own interests in proceedings beyond giving testimony as witnesses for the parties. Under the Rome Statute, victims who have satisfied the criteria to be considered participants can present their "views and concerns" in proceedings, provided that their participation is consistent with the rights of defendants.[610] The participation regime is related but distinct from the reparations procedure for victims (discussed in more detail in part VII.E below). This underscores that victims' participation in proceedings to bring perpetrators to justice is valuable in its own right and not just for the purpose of enabling victims to claim reparations.

The inclusion of victims as participants represents a positive shift from the International Criminal Tribunals for the former Yugoslavia and Rwanda, where the role of a victim is confined to that of witness. By engaging victims in a more proactive role in proceedings, the ICC has the potential to provide a "link" between proceedings in The Hague and members of affected communities on the ground and, thus, to make the court's proceedings more relevant to them. The formal recognition of victims as participants can cultivate their sense of investment in ICC proceedings, provided that their role is realized in a meaningful way.

That is not to suggest that including victims as participants in proceedings is an easy task. The provision in the Rome Statute allowing for victims' participation reflects the influence of civil law criminal systems, which generally allow victims to play an active and central role in prosecutions. However, the ICC's legal structure is a hybrid of common and civil law criminal justice systems, which means that the role of victims and the rights afforded to them in ICC proceedings are more modest. Indeed, unlike in many civil law jurisdictions, victims are not parties in ICC proceedings.[611] Further, the hybrid nature of the court's legal structure means that there is no precedent for the manner in which participation can and should be realized. There are a number of ambiguities in the text of the ICC's legal instruments, which means that the Chambers have had to develop many of the fundamental principles-such as who is eligible to participate and the modalities of doing so-from scratch. The court's resulting jurisprudence is complicated and contentious, particularly among the prosecution and the defense.

In addition to the significant legal challenges, the court faces practical difficulties in implementing victims' participation. To ensure that the underlying purpose of the victims' participation regime-giving victims a voice in criminal proceedings-is effectively realized, it must be inclusive in practice. This presents challenges in terms of managing participation since, as anticipated by the drafters of the Rome Statute, the nature of the crimes in the ICC's jurisdiction means that there may eventually be hundreds, and possibly thousands, of victims in a particular case (although this has not yet happened). Further, in light of the potentially numerous victims, the court must navigate the tension between making their participation meaningful while at the same time safeguarding the defendant's rights to a fair and expeditious trial.

To facilitate his or her access to the court and its proceedings, a victim can choose to have a legal representative.[612] While individual representation is possible, the court can ask victims or particular groups of victims "to choose a common legal representative or representatives" to ensure the effectiveness of proceedings.[613] For victims who have applied to be participants, the court can make such a request when deciding on their applications.[614] If the victims are unable to make a selection, the court can ask the Registry to do so[615] or can nominate the representative itself when it is required in the "interests of justice" (with assistance from the Registry).[616] Both the court and the Registry have to take measures to avoid conflicts of interest between victims.[617] "A victim or group of victims who lack the necessary means to pay for a common legal representative" may receive financial assistance from the Registry.[618]

The ICC's institutional structure reflects its commitment to facilitating victims' rights in proceedings. The Registry is in charge of operationalizing this crucial function. There are two main offices aimed at supporting the realization of victims' rights: the Victims Participation and Reparations Section (VPRS) and the Office of Public Counsel for Victims.[619] The VPRS plays a pivotal role in fulfilling the Registry's obligation to "bridge" the gap between victims and the court by administering the application process for victims to participate in proceedings. The VPRS also assists victims in organizing their legal representation before the court,[620] which includes referring victims to the list of counsel in order to make a selection.[621] In addition, the VPRS is responsible for fulfilling the Registry's obligations to facilitate the participation of victims, such as notifying victim participants of the court's decisions that may have an impact on their interests and taking gender-sensitive measures to facilitate the participation of victims of sexual violence at all stages of the proceedings.[622]

The Office of Public Counsel for Victims is an independent office that operates under the Registry for administrative purposes only.[623] Its main task is to provide support and assistance to victims and their legal representatives, which includes legal research and advice and appearing before the court in relation to specific issues.[624] This support can extend to unrepresented applicants for victims' participation.[625] In addition, the court can in certain circumstances appoint a member of the OPCV to act as the legal representative for a victim or victims.[626] The respective roles of the VPRS and the OPCV in the victim's participation regime are outlined in more detail below.

This section provides a brief overview of the complex system of victims' participation currently in operation at the ICC. We have also outlined the opportunities under the Rome Statute for victims to submit observations in an ad hoc manner in proceedings even if they have not been afforded the status of "victim participant."

In addition, Human Rights Watch has several concerns regarding the meaningful implementation of victims' rights in practice. For example, in the Democratic Republic of Congo, Uganda, and Chad, an inadequate outreach strategy to date has left many victims unaware of the possibility of participation and, of those who are aware of victims' participation, many are ill-informed about its operation in practice. Further, the intermediaries (such as representatives of local nongovernmental organizations) used by the court to convey to victims information about the application process need more assistance from the court-both in terms of financial assistance and better training-to effectively operationalize the complex participation regime within affected communities. These concerns and our recommendations to address some of them are outlined in more detail below.

B. The legal regime of victims' participation

To be a participant in proceedings, an individual must first satisfy the legal requirements to be considered a "victim." In particular, the individual must show the following: 1) he or she is a natural person or is a representative of an eligible organization; 2) he or she suffered harm; 3) the underlying crime that resulted in this harm must fall within the jurisdiction of the court; and 4) the harm results from the commission of these crimes.[627]

According to the chamber, harm will be considered as "resulting from" the alleged incident when the spatial and temporal circumstances of the harm and the occurrence of the incident seem to overlap, or when they are at least compatible and not clearly inconsistent.[628] One instance of harm is sufficient to meet this threshold, and circumstantial evidence and other "indirect proof" may be acceptable.[629] The court will not assess the credibility of the harm put forward-meaning whether the applicant is telling the truth-but will rather ensure that the victim's account of the events corresponds with information in official reports (in the situation)[630] or with the charges alleged (in the case).[631] Indeed, the commission of ICC crimes may result in hundreds, and possibly thousands of victims; evaluating the credibility of even a fraction of the applications to participate in proceedings in a definitive manner could render the entire scheme unworkable. Moreover, it is also not clear how the judges would investigate the truth of the underlying facts.

Once an applicant satisfies the requirements to be considered a victim under rule 85, the court must then assess whether his or her personal interests are affected and, if so, whether participation is appropriate.[632] These criteria are assessed differently at the situation and case phases.

We have provided below a brief summary of the regime of victims' participation at both the situation and case phases. In this regard, we note that a number of the underlying assumptions to establish the threshold for victims' participation is being appealed. The outcome of these appeals may have significant implications for the operation of the regime in both the situation and the case, several of which we have flagged below. Depending on how these issues are decided, these appeals may have the impact of limiting participation at the situation phase and of expanding participation at the case phase, contrary to the trend established by the pre-trial chambers to date. At this writing, the Appeals Chamber had not yet rendered any decisions.

1. Situation phase

Article 68(3) of the Rome Statute confers on the court the discretion to determine the stage and manner in which victims are allowed to participate in proceedings in order to submit their "views and concerns" relating to their personal interests.[633] The court has used this discretion as a basis for allowing victims to participate in the situation phase of ICC proceedings ("situation victims"). The "situation" phase for the purposes of victims' participation appears to refer to the period after the prosecutor has opened an investigation and has, therefore, made the initial assessment that the crimes alleged are admissible under the ICC's jurisdiction (since to be a victim under rule 85, the harm suffered must fall within the jurisdiction of the court).[634]At present, there are 155 situation victims: 135 in the DRC situation, 9 in the Uganda situation, and 11 in the Darfur situation.[635]

a. Satisfying the harm and personal interests criteria

To be considered a victim at the situation phase, the pre-trial chamber must have "grounds to believe" that the applicant has suffered harm as a result of an ICC crime during the temporal and territorial limits of the situation.[636] The court (on its own initiative) will use official reports, such as United Nations reports that document incidents in which ICC crimes may have been committed, to make this evaluation.[637] The judges will seek to ascertain that the description of harm in the application corresponds broadly with the timeline of victimization in a specific place and time, as documented in these independent international reports.

There is no definition of "personal interests" in any of the ICC's legal instruments. As such, the meaning of this term has been sketched out by the court in its jurisprudence. According to the chamber, the personal interests of a victim are generally "triggered" (that is, brought to bear) at the investigation stage since the participation of victims "can serve to clarify the facts, to punish the perpetrators of crimes and to request reparations for the harm suffered."[638] Essentially, for an individual who meets the criteria of victim, it appears that there is a presumption that their personal interests are affected at the situation phase.

In this way, a victim is granted a "procedural status of victim," meaning that he or she is accepted as a victim participant in a general sense in the situation. The pre-trial chamber does not evaluate his or her personal interests beyond this initial assessment. However, this does not mean that an individual who has been granted the "procedural status of victim" can submit his or her "views and concerns" automatically. It is up to the court to consider whether participation is appropriate and, if so, to outline the precise modalities in a manner that does not infringe on a defendant's fair trial rights. The court has appointed ad hoc counsel to represent and safeguard the interests of the defense in relation to discrete issues that may arise in the situation phase.[639]

b. Examples of modalities of participation

In terms of modalities, the pre-trial chamber has outlined several specific examples of proceedings in the situation where victims could potentially participate. While not exhaustive, these examples are meant to facilitate the predictability of proceedings and ultimately the certainty and effectiveness of victims' participation.[640] The most significant opportunity for situation victims to participate in proceedings relates to the prosecutor's decision not to initiate an investigation or to prosecute a case under article 53 of the Rome Statute.

The prosecutor's decision under this article is subject to review by the pre-trial chamber, upon request of either the state party making the referral or the Security Council if the latter referred the situation.Upon review, the chamber can request the prosecutor to reconsider his decision.[641] The pre-trial chamber can also review the prosecutor's decision not to proceed on its own initiative if the latter made the decision based solely on the "interests of justice;" in those instances, the decision of the prosecutor is only effective if confirmed by the pre-trial chamber.[642] The "views and concerns" submitted by victims can provide the chamber with an alternate source of information (in addition to that provided by the prosecutor) in deciding whether to request the prosecutor to reconsider his decision[643] or in refusing to confirm his decision not to proceed.[644]

Situation victims also have a role in other proceedings that may be initiated by the pre-trial chamber. For example, when considering the adoption of protective measures for victim participants, the court can solicit their "views and concerns" as to whether such protection is necessary and whether the measures being contemplated are appropriate. In this regard, all victims-including those in the case and situation phases-have a fundamental interest in maintaining their security.[645]

According to Pre-Trial Chamber II, the "views and concerns" of situation victims may also be relevant in the court's assessment relating to the preservation of evidence. Under article 56(3), the court has the discretion to take measures to preserve evidence at risk of being destroyed or otherwise rendered unavailable.[646] In addition, article 57(3)(c) of the Rome Statute emphasizes the court's authority to preserve evidence "where necessary."[647] In deciding whether to authorize the prosecutor to take these steps, it could solicit the "views and concerns" of the situation victims, which could include information about the kinds of crimes that have been committed and about their gravity. To the extent that this information relates to ICC crimes, it may be relevant in any subsequent review of the prosecutor's decision not to investigate or prosecute under article 53.[648]

The chamber's assumption that personal interests are affected in general at the situation phase-which confers on victims the "procedural status of victim"-has been appealed by both the Office of Public Counsel for the Defence (acting as ad hoc counsel for the defense in relation to victims' applications to participate at the situation phase) and the Office of the Prosecutor in the Darfur and DRC situations.[649] Both parties have argued for a stricter application of the interpretation of "personal interests," where the chamber systematically assesses a victim's "personal interests" in specific proceedings (as opposed to making one evaluation at the outset) to determine whether their interests are actually affected.If so, only then can the victim be eligible to participate in specific proceedings. The court must then determine whether participation is appropriate and, if so, the precise modalities. At this writing, no decision had been rendered.

2. Participation in a case

a. Pretrial proceedings

i. Satisfying the harm and personal interests criteria

The threshold for evaluating harm in order to be considered a victim under rule 85 is different for individuals who want to participate in a case, meaning proceedings following the issuance of an arrest warrant in which specific allegations of ICC crimes have been lodged against an individual defendant. The pre-trial chamber requires the applicant to show that there are "reasonable grounds to believe" (as opposed to the standard of "grounds to believe" used in the situation phase mentioned above) that the harm suffered is directly linked to the crimes set out in the arrest warrant.[650]Eligible applicants can include the family members of the victim who suffered direct harm.[651]In establishing a link to the crimes alleged against an individual defendant, in most cases, an individual who meets the requirements to be considered a victim under rule 85 has illustrated his or her personal interest.[652] At this writing, there are 73 case victims in 3 cases: 4 victims in the Lubanga case, 55 victims in the Katanga and Ngudjolo case, and 14 victims in the case against Kony, Otti, Odhiambo, and Ongwen.[653]

ii. Examples of modalities of participation: Confirmation of charges hearing

The manner in which victims' participation is realized in pre-trial proceedings is assessed on a case-by-case basis. In the confirmation of charges hearing in the Lubanga case in November 2006, there were four victims who were recognized as participants. The court allowed all of these victims to participate anonymously, meaning their identities were not disclosed to the public or the defense in the confirmation hearing because of safety concerns.[654]At the same time, because of their anonymity and to preserve the rights of the defendant, the chamber restricted the scope of their participation. The legal representatives were allowed to make opening and closing statements at the hearing in addition to written submissions.[655] Other oral interventions required permission from the chamber.[656] Further, these anonymous victims could only access the public documents in the proceedings.[657] The pre-trial chamber in the Katanga and Ngudjolo case adopted similar modalities for the participation of its anonymous victims in the confirmation of charges of that case, which will begin in June 2008.[658]

In the Katanga and Ngudjolo case, the chamber also outlined the modalities of participation for non-anonymous victims, meaning victim participants who want to keep their identity from the public but not the defense. For example, non-anonymous victims have the right to have access, prior to and during the confirmation hearing, to the record of the case kept by the Registry, including to the evidence filed by the prosecution and the defense.[659] Other rights include: the right to make submissions on all issues relating to the admissibility and probative value of the evidence on which the prosecution and defense intend to rely at the confirmation hearing, and the right to examine such evidence; the right to examine witnesses (subject to certain limitations); the right to attend all public hearings; and the right to make oral and to submit written motions in relation to all matters other than those in which the victims' intervention has been excluded by the Statute and the Rules.[660]

b. Trial proceedings

i. Satisfying the definition of victim and illustrating personal interests

In the Thomas Lubanga case, which is the only case at this writing where charges have been confirmed, a majority of judges in the trial chamber have departed from the pre-trial chamber's initial decisions about participation in the case phase and have adopted a more expansive approach regarding the link between the harm suffered and the crimes alleged. In a decision rendered on January 18, 2008, the majority held that rule 85 "does not have the effect of restricting the participation of victims to the crimes contained in the charges" confirmed by the pre-trial chamber.[661] As such, "a victim of any crime falling within the jurisdiction of the Court can potentially participate."[662] This threshold is considerably lower than that articulated by the pre-trial chamber, which, as outlined above, requires a link between the harm specified and the crimes alleged in the arrest warrant.[663]

However, according to the majority, not all individuals who meet the threshold of victim will be eligible to participate. A victim must also illustrate either that a) there is a "real evidential link" between him or her and the evidence that the court will be considering in the trial, leading to the conclusion that the victim's personal interests are affected; or b) the victim is affected by an issue arising during the trial because his or her personal interests "are in a real sense engaged by it."[664] In order for the chamber to make this assessment, the victim will be required to show, in a separate discrete written application, the reasons why his or her interests are affected by the evidence or issues arising in the case and the nature and extent of the participation that he or she seeks; these applications will be considered on a case-by-case basis.[665] They must also be considered in light of the fair trial rights of the accused. Both Lubanga's defense and the OTP have appealed the majority's more expansive approach; at this writing, the Appeals Chamber decision had yet to be rendered.[666]

The chamber's decision to broaden the category of victims who can participate in the case may in part be an effort to mitigate the negative consequences of the limited set of charges in the Thomas Lubanga case (as mentioned in part II.C.2, above, Thomas Lubanga is charged with enlisting and conscripting children under the age of 15 years as soldiers and with using them to actively participate in hostilities in the Ituri conflict in 2002-2003).[667] In light of the pre-trial chamber's threshold for participation, the class of victims that can participate in the case is similarly narrow-only child soldiers and their families are eligible. By contrast, the trial chamber's decision seems to open up the participation regime to a potentially broader class of victims.

However, Human Rights Watch is concerned by the lack of clarity regarding how the court will assess a victim's personal interests: there is no definition of a "real evidential link" or how to evaluate whether a victim's personal interests "are in a real sense engaged" by evidence presented at trial. Sources that we interviewed in the DRC and Uganda indicated that victims' participation was already difficult to organize and explain on the basis of the pre-trial chambers' categorization of situation and case victims.[668] The uncertainty inherent in the new threshold will likely add to these difficulties and may ultimately have the unwelcome effect of compromising the implementation of victim's participation on the ground.[669] Further, requiring an additional application from victims to illustrate how their personal interests are affected at different stages increases the burden on victims in what is already considered a lengthy and confusing application process. Instead of being more inclusive, the new threshold may, in practice, result in disenfranchising victims.

ii. Examples of modalities of participation

Once the trial chamber has decided that a victim meets the threshold to participate, it will then decide whether participation is appropriate and consistent with the defendant's fair trial rights. Examples may include the right to consult the record of proceedings, including the index,[670] and the right to be notified of all public proceedings and filings before the court.[671] This may, in certain circumstances, include access to confidential filings.[672] In addition, the chamber has held that victims may also be eligible to submit evidence to assist the court in "the determination of the truth" under article 69(3) of the Rome Statute, which may include evidence in relation to the guilt or innocence of the accused.[673] This latter ground is also under appeal which, as noted above, is still pending at this writing.

Human Rights strongly supports the chamber's efforts to make participation for victims meaningful. At the same time, we are concerned that vesting victims with the right to submit evidence, combined with the broad participation criteria outlined above, may have a detrimental impact on the defendant's fair trial rights. There is a danger that in submitting evidence to the court, which could include evidence relating to the accused's guilt or innocence, victims could, in essence, become "second prosecutors." This is particularly problematic because under the chamber's threshold outlined above, victims who are not directly linked to the charges may be permitted to participate in trial proceedings.

For example, a victim could submit evidence showing that one of Lubanga's alleged child soldiers ("X") raped him/her. It could be argued that there is an evidential link: the victim's evidence shows that X was indeed a child soldier. At the same time, the evidence shows other "bad acts" that could be attributed to Lubanga. Of course, he has the right to respond to this prejudicial evidence, but the burden in doing so is onerous since the evidence is outside of the charges alleged. The chamber's decision essentially creates more opportunities for prejudice to the detriment of the accused.

In this regard, the chamber has emphasized that it "will at all times ensure that this course does not involve any element of prejudgment on the issue of the defendant's guilt or innocence, and generally that it does not undermine the defendant's right to a fair trial."[674] However, Human Rights Watch is concerned that despite the chamber's efforts to the contrary, cumulatively, the potentially prejudicial evidence submitted by victims could ultimately have a detrimental impact on the perceived and actual fairness of the trial.

In addition, there is a risk that the decision may raise expectations in terms of who will be allowed to participate in the proceedings. In practice, however, the need to protect the rights of the accused may ultimately result in rendering this participation ineffective or meaningless. This could add to existing frustrations about participation among potential victims in affected communities.

C. Rights of victims in proceedings outside of the participation regime

The Rome Statute provides other opportunities for victims to submit observations in proceedings outside of the participation regime. Under article 15(3), victims can make representations to the pre-trial chamber in proceedings where the prosecutor has used his proprio motu powers to conclude that there is a reasonable basis to open an investigation in a situation and is seeking permission from the chamber to do so.[675] The victims' representations can provide factual and legal elements for the decision to authorize the investigation into the situation, to the extent that these victims claim to have suffered harm resulting from ICC crimes.[676] The prosecutor is obliged to inform "all victims known to him or her or to the Victims and Witnesses Unit, or their legal representatives."[677] Examples of victims who fall under this category include victims encountered by the prosecutor in the course of his investigation, victims who have contacted the Victim and Witness Unit because of security concerns, as well as victim participants.

In addition, the court has an obligation to notify a broader class of victims "who have communicated with the court" in relation to specific proceedings.[678] In particular, the court must notify victims "who have communicated with the court" in a situation (in relation to the prosecutor's decision not to initiate an investigation under article 53) or in a particular case (about the prosecutor's decision not to prosecute a case under article 53 and the decision to hold a hearing to confirm charges against a suspect).[679] The purpose of informing these victims is to allow them to apply to become participants.[680]

D. Implementing the victims' participation regime in practice

The section above outlines the legal difficulties associated with developing a meaningful and manageable regime for victims' participation. The court also faces significant challenges in developing the practical means necessary to implement the regime on the ground. Many victims in affected communities have been displaced en masse because of the underlying conflict and may have lost all their documents and possessions. Some live in remote locations, making it difficult to reach them and for them to access information about the court. They may also face real threats to their security.

Unfortunately, over the past five years, the Registry has faced a lot of internal and external difficulties in developing a system to operationalize victims' rights. For instance, in part because there were no significant judicial decisions until early 2006 that specified which victims could participate, the VPRS struggled with the delicate task of conducting outreach on participation rights without creating false expectations. In any event, this outreach was limited: as discussed in other parts of this report, the ICC did not have a presence in the field in its first years and the VPRS did not have field-based staff until 2006 in both the DRC and Uganda, which greatly impaired efforts in this regard.[681] In addition, the form for participation was not finalized until early 2006.

Nonetheless, there has been some progress. As part of the court's Strategic Plan, the court is currently developing a victims' strategy aimed at guiding its efforts to promote meaningful participation.[682] Moreover, while to date only a limited number of victims have been recognized as participants, their interventions have made an important impact. Indeed, the opening of the confirmation of charges hearing in the Lubanga case illustrated how much victims can bring to the proceedings by grounding the proceedings in the real experiences of victims of ICC crimes and in the suffering that they must endure in their daily lives because of these crimes. Their participation was a strong reminder for the court of its purpose: to bring justice to victims of the worst crimes.

1. Application procedure for victims' participation

The Victims Participation and Reparations Section administers the application process for victims' participation.[683] Since the VPRS does not make direct contact with victims in this process, staff members train representatives of local NGOs and other community leaders on the participation and reparations regimes to act as intermediaries with victims. These intermediaries are then supposed to disseminate relevant information and the respective application forms to members of affected communities.

The VPRS developed a form, which was approved by the Presidency in March 2006, to facilitate participation. It is not obligatory to use this form to apply to participate, but it is strongly advised to do so since the form canvasses all of the relevant information required for an application to be considered complete. The form for victims' participation, which is 17 pages in length, requests information about the applicant's identity (including supporting documentation), a description of the harm suffered and of the incident that caused it, and information on the stage of the proceeding in which the victim wishes to participate, among other details.[684] In addition to explaining the form, intermediaries can provide assistance to victims in filling it out.

We note that the application form and its accompanying explanatory booklet are only available in French and English.[685] The VPRS has been considering for some time the feasibility of translating the forms into local languages. The reason for not having done so until now is related to capacity: processing completed applications in local languages would require the VPRS to either employ more staff who speak local languages or to have more translation capacity, both of which the ICC lacks at present.

Human Rights Watch believes that translating the forms and the explanation booklet into local languages (even while requiring, at least initially, that they be completed in either English or French) is essential to make the application process more accessible to victims and urges the VPRS to do so. Indeed, local NGO representatives that we interviewed in Ituri who were acting as intermediaries for the court on victims' participation told us that they often needed to translate the questions for the victims that they are assisting anyway, sometimes in an approximate way.[686] Another source told us that it would increase the confidence of victims in the process if the questions on the form were in a language that they could understand.[687]

The intermediaries collect the completed forms and submit them to the VPRS representative in the nearest field office in the situation country. As noted in the field engagement section above, since field offices are sometimes located far from affected communities, the applications may have to be sent through the mail. This can pose difficulties for victims and local NGOs who do not have the means to pay for postage (and the postal system may in any event by unreliable in situations of ongoing conflict). The VPRS has tried to facilitate the collection of forms by traveling to the regions where affected communities live every few months to collect them.[688]

If there is basic information missing in the form (such as identity information or supporting documentation), the VPRS consults the intermediary who submitted the form to obtain the information from the victim.[689] The forms are forwarded to VPRS staff members in The Hague who prepare a report on the applications. At this same time, the applications are also forwarded to the prosecution and defense.[690] The VPRS report is submitted to the relevant chamber, together with the individual applications.[691] The relevant chamber makes a determination on the completeness of the applications and whether the applicants are accepted as participants.[692] Applicants who are rejected can submit a fresh application later in the proceedings.[693]

Some of the applicants may already have a legal representative at the stage of the application being received in The Hague, for example from an NGO.[694] For unrepresented applicants, the pre-trial chamber has designated the Office of Public Counsel for Victims to provide support and assistance.[695] In fulfilling this function, the OPCV travels to the field to meet with intermediaries and victims to provide assistance as needed. The OPCV continues to provide this support until the applicant is granted the "procedural status of victim," at which time he or she is eligible, if indigent, for financial assistance paid by the court to hire a legal representative.[696]

2. Shortcomings in the implementation of victims' rights

a. Insufficient outreach by the court: Confusion about victims' participation

We note the Registry's practice of not soliciting applications for participation or reparations from potential victims directly. Nonetheless, we wish to underscore that the court still has an obligation to provide objective information about the participation and reparations regimes. Unfortunately, in the early years of the court, this was lacking, and at the time of our visits to the DRC, Uganda, and Chad in 2007, it was evident that more could be done.[697]

In the DRC, we documented a marked lack of information about victims' participation and reparations at the ICC in villages surrounding Bunia, even on the part of educated individuals.[698] Many people there had never heard of the possibility of victims' participation and reparations at the ICC. In Bunia, sources that we interviewed conveyed the rumor that NGOs were being paid to find victims and would fabricate victims if necessary to get funding from the court or international NGOs.[699] Similarly, in Uganda, there was widespread lack of understanding. Moreover, at least one local government official suggested to Human Rights Watch researchers that the ICC is using victims' participation to encourage Ugandans' support for the ICC because participation is one way that reparations may later be obtained.[700] In Chad, none of the refugees, representatives of international humanitarian organizations, or United Nations High Commissioner for Refugees staff with whom we spoke were aware of the possibility of victims' participation.[701]

It is clear that more efforts are needed in all of the country situations to provide general information about victims' participation to the general public and victims in affected communities. In Uganda, for example, we note that the court's Outreach Unit in conjunction with the VPRS enhanced efforts in 2007 to inform local populations about victims' participation and reparations. As the court increases its level of engagement among affected communities in all country situations, we urge the VPRS to continue coordination with the court's Outreach Unit so that information about victims' participation is included more systematically and strategically in its outreach events.

b. Improving engagement with local intermediaries

i. Substantive support: More training needed

As discussed earlier, the court relies heavily on intermediaries such as representatives of local NGOs to disseminate information about the participation and reparations regimes on its behalf. These intermediaries also help applicants fill out the respective forms, which is important since the length and complexity of the form may, in many instances, make it impossible for victims to otherwise apply. Further, because the application forms are only available in French and English, as noted above, intermediaries provide essential assistance to members of the population who only speak local languages.

At the time of our visits to the DRC and Uganda, VPRS staff had conducted trainings for local intermediaries to explain the participation and reparations regimes in more detail and to provide the respective forms. Nonetheless, we found that there was still confusion about victims' participation among the intermediaries that we interviewed. In the DRC, for example, some NGO representatives did not have a clear grasp of fundamental nuances in the complicated participation regime, such as the difference between participation at the situation and case phases.[702] Others had questions about whether the application form would be shared with the defense, which can have implications for the security of the victims that they are assisting.[703] Most representatives that we interviewed said that they still had questions about some aspects of the forms and would welcome further training.[704]

In Uganda, our discussions with a number of representatives of nongovernmental and community-based organizations revealed that not all of them had even heard of victims' participation. Even among those that had, there had been a lot of confusion concerning what victims' participation really involves. To an extent, confusion about victims' participation is understandable since, as a common law country, Uganda does not have a history of victim involvement in judicial proceedings beyond the role of witness. However, in 2008, the court's plans reflect very few events to "broaden understanding of the ICC among VPRS intermediaries in [n]orthern Uganda."[705] The extent of misinformation and negative opinions about victims' participation outlined above suggests that the court should consider intensifying efforts in that regard.[706]

The result of this confusion is that a substantial number of the application forms are not filled in properly.[707] Often, key details, which are essential for judges to make a determination on the eligibility of the application, are omitted. For example, an applicant may state that her house was pillaged or her husband killed without explaining that there was an attack on her village on a specified date by a specific assailant.[708] As noted above, staff in the VPRS can assist by doing a first screening of the forms and by contacting intermediaries about basic missing information. However, it is beyond the VPRS's mandate and capacity to offer legal advice about how to fill in the form.[709]

While the OPCV has been appointed to provide assistance to unrepresented applicants, this assistance is only available after the forms have been forwarded to The Hague, by which time a significant time may already have passed since the application was completed. The time that it takes to find the intermediary, to locate the victim, and to seek additional information or to clarify existing details makes this process resource-intensive and lengthy. In this regard, we note that if the OPCV continues to provide substantial support to victim applicants, it will likely require additional resources, including staff in the field and an increased travel budget.

To address some of the difficulties discussed above, Human Rights Watch believes that the court should improve both the content and the frequency of the trainings that it offers to intermediaries. In terms of the content, we urge the VPRS to consider developing a module in its training that provides examples of some of the most frequent mistakes made in filling out the form and that provides guidance as to how to avoid or rectify them. Similarly, the VPRS could develop a short "user-friendly" document that could serve as a "checklist" for intermediaries in helping applicants fill out the substantive parts of their applications, notably on the harm suffered. This checklist would usefully complement the booklet that the ICC has produced on victims' participation and that offers little detail on that aspect.[710] In developing this document, we urge the VPRS to work closely with the OPCV and current victims' legal representatives in light of their experience in helping applicants provide missing information and otherwise to facilitate the processing of their applications. The information provided in the training and in the proposed checklist should be regularly updated and conveyed to intermediaries.

Additional training is necessary for intermediaries on other aspects of victims' participation. Outlining the "ethics" of facilitating victims' participation and sharing a list of some of the "dos and don'ts" with intermediaries on the way that they interact with victims is of central importance. For example, one source in the DRC told Human Rights Watch researchers that he thought that it was necessary to "make a little gesture"-meaning providing gifts-to encourage victims to participate.[711] Such actions can feed the perception that the ICC is trying to "buy" victims in affected communities.

We note that the VPRS staff have demonstrated impressive commitment and have made efforts to improve the implementation of victims' participation on the ground. For instance, in Uganda, we were told that field staff had made themselves available to answer questions about participation and reparations.[712] Similarly, Human Rights Watch researchers were told that the VPRS staff in Kinshasa have sought to identify recurrent mistakes by the same intermediary and have called the intermediaries to discuss and address these.[713] These are positive developments and should be continued and replicated in relation to all of the ICC's country situations to the extent that this is not already the case.

ii. Regular updates needed on the status of applications

One important source of frustration that Human Rights Watch researchers documented is the delay between the filling in of forms and decisions on applications by Chambers. In some instances in the DRC, intermediaries told us that one-and-a-half or two years had elapsed since they first sent in application forms.[714] We, therefore, urge VPRS staff to regularly inform intermediaries of the status of the applications submitted, even if there are no new developments to report. Keeping intermediaries-and therefore victims-informed can help temper disappointment and frustration that can justifiably emerge in light of the lengthy delays in processing applications for participation.

iii. Establishing guidelines for financial support

Another issue that was raised prominently among the intermediaries that we interviewed in the DRC and Uganda as an obstacle to their providing assistance was the lack of financial support from the court to do this work. We wish to underscore that this process is both resource- and time-intensive. Intermediaries must visit victims in remote areas, sometimes hours away by vehicle. To make copies of identity documents to accompany the form, for instance, means that the intermediary may need to travel to and from where a photocopier is available, usually the largest town in the region. At the time of our visits, the court did not reimburse any of these costs. As one NGO representative in Bunia stated, the general perception is that "they are always looking to us to do the work" ("Ils nous invitent toujours à travailler"-implying that the court is always asking them to work for free).[715] This criticism was echoed among intermediaries that we interviewed in Uganda.[716]

As stated earlier, the ICC essentially relies on these intermediaries to implement its victims' participation and reparations regimes on its behalf on the ground. As a result, these intermediaries are acting as an "extended arm" of the court, and Human Rights Watch believes that they should be entitled to a measure of financial assistance from the court to cover the costs of doing so. We urge the court to establish and to consistently apply transparent guidelines in this regard.

iv. Maintaining the security of intermediaries

The ICC operates in situations of instability or ongoing conflict, often in highly polarized societies where feelings about the justice process are similarly divided. In this context, those perceived to be collaborating with the court, in whatever function, can become the targets of threats.[717]

The court should be mindful that its close collaboration with intermediaries can compromise the latter's safety among those who oppose the ICC. Indeed, risks and threats are not rhetorical and must be taken seriously. Fortunately, there have been no incidents of physical harm to date. However, several local NGO representatives in Ituri acting as intermediaries for the court on victims' participation told Human Rights Watch researchers that they had been verbally threatened (in person or by phone). This is in part because working with victims is viewed by the Hema community in Ituri as gathering evidence against Lubanga (a Hema). For example, one NGO representative reported having been approached at his house by a militia officer and told that he had better "drop what I was doing, because the white men would leave and they would stay among themselves, Iturians, and settle scores."[718] Ensuring intermediaries' safety may, therefore, require the court to proactively seek to identify and catalyze efforts to protect these actors from threats that arise.

E. Reparations and the Trust Fund for Victims

The inclusion of reparations for victims within the ICC's mandate, and the creation of the Trust Fund for Victims, both represent a major step forward in international justice. Under the Rome Statute, reparations include, but are not limited to, restitution, compensation, and rehabilitation.[719] To this end, the court may order a defendant to pay reparations, or if the defendant is indigent, use the funds raised by the TFV. The TFV, based on its expertise, can advise the court about the best way to implement these reparations. In addition, the TFV can provide assistance to victims prior to the conviction of a defendant. The manner in which reparations and assistance are provided to victims is addressed in more detail below.

1. Court-ordered reparations

Under article 75 of the Rome Statute, the process of obtaining court-ordered reparations is generally initiated by the victims themselves.[720] This can include certain organizations in addition to natural persons.[721] Victims apply using the 19-page form developed by the VPRS.[722] As with the forms for participation, the VPRS does not make direct contact with victims in this process so that staff members train representatives of local NGOs and other community leaders to act as intermediaries with victims and to disseminate relevant information. Consistent with the recommendation made in relation to the participation regime, Human Rights Watch believes that the reparations form should be translated into local languages to make it more accessible to victims. We also wish to underscore that it is essential to provide intermediaries with sufficient training, financial assistance, and security as needed to conduct this vital work on the court's behalf.

As noted earlier, the reparations regime is separate and distinct from victims' participation. A victim participating in the proceedings might not necessarily seek reparations, and conversely it is possible to only take part in reparations hearings and not the rest of the proceedings. However, in practice there may be overlap. Indeed, Trial Chamber I has indicated that reparations proceedings for victims in the Lubanga case will be held during the trial, in part to avoid unnecessary hardship or unfairness to the witnesses by forcing them to provide evidence twice.[723] In reparations proceedings, the court is required to consider representations from victims or their legal representative (as well as the convicted person, states, and other interested persons) and may enlist the aid of experts in order to determine the appropriate scope and form of reparations.[724]

Reparations orders are subject to appeal within 30 days.[725] The court is empowered to seek several types of state cooperation in order to ensure that adequate funds exist so that reparations orders can be fulfilled. These include requests to states for the tracing and freezing or seizure of assets and property of defendants.[726] In practice, however, it is more likely that the court will make collective awards since there may be hundreds, and possibly thousands of victims in each case.

In order to ensure that reparations will reach the intended beneficiaries, the court has the authority to make use of the TFV to disburse awards in some cases. This may arise where the court must deposit individual awards in the TFV because it is impossible or impracticable to make them directly to victims at the time. It may also be necessary where the court makes an order for a collective award-such as an order to benefit an entire community-and the scope of such an award or the form that it takes makes the TFV better suited to dispense it.[727]

2. The TFV's assistance to victims using "other resources"

The TFV also has "other resources," meaning funds other than those from reparations awards or fines and forfeitures, at its disposal. These "other resources" are funds from voluntary contributions and those donated by states parties, non-states parties, individuals, and foundations (donations from the latter require that the donor organization's mandate does not conflict with that of the TFV or that the organization is not otherwise questionable).[728] The TFV's "other resources" can be used to complement reparations orders but can also be used to provide interim assistance to victims and their families who have suffered physical, psychological, or material harm.[729] Unlike reparations ordered by the court under article 75, assistance from "other resources" is not limited to victims of crimes committed by convicted defendants and can go to victims of any crime within the court's jurisdiction.[730] The TFV, therefore, has greater flexibility to provide assistance to a broader class of victims than is available through reparations alone, assistance that may be timelier since victims do not have to wait for specific defendants to be convicted by the ICC.[731]

a. Navigating the tension between the TFV's and the ICC's respective mandates

The TFV is generally independent of the court in deciding the form and scope of assistance given with its "other resources." At the same time, its mandate to specifically assist victims of crimes within the ICC's jurisdiction is part of what sets it apart from other organizations and humanitarian groups dispensing aid. As such, the TFV is still "connected" to the court, and its disbursement of interim assistance may have consequences for defendants in cases before the court. When the TFV identifies a group of victims in need of assistance, it sends a message that crimes were committed against that group and that those crimes were of such a nature that they come within the jurisdiction of the ICC. For example, a TFV project that assists victims of rape in one area of a situation country, or ex-child soldiers in another, may give the impression that the court has already determined that claims against a defendant in relation to these crimes are legitimate.

To avoid undermining the presumption of innocence of specific defendants, the Board of Directors of the TFV is required to notify and seek the approval of the court prior to undertaking new projects or activities.[732] Within a specified time period, the court must decide whether the project proposed would predetermine any issue to be determined by the court, including the determination of jurisdiction or admissibility, or would otherwise violate the presumption of innocence, or would be prejudicial to or inconsistent with the rights of the accused and with a fair and impartial trial.[733] This judicial review reflects an important compromise between the TFV's mandate to assist victims and the court's obligation to safeguard the fair trial rights of defendants.

The possibility of conflict also highlights why it is important for the TFV to develop and implement a strong outreach strategy to convey the non-confidential aspects of its work in those situations where it is operating.[734] This should include conducting outreach to explain the relationship between the TFV and the court and their respective mandates. In addition, we urge the TFV to coordinate its outreach strategy with that of the court to eliminate the possibility of sending inconsistent messages to members of affected communities, which could otherwise compromise these communities' understanding of both bodies.

b. Ensuring careful management of TFV resources

At this writing, the TFV had made two submissions to the court concerning proposed activities and projects using its "other resources": one in Uganda and one in the Democratic Republic of Congo.[735] In both instances, the court approved the projects.

In the DRC decision, however, the court expressed concern that using the proposed amount of TFV resources for the projects outlined may leave little for the TFV to use to fund reparations ordered by the court at a later stage in the proceedings. In this regard, we note that under regulation 56 of the Regulations of the Trust Fund for Victims, the TFV has an obligation to make all reasonable endeavors to manage the fund, taking into consideration the need to provide adequate resources to complement payments for reparations awards and taking particular account of ongoing legal proceedings that may give rise to such awards.

The court noted that in the DRC, no assets or property have yet been seized from defendants in the situation that might go to fund reparations ordered by the court. As such, the court "strongly recommended" that, before resorting to other activities or projects, the TFV "undertake a study evaluating and anticipating the resources which would be needed to execute an eventual reparation order" under article 75 in the cases pending before the court.[736]

The decision highlights the competing demands on the resources of the TFV; managing these demands will likely be a continued source of tension. The Board of Directors should work to ensure that projects and activities using the TFV's "other resources" do not compromise its ability to assist in funding court-ordered reparations. In addition, donors, especially states parties, should provide needed resources to the TFV to ensure that it is capable of providing meaningful assistance to the broad categories of victims covered by its mandate.

c. Promoting greater transparency and consultation

Transparency in the operation of the TFV is vital to bolstering the fund's credibility, particularly among victims and others in situation countries. Of course, there may be security concerns that may, in some circumstances, limit the details that can be provided about specific projects. As a general principle, however, in order to avoid creating perceptions of bias, the TFV should take extra care to publicize its functioning rules, criteria to select projects and specific affected communities, and its decisions regarding selection and implementation of projects.

For instance, the prosecutor's investigation into crimes committed in a particular region may give rise to expectations among affected communities there about the court's intervention in addressing the crimes that they have suffered. This may very well include expectations about reparations. In light of these raised expectations, there may be feelings of resentment if the TFV chooses to implement projects outside of the region of the prosecutor's investigation. Ensuring transparency in selecting, designing, and implementing projects will help to reduce potential misunderstanding of the TFV's motives and can help diffuse such tensions.

In this regard, the TFV can work with intermediary groups, including domestic and international NGOs, to implement assistance projects or disburse reparations awards.[737] However, there is a risk that some of these groups may be viewed as having taken sides in a conflict, or simply as representing the interests of one group above those of another. Transparency in soliciting bids and in selecting partners for assistance in implementation, such as by publishing criteria for projects, will help avoid some of these problems. Human Rights Watch understands that the TFV is considering implementing a system of open bidding as one means of selecting partners; a final decision to undertake such a system, however, rests with its Board of Directors, which has not yet considered this proposal.[738] We encourage the TFV to adopt a system of open bidding for partnerships as a means of increasing transparency.

In selecting target communities and projects, consultation with victims and local organizations is essential. Indeed, input from these sources, especially victims, will help the TFV establish a presence that is viewed as fair and that suits the unique role of the TFV as an organ providing assistance on behalf of a judicial body. To this end, the Regulations of the Trust Fund for Victims permit the Board of Directors to consult with victims, their legal representatives, and outside organizations and experts in planning the activities and programs of the TFV.[739] The Board of Directors may also consider the opinions of these persons in determining the scope of individual and collective court-ordered reparations, where the recipients are not specified by the court.[740] To make the most of these consultations, we urge the TFV to establish clear and transparent guidelines and procedures to be sure that the views of all interested parties can be heard during the selection, design, and implementation of projects and activities.

3. More donations needed

In order for the ICC's framework for reparations to function as envisioned, states parties have a large role to play. Without adequate voluntary donations, the TFV will not be able to undertake assistance projects for victims while at the same time assisting the court in funding reparations orders. States should not only make regular donations but should encourage individuals and organizations subject to their law to do so by, for example, making such donations tax exempt.[741] States must also assist in the enforcement of court orders pertaining to reparations and in the disbursement of reparations and assistance. In this regard, we once again urge the TFV to ensure greater transparency in the selection of projects wherever possible so that donors can more easily ascertain how their funds are being used. Doing so can increase donor support for TFV activities over the longer term.

VIII. Cooperation and Support

A. Overview

The International Criminal Court's success is directly related to the will of states parties and intergovernmental organizations to support it. Without its own police force to facilitate investigations, to locate witnesses, and to apprehend suspects, the ICC must rely on the cooperation of states parties in order to fulfill its mandate.

The Rome Statute delineates an express obligation of states parties to cooperate with the court,[742] and ICC officials should provide details to states parties about the kind of cooperation required in specific circumstances. However, it is crucial that states parties view their responsibility to cooperate with the court as substantially more far reaching than responding to targeted demands for assistance. This court simply cannot succeed without active engagement by states parties in facilitating achievement of the ICC's objectives.

The kind of cooperation and support that the court requires fall into two main areas. First, the court needs judicial cooperation and logistical support, such as support relating to apprehending suspects and to witness relocation, mentioned above. It also involves states parties' establishing a domestic framework to facilitate timely response to requests from the court for cooperation. Second, states parties must provide strong political support for the court. This includes mainstreaming support for the court in diplomatic relations, particularly in relation to the situation countries under ICC investigation. This section discusses these two areas, with a focus on the ICC's needs, measures by states parties to effectively respond to them, and ways in which efforts can be enhanced. The section turns first, however, to the ICC's Assembly of States Parties, given its unique potential for ensuring adequate backing and assistance for the court.

B. The Assembly of States Parties

The Assembly of States Parties is a body that was created by the Rome Statute to provide management oversight of the administration of the court. The ASP is composed of representatives of each state party and is required to meet at least once a year but can meet more often as required.[743] Among numerous functions, including administrative responsibilities such as approval of the court's yearly budget, the ASP is mandated to consider questions of a state party's refusal to comply with a request by the court for cooperation.[744] Human Rights Watch believes that the ASP can make critical contributions to ensure that the ICC receives sufficient cooperation and support, but only if it exercises its mandate in an active and engaged way.

Such contributions include providing scrutiny and feedback on ICC operations, although only in a manner that respects the ICC's judicial independence, and enabling strategic dialogue between states parties and ICC staff on cooperation needs. Scrutiny of ICC operations is invaluable to the court's positive evolution especially in these early stages of its work. Along with strategic dialogue, such scrutiny can enhance understanding of ICC activity among states parties, thereby strengthening appreciation of the court's cooperation, support, and funding needs. The ASP can also advance thinking and strategies among states parties to ensure cooperation and support, including through exchange of information on best practices and lessons learned. Finally, the ASP can provide a forum where states parties can express strong political support for the ICC and, as referenced above, take up instances of non-cooperation.

Human Rights Watch has stressed previously the importance of a "muscular" role for the ASP to fulfill these tasks.[745] As discussed below, the ASP has taken important steps toward this end by strengthening its procedures and by undertaking targeted initiatives regarding cooperation. For the ASP to play its role as a proper locus of active support and assistance for the ICC, these developments should be consolidated and furthered.

1. Strengthening ASP procedures

Over the past four years, the ASP has taken a variety of measures to strengthen its functioning both during and outside of its annual sessions. For example, the ASP Bureau has appointed two permanent working groups, one in The Hague and one in New York. These working groups meet throughout the year and facilitate substantive discussions on ICC issues as they arise in advance of the formal ASP sessions.[746]

The ASP also has moved to longer annual sessions, which allows more in-depth discussion and attention to broader issues in addition to technical items that may require decisions. As such, there is more time to sequence meetings over the course of the session, thus minimizing scheduling and other conflicts (such as the availability of translation services). This enhances the ability of small delegations to participate effectively. More recently, the ASP sessions have been enriched by several informal side meetings. These meetings provide opportunities to discuss a number of important issues that may not be on the regular agenda, for example, outreach and communications, victims' participation, and cooperation. Such meetings should be a regular feature of ASP sessions.

A particularly significant addition to ASP sessions is the general debate at its opening. The debate provides an excellent platform for states parties to express their support for the court and to raise matters of overarching importance regarding the ICC. The general debate at the ASP's sixth session (2007) provided a glimpse of the type of robust ASP that can effectively assist the court. The debate was characterized by statements of strong support and near universal emphasis on the importance of cooperation. More than one-third of the statements also expressly discussed the need for Sudan to arrest and surrender ICC suspects.[747] The debate helped make cooperation the theme of the sixth session, which in turn has helped create a sense of momentum and has laid the basis for future action to improve cooperation.

General debates can draw contributions from high-level officials and thus further reinforce political support for the ICC and its mandate. In this regard, interventions by the United Nations secretary-general, the Spanish first deputy prime minister, and the South African Minister of Justice at the ASP's sixth session were positive.[748]

2. Targeted initiatives on cooperation and support

A central challenge with regard to cooperation and support is converting broad proclamations into policy and practice.

In the past two years, the ASP has undertaken initiatives to operationalize broad expressions of support. During its fifth session, the ASP appointed facilitators in New York and The Hague who led consultations and prepared a report on cooperation.[749] The report, which was endorsed by the ASP Bureau, provides invaluable guidance by identifying a range of steps that states parties should take to improve cooperation with and support for the ICC. We discuss many of the Bureau's recommendations below.

At its sixth session, the ASP also appointed a focal point on cooperation.[750] Based in The Hague, the focal point, the ambassador of Belgium to the international organizations in the Netherlands, can play a positive role in fostering cooperation and support by helping to bridge the gap between the court's needs and states parties knowledge of and capacity to respond to them. Human Rights Watch believes that this can be done in several ways. First, the focal point can enhance communication and coordination between states parties and the ICC through sustained and informal interaction with diplomats and court officials. Second, the focal point can stimulate needed debate and exchange among states parties on lessons learned in cooperating and supporting the court and, in turn, can use such information to help popularize best practices. Third, the focal point can help generate positive responses to particular cooperation needs in a timely way by bringing together groups of states that may be best placed to provide the needed assistance. Such efforts would be beneficial for all states parties, but especially those that have less experience cooperating with tribunals or that are concerned about cooperating given limited resources. We understand that the focal point has or intends to pursue most of these avenues, which we strongly welcome.

In order to be effective, the focal point will also need to be active and creative. This will be assisted through regular contact with court officials and diplomats on ICC needs and challenges and through identifying and focusing on a discrete set of initiatives where the needs are particularly great and where innovation among states parties may be needed. In this regard, we welcome the focal point's expressed commitment to such communication and to working on issues such as witness relocation agreements. One important initiative in this area, which is discussed below and appears to be on the focal point's radar screen, involves efforts to facilitate witness relocation to states that lack resources and expertise in this area.[751]

As discussed later in this section, the UN is an unparalleled intergovernmental organization when it comes to achieving ICC cooperation and support. Since the focal point on cooperation is based in The Hague, we urge the ASP Bureau to also consider appointing a New York-based focal point or sub-focal point on cooperation to maximize the opportunities to promote the ICC's objectives at UN headquarters.

C. Judicial cooperation and logistical support

Judicial cooperation and logistical support encompass a range of critical assistance, which includes providing evidence, serving documents, executing searches, protecting witnesses, freezing assets, surrendering suspects, and imprisoning convicted persons. It is important to bear in mind that judicial cooperation includes assistance to the defense as well as the prosecution.

Key to ensuring judicial cooperation and logistical support is having the proper legal basis and practical arrangements in place to respond in a timely and effective manner. Of course, political will to put the proper legal foundation in place and to provide relevant cooperation and support is of the essence.

A variety of means available to states parties to enhance capacity to provide judicial cooperation and logistical support are discussed below. Human Rights Watch strongly encourages states parties to consider these and to promptly undertake relevant measures where they are not yet in place.

1. Implementing legislation

To give effect to the general obligation of states parties to cooperate with the court, article 88 of the Rome Statute provides that states parties are required to "ensure that there are procedures available under their national law for all of the forms of cooperation" under the statute.[752] Legislation to implement the Rome Statute in national law, often referred to as "implementing legislation," is vital to meeting this requirement: it lays a clear domestic basis for cooperation.

The absence of implementing legislation does not remove states parties' obligations to cooperate with the court, but makes such cooperation dependent on ad hoc arrangements. This is vastly more complicated and burdensome for the ICC. Unfortunately, many states parties have yet to pass implementing legislation. These states parties should take all necessary steps to adopt implementing legislation. This may include engaging in technical consultations with states parties that have similar legal systems (and, therefore, similar approaches to addressing legal issues that may arise), both bilaterally and within regional organizations to facilitate this process.

2. Domestic institutional arrangements

Putting into place effective domestic institutional arrangements is another important way for states parties to facilitate effective cooperation with the court.As the ASP Bureau's report indicates, having adequate procedures in place before an actual request is received fosters a timely and satisfactory response.[753] For states parties that have not previously cooperated with an international criminal tribunal, advance thinking and planning is all the more important. Many states parties have already established institutional arrangements to facilitate cooperation and support. Some of these arrangements, which vary in complexity and scope, are detailed below.

Of course, the ICC must provide states parties with adequate information on the cooperation and support that it needs. This is especially important for states with less experience cooperating with tribunals and with less understanding of what is required in practice for cooperation.[754] We note that in March 2007, the ICC prepared a report for the benefit of states parties detailing some of its requests.[755]

a. National focal points

A basic arrangement that many states have established is the appointment of a national focal point on ICC cooperation.[756] This focal point receives cooperation requests from the court and channels them to the relevant body within the national authorities. In some countries, the national focal point is responsible for following developments at the ICC and for participating in ASP sessions.[757] In addition, the focal points help their respective national governments define policies regarding specific developments related to the work of the court.

Although not yet common,[758] Human Rights Watch believes that these national focal points should play an additional role: proactively working to build support for court issues within and across government institutions.[759] This would increase understanding within governments about the ICC, which in turn will promote more effective cooperation. Efforts toward this end could involve convening discussions and meetings on cooperation and sharing updates with relevant ministries.

Working through a focal point may at times slow response time to cooperation requests. For example, it could seem more efficient for ICC staff to contact the local police in Paris to interview a Congolese citizen residing there who may be a witness in the ICC's investigation in the DRC. However, Human Rights Watch was told that there is a major value to working through a central authority: it ensures that the response reflects a government position as opposed to that of an enthusiastic individual who may rotate posts very soon.[760]

For a number of states parties, the national focal point is someone appointed from their ministry of foreign affairs, although justice ministries tend to be involved in the practical work of responding to cooperation requests. For other states parties, the Hague-based embassy legal adviser serves this function, working with contact points within ministries. In order to ensure cooperation issues receive the attention that they require, it may be necessary to appoint focal points with senior standing within a government.

b. Interagency task forces

Some states parties have also created more detailed internal coordinating arrangements. This tends to be the pattern among states with greater resources and previous experience cooperating with international tribunals. One such arrangement is an interministerial task force.[761] An interministerial task force-which can meet regularly or on an as-needed basis-can foster greater consultation and can enable information exchange among relevant ministries on cooperation. It can also heighten the ICC's profile within a government.

One of the more developed units is the Belgian Task Force (BTF). The BTF provides a forum in which consideration and discussion of cooperation with the ICC and other international tribunals occurs.[762] The BTF includes representatives from a wide range of governmental departments, including the ministries of foreign affairs, justice, defense, and interior, and meets two or three times a year.[763] While the BTF does not deal with specific cooperation requests or projects, it provides a platform where the relevant Belgian authorities consider and discuss cooperation with the ICC and other international tribunals and helps to keep information about cooperation requests and projects flowing.[764] Notably, through the BTF, each department designates a contact point. This can facilitate response to specific cooperation requests involving these departments as they arise. In addition, while a national focal point unit in the Ministry of Justice helps to move specific requests through the national machinery, a sub-group of the BTF consisting of the most relevant actors can be pulled together to assist as needed on particular projects, such as negotiations on a witness relocation agreement.

As such, the approach reflected by the BTF is valuable in that it helps ensure that officials who should be involved in ICC cooperation are "at the table." It also raises awareness about international justice and judicial cooperation matters.

c. Particular arrangements for situation countries

For situation countries, cooperation involves a wider variety of requirements than for other states parties. Unfortunately, national officials often have not fully understood the ICC's needs and, thus, have not been able to respond adequately to the court's requests. Identifying appropriate national officials to respond to ICC requests has been particularly challenging. This is likely because implementing legislation, which details cooperation issues, has not been passed in any ICC situation country to date.[765]

In executing the varied and sometimes mundane functions to facilitate ICC operations in situation countries, such as opening bank accounts and registering vehicles, court staff often deal with government personnel who are not familiar with the ICC.[766] In this context, while the ministry of foreign affairs may be the entry point for unlocking the support that the court needs, interagency task forces can be instrumental in facilitating cooperation by promoting consultation among relevant actors and by establishing institutional memory regarding cooperation, thus minimizing roadblocks.[767]

Court officials have also found that in situation countries, advance consultation on possible requests can help ensure prompt, accurate responses. This has been done through conclusion of standard operating procedures (SoPs) documents with national authorities. For example, an SoP could enumerate steps that are likely to be needed prior to and following the issuance of arrest warrants by the ICC. Other valuable measures taken by court officials in situation countries include preparation of "lessons learned" documents on practices such as setting up bank accounts and establishing premises. Court officials have also conducted trainings on procedures in the SoPs.[768]

3. Framework agreements

There are some areas-such as transport of suspects, witness relocation, provisional release of defendants, and enforcement of sentences-for which agreements prior to specific requests for cooperation are especially crucial.[769] These requests may require quick turnaround and may arise several times. It is simply too onerous and inefficient to "reinvent the wheel" every time.

"Framework agreements" between the ICC and states parties are one important means through which these needs can be properly addressed. Framework agreements provide a broad outline of duties and responsibilities for states parties and provide a basis on which states can react quickly to court requests.[770] Notably, the agreements do not predetermine a specific positive or negative reaction by the state party. However, if a decision is made to move ahead, a foundation is already in place.

While we understand some framework agreements have been concluded, the number is highly insufficient.[771] Admittedly, assistance such as witness relocation and imprisonment of convicted individuals involve financial commitments and long-term assistance. At the same time, these are fundamental to the court's ability to function. Moreover, as the number of cases before the court increases, the demands in these areas will likely grow.[772] The greater the number of states parties that sign framework agreements, the more the burdens can be properly shared and managed.

We urge all states parties to consider concluding agreements regarding witness relocation. Of course, there are advantages to relocating a witness to a geographically proximate and culturally similar environment. However, states that fit those requirements may lack the necessary capacity and expertise in this area.[773] As discussed in the ASP Bureau report on cooperation, and mentioned above, it would be useful to explore ways in which states parties with relevant experience and resources can assist states parties that are willing but lacking in capacity.[774]This might involve the creation of a special fund that the court would administer to facilitate witness relocation.

Other challenges can arise in the interface between the needs of witness relocation and enforcement of sentences, on the one hand, and the requirements of domestic law, on the other. This is especially pronounced in countries with a federal system, where social benefits may flow from a particular provincial or state entity.[775] The process of negotiating a framework agreement in such states can be a valuable way to bring the relevant actors together to resolve challenges to providing assistance. This also avoids such issues becoming repeated roadblocks.

An overarching obstacle is a belief among some state officials that there is little or no popular domestic support for assisting the court with practical tasks that involve costs. Some states parties, as a result, are reluctant to tie themselves down with a framework agreement.[776] Where popular support may appear to be lacking, we see a vital role for officials to develop strategies to change public opinion. Moreover, such assistance should be presented and understood as an integral part of the fight against impunity and consistent with ICC membership. Otherwise, the court will not be able to operate.

4. United Nations and regional organizations

Intergovernmental organizations are another crucial source of judicial cooperation and logistical support. To date, the provision of such assistance has been most prominently by the United Nations.[777] The UN is a natural partner for the ICC due to its mandate to promote peace and respect for human rights, its presence in all ICC situation countries to date, its developed capacity for operating in locations that are remote and that pose many logistical challenges (as is the case for existing ICC situations), and because the work of so many UN organs and agencies intersects with ICC-related issues.[778]

The UN's cooperation is also facilitated by a relationship agreement that the ICC has concluded with the organization.[779] It would be valuable for the ICC to have such agreements with all major regional organizations as well. In this regard the agreement on cooperation and assistance between the ICC and the European Union (EU) is welcome.[780] With the ICC's current investigations in Africa, a relationship agreement with the African Union (AU) is especially important. Despite the development of a draft agreement and statements by African states parties in support, there has been opposition among AU member states to concluding the agreement. We urge African states parties to raise a possible agreement at the AU and to advance the conclusion of such an agreement, consistent with providing diplomatic support to enable cooperation as discussed below.

A relationship agreement between the ICC and the Organization of American States would also be of particular significance, especially given that Colombia is one of the country situations under analysis by the prosecutor.[781]

(Greater integration of the court into the UN system and regional organizations is discussed below.)

D. Diplomatic and political support

Given the challenges that the ICC faces, the need for vigorous diplomatic and political support by states parties cannot be overstated. As the ASP Bureau's report on cooperation points out, "[c]onsistent, strong and long-term political support of states parties is of vital importance for the Court to be able to carry out its functions."[782] Diplomatic and political support can be key to achieving particular goals, such as arrest and surrender, and also to creating a climate that is generally conducive to facilitating the court's work.

Active diplomatic and political support is all the more important given that the ICC often operates in situations of instability or ongoing conflict. Investigation and trials of crimes committed in these situations are particularly significant since a credible threat of prosecution may help stem further abuses. At the same time, in these settings the court's work exists alongside other important objectives, such as peace negotiations and peacekeeping operations.

Human Rights Watch recognizes that states parties manage a range of interests vis-à-vis ICC situation countries. But silence, ambivalence, or muted support regarding the ICC's mandate in these situations sends an untenable signal about the court and about justice more generally. States parties should give clear, consistent backing to the ICC in these circumstances and also should stress the role of justice in cementing a durable peace and the need for an outcome that include both objectives. Moreover, as discussed below, there are numerous other important opportunities that we urge states parties to seize to provide the court with needed diplomatic and political support.

1. Arrest and surrender

There can be no trials without arrests. There has been some cooperation on arrest: the Congolese government turned over two suspects in its custody (they were being held in relation to different crimes) and arrested a third, who was promptly turned over to the ICC. More recently, the Belgian authorities arrested former Congolese vice-president Jean-Pierre Bemba on the basis of an ICC arrest warrant for crimes allegedly committed in the Central African Republic and transferred him to The Hague. Unfortunately, however, the situation that the court currently faces with respect to arrest and surrender is troubling. To date, most ICC arrest warrants have not been executed and several of the arrest warrants have been outstanding for years.[783]

Compelling arrest and surrender by a recalcitrant government poses the "hard case" of cooperation. By pitting the writ of the court against the prerogatives of national sovereignty, arrest is the "Achilles' heel" of enforcement that highlights the broader limitations of a still fledgling system of international justice.

Despite the difficulties, experience from the 15 years of international criminal tribunal practice shows that efforts by states to wield their combined political, diplomatic, and economic clout can be decisive for arrest and surrender. At the International Criminal Tribunal for the former Yugoslavia, for example, Serbia's surrender of 20 indicted persons in 2005 and two other accused in 2007 was directly related to diplomatic pressure around negotiations over its accession to the European Union.[784] In 2006 increasing diplomatic pressure by states, including the United Kingdom and the United States, helped lead to surrender of former Liberian president Charles Taylor for trial at the Special Court for Sierra Leone. Despite his indictment on war crimes and crimes against humanity, Taylor had been enjoying safe haven in Nigeria.

These examples underscore the value of principled and active use of diplomacy. To this end, states parties should regularly raise arrest and surrender in bilateral contacts with non-cooperative states, in interactions with influential third-party states, in meetings at regional and international intergovernmental organizations, and at ASP sessions.[785] States parties should also be creative in identifying and utilizing relevant political and economic leverage as appropriate, such as sanctions. Such efforts may not lead to immediate action but are crucial to stigmatization and, ultimately, surrender.

2. Integrating the court in the United Nations system

It is essential that the ICC become firmly integrated in the United Nations system. As the world's foremost intergovernmental organization, the UN is the principal multilateral platform for states parties to channel diplomatic and political support for the ICC. The UN's involvement in so many conflict and post-conflict situations, including those before the ICC, also means that the UN is in many instances uniquely placed to play a constructive or negative role in relation to the ICC's mandate.

Despite an overall supportive relationship between the UN and the ICC, there has and continues to be some resistance in the UN Secretariat to the ICC. This is most pronounced, not surprisingly, where advancing the ICC's mandate is perceived as a potential obstacle to progress in other UN activities, such as peacekeeping and peace negotiations. This only underscores the need for states parties, as noted below, to convey the importance that they attach to the ICC in interactions with high-level UN officials.

The ASP Bureau report highlights the crucial role of the United Nations and enumerates a number of valuable ways to properly "root" the ICC into the UN machinery. These measures, which should be actively implemented by states parties, are as follows. First, states parties should ensure that the ICC is adequately taken into account in Security Council action, including in relation to peacekeeping mandates, missions, and sanctions. Second, the ICC should also be referenced in General Assembly and other resolutions where appropriate. Third, states parties should remind UN member states of their duty to cooperate and should request that states fulfill their obligations, in particular with respect to arrest and surrender. Fourth, when considering candidacies for membership in UN organs, states parties should consider willingness and capacity to ratify the Rome Statute and should cooperate with the court. Fifth, regional groupings should keep the court's needs in mind as appropriate. Sixth, states parties should raise awareness and support for the ICC in appropriate UN fora, including in bilateral meetings with UN officials and in debates in the various UN committees.[786]

In addition, we urge UN officials and staff to give the ICC essential political support in both private and public contexts, such as in discussions with relevant states and armed groups involved in peace negotiations and in meetings with regional organizations. Two main messages are particularly important: there must be justice where serious crimes have been committed, and justice is vital to establishing a sustainable peace. Indeed, such efforts are consistent with UN policy, practice, and principles.[787]

ICC officials also need to do their part in keeping the UN aware and engaged in the ICC's work. Important practice in this regard, as discussed below, includes the ICC president's annual address to the General Assembly, the prosecutor's briefings to the Security Council on Darfur, and the establishment of the ICC-UN liaison office.[788]

Unfortunately, despite the importance of active backing of the ICC by states parties at the UN, states parties have missed significant opportunities to give such backing, most notably with regard to obstruction by Sudan. Sudan's blatant refusal to execute ICC arrest warrants issued in early May 2007 poses a frontal challenge to the court.[789] Silence from UN bodies for many months in response, such as during a Security Council mission to Sudan in June 2007,[790] not only failed to advance surrender, it emboldened the Sudanese leadership to further flout its obligations vis-à-vis suspects. The UN officials' ongoing silence following the mission exacerbated this situation.[791]

Recognizing that the ICC warrants had slipped too far off the agenda without hoped for concessions by Khartoum on deployment of a peacekeeping force, states parties began to more actively seize opportunities at the UN in the autumn of 2007.[792] By the time that the prosecutor made his twice yearly briefing to the Security Council on Darfur in December 2007, the shift was marked. Statements by state party council members were very strong and expressly called for Sudan to cooperate. At the briefing, states parties not on the council also provided a stark example of how to make their combined weight felt within multilateral fora. They "packed" the Security Council chamber in a show of support.[793] Their overflowing presence sent a powerful message and left Sudan's UN ambassador furious.

As a result of the activity around the prosecutor's December council report,the political price for obstruction of justice increased for Sudan.[794] However, the reality is that justice could be downplayed for the purposes of political expediency. States parties should, thus, maintain and increase pressure over time and should draw some "lessons learned" in making the court a fixture in future council considerations. To its credit, on its mission to Sudan this June, the Council raised Khartoum's repeated obstruction of justice as one of several pressing items. Also in June, the Security Council adopted a Presidential Statement calling on Sudan to cooperate with the court. These developments are welcome, but the Security Council should continue to "step up" its response in the face of continued defiance of resolution 1593.[795]

The activity that has accompanied briefings by ICC officials at UN headquarters underscores the benefit of regular visits by high-level court officials to foster diplomatic and political support. The visits are, moreover, important opportunities to engage states parties' representatives in strategic dialogue, especially in advance of significant events such as Security Council briefings.[796]

While there are numerous UN fora that states parties can utilize to provide political and diplomatic support to the ICC, several annual opportunities merit special note. These are the General Debate of the General Assembly, in which the ICC was positively featured in 2007;[797] the ICC president's briefing to the General Assembly; and negotiations over the ICC resolution by the General Assembly's sixth committee.

3. Integrating the ICC into the work of regional organizations

Diplomatic and political support to the ICC from regional organizations is also very important. These organizations are influential, and their explicit backing provides added leverage for the court in executing its orders and in endorsing its mandate. This backing also brings geographic support for the court, which may have implications for the practical assistance provided to the ICC on the ground. As indicated in the ASP Bureau report, states parties should promote, where possible, the "mainstreaming" of court-related issues within such organizations.[798] Given the court's activities in Africa and its close monitoring of the situation in Colombia, increased political and diplomatic support is particularly needed from the African Union and Organization of American States.

The ASP report proposes important specific measures that states parties should undertake vis-à-vis regional organizations, which Human Rights Watch fully endorses. These include: initiate and support joint statements and resolutions by regional organizations promoting the court and its general and situational activities, promote cooperation agreements between regional organizations and the ICC, support the establishment of working groups within regional organizations on the ICC, promote meetings within regional organizations to raise awareness and to exchange information on cooperation, and address the ICC at high political levels within the relevant organizations.[799]

The European Union offers a positive model regarding the kind of cooperation that is required from regional organizations. The EU has adopted a common position on the ICC that is intended to help guide the 27 member states in their action on the ICC both at the EU and in other fora.[800] Consistent with the position, the EU has undertaken numerous initiatives in support of the court. These include carrying out demarches, raising the ICC in political dialogue and in summits with third states, and including a clause of recognition and support to the ICC in cooperation agreements with non-EU states. The European Parliament has also been a staunch supporter of the court since its inception. In addition, the EU is endeavoring to mainstream support to the ICC in its various activities. Examples include the mandates of the EU special representatives to Sudan and to the Great Lakes to liaise with the court on their respective areas of competence. The EU has further issued numerous foreign minister conclusions in which the ICC is properly featured.[801]

Much more is needed, however. The EU has successfully mobilized around the first challenge faced by the ICC: striving for universal ratification. In that regard, the EU and individual EU member states have traveled around the world acting as ambassadors of the values enshrined in the Rome Statute. This has greatly contributed to countries deciding to join. The EU also provided a strong defense in the face of an ideological campaign by the United States against the court. At the same time, as mentioned earlier, the court is now facing what is probably the most crucial of challenges: arrest of suspects and respect for its mandate and mission in the context of its country situations of operation. In this regard, it has been harder for the EU to speak with one voice and to consistently take all measures at its disposal to support the court.

The EU must continue efforts to mainstream the ICC in these and other activities, for example by focusing development aid on assisting national judiciaries in situation countries or by encouraging EU countries to exercise universal jurisdiction over ICC crimes. Indeed, this would be consistent with the complementarity principle in the Rome Statute. Such efforts are also required by other regional organizations.

Summary of Key Recommendations

Chambers

To the Presidency

·Continue efforts to marshal support for the court and to promote broader ratification of the Rome Statute through representational activities.

·Continue to exercise leadership through the Coordination Council to provide internal coordination among the court's organs and to develop a shared long-term vision through the court's ongoing process of strategic planning.

To Chambers

·Articulate as fully as possible the reasoning and legal basis for the role being shaped for the pre-trial chamber in carrying out its mandate of providing judicial supervision of the prosecutor's investigations.

·Enhance the transparency and coherence of judicial decision-making by referring to relevant prior interpretations and by articulating bases of disagreement with the decisions of other Chambers.

Office of the Prosecutor

To the Assembly of States Parties

·Positively consider requests from the Office of the Prosecutor and the International Criminal Court for additional resources to ensure that the ICC is equipped to investigate and prosecute the worst crimes based on a case-driven approach.

·Support ICC efforts to push for genuine investigation and trials of serious crimes at the national level.

To the Office of the Prosecutor

Structure of the office

·Recruit a gender adviser in the Office of the Prosecutor to enhance efforts to mainstream issues relating to gender, including sexual violence crimes, in its prosecutorial strategy.

"Interests of justice"

·Continue to make strong statements that there can be no political compromise on legality and accountability in the context of peace processes.

Cooperation with states and intergovernmental organizations

·Continue to press states and intergovernmental organizations to cooperate with the office and the court and to provide the support needed to enforce ICC orders and decisions.

Selection of situations and cases

·Use alternative avenues to voluntary referrals in the selection of situations, such as the prosecutor's proprio motu power, when possible.

·Continue investigations in all country situations to gather sufficient evidence to bring those in senior leadership positions to justice before the ICC.

Outreach and communications

·Recruit a spokesperson as soon as possible and provide this official with the means necessary to improve the OTP's interaction with international and local media.

·Make more concerted efforts to explain the application of the office's guiding principles-independence, impartiality, objectivity, and non-discrimination-in situation selection, especially since the decision to open an investigation may be subject to questions about the prosecutor's independence and impartiality by those seeking to undermine the court's work.

·Improve efforts to consistently convey to affected communities important information about the office's work, including non-confidential developments in investigations and prosecutions, to help address expectations of what can be achieved and to combat misinformation. This may include information on efforts to gather evidence about ICC crimes committed by all sides to a conflict, about the office's policy regarding the gravity threshold in selecting cases, and about the limits imposed by the court's temporal jurisdiction. It may also require addressing the negative perceptions that can arise from inevitable delays in conducting investigations.

·Increase efforts to stress that regional balance is not a criterion for situation selection and continue to draw attention to those non-African situations under analysis, notably Colombia and Afghanistan.

·Continue to closely collaborate with the court's Outreach Unit to reinforce outreach and communications efforts relating to prosecutorial strategy. This should include more consistently providing outreach staff with targeted talking points to address recurring issues that arise in the course of the court's dialogue with local communities.

Investigations

·Recruit additional investigators, including experienced investigators, as soon as possible and prioritize their input in planning and executing the office's prosecutorial strategy.

·Consider basing members of the investigative teams in the field on an ongoing basis in those situations where security conditions permit the functioning of an ICC field office.

·Present to the Assembly of States Parties in advance of its seventh session plans to recruit a deputy prosecutor for investigations.

·Expand the application of the office's sequential approach to investigate more than one group at a time in the field so as to avoid lengthy delays in bringing charges against rival groups alleged to have committed ICC crimes.

·Gather sufficient evidence to charge suspects with a representative range of the gravest crimes allegedly committed.

Catalyzing national prosecutions: Positive complementarity

·In situations under analysis, continue to engage with national authorities and use public communications to create pressure on states to fulfill their responsibilities to investigate and prosecute war crimes, crimes against humanity, and genocide cases.

·In countries currently under ICC investigation, undertake targeted initiatives to enhance the capacity of national courts to prosecute serious crimes that the court will not address. These initiatives might include sharing expertise with local counterparts on legal issues related to the investigation and prosecution of ICC crimes.

·Begin working on a focused common strategy together with court staff to encourage national prosecutions. This process should be public and engage relevant stakeholders.

Defense

To states parties

·Consider favorably requests to fund the legal aid system and provide additional resources to the Office of Public Counsel for the Defence.

To the Registry

·Allocate additional staff to the Office of Public Counsel for the Defence, which should include at least one senior staff member (P-4 level) and other professional staff as needed to execute the OPCD's mandate.

·Continue to revise as appropriate and to implement the legal aid system with flexibility to ensure that indigent defendants have sufficient resources to mount an adequate defense.

·Revisit the respective roles of the Defence Support Section and the Office of Public Counsel for the Defence to eliminate overlap and to ensure that the latter is fully vested with the responsibility-and the resources-to provide substantive support to defendants.

Field Engagement

To the Assembly of States Parties

·Ensure adequate funding for field offices (including for staffing, equipment, and infrastructure), for regular visits by high-level ICC officials to situation countries, and for in situ proceedings.

·Allow some flexibility in budgeting for field offices so that field-based staff can utilize resources as necessary to respond to unanticipated developments.

To the Registry

·Make field offices more accessible to affected communities, including by locating field offices in close proximity to affected communities.

·Where security or other concerns prevent direct access to field offices by members of the general public, open small ICC public outposts which would solely accommodate public activities of the court; these small public outposts could also be located near affected communities when opening a proper field office there is not feasible.

·Periodically revisit security assessments to evaluate if a field office located closer to affected communities is feasible.

·Promote greater opportunities for field-based staff to assist in conceptualizing ICC policy and practice, including by inviting more substantive contributions from field-based staff, especially where situation-specific planning is needed.

·Appoint a head of office for each field office, with responsibility for resolving logistical and staff coordination issues that arise in the field; for interaction with relevant interlocutors on the ground, including United Nations staff, diplomats, aid agency officials, and service providers; and for periodic assessment of developments in the situation that may affect ICC activities.

To the Registry and Chambers

·Continue to actively pursue opportunities to hold in situ proceedings.

To the registrar, prosecutor, and president

·Regularly visit situation countries and conduct activities targeted at affected communities during those visits, including by participating in outreach activities and giving interviews to local journalists.

Outreach

To states parties and the donor community

·Respond favorably to requests of independent local actors, such as representatives of nongovernmental and community-based organizations and other local leaders, to fund events aimed at disseminating information about the ICC.

·Respond favorably to requests from the Public Information and Documentation Section for additional resources, including more staff, so that it can effectively meet the demands of devising and implementing a targeted, tailored, and creative outreach strategy in all country situations under investigation by the ICC.

To the Public Information and Documentation Section, Office of the Registrar

Managing resources effectively

·Manage financial and staff resources flexibly so that the court can begin discrete outreach activities-such as the perception surveys planned in the Central African Republic and the Democratic Republic of Congo-as early as possible.

·Make requests for additional resources-including staff-as necessary in a timely and transparent manner.

·Continue with efforts to develop evaluation tools to assess the substantive effectiveness of its work for states parties' review.

Tailoring outreach

·Adequately respond to damaging opinions of the ICC by addressing negative misperceptions arising from the prosecutorial strategy through continued close collaboration with the OTP.

·Maintain a "two-way" dialogue with affected communities to better understand their concerns and mount "mini campaigns" to address specific recurrent misperceptions.

·Anticipate outreach challenges by developing a better understanding of the historical context in each country situation that likely informs affected communities' perceptions about the court (such as through perception surveys).

·Tailor messages, including their level of detail, according to the needs of the target audience, taking into account the different constituencies of victims within affected communities.

·Use field offices and their staff more effectively, including by continuing with plans to recruit a field outreach coordinator in each country situation, by prioritizing the views of field outreach staff in devising the court's national strategies, and by encouraging field-based staff to handle communications with local media outlets.

·Maintain the "focal points" in The Hague assigned to follow judicial developments and to inform outreach staff in the field, especially with regards to the DRC and upcoming judicial proceedings, and bring, as a matter of standard practice, field-based outreach staff to participate in the court's outreach presentation at the ASP and other events.

Information dissemination

·Communicate directly with affected populations by increasing the number of events in which ICC staff interact directly with members of affected communities and by continuing the practice of occasionally involving high-level ICC officials (such as the prosecutor, the registrar, and the president) in outreach events.

·Strengthen local networks and partners (such as NGOs) by developing a methodology to work more effectively with them in all country situations. This should include a plan for increased engagement with local partners and guidelines for financial support.

·Develop creative tools to convey key messages, including through those projects outlined in the court's outreach plans for 2008. Focus on interactive-type activities-such as the song contest planned for the DRC-in all country situations under investigation.

·Continue implementing plans identified for 2008 in all four country situations to use local mass media, while developing a broader and more intensive strategy to make better use of the media overall. This should include increasing the court's radio presence by producing additional programming and making efforts to cultivate and improve the court's relationships with local journalists in all country situations.

·Continue with plans to produce video and audio summaries of key ICC proceedings relating to the DRC, including the trial of Thomas Lubanga, which can be disseminated in the DRC.

To the Trust Fund for Victims

·Participate as appropriate in the meetings of the External Relations Working Group to coordinate messages regarding the respective mandates of the Trust Fund for Victims and the other organs of the court to minimize confusion among members of affected communities.

Victim and Witness Protection and Support

To the Assembly of States Parties

·Ensure adequate funding of the court's protection programs, which should include approving an increase in the number of staff in the Victims and Witnesses Unit of the Registry for field-based positions, among others.

·Increase staff resources available to the VWU to enhance its provision of support and protection to victims and victim applicants, as required by the judges.

To the organs of the court

·Maintain the VWU's responsibility for decisions about field-based protection programs, including their design and implementation, as well as its responsibility for the protection and support referrals made by the OTP, defense counsel, and victims' legal representatives.

To the Office of the Prosecutor

·Consider including in the pre-interview psychosocial assessment of a vulnerable witness a recommendation to investigators as to whether a support referral should be made to the VWU for that witness.

·Introduce interview training of crime base witnesses (that is, witnesses from the actual scene of the crime) for all OTP investigators, to be conducted several times a year so that new investigators hired during the year can benefit.

·Ensure referrals for protection and support are made to the VWU in a manner that allows sufficient time for the VWU to make its assessment and put protection measures in place, as needed, while still permitting the OTP to meet its disclosure obligations.

To the Victims and Witnesses Unit, Office of the Registrar

·Increase, where possible, the transparency of criteria applied to determine VWU assessments of protection referrals. Involve relevant experts and stakeholders in developing these criteria.

·Introduce flexibility and expand the scope of the court's protection programs by developing a range of measures short of relocation to address lesser protection needs that, nonetheless, must be met to ensure the effective interaction of witnesses, victims, intermediaries, and others with the court.

·Enhance protection and support available to victims and victim applicants, including by developing threat assessments for victims or groups of victims equivalent to those carried out for witnesses and by providing victims with contact information of VWU staff who can help to assess any specific threats.

·Increase regular engagement between VWU staff and intermediaries to enhance intermediaries' awareness of precautions that should be taken to prevent risks.

·Make protective measures available to intermediaries, including individual representatives of local nongovernmental and community-based organizations on which the court relies directly for its work and who may be put at risk as a consequence of their interaction with the court.

·Take steps to improve programs of psychological support available to victims and witnesses, such as by adding additional support staff within the VWU including staff dedicated to victim psychological support and by enhancing networks of local partners.

·Continue to increase the number of VWU staff located in situation countries in order to facilitate the provision of protection and support measures.

·Provide training programs to authorities operating in situation countries, including the United Nations, to contribute to the development of national witness protection programs.

Victims' Participation

To the Victims Participation and Reparations Section

·Translate the victims' participation and reparations application forms, as well as the accompanying explanatory booklets, into local languages in each country situation.

·Continue to enhance outreach efforts in all four country situations to provide general information about victims' participation to the general public and to victims in affected communities. Continue to coordinate with the court's Outreach Unit so that information about victims' participation is included more systematically and strategically in its outreach events.

·Improve both the content and the frequency of the trainings offered to intermediaries on the victims' participation and reparations regimes, including by providing examples of some of the most frequent mistakes made in filling out the respective forms, guidance as to how to avoid or rectify them, and the "ethics" of how to approach and provide assistance to victims in filling out applications.

·Regularly inform intermediaries of the status of the applications submitted, even if there are no new developments to report.

·Establish and consistently apply transparent guidelines for the reimbursement of intermediaries who implement the participation and reparations regimes on behalf of the court in the field.

Reparations

To states parties

·Continue to make regular donations and encourage individuals and organizations subject to the domestic law to do so by, for example, making such donations tax exempt.

·Enforce court orders to freeze assets.

To the Trust Fund for Victims

·Where possible, publicize decisions regarding selection and implementation of projects in order to avoid creating perceptions of bias.

·Ensure that projects and activities using the "other resources" of the Trust Fund for Victims do not compromise its ability to assist in funding court-ordered reparations.

·Ensure open bidding in selecting intermediary groups, including domestic and international NGOs, to implement their projects or to disburse reparations awards.

·Establish clear and transparent guidelines and procedures for consulting with victims and local organizations to ensure that the views of all interested parties can be heard during the selection, design, and implementation of projects and activities.

Cooperation and Support

To states parties, including situation countries

·Provide clear, consistent political and diplomatic backing to the ICC, including by promoting the ICC's mandate and the importance of justice to peace when the ICC's involvement in a conflict may be controversial.

·Press for arrest and surrender of ICC fugitives in bilateral contacts with obstructionist states, in interactions with influential third-party states, in meetings with representatives of regional and intergovernmental organizations, during ASP sessions, and by using relevant political and economic leverage including sanctions.

·Work domestically to pass ICC implementing legislation if not yet in place; consult with other states parties and regional organizations as necessary to do so.

·Consider establishing domestic institutional arrangements to promote cooperation and support, including the appointment of a national focal point on ICC cooperation and the creation of inter-agency task forces.

·Take steps to conclude framework agreements with the ICC, such as on witness relocation and enforcement of sentences, and conceptualize such efforts as a responsibility inherent to the fight against impunity and to the obligations of ICC membership.

To United Nations senior officials and staff

·Consistently provide political and diplomatic support to the ICC in public and in private, such as in discussions with parties involved in peace negotiations and in meetings with regional organizations.

·Continue to provide judicial cooperation and logistical assistance to the ICC.

To regional organizations, including the European Union, African Union, and Organization of American States

·Conclude relationship agreements with the ICC if not already in place.

·Provide judicial cooperation and logistical assistance to the ICC.

·Provide clear and consistent diplomatic and political support to the ICC by initiating statements on the court, by facilitating working groups on the ICC, by holding meetings to exchange information on cooperation, and by addressing the ICC at high political levels in the organization.

To the Assembly of States Parties and the Assembly of States Parties Bureau

·Intensify work to prepare the ASP to fulfill its mandate under article 87 of the Rome Statute on reacting to non-cooperation with the court.

To the Assembly of States Parties focal point on cooperation

·Identify a discrete set of initiatives to work on cooperation needs that are particularly great and where innovation may be required to meet these needs, such as sentence enforcement, sharing of information and best practices on judicial cooperation, and witness relocation.

To the registrar, president, and prosecutor

·Provide states parties with timely and comprehensive information on the ICC's cooperation and support needs.

·Regularly brief high-level UN officials and diplomats at UN missions on ICC developments so as to keep the ICC on the UN's agenda.

Acknowledgments

This report is the result of intense collaboration among all members of Human Rights Watch's International Justice Program. Param-Preet Singh and Elizabeth Evenson, both counsel in the International Justice Program, and Elise Keppler, senior counsel in the International Justice Program, wrote this report. Joshua Franco, Leonard H. Sandler Fellow in the International Justice Program, and Caroline Baudot and Katherine Orlovsky, both former consultants in the International Justice Program, provided drafting assistance as well.

Richard Dicker, director, and Géraldine Mattioli, advocacy director in the International Justice Program, provided considerable guidance and input in devising and editing all parts of the report. Alison Des Forges, senior advisor in the Africa Division; Anneke Van Woudenberg and Leslie Lefkow, both senior researchers in the Africa Division; and Jo Becker, advocacy director in the Children's Rights Division, reviewed sections of the report. James Ross, director of Legal and Policy, conducted legal review and Ian Gorvin, senior program officer in the Program Office, conducted program review. Cassandra Mikicic, associate for the International Justice Program and Children's Rights Division, and interns Julia Turvey, Jake Hirsch-Allen, Andrew Iliff, and Camille Guiberteau provided valuable research assistance. Sarah Jackson, associate for the Africa Division, and former intern Florence Ferrari provided logistical support for our mission to Congo. Mia Psorn, associate for the International Justice Program, and Cassandra Mikicic provided production assistance, and Grace Choi and Fitzroy Hepkins prepared the report for publication.

The field missions cited in this report were conducted throughout 2007. In February-March 2007, Elise Keppler and Richard Dicker conducted interviews in Kampala and northern Uganda; in April-May and July 2007, Joanna Evans, former counsel in the International Justice Program, Géraldine Mattioli, and Anneke Van Woudenberg conducted interviews in Ituri, North Kivu, and Kinshasa in DRC. In July 2007, Sara Darehshori, senior counsel in the International Justice Program; Aisling Reidy, senior legal advisor; and Olivier Bercault, counsel in the Emergencies Division, conducted interviews in eastern Chad.

Human Rights Watch wishes to thank International Criminal Court staff in The Hague and in the field offices who consistently made themselves available to meet with us and who took considerable time to reply to our many questions. The commitment of senior ICC officials to maintaining transparency in the court's work and their receptiveness to our input is appreciated, and we look forward to maintaining our close interaction with ICC staff in the future.

Human Rights Watch is grateful to all the individuals who provided information for this report, particularly those in affected communities who so generously shared their experiences with us. We are also grateful for the valuable research assistance of the law firm Weil, Gotshal and Manges LLP, including their significant efforts to provide us with updates on ICC jurisprudence.

The International Justice Program would like to express appreciation to the John D. and Catherine T. MacArthur Foundation and the JEHT Foundation for their support of our program.

*ASP, "Proposed Programme Budget for 2008 of the International Criminal Court," ICC-ASP/6/8, July 25, 2007, http://www.icc-cpi.int/library/asp/ICC-ASP-6-8_English.pdf (accessed June 11, 2008), p. 145.

[1]Rome Statute of the International Criminal Court, U.N. Doc. A/CONF.183/9, July 17, 1998, entered into force July 1, 2002, art. 126 ("Rome Statute").

[2]The Assembly of States Parties was created by the Rome Statute to provide management oversight of the administration of the court. See further discussion of the ASP in Part VIII.B, below.

[3]Rome Statute of the International Criminal Court, U.N. Doc. A/CONF.183/9, July 17, 1998, entered into force July 1, 2002, arts. 34(b), 35(1), 36(1), 36(6)(a), 36(9)(a) ("Rome Statute").

[4]Ibid., arts. 34, 38.

[5]Ibid., arts. 7, 36(4)(b).

[6] Ibid., art. 36(8)(a).

[7]Ibid., art. 36(8)(b).

[8] Ibid., art. 36(3)(b).

[9] Ibid., art. 39(1).

[10] These include preparing for the practical aspects of proceedings, promoting the court through travels, and finalizing important instruments for the functioning of the court such as the Regulations of the Court, the Code of Judicial Ethics, and standard forms for victims applying to participate in proceedings and to seek reparations.

[11] For an overview of the court's pending investigations and arrest warrants, see Part II.A.2, below.

[12] The Presidency is not responsible for the administration of the Office of the Prosecutor, and, on all issues of mutual concern, must coordinate and seek the concurrence of the prosecutor. Rome Statute, art. 38(4).

[13] Ibid., art. 61(11); Regulations of the Court, International Criminal Court, ICC-BD/01-02-07, amended June 14 and November 14, 2007, http://www.icc-cpi.int/library/about/officialjournal/ICC-BD-01-02-07-ENG.pdf (accessed June 11, 2008), reg. 46 ("Court Regulations").

[14] Rome Statute, arts. 38, 39, 74; Court Regulations, regs. 12, 15.

[15]Court Regulations, regs. 44(1), 72(1) and (4).

[16] Ibid., reg. 107.

[17] Ibid., reg. 94.

[18]Rome Statute, art. 10; Rules of Procedure and Evidence, International Criminal Court, ICC-ASP/1/3, http://www.icc-cpi.int/library/about/officialjournal/Rules_of_procedure_and_Evidence_English.pdf (accessed June 11, 2008), rule 199 ("Rules of Procedure and Evidence"); Court Regulations, reg. 113.

[19] The ASP focal point on cooperation is discussed below in Part VIII.B.

[20] "ICC President Visits Mexico … Judge Philippe Kirsch Meets with Key Mexican Officials," Insight on the ICC, Coalition for the ICC, December 2004, http://www.wfm.org/site/index.php?module=uploads&func=download&fileId=30 (accessed June 4, 2008), p. 3; "Mexico Ratifies the Rome Statute," ICC press release, ICC-20051021-113-En, October 31, 2005, http://www.icc-cpi.int/press/pressreleases/117.html (accessed June 4, 2008).

[21] The CBF "expressed concern over a certain fragmentation between the three Organs and the apparent lack of unanimity on a strategy to centralize administrative duties in the Registry, which may result in the possible duplication of activities." ASP, "Report of the Committee on Budget and Finance," ICC-ASP/3/22, August 19, 2004, http://www.icc-cpi.int/library/asp/ICC-ASP-3-22-_CBF_report_March_English.pdf (accessed June 26, 2008), para. 25.

[22] For a description of the "One Court" principle, see, for example, Fourth Diplomatic Briefing of the International Criminal Court, Brussels, June 8, 2005, http://www.icc-cpi.int/library/organs/registry/DB200506_Info_Pack_En.pdf (accessed May 28, 2008) .

[23] The CBF stated that it "could not escape the impression that coherence among the different organs is still wanting." It also stressed that "[a] common administrative strategy has not yet been fully achieved and duplication of functions still exists beyond those areas where it might be warranted by independence considerations. The Committee expects the Court, under the leadership of its President, to continue battling fragmentation and upholding the 'One Court' principle." ASP, "Report of the Committee on Budget and Finance," ICC-ASP/3/18, August 13, 2004, http://www.icc-cpi.int/library/asp/ICC-ASP-3-18-_CBF_report_English.pdf (accessed May 27, 2008), paras. 11-12.

[24] Human Rights Watch, Memorandum to States Members of the Assembly of State Parties, September 2, 2004, pp. 4-8.

[25] See Judge Philippe Kirsch, president of the ICC, address to the ASP Third Session, The Hague, September 6, 2004, http://www.icc-cpi.int/library/asp/PK_20040906_En_AD.pdf (accessed May 27, 2008), p. 3 ("ASP Third Session Address"); see also President Philippe Kirsch, "Unity Essential for Effectiveness," ICC Newsletter, October 2004, http://www.icc-cpi.int/library/about/newsletter/files/ICC-NL2-200410_En.pdf (accessed May 28, 2008), p. 1.

[26] President Kirsch, ASP Third Session Address, p. 3.

[27] Court Regulations, reg. 3.

[28] President Kirsch, "Unity Essential for Effectiveness," ICC Newsletter.

[29] See Part V.B.1, below.

[30] See Human Rights Watch, Memorandum on the Strategic Plan of the International Criminal Court, July 2006, http://hrw.org/backgrounder/ij/memo0706/ij0706.pdf, pp. 1-3.

[31] Some of these strategies are discussed in the relevant sections of this report below. See, for example, Part III.B.2 (counsel strategy) and Part V.B (outreach strategy).

[32] Human Rights Watch, Memorandum for the Sixth Session of the International Criminal Court Assembly of States Parties, November 2007, http://www.hrw.org/backgrounder/ij/asp1107/6.htm#_Toc182808675, p. 13.

[33] Situations are "generally defined in terms of temporal, territorial and in some cases personal parameters, … [they] entail the proceedings envisaged in the Statute to determine whether a particular situation should give rise to a criminal investigation as well as the investigation as such." Situation in the DRC, ICC, Case No. ICC-01/04, Decision on the Applications for Participation in the Proceedings of VPRS 1, VPRS 2, VPRS 3, VPRS 4, VPRS 5 and VPRS 6, January 17, 2006 (Public Redacted Version), para. 65 ("DRC January 2006 Decision on Victims' Participation").

[34] Court Regulations, regs. 45, 46(2). With certain exceptions as provided in the Rome Statute and the court's Rules of Procedure and Evidence, a single judge of the pre-trial chamber may exercise the functions of that chamber. Rome Statute, art. 57(2).

[35] A case is defined to include "specific incidents during which one or more crimes within the jurisdiction of the Court seem to have been committed by one or more identified suspects" and as entailing "proceedings that take place after the issuance of a warrant of arrest or a summons to appear." DRC January 2006 Decision on Victims' Participation, para. 65.

[36] See Rome Statute, arts. 60 (initial proceedings), 61 (confirmation of charges before trial); Rules of Procedure and Evidence, rules 127-130 (closure of the pre-trial phase and constitution of the trial chamber).

[37]Situation in the CAR, ICC, Case No. ICC-01/05, Decision assigning the situation in the Central African Republicto Pre-Trial Chamber III, January 19, 2005, Situation in the DRC,ICC, Case No. ICC-01/04, Decision assigning the situation in the Democratic Republic of CongotoPre-Trial Chamber I, July 5, 2004; Situation in Uganda, ICC, Case No. ICC-02/04 Decision assigning the situation in Uganda to Pre-Trial Chamber II, July 5, 2004, Situation in Darfur, ICC, Case No. ICC-02/05, Decision assigning the Situation in Darfur, Sudan to Pre-trial Chamber I, April 21, 2004.

[38]See generally Statute of the International Criminal Tribunal for the former Yugoslavia (ICTY Statute), S.C. Res. 827, U.N. Doc. S/RES/827 (1993), as amended, http://www.un.org/icty/legaldoc-e/index.htm (accessed June 3, 2008); Statute of the International Criminal Tribunal for Rwanda (ICTR Statute), S.C. Res. 955, U.N. Doc. S/RES/955 (1994), as amended, http://69.94.11.53/ENGLISH/basicdocs/statute.html (accessed June 3, 2008). The international-national hybrid Special Court for Sierra Leone adopted the ICTR's rules of procedure and evidence in force at the time of the court's establishment. See Statute of the Special Court for Sierra Leone (SCSL Statute), January 16, 2002, http://www.sc-sl.org/scsl-statute.html (accessed June 3, 2008), art. 14 . The Extraordinary Chambers in the Courts of Cambodia (ECCC), an international-national hybrid court mandated to prosecute crimes committed during the 1975-79 Khmer Rouge regime, established in 2001 after the 1998 adoption of the Rome Statute, has a pre-trial chamber with jurisdiction to hear certain appeals stemming from pre-trial proceedings, but delegates the conduct of investigations to co-investigating judges. The pre-trial chamber also settles disagreements between the co-investigating judges or between the co-prosecutors. See Agreement between the United Nations and the Royal Government of Cambodia Concerning the Prosecution under Cambodian Law of Crimes Committed During the Period of Democratic Kampuchea, June 6, 2003, http://www.cambodia.gov.kh/krt/pdfs/Agreement%20between%20UN%20and%20RGC.pdf (accessed June 13, 2008), art. 5 (role of investigating judges); and Internal Rules, ECCC, as revised February 1, 2008, http://www.eccc.gov.kh/english/cabinet/fileUpload/27/Internal_Rules_Revision1_01-02-08_eng.pdf (accessed June 10, 2008), art. 73 (jurisdiction of pre-trial chamber).

[39]Rome Statute, art. 58.

[40] Ibid., art. 60.

[41] Ibid., arts. 18(2), 19(6).

[42] Ibid., art. 57(3)(a).

[43] Ibid., art. 15(3)-(5).

[44] Ibid., art. 53(3)(a)-(b).

[45] Ibid., art. 53(3)(a). The Security Council and states may only request reviews of decisions not to proceed in situations where they have referred the situation to the prosecutor under article 13 or article 14, respectively.

[46] Ibid., art. 53(3)(b). If the pre-trial chamber initiates a review, the prosecutor's decision is not effective unless confirmed by the pre-trial chamber. In all cases, the pre-trial chamber must be informed of the prosecutor's decision not to proceed with an investigation or prosecution. Ibid., art. 53(1)-(2). The different avenues through which ICC jurisdiction may be triggered are discussed in Part II.B.1, below.

[47]Rome Statute, art. 61(7).

[48] Ibid., art. 61(10).

[49] Ibid., arts. 57(3)(c) (pre-trial chamber), 54(3)(f) (Office of the Prosecutor).

[50] Ibid., art. 56(1).

[51] Ibid., art. 56(3)(a).

[52] See also Jérôme de Hemptinne and Francesco Rindi, "ICC Pre-Trial Chamber Allows Victims to Participate in the Investigation Phase of Proceedings," Journal of International Criminal Justice, vol. 4 (2006), pp. 349-50.

[53] Under article 56(1) of the Rome Statute, where the prosecutor seeks to preserve or collect evidence that may not be available subsequently at trial, the pre-trial chamber may take various measures to ensure the integrity of proceedings and to protect the rights of the defense, including appointing defense counsel. See also Court Regulations, reg. 76. Subject to appeal, the chamber may appoint counsel even where it overrides the prosecutor's determination that any such measure is necessary. Rome Statute, art. 56(3)(a)-(b).

[54]Situation in the DRC, ICC, Case No. ICC-02/05, Decision on the Prosecutor's Request for Measures under Article 56, April 26, 2005, pp. 4-5.

[55]Situation in Darfur, ICC, Case No. ICC-02/05, Decision Inviting Observations in Application of Rule 103 of the Rules of Procedure and Evidence, July 24, 2006, pp. 5-6 ("Darfur Decision Inviting Rule 103 Observations"). The pre-trial chamber apparently considered the appointment of defense counsel necessary given that Rule 103(2) provides both the prosecution and the defense with the right of reply. The pre-trial chamber, however, subsequently denied ad hoc counsel's attempts to be involved in other aspects of litigation, including making admissibility and jurisdiction challenges and his request to attend all proceedings related to the Darfur situation. The pre-trial chamber found no basis in the Rome Statute for ad hoc counsel's admissibility and jurisdiction challenges, and considered his attempts to be involved in all proceedings as falling outside the narrow mandate to which he was initially appointed. Situation in Darfur, Case No. ICC-02/05, Decision on the Submissions Challenging Jurisdiction and Admissibility, November 22, 2006, p.3; Situation in Darfur, No. ICC-02/05, Decision on the Ad hoc Counsel for Defence Request of 18 December 2006, February 2, 2007, pp.5-6. For further discussion of the pre-trial division's role in the protection of victims and witnesses, see Part VI.B.3, below.

[56]See, for example, Situation in Darfur, ICC, Case No. ICC-02/05, Decision authorising the filing of observations on applications a/0021/07, a/0023/07 to a/0033/07 and a/0035/07 to a/0038/07 for participation in the proceedings, July 23, 2007, p. 4; Situation in the DRC, ICC, Case No. ICC-01/04, Decision Appointing Ad Hoc Counsel and Establishing a Deadline for the Prosecution and the Ad Hoc Counsel to Submit Observations on the Applications of Applicants a/0001/06 to a/0003/06, May 18, 2006, p. 4; Prosecutor v. Kony et al., ICC, Case No. ICC-02/04-01/05, Decision on legal representation, appointment of counsel for the defence, protective measures and time-limit for submission of observations on applications for participation a/0010/06, a/0064/06 to a/0070/06, a/0081/06 to a/0104/06 and a/0111/06 to a/0127/06, February 1, 2007, p. 19.

[57] See Situation in Uganda, ICC, Case No. ICC-02/05, Decision on Observations on the Notification under Regulation 50 of the Regulations of the Trust Fund for Victims, March 5, 2008, p. 5; Situation in the DRC, ICC, Case No. ICC-01/04, Decision on the time limit for the filing of observations on the Notification by the Board of Directors of the Trust Fund for Victims, February 5, 2008, p. 4. For further discussion of the Trust Fund for Victims, see Part VII.E, below. Other efforts of the Chambers to respect a defendant's fair trial rights are discussed in Part III.A, below.

[58]Prosecutor v. Kony et al., ICC, Case No. ICC-02/04-01/05, Request for Information from the Republic of Uganda on the Status of Execution of the Warrants of Arrest, February 29, 2008.

[59] The Ugandan president, Yoweri Museveni, appeared to contradict the agreement's provisions when he indicated in widely reported statements that LRA leaders, including Joseph Kony, would be subject to customary reconciliation practices instead of formal trials. "Museveni refuses to hand over rebel leaders to war crimes court: Plan for local 'traditional' trials as part of peace deal: Move 'fatally damaging' to credibility of ICC," The Guardian (London), March 13, 2008.

[60]Prosecutor v. Kony et al., ICC, Case No. ICC-02/04-01/05, Report by the Registrar on the Execution of the "Request for Information from the Republic of Uganda on the Status of Execution of the Warrants of Arrest," March 28, 2008 (annexing the government of Uganda's reply to the chamber's request for information). Toward the beginning of the peace talks, in September 2006, the chamber requested reports from the prosecutor and the registry as to the status of Uganda's cooperation with the court. See Prosecutor v. Kony et al., ICC, Case No. ICC-02/04-01/05, Order to the Registrar and the Prosecutor for the Submission of Information on the Status of the Execution of the Warrants of Arrest in the Situation in Uganda, September 15, 2006.

[61] Rome Statute, preamble. This is known as the principle of complementarity.

[62]Prosecutor v. Lubanga, ICC, Case No. ICC-01/04-01/06, Decision on the Prosecutor's Application for a warrant of arrest, Article 58, February 24, 2006, para. 31 (emphasis added) ("Lubanga Arrest Warrant Decision").

[63] Ibid., paras. 62-63. We discuss below the prosecutor's approach to the selection of perpetrators. See Part II.C.2.a, below.

[64]Prosecutor v. Lubanga, ICC, Case No. ICC-01/04-01/06, Decision on the confirmation of charges (Public Redacted Version), January 29, 2007, para. 39 ("Lubanga Confirmation of Charges Decision").

[65] Ibid., paras. 342-67. The chamber's decision to amend the charges against Lubanga is discussed below.

[66] See generally Part VII, below.

[67]Rome Statute, art. 68(3).

[68] Human Rights Watch, A Summary of Case Law of the International Criminal Court, March 2007, http://hrw.org/backgrounder/ij/icc0307/icc0307web.pdf.

[69]Rome Statute, art. 82.

[70] Although Chambers' decisions do not bind one another, under article 21(2) of the Rome Statute, "[t]he Court may apply principles and rules of law as interpreted in its previous decisions."

[71]Situation in the DRC, ICC, Case No. ICC-01/04, Decision to Convene a Status Conference, February 17, 2005.

[72] Ibid., p. 2.

[73]Situation in the DRC, ICC, Case No. ICC-01/04, Prosecutor's Position on Pre-Trial Chamber I's 17 February 2005 Decision to Convene a Status Conference (Public Redacted Version), March 8, 2005, paras. 12-19.

[74] Ibid., para. 3. In a second decision, the chamber rejected the OTP's submission on procedural grounds. Situation in the DRC, ICC, Case No. ICC-01/04, Decision on the Prosecutor's Position on Pre-Trial Chamber I's 17 February 2005 Decision to Convene a Status Conference, March 9, 2005. It subsequently denied leave to appeal. Situation in the DRC, ICC, Case No. ICC-01/04, Decision on the Prosecutor's Application for Leave to Appeal, March 14, 2005.

[75] For discussion of the prosecutor's approach to "interests of justice" under article 53 of the Rome Statute, see Part II.A.3, below.

[76]Prosecutor v. Kony et al., ICC, Case No. ICC-02/04-01/05, Decision to Convene a Status Conference on the Investigation in the Situation in Uganda in Relation to the Application of Article 53, December 2, 2005, paras. 8, 9, 11, 12, 13, 17.

[77]Prosecutor v. Kony et al., ICC, Case No. ICC-02/04-01/05, OTP Submission Providing Information on Status of the Investigation in Anticipation of the Status Conference To Be Held on 13 January 2006, January 11, 2006, paras. 7-8.

[78] This may in part have been due to pending cases in the CAR national justice system. See Part II.B.1.a, below.

[79]Situation in the CAR, ICC, Case No. ICC-01/05, Decision Requesting Information on the Status of the Preliminary Examination of the Situation in the Central African Republic, November 30, 2006.

[80]Situation in the CAR, ICC, Case No. ICC-01/05, Prosecutor's Report Pursuant to the Pre-Trial Chamber III's 30 November 2006 Decision Requesting Information on the Status of the Preliminary Examination of the Situation in the Central African Republic, December 15, 2006, paras. 10-11.

[81] "Prosecutor opens investigations in the Central African Republic," OTP press release, ICC-OTP-PR-20070522-220_EN, May 22, 2007, http://www.icc-cpi.int/pressrelease_details&id=248&l=en.html (accessed May 28, 2008).

[82] See OTP, "Third Report of the Prosecutor of the International Criminal Court to the UN Security Council Pursuant to UNSCR 1593 (2005)," June 14, 2006, http://www.icc-cpi.int/library/cases/OTP_ReportUNSC_3-Darfur_English.pdf (accessed May 28, 2008).

[83]Darfur Decision Inviting Rule 103 Observations, p. 5.

[84]Situation in Darfur, ICC, Case No. ICC-02/05, Observations of the United Nations High Commissioner for Human Rights invited in Application of Rule 103 of the Rules of Procedure and Evidence, October 10, 2006, paras. 64-80; Situation in Darfur, ICC, Case No. ICC-02/05, Observations on Issues Concerning the Protection of Victims and the Preservation of Evidence in the Proceedings on Darfur Pending Before the ICC, August 31, 2006, pp. 5-6, 10-11 ("Cassese Observations").

[85] Cassese Observations, pp. 3-4.

[86]Situation in Darfur, ICC, Case No. ICC-02/05, Prosecutor's response to Arbour's observations of the United Nations High Commission for Human Rights invited in Application of Rule 103 of the Rules of Procedure and Evidence, October 19, 2006; Situation in Darfur, ICC, Case No. ICC-02/05, Prosecutor's Response to Cassese's Observation on Issues Concerning the Protection of Victims and the Preservation of Evidence into the Proceedings on Darfur Pending before the ICC, September 11, 2006.

[87] See, for example, Situation in Uganda, ICC, Case No. ICC-02/04, Decision on victims' applications for participation a/0010/06, a/0064/06 to a/0070/06, a/0081/06 to a/0104/06 and a/0111/06 to a/0127/06 (Public Redacted Version), August 10, 2007, para. 88 ("Uganda August 2007 Decision on Victims' Participation"); Situation in the DRC, ICC, Case No. ICC-01/04, Decision on the Prosecution's Application for Leave to Appeal the Chamber's Decision of 17 January 2006 on the Applications for Participation in the Proceedings of VPRS 1, VPRS 2, VPRS 3, VPRS 4, VPRS 5, and VPRS 6, March 31, 2006, paras. 45-46.

[88]Prosecutor v. Kony et al., ICC, Case No. ICC-02/04-01/05, Decision on Prosecutor's Application for Leave to Appeal in Part Pre-Trial Chamber II's Decision on the Prosecutor's Applications for Warrants of Arrest under Article 58, August 19, 2005, para. 10.

[89]Prosecutor v. Kony et al., ICC, Case No. ICC-02/04-01/05, Decision on the Prosecutor's Application for Warrants of Arrest under Article 58, July 8, 2005, pp. 4-7.

[90]Prosecutor v. Kony et al., ICC, Case No. ICC-02/04-01/05, Decision on Prosecutor's Application for Leave to Appeal in Part Pre-Trial Chamber II's Decision on the Prosecutor's Applications for Warrants of Arrest under Article 58, August 19, 2005.

[91] Lubanga Confirmation of Charges Decision, para. 370.

[92] Human Rights Watch, Ituri – "Covered in Blood": Ethnically Targeted Violence in Northeastern DRCongo, vol. 15, no. 11(A), July 2003, http://hrw.org/reports/2003/ituri0703, pp. 6-8.

[93]Rome Statute, art. 61(7)(c)(ii). In the Lubanga case, however, the pre-trial chamber considered that no adjournment or opportunity for the parties to be heard was required because it found that both articles criminalized the same behavior, and that Lubanga's armed group, while nongovernmental, could be considered a "national armed force" within the meaning of the substituted charge.Lubanga Confirmation of Charges Decision, paras. 204, 268-85.

[94]Prosecutor v. Lubanga, ICC, Case No. ICC-01/04-01/06, Decision on the Prosecution and Defence applications for leave to appeal the Decision on the confirmation of charges, May 24, 2007, para. 44.

[95]Prosecutor v. Lubanga, ICC, Case No. ICC-01/04-01/06, Decision on the status before the Trial Chamber of the evidence heard by the Pre-Trial Chamber and the decisions of the Pre-Trial Chamber in trial proceedings, and the manner in which evidence shall be submitted, December 13, 2007, paras. 47-50 ("Decision on Status of Pre-Trial Chamber Decisions").

[96] See, for example, Judge Adrian Fulford, "Reflections from the Bench," speech to the Friends of the ICC, The Hague, February 20, 2008, http://www.britishembassy.gov.uk/servlet/Front?pagename=OpenMarket/Xcelerate/

ShowPage&c=Page&cid=1025627657266&a=KArticle&aid=1199215379245 (accessed June 3, 2008): ("[One reason for delay in the start of the Lubanga trial] is that this, of course, is a Brave New Court-every step we take is on untrodden ground. We have no internal precedents; we are constructing our jurisprudence from scratch…").

[97] Suspension of the Lubanga trial is discussed in Part II.C.1, below.

[98]Compare, for example, Prosecutor v. Lubanga, ICC, Case No. ICC-01/04-01/06, Decision on the Applications for Participation in the Proceedings Submitted by VPRS 1 to VPRS 6 in the Case the Prosecutor v. Thomas Lubanga Dyilo (Public Redacted Version), June 29, 2006, p. 6 (Pre-Trial Chamber I decision holding "[a]t the case stage, the Applicants must demonstrate that asufficient causal link exists between the harm they have suffered and the crimes forwhich there are reasonable grounds to believe that Thomas Lubanga Dyilo bearscriminal responsibility and for which the Chamber has issued an arrest warrant.") with Prosecutor v. Lubanga, ICC, Case No. ICC-01/04-01/05, Decision on Victims' Participation, January 18, 2008, para. 93 ("Lubanga January 18, 2008 Victims' Participation Decision") (Trial Chamber I decision holding that "the participation of victims [is not restricted] to the crimes contained in the charges confirmed by Pre-Trial Chamber I … Rule 85(a) of the Rules simply refers to the harm having resulted from the commission of a 'crime within the jurisdiction of the Court' and to add the proposed additional element-that they must be the crimes alleged against the accused-therefore would be to introduce a limitation not found anywhere in the regulatory framework of the Court."). The court's jurisprudence on victims' participation and the varying approaches taken by the Chambers is discussed in more detail below in Part VII.B.

[99] Compare: Prosecutor v. Katanga and Ngudjolo, ICC, Case No. ICC-01/04-01/07, Corrigendum to the Decision on Evidentiary Scope of the Confirmation Hearing, Preventative Relocation, and Disclosure under Article 67(2) of the Statute and rule 77 of the Rules (Public Redacted Version), April 25, 2008, paras. 22-34; and Prosecutor v. Lubanga, ICC, Case No. ICC-01/04-01/06, Separate and Dissenting Opinion of Judge Blattmann attached to Decision on Disclosure Issues, Responsibilities for Protective Measures and other Procedural Matters, April 28, 2008, paras. 4-6 ("Blattman Dissent to Decision Disclosure Issues"), annex 3 to Decision issuing a confidential and a public redacted version of "Decision on disclosure issues, responsibilities for protective measures and other procedural matters," May 8, 2008 (responsibility for court's protection programs belongs exclusively to the Registry); with Prosecutor v. Lubanga, ICC, Case No. ICC-01/04-01/06, Decision on disclosure issues, responsibilities for protective measures and other procedural matters, April 24, 2008, para. 80 ("Decision on Disclosure Issues"), annex 2 to Decision issuing a confidential and a public redacted version of "Decision on disclosure issues, responsibilities for protective measures and other procedural matters," May 8, 2008 (where the Registry does not take protective measures requested by a party, it is that party's responsibility to provide). These decisions are discussed below in Part VI.C.2.

[100] See, for example, Blattman Dissent to Decision on Disclosure Issues, paras. 11-18 (disagreeing with the majority on various issues including whether alternatives to full disclosure of exculpatory materials are permissible).

[101]Rome Statute, art. 21(2).

[102] See, for example, Decision on Status of Pre-Trial Chamber Decisions, para. 6 ("Not least for reasons of judicial comity, this Chamber should follow the Pre-Trial Chamber unless that would be an inappropriate approach."); Uganda August 2007 Victims' Participation Decision, para. 5 ("[T]he Single Judge will, whenever appropriate, take into account the principles established and the practice followed so far by the Court in the area of victims' participation, with particular focus on the jurisprudence of Pre-Trial Chamber I in the situation in the Democratic Republic of the Congo.").

[103] For example, Pre-Trial Chamber I's decision lowering its identity requirements for victim applicants brought a more consistent approach to proof of identity at the court. See Situation in Uganda, ICC, Case No. ICC-02/04, Decision on victims' applications for participation a/0010/06, a/0064/06 to a/0070/06, a/0081/06, a/0082/06, a/0084/06 to a/0089/06, a/0091/06 to a/0097/06, a/0099/06, a/0100/06, a/0102/06 to a/0104/06, a/0111/06, a/0113/06 to a/0117/06, a/0120/06, a/0121/06 and a/0123/06 to a/0127/06 (Public Redacted Version), March 14, 2008, paras. 6-7.

[104] See, for example, Lubanga January 18, 2008 Victims' Participation Decision, paras. 93-95.

[105] The impact of the selection of charges for victims' participation is discussed in Part VII.B.2 below.

[106]Rome Statute of the International Criminal Court, U.N. Doc. A/CONF.183/9, July 17, 1998, entered into force July 1, 2002, art. 42(4) ("Rome Statute").

[107] See Part VI.B.1, below.

[108] "Regulations of the Office of the Prosecutor," draft on file with Human Rights Watch, reg. 7 ("OTP Draft Regulations").

[109] Human Rights Watch interview with OTP staff, The Hague, November 7, 2007. See Part II.C.1 of this section for a more comprehensive discussion of ICC investigations.

[110] There are currently 106 states parties to the Rome Statute.

[111] OTP Draft Regulations, reg. 28.

[112] For discussion of the challenges and importance of state cooperation, see Part VIII.C-D, below.

[113] The ICC originally issued five arrest warrants against members of the LRA leadership. However, one suspect has been killed. The ICC is in the process of verifying whether a second suspect is deceased. Recent press reports indicated that a third suspect may also have been killed in LRA infighting.

[114]Rome Statute, art. 53(3). The pre-trial chamber has acted under article 53 to request information from the prosecutor as to the status of his investigations in the Uganda and CAR situations. See Part I.A above.

[115] Human Rights Watch, The Meaning of "The Interests of Justice" in Article 53 of the Rome Statute, June 2007, http://www.hrw.org/campaigns/icc/docs/ij070505.pdf.

[116] OTP, "Second Report of the Prosecutor of the International Criminal Court, Mr. Luis Moreno-Ocampo, to the Security Council Pursuant to UNSC 1593 (2005)," December 13, 2005, http://www.icc-cpi.int/library/organs/otp/LMO_UNSC_ReportB_En.pdf (accessed June 10, 2008), p. 6.

[117] OTP, "Policy Paper on the Interests of Justice," September 2007, http://www.icc-cpi.int/library/organs/otp/ICC-OTP-InterestsOfJustice.pdf (accessed June 12, 2008), pp. 1, 8-9.

[118]Rome Statute, art. 16.

[119] Luis Moreno-Ocampo, ICC prosecutor, address to international conference on "Building a Future on Peace and Justice," Nuremberg, June 25, 2007, http://www.peace-justice-conference.info/download/speech%20moreno.pdf (accessed June 13, 2008), p. 4 ("Nuremberg address").

[120] Human Rights Watch, The Meaning of "The Interests of Justice" in Article 53 of the Rome Statute, pp. 4-9.

[121] Moreno-OcampoNuremberg address, pp. 4-5.

[122] Ibid., p. 4.

[123] See, for example, OTP, "Seventh Report of the Prosecutor of the International Criminal Court to the UN Security Council Pursuant to UNSC 1593 (2005)," June 5, 2008, http://www.icc-cpi.int/library/organs/otp/UNSC_2008_En.pdf (accessed June 13, 2008), paras. 9-10 ("Seventh Report to the UN Security Council").

[124] Ibid., para. 18.

[125]Rome Statute, art. 87(7).

[126] We extensively discuss the importance of a court-wide outreach and communications strategy in Part V, below.

[127]Rome Statute, art. 14(1).

[128] Ibid., art. 12(2).

[129] United Nations Security Council, Resolution 1593 (2005), S/RES/1593 (2005), http://daccessdds.un.org/doc/UNDOC/

GEN/N05/292/73/PDF/N0529273.pdf?OpenElement (accessed June 10, 2008).

[130] Rome Statute, arts. 15(1), 15(4). In addition to these "triggers," it may also be possible for a non-state party to accept the exercise of the ICC's jurisdiction under article 12 of the Rome Statute. In February 2005 the ICC Registrar confirmed Côte d'Ivoire's acceptance of the ICC's jurisdiction over crimes committed on its territory since September 19, 2002. See "Registrar Confirms that the Republic of Côte d'Ivoire has Accepted the Jurisdiction of the Court," ICC press release, February 15, 2005, http://www.icc-cpi.int/press/pressreleases/93.html (accessed June 3, 2008).

[131]Rome Statute, art. 53.

[132] OTP, "Criteria for Selection of Situations and Cases," draft policy paper on file with Human Rights Watch, June 2006, p. 5 ("OTP Draft Policy Paper").

[133] In confirming charges against Thomas Lubanga, Pre-Trial Chamber I has offered its interpretation of these admissibility requirements. See Part I.C.1 above.

[134] OTP, "Update on communications received by the prosecutor," February 10, 2006, http://www.icc-cpi.int/library/organs/otp/OTP_Update_on_Communications_10_February_2006.pdf (accessed June 3, 2008), pp. 1-3.

[135]Rome Statute, art. 53.

[136] OTP Draft Policy Paper, pp. 1-2.

[137] Ibid., p. 1.

[138]Rome Statute, art. 13.

[139] Pre-Trial Chamber III requested an update as to the status of the prosecutor's analysis in November 2006 when nearly two years had passed without a decision as to whether an investigation would be opened. See above, Part I.C.2.

[140] OTP, "Report on the activities performed during the first three years (June 2003 – June 2006)," September 12, 2006, http://www.icc-cpi.int/library/organs/otp/OTP_3-year-report-20060914_English.pdf (accessed October 25, 2007) ("OTP Activities Report"), p. 2.

[141] See Human Rights Watch, The Selection of Situations and Cases for Trial before the International Criminal Court: A Human Rights Watch Policy Paper, no. 1, October 2006, http://www.hrw.org/backgrounder/ij/ij1006/index.htm, pp. 2-4 ("Selection of Situations and Cases for Trial Policy Paper").

[142] See "Prosecutor of the International Criminal Court opens an investigation into Northern Uganda," ICC press release, July 29, 2004, http://www.icc-cpi.int/pressrelease_details&id=33&l=en.html (accessed June 4, 2008).

[143] Luis Moreno-Ocampo, ICC prosecutor, "Statement by the Chief Prosecutor on the Uganda Arrest Warrants," The Hague, October 14, 2005, http://www.icc-cpi.int/library/organs/otp/speeches/LMO_20051014_English.pdf (accessed June 10, 2008).

[144] Luis Moreno-Ocampo, ICC prosecutor, "Address to the Assembly of States Parties," New York, November 30, 2007 http://www.icc-cpi.int/library/asp/Statement_Prosecutor_en_30Nov2007.pdf (accessed June 6, 2008), p. 4. Clarification on this issue was also prompted by the intervention of Pre-Trial Chamber III. See above, Part I.C.2.

[145] Human Rights Watch separate interviews with seven representatives of Ugandan civil society, Kampala, February 27 and March 1, Gulu, March 7, and Lira, March 11 and 13, 2007.

[146] Human Rights Watch separate interviews with representative of Ugandan civil society and ICC staff, New York, December 4-5, 2007.

[147]Rome Statute, art. 15(1).

[148]Ibid., art. 15(3).

[149] "The Office of the Prosecutor of the International Criminal Court opens its first investigation," ICC press release, June 23, 2004, http://www.icc-cpi.int/pressrelease_details&id=26&l=en.html (accessed June 4, 2008).

[150] OTP Activities Report, p.2.

[151] Moreno-Ocampo, Nuremberg address, p. 2.

[152] Human Rights Watch, State of Anarchy: Rebellion and Abuses against Civilians, vol. 19, no.14(A), September 2007, http://hrw.org/reports/2007/car0907/.

[153] Marlise Simons, "Gambian Defends the International Criminal Court's Initial Focus on Africans," New York Times, February 26, 2007, http://www.nytimes.com/2007/02/26/world/africa/26hague.html?_r=1&oref=slogin (accessed June 10, 2008).

[154] OTP, "Annex to the Three Year Report and the Report on the Prosecutorial Strategy," http://www.icc-cpi.int/library/organs/otp/OTP_Prosecutorial-Strategy-Annex_En.pdf (accessed June 5, 2008).

[155] Ibid.

[156] OTP, "Presentation by Mr. Luis Moreno-Ocampo, Prosecutor of the International Criminal Court – NGO Roundtable," unpublished document on file with Human Rights Watch, March 13, 2008.

[157]Prosecutor v. Lubanga, ICC, Case No. ICC-01/04-01/06, Decision on the consequences of non-disclosure of exculpatory materials covered by Article 54(3)(e) agreements and the application to stay the prosecution of the accused, together with certain other issues raised at the Status Conference on 10 June 2008 (Article 54(3)(e) decision), June 13, 2008, para. 32.

[158] Rome Statute, arts. 54(1)(a), 67(2).

[159]Article 54(3)(e) decision, para. 91. At this writing, the prosecution was seeking leave to appeal this decision. See Prosecutor v. Lubanga, ICC, Case No. ICC-01/04-01/06, Prosecution's Application for Leave to Appeal 'Decision on the consequences of non-disclosure of exculpatory materials covered by Article 54(3)(e) agreements and the application to stay the prosecution of the accused, together with certain other issues raised at the Status Conference on 10 June 2008,' June 23, 2008.

[160] OTP Draft Policy Paper, p. 12

[161] Human Rights Watch, Weighing the Evidence: Lessons from the Slobodan Milosevic Trial, vol. 18 no. 10(D), December 2006, http://www.hrw.org/reports/2006/milosevic1206/, p. 74.

[162] OTP Draft Regulations, regs. 4 and 29.

[163] OTP Draft Regulations, reg. 28.

[164]Prosecutor v. Lubanga, ICC, Case No. ICC-01/04-01/06, Prosecutor's Information on Further Investigation (Public Formatted and Redacted Document), June 28, 2006, paras. 7-8. The OTP conducts a security assessment prior to investigative missions. See Part VI.B.2.

[165] OTP Draft Policy Paper, pp. 12-13.

[166] Ibid.

[167] OTP, "Report on Prosecutorial Strategy," September 14, 2006, http://www.icc-cpi.int/library/organs/otp/

OTP_Prosecutorial-Strategy-20060914_English.pdf (accessed May 30, 2008), p. 5 ("Report on Prosecutorial Strategy").

[168] OTP Draft Policy Paper, p. 10.

[169] Human Rights Watch interview with OTP staff, The Hague, November 7, 2007.

[170] During the course of the conflict, ethnic groups like the Nande, Bira, and Alur, previously not associated with either of the contenders, were forced to choose sides. Human Rights Watch, Ituri – "Covered in Blood": Ethnically Targeted Violence in Northeastern DRCongo, vol. 15, no. 11(A), July 2003, http://hrw.org/reports/2003/ituri0703, p. 14 ("Covered in Blood").

[171] Human Rights Watch group interview with Hema community leaders, Bunia, May 2, and separate interviews with Hema community leader, Bunia, May 8, and Hema intellectual, Goma, May 9, 2007.

[172] A more detailed discussion of the prosecutor's efforts to minimize risks to witnesses and victims, including activities of its Gender and Children Unit, is found in Part VI.B.2, below.

[173] ASP, "Report on the Court Capacity Model," ICC-ASP/5/10, August 21, 2006, http://www.icc-cpi.int/library/asp/ICC-ASP-5-10_English__Reissued.pdf (accessed June 2, 2008).

[174] Report on Prosecutorial Strategy, p. 3.

[175] OTP Activities Report, p. 11.

[176] Ibid., p. 15.

[177] Ibid., p. 19.

[178] These operational staff members belong to the Operational Services Unit within the Investigation Division. For further discussion of the court's field offices, see Part IV.B, below.

[179] Human Rights Watch interview with OTP staff, The Hague, November 7, 2007.

[180] See Part VI.C.5, below.

[181] Human Rights Watch interview with OTP staff, The Hague, November 7, 2007.

[182] Human Rights Watch separate interviews with representatives of local nongovernmental organizations, Bunia, April 30, May 5, and May 7, 2007.

[183] See Part IV.B.1, below.

[184] Human Rights Watch separate interviews with representatives of Ugandan civil society, Kampala, February 27 and March 2, and Lira, March 11, and group interview with representatives of Ugandan civil society, Gulu, March 8, 2007.

[185] Human Rights Watch separate interviews with Ugandan government officials, Kampala, March 2, and Gulu, March 6, 2007.

[186] Human Rights Watch separate interviews with two representatives of Ugandan civil society, Gulu, March 7-8, 2007.

[187] Human Rights Watch separate interviews with Ugandan government official and representative of Ugandan civil society, Gulu, March 6-7, 2007.

[188] Human Rights Watch interview with staff member of international organization, Kampala, March 15, 2007.

[189] See discussion of the interpretation of the elements provided by the pre-trial chamber in the Lubanga case in Part I.C.1, above.

[190] OTP Draft Policy Paper, pp. 5-6.

[191] OTP, "Paper on some policy issues before the Office of the Prosecutor," September 2003, http://www.icc-cpi.int/library/organs/otp/030905_Policy_Paper.pdf (accessed June 2, 2008), p. 7.

[192] See Prosecutor v. Musema, ICTR, Case No. ICTR-96-13-T, Judgment (Trial Chamber), January 27, 2000, para. 880; Prosecutor v. Kayishema, ICTR, Case No. ICTR-95-1, Judgment (Trial Chamber), May 21, 1999, paras. 501-504.

[193] OTP Draft Policy Paper, p. 13. We have elsewhere emphasized the importance of maintaining a flexible approach in pursuing those considered "most responsible." This would include pursuing lower-ranking officials as this could, among other reasons, deter other similarly-situated officials from committing ICC crimes. This could have a bigger and more immediate impact for victims on the ground. See Human Rights Watch, Selection of Situations and Cases for Trial Policy Paper.

[194]Rome Statute, art. 27(1).

[195] Charter of the International Military Tribunal, art. 7, reprinted in Trial of the Major War Criminals before the International Military Tribunal: Proceedings Volumes (Nuremberg, 1947-49), vol. 1; Statute of the International Criminal Tribunal for the former Yugoslavia (ICTY Statute), S.C. Res. 827, U.N. Doc. S/RES/827 (1993), as amended, http://www.un.org/icty/legaldoc-e/basic/statut/statute-feb06-e.pdf (accessed June 3, 2008), art. 7(2); Statute of the International Criminal Tribunal for Rwanda (ICTR Statute), S.C. Res. 955, U.N. Doc. S/RES/955 (1994), as amended, http://69.94.11.53/ENGLISH/basicdocs/statute.html (accessed June 3, 2008), art. 6(2); Statute of the Special Court for Sierra Leone (SCSL Statute), January 16, 2002, http://www.sc-sl.org/Documents/scsl-statute.html (accessed June 3, 2008), art. 6(2).

[196] Human Rights Watch separate interviews with representatives of local nongovernmental organizations, international observers, and local journalists, Bunia, May 1-3, 5, and 7, 2007

[197] We note the February 2007 public letter by Floribert Njabu, the president of the Lendu-based FNI, where he implicated senior Congolese government officials. Copy on file with Human Rights Watch.

[198]Prosecutor v. Harun and Ali Kushayb, ICC, Case No. ICC-02/05-01/07, Warrant of Arrest for Ahmad Harun, April 27, 2007,p. 5; Prosecutor v. Harun and Ali Kushayb, ICC, Case No. ICC-02/05-01/07, Warrant of Arrest for Ali Kushayb, April 27, 2007, p. 5.

[199] OTP, Seventh Report to the UN Security Council, paras. 11-15.

[200] OTP Draft Policy Paper, p. 12.

[201] Report on Prosecutorial Strategy, p. 5; OTP Draft Policy Paper, pp. 10, 13.

[202] OTP Draft Policy Paper, p. 13.

[203] Human Rights Watch, Covered in Blood; The Curse of Gold: Democratic Republic of Congo (New York: Human Right Watch, 2005), http://www.hrw.org/reports/2005/drc0505/; Letter from the U.N. Secretary General to the President of the Security Council, "Special Report on the Events in Ituri, January 2002-December 2003," July 16, 2004, http://documents-dds-ny.un.org/doc/UNDOC/GEN/N04/430/63/img/N0443063.pdf?OpenElement (accessed June 2, 2008), paras. 68-70.

[204]Prosecutor v. Lubanga, ICC, Case No. ICC-01/04-01/06, Warrant of Arrest, February 10, 2006.

[205]Prosecutor v. Ntaganda, ICC, Case No. 01/04-02/06, Warrant of Arrest, August 22, 2006 ("Ntaganda Arrest Warrant"). The arrest warrant was unsealed on April 29, 2008. "DR Congo: Suspected War Criminal Wanted" Human Rights Watch news release, April 29, 2008, http://www.hrw.org/english/docs/2008/04/29/congo18670.htm.

[206] Human Rights Watch et. al, Joint Letter to the Chief Prosecutor of the International Criminal Court, July 31, 2006, http://hrw.org/english/docs/2006/08/01/congo13891.htm.

[207] OTP Activities Report, p. 8.

[208] Human Rights Watch interviews with former OTP staff, January 2, 2006, May 12, 2007, and May 1, 2008.

[209] See Katy Glassborow, "NGOs defend ICC role in Lubanga case," Institute for War and Peace Reporting, December 1, 2006, http://www.iwpr.net/?p=tri&s=f&o=325843&apc_state=henh (accessed June 3, 2008); "International Prosecutor says Congolese warlord may face additional war crimes charges," Associated Press, August 7, 2006, http://www.firstglobalselect.

com/scripts/cgiip.wsc/globalone/htm/news_article.r?vcnews-id=350883 (accessed June 3, 2008).

[210] Human Rights Watch separate interviews with representatives of local nongovernmental organizations, local judicial official, local journalist, radio representative, Lendu community leader, Bunia, April 30, May 1-3 and 5, 2007, and group interviews with Hema community leaders, Bunia, May 2, and with representatives of local nongovernmental organizations, Goma, May 9, 2007.

[211] As indicated above, broader discussion of the court's outreach and communications efforts follows in Part V, below.

[212] Human Rights Watch group interview with Hema community leaders, Bunia, May 2, 2007.

[213] Human Rights Watch, Covered in Blood, p. 47.

[214] Victims' participation at the ICC is discussed in Part VII, below.

[215] "… Determined to put an end to impunity for the perpetrators of these crimes and thus to contribute to the prevention of such crimes, … Determined to these ends and for the sake of present and future generations, to establish an independent permanent International Criminal Court in relationship with the United Nations system, with jurisdiction over the most serious crimes of concern to the international community as a whole …'" Rome Statute, preamble.

[216] See, for example, "NGO attacks condemned in Uganda," BBC News Online, October 27, 2005, http://news.bbc.co.uk/2/hi/africa/4383150.stm (accessed June 11, 2008); "Uganda: Two aid workers killed in north by suspected LRA rebels," IRINnews, October 27, 2005, http://www.globalsecurity.org/military/library/news/2005/10/mil-051027-irin01.htm (accessed May 30, 2008); Jason Beaubien, "Uganda rebels step up attacks while offering talks," NPR, January 3, 2006, http://www.npr.org/templates/story/story.php?storyId=5080409 (accessed May 30, 2008).

[217]Human Rights Watch interviews with Western diplomats and Ugandan government officials, Kampala, February 26-March 16, 2008; Nick Grono and Adam O'Brien, "Justice in conflict? The ICC and peace processes," in Nicholas Waddel and Phil Clark, eds., Courting Conflict? Justice, Peace and the ICC in Africa (London: Royal African Society, 2008) ("Courting Conflict?").

[218] At the same time, however, media articles report a surge of attacks and abductions allegedly carried out by the LRA recently in the CAR, DRC, and southern Sudan, suggesting, not surprisingly, the limits of the arrest warrants in discouraging the LRA from criminal behavior. "Uganda: LRA Regional Atrocities Demand Action," Human Rights Watch news release, May 19, 2008, http://www.hrw.org/english/docs/2008/05/19/uganda18863.htm. See also "Uganda rebels 'kidnapping' in CAR," BBC News Online, March 28, 2008, http://news.bbc.co.uk/2/hi/africa/7318093.stm; Katy Glassborow et al., "LRA prepares for war not peace," Institute for War & Peace Reporting, AR no. 168, April 24, 2008, http://www.iwpr.net/?p=acr&apc_state=henh&s=f&o=344252; (all accessed May 30, 2008).

[219] Michael Otim and Marieke Wierda, "Justice at Juba: International Obligations and Local Demands in Northern Uganda," in Waddel and Clark, eds., Courting Conflict?

[220] Human Rights Watch, Analysis of the Annex to the June 29 agreement on Accountability and Reconciliation, February 2008, http://hrw.org/backgrounder/ij/uganda0208/.

[221]Human Rights Watch phone interviews with local officials and civil society members, Ituri, July 2004. The continued abuses, however, suggest that such orders, if given, did not have the effect of ending attacks against civilians.

[222] See Anneke van Woudenberg (Human Rights Watch), A new Era for Congo?, October 19, 2006, http://hrw.org/english/docs/2006/10/19/congo14495.htm.

[223] Human Rights Watch separate interviews with MONUC, UNICEF, and Save the Children, Bunia, May 2-3, 2007, and MONUC, Goma, May 10, 2007.

[224] Human Rights Watch interview with MONUC, Bunia, May 2, 2007.

[225] Human Rights Watch separate interviews with Save the Children and OCHA, Bunia, May 3 and 7, 2007. See also "Accord Cadre Pour La Paix en Ituri entre le Gouvernement de la République Démocratique du Congo et les Groups Armes de L'Ituri (MRC, FNI et FRPI)," November 29, 2006, copy on file with Human Rights Watch.

[226] Human Rights Watch interview with Save the Children, Bunia, May 3, 2007.

[227] Human Rights Watch interview with civilian prosecutor, Bunia, May 7, 2007.

[228] Human Rights Watch, Renewed crisis in North Kivu, vol. 19 no. 17(A), October 2007, http://hrw.org/reports/2007/drc1007/.

[229] Report on Prosecutorial Strategy, p. 6.

[230] See Part VIII.D, below.

[231] OTP, "Paper on some policy issues before the Office of the Prosecutor," September 2003, http://www.icc-cpi.int/library/organs/otp/draft_policy_paper.pdf (accessed May 30, 2008).

[232]Rome Statute, art. 17.

[233] Report on Prosecutorial Strategy, p. 5.

[234] See Human Rights Watch, Ballots to Bullets: Organized Political Violence and Kenya's Crisis of Governance, vol. 20, no. 1(a), March 2008, http://hrw.org/reports/2008/kenya0308; see also "Kenya: Army and Rebel Militia Commit War Crimes in Mt. Elgon," Human Rights Watch news release, April 4, 2008, http://hrw.org/english/docs/2008/04/03/kenya18421.htm.

[235] "OTP Statement in relation to events in Kenya," February 5, 2008, http://www.icc-cpi.int/library/organs/otp/ICC-OTP-ST20080205-ENG.pdf (accessed May 30, 2008).

[236] OTP, "Presentation by Mr. Luis Moreno-Ocampo, Prosecutor of the International Criminal Court – NGO Roundtable," unpublished document on file with Human Rights Watch, March 13, 2008.

[237]Géraldine Mattioli and Anneke Van Woudenberg, "Global Catalyst for national prosecutions? The ICC in the Democratic Republic of Congo," in Waddel and Clark, eds., Courting Conflict? p. 58.

[238] Ibid., p. 60.

[239] Human Rights Watch interview with Ugandan government official, Kampala, March 2, 2007. The potential impact of court protection programs on local capacity is also discussed in Part VI.C.4, below.

[240] International Covenant on Civil and Political Rights (ICCPR), adopted December 16, 1966, G.A. Res. 2200A (XXI), 21 U.N. GAOR Supp. (No. 16) at 52, U.N. Doc. A/6316 (1966), 999 U.N.T.S. 171, entered into force March 23, 1976, art. 14. As of March 5, 2008, there were 161 states parties to the ICCPR.

[241]Rome Statute of the International Criminal Court, U.N. Doc. A/CONF.183/9, July 17, 1998, entered into force July 1, 2002, arts. 55, 67 ("Rome Statute").

[242] See Statute of the International Criminal Tribunal for the former Yugoslavia (ICTY Statute), S.C. Res. 827, U.N. Doc. S/RES/827 (1993), as amended, http://www.un.org/icty/legaldoc-e/basic/statut/statute-feb06-e.pdf (accessed June 3, 2008), art. 21; Statute of the International Criminal Tribunal for Rwanda (ICTR Statute), S.C. Res. 955, U.N. Doc. S/RES/955 (1994), as amended, http://69.94.11.53/ENGLISH/basicdocs/statute.html (accessed June 3, 2008), art. 20; Statute of the Special Court for Sierra Leone (SCSL Statute), January 16, 2002, http://www.sc-sl.org/Documents/scsl-statute.html (accessed June 3, 2008), art. 17; and Rules of Procedure and Evidence, Special Court for Sierra Leone, amended May 27,2008, http://www.sc-sl.org/Documents/rulesofprocedureandevidence.pdf (accessed June 3, 2008), rules 42-43 ("Rules of Procedure and Evidence, Special Court for Sierra Leone").

[243] European Commission of Human Rights, Kaufman v. Belgium (App. 10938/84); (1986) 50 DR 98, available at www.echr.coe.int, p. 115; European Court of Human Rights, Foucher v. France (App. 22209/93), Judgment of 18 March 1997; (1998) 25 EHRR 234, available at www.echr.coe.int, para. 34; UN Human Rights Committee, Decision: Morael v. France, Comm. No. 207/1986, UN Doc. Supp. No. 40 (A/44/40) at 210 (1989), para. 9.3 ("… the concept of a fair hearing in the context of article 14(1) should be interpreted as requiring a number of conditions, such as equality of arms …").

[244]Prosecutor v. Lubanga, ICC, Case No. ICC-01/04-01/06, Decision on defence's request to obtain simultaneous French transcripts, December 14, 2007, para. 18 ("Decision on Simultaneous French Transcripts").

[245]Prosecutor v. Clement Kayishema and Obed Ruzindana, ICTR, Case No. ICTR-95-1-A, Judgment (Appeals Chamber), June 1, 2001, para. 69.

[246] Decision on Simultaneous French Transcripts, para.19.

[247]Rome Statute, art. 54(1)(a).

[248] European Court of Human Rights, Delcourt v. Belgium, Judgment of 17 January 1970, Series A no. 11, available at www.echr.coe.int, para. 34. See also Prosecutor v. Dusko Tadic, ICTY, Case No. IT-94-1-A, Judgment (Appeals Chamber), July 15, 1999, para. 48.

[249] Under article 68(3) of the Rome Statute, at the discretion of the chamber, victim participants can present their "views and concerns" where their personal interests are affected. For a complete discussion of victims' participation at the ICC, see Part VII, below.

[250]See, for example, Situation in the DRC, ICC, Case No. ICC-01/04, Decision on Protective Measures Requested by Applicants 01/04-1/dp to 01/04-6/dp (Public Redacted Version), July 21, 2005, p. 4; Situation in the DRC, ICC, Case No. ICC-01/04, Decision on the Applications for Participation in the Proceedings of VPRS 1, VPRS 2, VPRS 3, VPRS 4, VPRS 5 and VPRS 6 (Public Redacted Version), January 17, 2006, para. 70; see also Regulations of the Court, International Criminal Court, ICC-BD/01-02-07, amended June 14 and November 14, 2007, http://www.icc-cpi.int/library/about/officialjournal/ICC-BD-01-02-07-ENG.pdf (accessed June 11, 2008), ("Court Regulations"), reg. 76(1).

[251] Counsel for the defense "shall have established competence in international or criminal law and procedure, as well as the necessary relevant experience, whether as judge, prosecutor, advocate or in other similar capacity, in criminal proceedings. A counsel for the defence shall have an excellent knowledge of and be fluent in at least one of the working languages of the Court. Counsel for the defence may be assisted by other persons, including professors of law, with relevant expertise." Rules of Procedure and Evidence, International Criminal Court, ICC-ASP/1/3, http://www.icc-cpi.int/library/about/

officialjournal/Rules_of_procedure_and_Evidence_English.pdf (accessed June 11, 2008), rule 22 ("Rules of Procedure and Evidence"). Regulation 67 of the Court Regulations specifies that defense counsel must have at least 10 years' experience and "should not have been convicted of a serious criminal or disciplinary offence considered to be incompatible with the nature of the office of counsel before the Court." Assistants to counsel must have five years of relevant experience in criminal proceedings or specific competence in international or criminal law and procedure. Regulations of the Registry, International Criminal Court, ICC-BD/03-01-06-Rev.1, revised September 25, 2006, http://www.icc-cpi.int/library/about/officialjournal/ICC-BD_03-01-06-Rev1_English.pdf (accessed June 11, 2008), reg. 124 ("Regulations of the Registry").

[252] Judge Adrian Fulford, "Reflections from the Bench," speech to the Friends of the ICC, The Hague, February 20, 2008, http://www.britishembassy.gov.uk/servlet/Front?pagename=OpenMarket/Xcelerate/ShowPage&c=Page&cid=1025627657266&a=KArticle&aid=1199215379245 (accessed June 3, 2008). See also Prosecutor v. Katanga and Ngudjolo, ICC, Case No. ICC-01/04-01/07, Decision on the Defence Request for Postponement of the Confirmation Hearing, April 25, 2008 ("Postponement of Confirmation Hearing Request Decision"). For example, adjournments have been required where the need to put protective measures in place for witnesses has help up disclosure to the defense of witness identities. See Part VI.B.2, below.

[253]Prosecutor v. Lubanga, ICC, Case No. ICC-01/04-01/06, Decision on the consequences of non-disclosure of exculpatory materials covered by Article 54(3)(e) agreements and the application to stay the prosecution of the accused, together with certain other issues raised at the Status Conference on 10 June 2008, June 13, 2008, para. 32.

[254] Elise Groulx, "'Equality of Arms': Challenges Confronting the Legal Profession in the Emerging International Criminal Justice System," Oxford University Comparative Law Journal, vol. 3 (2006), http://ouclf.iuscomp.org/articles/groulx.shtml (accessed June 11, 2008), pp. 8-9.

[255] Human Rights Watch interview with ICTY defense counsel, The Hague, October 17, 2007.

[256] See Rules of Procedure and Evidence, Special Court for Sierra Leone, rule 45 (establishing Defense Office); Additional Rules of Procedure for Defense Advocates Appearing Before Section I for War Crimes and Section II for Organized Crime, Economic Crime and Corruption of the Court of Bosnia and Herzegovina, adopted by the Court of Bosnia and Herzegovina at the plenary session held on June 30, 2005, art. 2.1(1) (establishing the Criminal Defense Support Section, known as OKO, in the Sarajevo War Crimes Chamber); Internal Rules, Extraordinary Chambers in the Courts of Cambodia, http://www.eccc.gov.kh/english/cabinet/fileUpload/27/Internal_Rules_Revision1_01-02-08_eng.pdf (accessed June 10, 2008), rule 11 (establishing the Defense Support Section).

[257] Court Regulations, reg. 77.

[258] Human Rights Watch interview with ICC staff, The Hague, March 18, 2008; The Registry, International Criminal Court, "An ICC Strategy for Counsel: Underlying principles, Achievements and the Future Direction," (draft), para. 13 (copy on file with Human Rights Watch) ("Draft Counsel Strategy").

[259] Human Rights Watch interviews with ICC staff, The Hague, March 18 and April 8, 2008.

[260] Human Rights Watch interview with ICC staff, The Hague, March 18, 2008. See also Court Regulations, regs. 76 and 77.

[261] Human Rights Watch interview with ICC staff, The Hague, March 18, 2008.

[262] Draft Counsel Strategy, paras. 37-43.

[263] Human Rights Watch interview with ICC staff, The Hague, October 18, 2007.

[264] Under rule 22 of the Rules of Procedure and Evidence, attorneys must have "established competence in international or criminal law and procedure" (emphasis added) in order to practice before the ICC.

[265] The court's policy is to permit defense counsel to maintain a domestic practice while appearing before the ICC. Prohibiting defense counsel from doing so was considered undesirable for a number of reasons, including: it is not in conformity with legal texts of the court dealing with the qualifications of counsel; it would limit the way in which law is practiced before the court as it prevents the system from benefiting from the richness of experience acquired through domestic practice; and it favors certain counsel and does not guarantee diversity and representation from various regions and legal systems of the world. Draft Counsel Strategy, paras. 29-36.

[266] Human Rights Watch interview with ICC staff, The Hague, October 18, 2007.

[267] Ibid.

[268] Human Rights Watch interview with ICC staff, The Hague, March 18, 2008.

[269] Ibid.

[270] Court Regulations, regs. 73(2) and 76(2). A duty counsel is a provisional attorney assigned to a defendant by the court until he or she chooses permanent counsel.

[271] "First appearance of Mr. Germain Katanga before the Pre-Trial Chamber I," ICC press release, ICC-20071022-260_en, October 22, 2007, http://www.icc-cpi.int/press/pressreleases/294.html (accessed June 11, 2008).

[272] Draft Counsel Strategy, paras. 41-42.

[273] ASP, "Report to the Assembly of States Parties on options for ensuring adequate defence counsel for accused persons," ICC-ASP/3/16, August 17, 2004, http://www.icc-cpi.int/library/asp/ICC-ASP-3-16-_defence_counsel_English.pdf (accessed July 2, 2008), para. 9.

[274] The Registry put forward this argument to explain the court's policy on the intervention of counsel before the court, namely its decision to allow defense counsel to maintain a domestic practice while practicing before the court (and not the mandate of the OPCD, per se). Nonetheless, the arguments against having a specialized group of lawyers practicing exclusively before the ICC are just as relevant to illustrate why the OPCD should not fill this function. Draft Counsel Strategy, para. 34.

[275] See Part II.B.2-C.1, above, and Part V.C.1-2, below.

[276] "ICC officials discuss the role of the Registry in proceedings before the court with the Lord's Resistance Army delegation," ICC press release, ICC-CPI-20080310-PR295-ENG, March 10, 2008, http://www.icc-cpi.int/press/pressreleases/346.html (accessed June 11, 2008).

[277] There are other possible scenarios in the situation phase where defense rights could be implicated. For instance, under rule 47(2) of the Rules of Procedure and Evidence, the interests of the defense must be represented when the prosecutor is taking testimonies in relation to the exercise of his proprio motu power under article 15 of the Rome Statute. Defense interests must also be represented during "unique investigative opportunities" that arise in the situation phase pursuant to article 56(2)(d) of the Rome Statute.

[278] These specific figures were derived from the OPCD's six month report. See OPCD, "Mise à jour des activités du Bureau du Conseil Public pour la Défense de ces 6 derniers mois," March 2008, copy on file with Human Rights Watch.

[279] Human Rights Watch interview with ICC staff, The Hague, March 18, 2008.

[280] This includes ensuring that defense counsel have enough office space to facilitate representation.

[281] Human Rights Watch interview with ICC staff, The Hague, March 18, 2008.

[282] Office of Public Counsel for Victims webpage, http://www.icc-cpi.int/victimsissues/victimscounsel/OPCV.html (accessed June 4, 2008).

[283] Human Rights Watch interview with ICC staff, The Hague, March 18, 2008.

[284] ICC Outreach webpage, http://www.icc-cpi.int/outreach.html (accessed June 4, 2008).

[285] Human Rights Watch interview with ICC staff, The Hague, October 18, 2007.

[286] Human Rights Watch interview with ICC staff, The Hague, March 18, 2008.

[287] Ibid.

[288] Ibid.

[289] ASP, "Proposed Programme Budget for 2008 of the International Criminal Court," ICC-ASP/6/8, July 25, 2007, http://www.icc-cpi.int/library/asp/ICC-ASP-6-8_English.pdf (accessed June 11, 2008), paras. 387-390. The OPCD had initially proposed to hire this lawyer as a "Generally Temporary Assistant" (GTA).

[290] 'Budget and Finance' and 'Legal Representation' Teams, Coalition for the International Criminal Court, "Comments and Recommendations to the Sixth Session of the Assembly of States Parties, 30 November – 14 December 2007, New York, USA," draft, November 12, 2007, http://www.iccnow.org/documents/Budget-Legal_Rep_Draft_Team_Paper_ASP_6_211107.pdf (accessed June 6, 2008).

[291] ASP, "Report of the Committee on Budget and Finance on the work of its ninth session," ICC-ASP/6/12, September 28, 2007, http://www.icc-cpi.int/library/asp/ICC-ASP-6-12_English.pdf (accessed June 11, 2008), para. 74.

[292] Rules of Procedure and Evidence, rule 14(2). The administrative support provided includes facilitating access of defense counsel to the ICC building and helping with information technology-related matters.

[293] Human Rights Watch interview with ICC staff, The Hague, April 8, 2008. The DSS also accepts applications for victims' counsel. However, the Victims Participation and Reparations Section recruits professionals to facilitate victims' representation and administers their payment.

[294] For the requirements of counsel and assistants to counsel, see note 251 above. Under regulation 137 of the Regulations of the Registry, a professional investigator "shall have established competence in international or criminal law and procedure and at least ten years of relevant experience in investigative work in criminal proceedings at national or international level."

[295] Draft Counsel Strategy, para. 54. The Registry has indicated its commitment to encourage more qualified women to apply, and to achieve greater geographic diversity.

[296] Draft Counsel Strategy, para. 47; Human Rights Watch interview with ICC staff, The Hague, April 8, 2008.

[297] Human Rights Watch interview with ICC staff, The Hague, April 8, 2008.

[298] Draft Counsel Strategy, para. 2; Human Rights Watch interview with ICC staff, The Hague, April 8, 2008.

[299] Draft Counsel Strategy, para. 11.

[300] Human Rights Watch interview with ICC staff, The Hague, October 18, 2007.

[301] See ICC, "Sixth Seminar of Counsel, May 12 and 13, 2008, Agenda" http://www.icc cpi.int/library/organs/registry/6thSeminarProg-ENG.pdf (accessed June 11, 2008). According to the counsel strategy, "the aim of the training is to standardize, as far as possible, the practice before the court among legal professionals coming from diverse legal cultures." Draft Counsel Strategy, para. 53.

[302] Human Rights Watch interview with ICC staff, The Hague, April 8, 2008.

[303] For legal representatives of victims, the Office of Public Counsel for Victims could provide this training. See Part VII, below.

[304] Rules of Procedure and Evidence, rule 20(1)(c). Human Rights Watch interview with ICC staff, The Hague, April 8, 2008.

[305] Rome Statute, arts. 55(2)(c) and 67(1)(d).

[306] Under the court's legal aid system, victims who have been accepted to participate in proceedings may be eligible for financial aid to obtain legal representation in proceedings. The legal aid system also covers the cost of ad hoc and duty counsel (when the OPCD does not act).

[307] The legal aid system at the ICTY, originally paid on an hourly basis, has been revised multiple times in the history of the tribunal, and counsel are now paid in a lump sum which varies for each case according to a number of factors, including the complexity of the case. The Special Court for Sierra Leone operates under a lump sum system similar to that implemented during the trial phase of the ICTY. At the ICTR, counsel are paid at an hourly rate with a monthly ceiling on the maximum amount payable. See ASP, "Report to the Assembly of States Parties on options for ensuring adequate defence counsel for accused persons," paras. 13-15.

[308] The court identified the following difficulties in early proceedings, which strained the capacity of defense counsel: short time limits in proceedings, interventions by victims in proceedings, and practical problems using the electronic disclosure system. See ASP, "Report on the operation of the Court's legal aid system and proposals for its amendment," ICC-ASP/6/4, May 31, 2007, http://www.icc-cpi.int/library/asp/ICC-ASP-6-4_English..pdf (accessed July 3, 2008), para. 18 ("Report on the operation of the Court's legal aid system and proposals for its amendment"); ASP, "Report to the Assembly of States Parties on options for ensuring adequate defence counsel for accused persons (ICC-ASP/3/16) Update to Annex 2: Payment details of the ICC legal aid scheme," ICC-ASP/5/INF.1, October 31, 2006, http://www.icc-cpi.int/library/asp/ICC-ASP-5-INF1_English.pdf (accessed June 11, 2008); ASP, "Report to the Assembly of States Parties on options for ensuring adequate defence counsel for accused persons," ICC-ASP/3/16, August 17, 2004, http://www.icc-cpi.int/library/asp/ICC-ASP-3-16-_defence_counsel_English.pdf (accessed July 3, 2008).

[309] ASP, "Report of the Committee on Budget and Finance on the work of its eighth session," ICC-ASP/6/2, May 29, 2007, http://www.icc-cpi.int/library/asp/ICC-ASP-6-2_English.pdf (accessed June 11, 2008), para. 80. While endorsing the system, the CBF took the view that additional costs incurred should be met by the existing budget for legal aid. Ibid., para. 81.

[310]ASP, "Report of the Committee on Budget and Finance on the work of its ninth session," ICC-ASP/6/12, September 28, 2007, http://www.icc-cpi.int/library/asp/ICC-ASP-6-12_English.pdf (accessed June 11, 2008), para. 72. The CBF also noted that the court "had chosen to create a scheme of funding for the defence of indigent accused as well as a public defender's office" (referring to the OPCD) and that these combined resources "could lead to an unprecedented level of expense." As discussed above, however, the OPCD is not a public defender's office, and the resources allocated to it are more streamlined as a result.

[311] ASP, "Report of the Committee on Budget and Finance on the work of its fourth session," ICC-ASP/4/2, April 15, 2005, http://www.icc-cpi.int/library/asp/ICC-ASP-4-2_English.pdf (accessed June 11, 2008), para. 49.

[312] Mark S. Ellis, "The Evolution of Defence Counsel Appearing Before the International Criminal Tribunal for the Former Yugoslavia," New England Law Review, vol. 37 (2003), pp.964-966.

[313]See ASP, "Report on the principles and criteria for the determination of indigence for the purposes of legal aid (pursuant to paragraph 116 of the Report of the Committee on Budget and Finance of 13 August 2004)," ICC-ASP/6/INF.1, May 31, 2007, http://www.icc-cpi.int/library/asp/ICC-ASP-6-INF.1_English.pdf (accessed June 11, 2008), paras. 23, 33 ("Report on the principles and criteria for the determination of indigence").

[314] The court estimates that the average length of a case before the ICC (from pre-trial to the appeals phase) is 51 months, and the cost of mounting a defense during that period is €1,259, 496 ($1,979,835). ASP, "Report on the principles and criteria for the determination of indigence," annex. By way of comparison, according to the UN's assessment of the costs at the ICTY issued in 1999, a defense team in the ICTY at the pre-trial stage then cost the tribunal (on average) $22,000 (€13,994) to $25,000 (€15,903) per month, which increased to about $45,000 (€28,625) during the trial. See Ellis, "The Evolution of Defence Counsel," p. 953. The ICC has not yet finalized the threshold for determining a victim's indigence.

[315] Court Regulations, reg. 84(2); ASP, "Report on the principles and criteria for the determination of indigence," para. 8.

[316] Ibid. These factors are also considered in assessing requests from victim participants for legal aid. The scope of the legal assistance-and therefore the overall amount available-to victims is determined by the Registrar in consultation with the chamber "where appropriate." See Court Regulations, reg. 83(2).

[317]ASP, "Report on the principles and criteria for the determination of indigence," para. 27.

[318] Human Rights Watch email correspondence with ICC staff, June 9, 2008.

[319] Court Regulations, reg. 85(1).

[320] Ibid., reg. 84(1). A finding of partial indigence means the defendant has enough resources, after deducting estimated monthly expenses (including living expenses), to cover the costs of representation during some phases of proceedings. ASP, "Report on the principles and criteria for the determination of indigence," para. 22-23.

[321] ASP, "Report on the operation of the Court's legal aid system and proposals for its amendment," paras. 32-33. The lead counsel has the discretion to use the resources allocated for the associate counsel to recruit instead a legal assistant and a general services assistant.

[322] Under this system, the lead defense counsel is paid at a P-5 level; the associate counsel, P-4; legal assistant, P-2; and case manager, P-1. Ibid., para. 32(a).

[323] Court Regulations, regs. 83(3) and 83(4).

[324] One "full-time equivalent" would allow the lead counsel to hire an additional legal assistant, while three "full-time equivalents" would permit the hiring of an additional associate counsel. ASP, "Report on the operation of the Court's legal aid system and proposals for its amendment," paras. 35-36.

[325] Human Rights Watch interview with ICTY defense counsel, The Hague, October 17, 2007.

[326]ASP, "Report on the operation of the Court's legal aid system and proposals for its amendment," para. 45.

[327]Ibid., para. 23.

[328] Human Rights Watch interview with Jean Flamme, former defense counsel to Thomas Lubanga, Ghent, Belgium, November 8, 2007; see also International Bar Association, "IBA Monitoring Report: International Criminal Court," November, 2007, http://www.ibanet.org/images/downloads/11_Report_IBA_Monitoring_Report_ICC_November_2007.pdf (accessed June 11, 2008), p. 36.

[329] Postponement of Confirmation Hearing Request Decision, p. 7.

[330]ASP, "Report on the operation of the Court's legal aid system and proposals for its amendment," para. 23.

[331] Ibid., paras. 46-50.

[332] Regulation 137(2) of the Regulations of the Registry states that a professional investigator "shall have established competence in international or criminal law and procedure and at least ten years of relevant experience in investigative work in criminal proceedings at national and international level. A professional investigator shall have an excellent knowledge of and be fluent in at least one of the working languages of the Court. Subject to exceptional circumstances, he or she shall speak at least one of the languages of the country in which the investigation is being conducted."

[333] Human Rights Watch interview with ICC staff, The Hague, April 8, 2008.

[334] Regulations of the Registry, reg. 139(2).

[335] Human Rights Watch interview with Jean Flamme, former defense counsel to Thomas Lubanga, Ghent, Belgium, November 8, 2007.

[336]ASP, "Report on the operation of the Court's legal aid system and proposals for its amendment," para. 47.

[337]Situation in the DRC, ICC, Case No. ICC-01/04-01/06, Hearing Transcript, February 13, 2008, p. 7.

[338]ASP, "Report on the operation of the Court's legal aid system and proposals for its amendment," para. 3. This position is currently vacant. In the interim, however, the court has recruited a temporary consultant.

[339] Regulations of the Registry, reg. 136(2)(b). There are three legal aid commissioners, all of whom are appointed by the Registrar. They provide the Registrar with advice regarding the management of funds allocated by the ASP for the legal aid system and operate independently.

[340]ASP, "Report on the operation of the Court's legal aid system and proposals for its amendment," para. 63. The original percentage split was 60 percent upon submission of the statement and 40 percent at the end of the phase or in six months. This was changed to the current percentage split based on strong objections by defense counsel, among others. The ICTY also uses a deferred payment system (80/20 percent). The practice of deferred fees is not used by the ICTR.

[341]Ibid. para. 64.

[342] Ibid., para. 65. Payment in full is important for these other team members because of their lower salaries.

[343]CourtRegulations, reg. 26. See also Prosecutor v. Lubanga, ICC, Case No. ICC-01/04-01/06, Submission of a new version of the e-court protocol prepared jointly by the Office of the Prosecutor, the Defence and the Registry, July 20, 2006; Prosecutor v. Lubanga, ICC, Case No. ICC-01/04-01/06, Consolidated e-court protocol, April 4, 2008.

[344] Draft Counsel Strategy, para. 50.

[345] See Prosecutor v. Lubanga, ICC, Case No. ICC-01/04-01/06, Decision on the procedures to be adopted for ex parte proceedings, December 6, 2007.

[346] See Prosecutor v. Lubanga, ICC, Case No. ICC-01/04-01/06, Separate and Dissenting Opinion of Judge Blattmann attached to Decision on Disclosure Issues, Responsibilities for Protective Measures and other Procedural Matters, April 28, 2008, paras. 4-6, annex 3 to Decision issuing a confidential and a public redacted version of "Decision on disclosure issues, responsibilities for protective measures and other procedural matters," May 8, 2008, para. 10.

[347] See generally Parts V and VII, below.

[348]For example, the ICC's legal proceedings-and the language of those proceedings-may be unfamiliar to local populations. There are some communities within the country situations under ICC investigation for whom impartial criminal justice is an alien concept altogether. In those communities, the ICC is faced with the dual challenge of informing people about the criminal accountability process, in addition to the ICC's role in it.

[349] Security concerns are not merely theoretical. The ICC has had to close offices in the DRC and Chad for periods due to instability. The ICC also has had to evacuate staff from field offices at different points. Human Rights Watch interviews with ICC staff, July 17 and 23, 2007 and with ICC staff, The Hague, April 22, 2008.

[350] We discuss the importance of field-based staff in connection with investigations in Part II.C.1.c.ii, above, outreach in Part V.C.2.d, below, and witness and victim protection in Part VI.C.5, below.

[351]As described above, see Part II.D, positive complementarity refers to ways that the ICC can actively encourage domestic efforts to investigate and prosecute grave crimes. See Parts VI(B)(1)(a-b) and (2), below for a discussion of steps that ICC staff can take to help build national capacity in a number of areas, including investigation of sexual crimes, witness protection, and mental health services. It is of course very early for the court to focus on legacy efforts, and there is still much to be done to make its primary operational phase more effective. Nevertheless, over the longer term, field-based staff will be in the strongest position to undertake legacy efforts, such as through targeted interaction, outreach, and trainings with those in the domestic justice sector.

[352] For some indications of this approach, see Jess Brevin, "Justice Delayed For Global Court, Ugandan Rebels Prove Tough Test; African Politics, Tactical Fights, Hamper Chief Prosecutor; No Trial Date in Sight Who Will Arrest Mr. Kony?" Wall Street Journal, June 8, 2006, http://www.friendsforpeaceinafrica.org/index.php?option=com_content&task=view&id=60&Itemid=110 (accessed May 19, 2008); OTP, "Report on the activities performed during the first three years (June 2003 – June 2006)," September 12, 2006, http://www.icc-cpi.int/library/organs/otp/OTP_3-year-report-20060914_English.pdf (accessed May 5, 2008), para. 98 ("OTP Activities Report"); ASP, "Sixth Diplomatic Briefing of the International Criminal Court: Compilation of Statements," The Hague, March 23, 2006, http://www.icc-cpi.int/library/asp/DB6-St_English.pdf (accessed May 12, 2008), p. 6.

[353]See ASP, "Budget Appropriations for the First Financial Period and Financing of Appropriations for the First Financial Period," Resolution ICC-ASP/1/Res.12, http://untreaty.un.org/cod/icc/asp/1stsession/report/english/part_iv_res_12_e.pdf (accessed May 15, 2008); ASP, "Program Budget for 2004 and Related Documents," in Official Records of the Assembly of States Parties to the Rome Statute of the International Criminal Court, Second session, New York, September 8-12, 2003, ICC-ASP/2/10, Part II, http://untreaty.un.org/cod/icc/asp/2ndsession/report/second_report_contents.htm (accessed May 15, 2008); ASP, "Draft Programme Budget for 2005," ICC-ASP/3/2, September 6-10, 2004, http://www.icc-cpi.int/library/asp/ICC-ASP3-2_budget_English.pdf (accessed May 15, 2008).

[354] See, for example, Bruno Cathala, ICC Registrar, "Address by Registrar Bruno Cathala," address to ASP, The Hague, September 6, 2004, http://www.icc-cpi.int/library/asp/BC_20040906_En.pdf (accessed May 8, 2008); see also ASP, "Proposed Programme Budget for 2006," in Official Records of the Assembly of States Parties to the Rome Statute of the International Criminal Court, Fourth session, The Hague, November 28 - December 3, 2005, ICC-ASP/4/32, Part II, http://www.icc-cpi.int/library/asp/Part_II_-_Proposed_Programme_Budget_for_2006.pdf (accessed May 6, 2008), para. 160 ("Proposed Programme Budget for 2006").

[355]See CICC, "Report of the Third Session of the Assembly of States Parties (6-10 September 2004)," http://www.icc-cpi.int/library/asp/ICC-ASP-4-5_English.pdf (accessed May 13, 2008) p. 65, para. 241(3); and ASP, "Programme Budget for 2005," in Official Records of the Assembly of the States Parties to the Rome Statute of the International Criminal Court, Third Session, The Hague, September 6-10, 2004, ICC-ASP/3/25, Part II A1-A6, http://www.icc-cpi.int/library/asp/ICC-ASP-3-25-II_English.pdf (accessed May 8, 2008 ), para. 8. Notably, however, in light of the court's under spending of the planned budget for 2005, it did not turn out to be necessary for the court to resort to the contingency fund in 2005 to finance the nascent field offices.

[356]ASP, "Proposed Program Budget for 2006," para. 266.

[357] For some indication of this evolution, see ASP, "Strengthening the International Criminal Court and the Assembly of States Parties," Resolution ICC-ASP/5/Res.3, http://www.icc-cpi.int/library/asp/ICC-ASP-5-32_Part_III_Resolutions_pages_337-384_English.pdf (accessed June 4, 2008), pp. 343-344; ASP, "Report of the Committee on Budget and Finance on the work of its sixth session," ICC-ASP/5/1, November 23 to December 1, 2006, http://www.icc-cpi.int/library/asp/ICC-ASP-5-1_English.pdf (accessed May 13, 2008), paras. 54, 58-59; ASP, "Report of the Committee on Budget and Finance on the work of its fifth session," ICC-ASP/4/27, November 28 to December 3, 2005, http://www.icc-cpi.int/library/asp/ICC-ASP-4-27_English.pdf (accessed May 14, 2008), para. 48.

[358] See ASP, "Proposed Programme Budget for 2006"; and ASP, "External audit and Proposed programme budget for 2007," in Official Records of the Assembly of the States Parties to the Rome Statute of the International Criminal Court, Fifth session, The Hague, November 23 to December 1, 2006, ICC-ASP/5/32, Part III, http://www.icc-cpi.int/library/asp/ICC-ASP-5-32_Part_II_Budget_pages_11-214_English.pdf (accessed May 14, 2008), for example paras. 176, 259. At the same time, some positions in the various field offices are still vacant. For example, the ICC is facing difficulties finding a P-2 outreach coordinator for the Kinshasa field office and has faced difficulties hiring staff for the Abeché office. Human Rights Watch interviews with ICC staff, The Hague, November 17, 2007, and April 22, 2008; and with ICC staff, July 23, 2007.

[359] See Part VII.D.1-2, below.

[360] Human Rights Watch interviews with ICC staff, February 28, March 1, July 17, and July 23, 2007.

[361] Human Rights Watch interview with representative of local civil society, Bunia, April 30, 2007.

[362] Human Rights Watch interviews, eastern Chad, July 2007.

[363] Human Rights Watch group interview with two Ugandan journalists, Kampala, March 3, and representatives of Ugandan civil society, March 8, Gulu, and separate interviews with representatives of Ugandan civil society, Kampala, February 26-27, and Gulu, March 7, 2007.

[364] Human Rights Watch interviews with ICC staff, The Hague, November 7, 2007, and April 22, 2008.

[365] Sectioning of some spaces has been done in conjunction with some of the field offices moving locations. Human Rights Watch interviews with ICC staff, March 1 and 7, and July 23, 2007, and with ICC staff, The Hague, April 22, 2008.

[366] Human Rights Watch interview with ICC staff, The Hague, April 22, 2008.

[367] Although not yet fully staffed, the office was established five months after the formal investigation was opened. "The Registrar Inaugurates the ICC Field Office in Bangui," ICC press release, ICC-20071018-253-En, October 18, 2007, http://www.icc-cpi.int/press/pressreleases/288.html (accessed May 14, 2008); Human Rights Watch interview with ICC staff, The Hague, April 22, 2008.

[368] Human Rights Watch interview with ICC staff, The Hague, April 22, 2008.

[369]ASP, "Strategic Plan for Outreach of the International Criminal Court," ICC-ASP/5/12, September 29, 2006,

http://www.icc-cpi.int/library/asp/ICC-ASP-5-12_English.pdf (accessed June 5, 2008), para. 77.

[370] Human Rights Watch interviews with ICC staff, July 23, 2007, and with ICC staff, The Hague, April 22, 2008.

[371] Human Rights Watch interview with ICC staff, July 23, 2007.

[372] See Part VIII.C.2, below.

[373] Human Rights Watch separate interviews with two ICC staff, March 1, 2007.

[374] Indeed, members of Ugandan civil society emphasized to Human Rights Watch the need for greater ICC presence in northern Uganda. Human Rights Watch separate interviews with three representatives of Ugandan civil society, Gulu, March 6 and 7, and Lira, March 12, 2007.

[375] Human Rights Watch separate interviews with representatives of civil society, Kampala, March 2, and Kinshasa, July 14, 2007.

[376] See Part VII.D.2, below.

[377] Human Rights Watch interview with ICC staff, The Hague, November 15, 2007. See also Part V.C.2.d, below.

[378] ASP, "Proposed Programme Budget for 2006"; ASP, "Proposed Programme Budget for 2007 of the International Criminal Court," ICC-ASP/5/9, August 22, 2006, http://www.icc-cpi.int/library/asp/ICC-ASP-5-9_English.pdf (accessed May 6, 2008) ("Proposed Programme Budget for 2007").

[379] See, for example, ASP, "Proposed Programme Budget for 2006," para. 331.

[380] Human Rights Watch interview with ICC staff, March 1 and May 1, 2007.

[381] Human Rights Watch interview with ICC staff, March 1, 2007, and with ICC staff, The Hague, April 22 and May 13, 2008. Other issues include ensuring prompt payment of reimbursements and acquisition of necessary equipment.

[382] See, for example, ASP, "Option paper by the Bureau on the establishment of a New York Liaison Office," in Official Records of the Assembly of the States Parties to the Rome Statute of the International Criminal Court, Fourth session, The Hague, November 28 to December 3, 2005, ICC-ASP/4/6, http://www.icc-cpi.int/library/asp/ICC-ASP-4-6_English.pdf (accessed May 6, 2008), para. 3.

[383] Ibid., Annex, page. 5.

[384] See Part II.A.1, above.

[385]Rome Statute, art. 3(3).

[386] Prof. J.A. Ayua, solicitor general of the Federal Republic of Nigeria and Permanent Secretary, "Nigeria Statement on behalf of the African states parties to The Rome Statute of the ICC," Fourth Session of the ASP, The Hague, December 3, 2005, http://www.iccnow.org/documents/NigeriaAfricanSPs_GeneralDebate_3Dec05.pdf (accessed November 6, 2006). See also Sabelo Sivuyile Maqungo, "Statement on behalf of African Member States to the International Criminal Court Statute before the General Assembly," New York, October 9, 2006, http://www.southafrica-newyork.net/pmun/view_speech.php?speech=271690 (accessed October 27, 2006).

[387]ASP, "Strategic Plan of the International Criminal Court," ICC-ASP/5/6, August 4, 2006, http://www.icc-cpi.int/library/asp/ICC-ASP-5-6_English.pdf (accessed April 30, 2008), p. 7. For more on the ICC 's Strategic Plan, see discussion in Part I.B, above.

[388] ASP, "Proposed Programme Budget for 2007," p. 189.

[389]Rules of Procedure and Evidence, rule 100.

[390] See Prosecutor v. Lubanga, ICC, Case No. 01/04-01/06, Hearing Transcript, September 4, 2007, p. 4.

[391] Ibid.

[392] See Prosecutor v. Lubanga, ICC, Case No. ICC-01/04-01/06, Hearing Transcript, February 13, 2008.

[393] Human Rights Watch meeting with Registrar, The Hague, March 12, 2008, and interview with ICC staff, The Hague, April 22, 2008.

[394] See Prosecutor v. Lubanga, ICC, Case No. ICC-01/04-01/06, Hearing Transcript, March 12, 2008, p.4. As explained by Judge Fulford in a hearing on March 12, 2008, "the particular location under consideration was, on all of the information we received, clearly the – the best in terms of holding a hearing in the Democratic Republic of the Congo. It was … the only real viable option. The hearing – a hearing in the Congo can only take place with the consent of the government, which now has not been given for that location, and in the result the entirety of this trial will be conducted in this courtroom in The Hague."

[395] "Registrar visits Chad and Uganda," ICC Newsletter, July 2006, http://www.icc-cpi.int/library/about/newsletter/files/ICC-NL8-200607_En.pdf (accessed May 5, 2008).

[396] "Registrar visits Chad as part of the Court's Outreach strategy," ICC Newsletter, April 2007, http://www.icc-cpi.int/library/about/newsletter/14/en_03.html (accessed May 5, 2008).

[397] "ICC Prosecutor and Deputy Prosecutor visit Kinshasa," ICC press release, ICC-CPI-20060410-131-Fr, April 10, 2006, http://www.icc-cpi.int/press/pressreleases/140.html (accessed May 5, 2008).

[398] "Media Advisory: ICC Prosecutor visits Central African Republic to meet with victims and local population," ICC press release, ICC-CPI-OTP-20080121-MA002-ENG, January 21, 2008, http://www.icc-cpi.int/press/pressreleases/318.html (accessed May 5, 2008).

[399] "Director of the Trust Fund met with victims' communities in Uganda," ICC press release, ICC-PR-070613-223_En, June 13, 2007, http://www.icc-cpi.int/press/pressreleases/252.html (accessed May 5, 2008). Representational visits of senior ICC officials are also discussed in Parts I.B (president) and II.A.1 (prosecutor), above, and in Part V.C.1, below.

[400] Human Rights Watch email correspondence with civil society representative, May 15, 2008.

[401] The court identifies three different categories of communication: outreach (communications with affected communities), public information (communications with international and national media), and external relations (communications with states parties, intergovernmental organizations and nongovernmental organizations and other international actors). See ICC, "Integrated Strategy for External Relations, Public Information and Outreach," http://www.icc-cpi.int/library/cases/ICC-PIDS-WB-OR-03-07-070402_IS_En.pdf (accessed June 9, 2008), p. 3.

[402] We discuss here an integrated outreach strategy for the court which includes the outreach efforts of individual offices within the court, including the OTP (see Part II.A.4 and .D above) and the OPCD and DSS (see Part III.B above).

[403]The primary focus of this chapter is outreach. We discuss the court's communications strategy in more detail in Part V.C.3.d., below.

[404] See discussion in Part IV.A, above.

[405] For discussion of the perceptions of bias and partiality created by prosecutorial strategy, see Parts II.B and C.2.b, above.

[406] See above, Part II.C.1.c for discussion of the OTP's low profile approach.

[407]ASP, "Draft Programme Budget for 2005," ICC-ASP/3/2, July 26, 2004, http://www.icc-cpi.int/library/asp/ICC-ASP3-2_budget_English.pdf (accessed June 9, 2008), para. 432. Beyond outreach, the Public Information and Documentation Section is also responsible for the internal court's library, public information and communications with the media, publishing court decisions, and maintaining the court's internet/intranet.

[408]Ibid., para. 423.

[409]ASP, "Report of the Committee on Budget and Finance," ICC-ASP/3/18, August 13, 2004, http://www.icc-cpi.int/library/asp/ICC-ASP-3-18-_CBF_report_English.pdf(accessed June 9, 2008), para. 107.

[410]According to the CBF, there seemed to be "a mindset of independence in each of the organs which inhibited cooperation on a holistic strategy for the Court and which could lead to duplication of efforts." Ibid., para. 108. See further discussion of this lack of coordination in Part I.B, above.

[411]ICC, "Integrated Strategy for External Relations, Public Information and Outreach," p.1.

[412]Numerous states parties stated during the budget discussions the importance they attached to an effective ICC outreach strategy.

[413] ASP, "Strengthening the International Criminal Court and the Assembly of States Parties," Resolution ICC-ASP/5/Res.3, http://www.icc-cpi.int/library/asp/ICC-ASP-5-32_Part_III_Resolutions_pages_337-384_English.pdf (accessed June 9, 2008), para. 22.

[414]ASP, "Strategic Plan for Outreach of the International Criminal Court," ICC-ASP/5/12, September 29, 2006,

http://www.icc-cpi.int/library/asp/ICC-ASP-5-12_English.pdf (accessed June 5, 2008), paras. 13, 35, and 64 ("Strategic Plan for Outreach of the International Criminal Court").

[415] Ibid., paras. 69-76.

[416]Human Rights Watch, The Strategic Plan of the International Criminal Court: A Human Rights Watch Memorandum, no. 1, July 2006, http://hrw.org/backgrounder/ij/memo0706/ij0706.pdf.

[417] Trust Fund for Victims webpage, http://www.icc-cpi.int/vtf.html (accessed June 9, 2008). For a more detailed account of the TFV, see below, Part VII.E.

[418]ASP, "Strategic Plan for Outreach of the International Criminal Court," para. 70. In late 2006 the Assembly of States Parties approved one coordinator for the DRC and for Uganda. The following year the Assembly of States Parties approved the designation of an outreach coordinator in the CAR, and another to handle the situation in Darfur. ASP, "Proposed Programme Budget for 2007 of the International Criminal Court," ICC-ASP/5/9, August 22, 2006, http://www.icc-cpi.int/library/asp/ICC-ASP-5-9_English.pdf (accessed June 9, 2008), para. 338 (Proposed Programme Budget for 2007"); ASP, "Proposed Programme Budget for 2008 of the International Criminal Court," ICC-ASP/6/8, July 25, 2007, http://www.icc-cpi.int/library/asp/ICC-ASP-6-8_English.pdf (accessed June 9, 2008), para. 364 ("Proposed Programme Budget for 2008").

[419] ASP, "Proposed Programme Budget for 2007," para. 338; ASP, "Proposed Programme Budget for 2008," para. 364.

[420]ASP, "Proposed Programme Budget for 2008," para. 364.

[421]See, for example, the following vacancy announcement: http://www.unrecruit.go.kr/information/download.asp?file=03-ADM-158-PR-1.mht.

[422]In order to be effective, it is indeed essential that a court spokesperson be regularly briefed on all developments at the court, including those which are confidential, that could generate media interest.

[423]ASP, "Proposed Programme Budget for 2007," table 13.

[424] This is discussed in more detail in Part V.C.3.b.

[425]Human Rights Watch separate interviews with representatives of local nongovernmental organizations and local journalist, Bunia, April 30, May 1, 5, and 7, and with ICC staff, July 17, 2007. See also ICC Newsletter, no. 12, January 2007, http://www.icc-cpi.int/library/about/newsletter/files/ICC-NL12-200701_En.pdf (accessed June 9, 2008), p. 4; ICC Newsletter, no. 11, December 2006, http://www.icc-cpi.int/library/about/newsletter/files/ICC-NL11-200612_En.pdf (accessed June 9, 2008), p. 4.

[426]ICC, "Outreach Report 2007," December 11, 2007, http://www.icc-cpi.int/library/OutreachRP2007-ENG.pdf (accessed June 9, 2008), p. 21 ("Outreach Report 2007").

[427] "Visit of the Registrar to Refugee Camps in Eastern Chad," ICC press release, ICC-PIDS-PR-20070503-215_En, May 3, 2007, http://www.icc-cpi.int/press/pressreleases/243.html (accessed June 9, 2008).

[428]ICC, "Outreach Report 2007."

[429] International Criminal Court, Calendar of Activities for the DRC webpage: http://www.icc-cpi.int/outreach/o_drc/odrc_calendar.html; Uganda webpage: http://www.icc-cpi.int/outreach/o_uganda/ou_calendar.html; Central African Republic webpage: http://www.icc-cpi.int/outreach/o_CAR/oCAR_calendar.html; Darfur, Sudan webpage: http://www.icc-cpi.int/outreach/o_darfur/od_calendar.html (all accessed June 12, 2008).

[430]Lal C. Vohrah and Jon Cina, "The Outreach Programme," in Richard May, David Tolbert, John Hocking et al., eds., Essays on ICTY Procedure and Evidence (The Hague/London/Boston: Kluwer Law International, 2001), p.551.

[431]Victor Peskin,"Courting Rwanda: The Promises and Pitfalls of the ICTR Outreach Programme," Journal of International Criminal Justice, vol. 3 (2005), pp. 950-961.

[432]Human Rights Watch separate interviews with three representatives of Ugandan civil society, Kampala, February 27, and Gulu, March 7, and group interview with representatives of Ugandan civil society, Gulu, March 8, 2007. For discussion of some of the negative perceptions of the ICC prevailing in northern Uganda, see Part II.B.2, above.

[433]Human Rights Watch interview withrepresentative of civil society, Gulu, March 7, 2007.

[434] See Part II.C.2.b, above.

[435]Human Rights Watch group interview with representatives of local nongovernmental organizations, Goma, May 9, 2007.

[436]Human Rights Watch interview with Hema community leader, Bunia, May 8, 2007.

[437]Human Rights Watch group interviews with Hema community leaders, Bunia, May 2, and representatives of local nongovernmental organizations, Goma, May 9, and separate interviews with Hema community leader, Bunia, May 8, and Hema intellectual, Goma, May 9, 2007. During the 1994 genocide in Rwanda at least half a million Tutsi and moderate Hutu were killed over a three month period. See Human Rights Watch, Leave None to Tell the Story: Genocide in Rwanda (New York: Human Rights Watch, 1999), http://www.hrw.org/reports/1999/rwanda/.

[438]Human Rights Watch interview with ICC staff, July 17, 2007.

[439] Human Rights Watch telephone interviews with displaced persons and other sources in Sudan, Chad, and other locations, April 2005.

[440]Human Rights Watch interview with refugees, Gaga camp, July 19, 2007.

[441] Human Rights Watch interviews with refugees, Gaga camp, July 19, 2007; Human Rights Watch interviews with refugees, D'Jabal Camp, July 24, 2007; Human Rights Watch interview with refugee leaders, Farshana, Treguine and Bredjing camps, July 20,2007.

[442] See Part IV.D, above.

[443]ICC, "Rapport d'activités mensuel : Informations et Sensibilisation du public en République Centrafricaine" ("Monthly activity report: Information and Public Outreach in the CAR"-French-language only), March-June 2008.

[444]ASP, "Strategic Plan for Outreach of the International Criminal Court," para. 3; ICC, "Outreach Report 2007," p. 7.

[445]Human Rights Watch separate interviews with representatives of local nongovernmental organizations, Bunia, April 30 and May 5, 2007.

[446] Human Rights Watch separate interviews with representatives of local nongovernmental organizations, Kampala, February 27, and Kitgum, March 9, 2007.

[447]ICC, "Outreach Report 2007," annex 4.

[448]Human Rights Watch interviews with ICC staff, July 17, 2007, and ICC staff, The Hague, November 15, 2007; see also ICC, "Outreach Report 2007," pp. 35, 64.

[449]Outreach staff should reinforce general points about the prosecutor's strategy, including the importance of building cases on available evidence, and the prosecutor's interpretation of the gravity threshold. They could also provide general information about limits imposed by the court's temporal jurisdiction on the cases the prosecutor may pursue.Indeed, at the time of our mission to Uganda, one source mentioned that the lack of authority ofoutreach staff to respond to questions on certain prosecution-related issues hindered outreach efforts. Human Rights Watch interview with representative of Ugandan civil society, Gulu, March 5, 2007

[450]For example, the perception in the DRC that charges relating to child soldiers are not "serious" suggests that the court's outreach strategy should include more efforts to contextualize these crimes to better convey their impact on victims. Developments in the ICC's trial of Lubanga will likely present a number of opportunities to do so.

[451] See Part II. C.1.b, above.

[452] Human Rights Watch group interview with representatives of local nongovernmental organization, Kinshasa, July 14, 2007; Human Rights Watch interview with representative of local nongovernmental organization, July 14, 2007; Human Rights Watch interview with diplomat, Kinshasa, July 16, 2007; Human Rights Watch interview with Congolese official, Kinshasa, July 16, 2007; Human Rights watch interview with diplomat, Kinshasa, July 19, 2007; Human Rights Watch interview with Congolese lawyer, Kinshasa, July 19, 2007.

[453]ICC, "Rapport d'acivités mensuel : Informations et Sensibilisation du public en République Centrafricaine," March-June 2008.

[454]ICC, "Outreach Report 2007," pp. 80-81.

[455]ASP, "Strategic Plan for Outreach of the International Criminal Court," para. 18.

[456]Human Rights Watch, Ituri – "Covered in Blood": Ethnically Targeted Violence in Northeastern DR Congo, vol. 15, no. 11(A), July 2003, http://hrw.org/reports/2003/ituri0703; The Curse of Gold: Democratic Republic of Congo (New York: Human Right Watch, 2005), http://www.hrw.org/reports/2005/drc0505/. For further discussion of perception problems created by the OTP's policy of focused arrest warrants, see Part II.C.2.b, above.

[457]The court's strategic plan for outreach refers to making offices visible and accessible to the general public and particular groups. ASP, "Strategic Plan for Outreach of the International Criminal Court," para. 77.

[458]See Part IV.B, above.

[459] ICC, "Outreach in Uganda: Monthly Report of Activity," reports for February-April 2008.

[460]For more discussion on the need to further decentralize certain substantive aspects of the court's work to field offices, see Part IV, above, on field engagement.

[461]Hague-based staff dealing with field office logistics told us they have weekly conference calls with staff in the field, which suggests that there should be no technical obstacles for outreach staff to do the same.Human Rights Watch interview with ICC staff, The Hague, April 22, 2008.

[462]Human Rights Watch discussion with ICC staff, The Hague, March 13, 2007.

[463]ICC, "Outreach Report 2007," p. 25 and annex 6. For instance, in Ituri, the court organized an outreach session to exchange information with affected communities in Bogoro, the site of crimes alleged by the ICC against Matthieu Ngudjolo and Germain Katanga. "The ICC Conducts Outreach in Bogoro, DRC," ICC press release, ICC-CPI-20080403-PR302-ENG, April 3, 2008, http://www.icc-cpi.int/press/pressreleases/354.html (accessed June 9, 2008).

[464]Informal session on outreach organized by the PIDS during the Sixth Session of the Assembly of States Parties, New York, December 11, 2007.

[465]Human Rights Watch interviews with refugee leaders at Treguine, Farshana, and Bredjing camps, July 20, 2007.

[466]Human Rights Watch separate interviews with UNHCR field officer, UNHCR office, Farshana, July 20, Treguine field officer (FIRC), Treguine Camp, July 20, UNHCR Head of Field Office, UNHCR office, Goz Beida, July 23, and camp manager (Inter SOS), D'Jabal camp, July 23, 2007.

[467]Visits to the field by high-level ICC officials are discussed above in Part IV.D.

[468]Human Rights Watch separate interviews with local chiefs, Nyakunde, May 4, and Kilo, May 6, Lendu community leader and Hema community leader, Bunia, May 8, and representative of the Independent Electoral Commission, Goma, May 10, 2007.

[469]We understand participants are often selected on the basis of consultation with established local leaders.

[470]Human Rights Watch separate interviews with two representatives of Ugandan civil society, Kitgum, March 8-9, and group interview with two representatives of Ugandan civil society, Lira, March 13, 2007.

[471]Human Rights Watch separate interviews with three representatives of Ugandan civil society, Gulu, March 6 and 7, and Kitgum, March 9, 2007.

[472]Human Rights Watch separate interviews with UNHCR field officer, UNHCR office, Farshana, July 20, Treguine field officer (FIRC), Treguine camp, July 20, UNHCR Head of Field Office, UNHCR office, Goz Beida, July 23, and D'Jabal camp manager (Inter SOS), D'Jabal camp, July 23, 2007.

[473]Human Rights Watch interview with radio representative, Bunia, May 3, 2007.

[474]This could include, for example, engaging local leaders in remote and hard-to-access villages in Ituri to explain key messages about the court. It could also involve working with local NGOs or CBOs to conduct activities with their communities when the court does not have the means to sustain its engagement. Needless to say, it will be essential for the court to carefully choose local actors who will not deliberately distort the objective information provided by the court, and to exercise a degree of quality control over their work by conducting regular meetings with them.

[475] Human Rights Watch separate interviews with representative of local nongovernmental organization, Bunia, May 5, and Independent Electoral Commission, Goma, May 10, 2007.

[476]ICC, "Information Package (As of 9 October 2007): Summary of Activities since the Tenth Diplomatic Briefing," October 10, 2007, http://www.icc-cpi.int/library/about/ICC-DB11-IP_en.pdf (accessed June 9, 2008), p. 9.

[477]Other plans include producing and distributing a comic strip about the ICC to reach the youth and raise awareness about the ICC to prevent child military enrolment, and producing posters to convey general information about the ICC. ICC, "Outreach Report 2007," pp. 80-81.

[478]Ibid., p. 60; ICC, "Outreach in Uganda: Monthly Report of Activity," March 2008.In addition, in Uganda the court has already met with professionals to develop cartoons and posters about the ICC. ICC, "Outreach in Uganda: Monthly Report of Activity," January 2008.

[479]ICC, "Information Package (As of 9 October 2007): Summary of Activities since the Tenth Diplomatic Briefing," p. 10.

[480] Human Rights Watch group discussions with internally displaced persons, near Kitgum and Lira, March 10-11, and separate interviews with representatives of local nongovernmental organizations, Kitgum, March 9, and Lira, March 11, 2007.

[481]Human Rights Watch separate interviews with representatives of local nongovernmental organizations, Bunia, May 5, and Kinshasa, July 14, 2007.

[482]Human Rights Watch separate interviews with local journalists, Bunia, May 1, and Kinshasa, July 14, and group interview with representatives of local nongovernmental organizations, Goma, May 9, 2007.

[483]Local leaders also directly communicated with ordinary people in the IDP camps. Human Rights Watch separate interviews with four representatives of Ugandan civil society, Gulu, March 7, and Kitgum, March 8-9, Ugandan government official, Gulu, March 7, and group discussions with internally displaced persons, near Kitgum and Lira, March 10-11, 2007.

[484]Human Rights Watch telephone interview with Internews staff, July 12, 2007.

[485]Ibid.

[486]ICC, "Monthly Report of Activity: Outreach in Uganda," reports for February-December 2008.

[487]ICC, "Rapport d'activités mensuel: Information et Sensibilisation du Public en République Démocratique du Congo," ("Monthly activity report: Information and Public Outreach in the DRC"-French-language only), January 2008.

[488]See Interactive Radio for Justice website, http://www.irfj.org/ (accessed June 9, 2008).

[489]"Setting-up of listening clubs in Ituri (DRC)," ICC press release, ICC-CPI-20080416-PR305-ENG,April 16, 2008, http://www.icc-cpi.int/press/pressreleases/357.html (accessed June 9, 2008).

[490]ICC, "Rapport d'activités mensuel: Information et Sensibilisation du Public en République Démocratique du Congo," ("Monthly activity report: Information and Public Outreach in the DRC"-French-language only), February 2008.

[491]Human Rights Watch separate interviews with three local journalists, Bunia, May 1-2, and Kinshasa, July 14, 2007.

[492]Human Rights Watch separate interviews with radio representatives, Bunia, May 2-3, ICC staff, July 17, and ICC staff, The Hague, November 15, 2007.

[493]Similar communications means were successfully used by the SCSL in Sierra Leone once trials were underway. Human Rights Watch, Justice in Motion: The Trial Phase of the Special Court for Sierra Leone vol. 17, no. 14(A), October 2005, http://www.hrw.org/reports/2005/sierraleone1105, pp. 28-33.

[494]The BBC World Trust has undertaken a similar effort to enable Liberian and Sierra Leonean journalists to attend the Special Court for Sierra Leone's trial of former Liberian president Charles Taylor in The Hague. See "Covering justice in The Hague: Charles Taylor," BBC World Service Trust.org, March 22, 2007, http://www.bbc.co.uk/worldservice/trust/africa/story/2007/ 03/070314_charles_taylor.shtml (accessed May 19, 2008).

[495] The Court "shall take appropriate measures to protect the safety, physical and psychological well-being, dignity and privacy of victims and witnesses." Rome Statute of the International Criminal Court, A/CONF.183/9, July 17, 1998, entered into force July 1, 2002, art. 68(1) ("Rome Statute"). As discussed below, the Victims and Witnesses Unit of the Registry, the Office of the Prosecutor, and Chambers have specific protection or support responsibilities under other provisions of the court's statute, rules, and regulations.

[496] For example, as discussed in Part II.C.1.c.iii, above, a loss of popular trust in the Ugandan police and the implication of the Ugandan army in human rights abuses complicates the ICC's use of national authorities in northern Uganda.

[497] Human Rights Watch interview with ICC staff, May 1, 2007.

[498]Rome Statute, art. 43(6).

[499] Ibid., art. 68(4).

[500] Ibid., art. 43(6); see also Rules of Procedure and Evidence, International Criminal Court, ICC-ASP/1/3, September 9, 2002, http://www.icc-cpi.int/library/about/officialjournal/Rules_of_Proc_and_Evid_070704-EN.pdf (accessed June 11, 2008), rules 16-19 ("Rules of Procedure and Evidence"); Regulations of the Registry, International Criminal Court, ICC-BD/03-01-06, revised September 25, 2006, http://www.icc-cpi.int/library/about/officialjournal/ICC-BD_03-01-06_English.pdf (accessed June 11, 2008), regs. 79-96 ("Regulations of the Registry").

[501] Human Rights Watch group interviews with ICC staff, The Hague, November 22, 2007, and April 17, 2008, and email correspondence with ICC staff, June 27, 2008.

[502] See, for example, Prosecutor v. Katanga and Ngudjolo, ICC, Case No. ICC-01/04-01/07, Victims and Witnesses Unit's considerations on the system of witness protection and the practice of "preventive relocation," June 12, 2008, para. 10 ("VWU Considerations on Preventive Relocation"); Prosecutor v. Lubanga, ICC, Case No. ICC-01/04-01/06, Protection of Victims and Mandate of the Victims and Witnesses Unit, December 12, 2007, para. 24 ("Registry Filing on Victim Protection and VWU Mandate"); Victim's Rights Working Group, "Protection and Support," http://www.vrwg.org/Protection_and_Support.html (accessed May 28, 2008).

[503] REDRESS, "Victims, perpetrators, or heroes? Child soldiers before the ICC," September 2006, http://www.redress.org/publications/childsoldiers.pdf (accessed June 2, 2008), pp. 35-36.

[504]Human Rights Watch interview with OTP staff, The Hague, November 19, 2007, and email correspondence with OTP staff, June 27, 2008; see also Géraldine Mattioli, "Ensuring the Safety of Victims and Witnesses: A Challenging but Critical Mission of the ICC," Bulletin, Victim's Rights Working Group, October 2005, http://www.redress.org/ICCBull/ENG04.pdf (accessed June 12, 2008), p. 4.

[505] See, for example, Registry Filing on Victim Protection and VWU Mandate, para. 23 (responsibilities undertaken by VWU include "training of the actors who will be in contact with victims").

[506] Such a system is contemplated in Registry regulation 95, which states, "The Registry shall provide participants with round-the-clock telephone access for the purpose of initiating an application for protection or for any enquiry relating to the safety of witnesses, victims who appear before the Court or persons at risk of harm or death."

[507] Human Rights Watch interview with ICC staff, May 1, 2007.

[508] Human Rights Watch interview with ICC staff, The Hague, March 19, 2008.

[509] Human Rights Watch interview with ICC staff, May 1, 2007.

[510] See Part VI.C.2, below.

[511] Regulations of the Registry, regs. 80, 96.

[512] Ibid., reg. 96(4).

[513]Prosecutor v. Katanga and Ngudjolo, ICC, Case No. ICC-01/04-01/07, Corrigendum to the Decision on Evidentiary Scope of the Confirmation Hearing, Preventative Relocation and Disclosure under Article 67(2) of the Statute and Rule 77 of the Rules (Public Redacted Version), April 25, 2008, para. 61 ("Decision on Evidentiary Scope").

[514] VWU Considerations on Preventive Relocation, para. 16.

[515] Regulations of the Registry, reg. 93(2).

[516] Under the Registry's regulations, the registrar may consider "the involvement of the person before the Court," "whether the person himself or herself, or his or her close relatives are endangered because of their involvement with the Court," and "whether the person agrees to enter the protection programme." Ibid., reg. 96(3).

[517]Prosecutor v. Lubanga, ICC, Case No. ICC-01/04-01/06, Decision on disclosure issues, responsibilities for protective measures and other procedural matters, April 24, 2008, paras. 38, 43, annex 2 to Decision issuing a confidential and a public redacted version of "Decision on disclosure issues, responsibilities for protective measures and other procedural matters," May 8, 2008 ("Decision on Disclosure Issues").

[518] VWU Considerations on Preventive Relocation, para. 18.

[519] See Part VI.C.2, below.

[520] The need for states parties to conclude relocation agreements with the court is discussed below in Part VIII.C.3.

[521] Human Rights Watch interview with ICC staff, May 1, 2007.

[522] This would also further positive complementarity, as discussed in Part II.D, above.

[523] We note that the VWU has recently indicated the existence of "alternative risk management approach[es]," see VWU Considerations on Preventive Relocation, para. 18, but it is not Human Rights Watch's information that any such alternative approaches have been implemented with regularity to date.

[524]Rome Statute, art. 43(6); Regulations of the Registry, reg. 83.

[525] Human Rights Watch group interview with ICC staff, The Hague, April 17, 2008, and email correspondence with ICC staff, June 27, 2008.

[526] Regulations of the Registry, reg. 80.

[527] Human Rights Watch group interview with ICC staff, The Hague, April 17, 2008.

[528] Ibid.

[529] Ibid. Our concerns regarding this approach are discussed below in Part VI.C.4.

[530] See, for example, Regulations of the Registry, regs. 79 (general obligation to limit further trauma of witnesses); 81 (travel); 82 (accommodation); 83(2) (round-the-clock support); 89(1) (health care); 90 (dependent care); 91 (accompanying support person); 92 (security arrangements).

[531] Human Rights Watch group interview with ICC staff, The Hague, April 17, 2008. See also Prosecutor v. Lubanga, ICC, Case No. ICC-01/04-01/06, Victims and Witnesses Unit recommendations on psycho-social in-court assistance, January 31, 2008, paras. 6-8 ("VWU Recommendations on Psycho-Social Assistance"). Aspects of the protocol are also described in Prosecutor v. Lubanga, ICC, Case No. ICC-01/04-01/06, Decision regarding the Protocol on the practices to be used to prepare witnesses for trial, May 23, 2008 ("May 2008 Decision on Witness Preparation").

[532] Human Rights Watch group interview with ICC staff, The Hague, April 17, 2008.

[533] VWU Recommendations on Psycho-Social Assistance, para. 4.

[534] Regulations of the Registry, reg. 91.

[535] See Rules of Procedure and Evidence, rules 16-17; May 2008 Decision on Witness Preparation, paras. 38-44; Prosecutor v. Lubanga, ICC, Case No. ICC-01/04-01/06, Decision Regarding the Practices Used to Prepare and Familiarise Witnesses for Giving Testimony at Trial, November 30, 2007, paras. 29-34 ("November 2007 Decision on Witness Preparation and Familiarization"); Prosecutor v. Lubanga, ICC, Case No. ICC-01/04-01/06, Decision on the Practices of Witness Familiarisation and Witness Proofing, November 8, 2006, paras. 18-27 ("November 2006 Decision on Witness Proofing and Familiarization").

[536] Regulations of the Court, International Criminal Court, ICC-BD/01-02-07, June 14 and November 14, 2007, http://www.icc-cpi.int/library/about/officialjournal/ICC-BD-01-02-07-ENG.pdf (accessed June 11, 2008), reg. 41 ("Court Regulations") ("The Victim and Witnesses Unit may, pursuant to article 68, paragraph 4, draw a matter to the attention of a Chamber where protective or special measures under rules 87 and 88 require consideration.")

[537] November 2007 Decision on Witness Preparation and Familiarization, para. 55. Trial Chamber I, like the pre-trial chamber before it, rejected the prosecution's argument that the prosecution ought to be able to engage in "witness proofing," that is, substantive preparation of the witness for his or her testimony including discussing the content of the witness's statement, but departed from the pre-trial chamber's approach by permitting witnesses to be provided with copies of their statements. Ibid., paras. 35-52, 57; November 2006 Decision on Witness Proofing and Familiarization, paras. 28-42. Whether or not a witness is permitted to retain a copy of his or her statement will depend on whether the witness would be put at risk if the statement fell into the hands of a third party. May 2008 Decision on Witness Preparation, para. 34.

[538] See Prosecutor v. Lubanga, ICC, Case No. ICC-01/04-01/06, Decision on various issues related to witnesses' testimony during trial, January 29, 2008, para. 39 ("January 2008 Witness Testimony Decision"); VWU Recommendations on Psycho-Social Assistance, paras. 9-10, 12-15.

[539] VWU Recommendations on Psycho-Social Assistance, para. 10.

[540] January 2008 Witness Testimony Decision, para. 36.

[541]Rome Statute, art. 43(6).

[542] Ibid., art. 68(1).

[543] Rules of Procedure and Evidence, rules 87(1), 88(1).

[544] Human Rights Watch interview with OTP staff, The Hague, November 7, 2007.

[545] Ibid. Human Rights Watch notes that by sharing the investigative strategies and training it has developed with national authorities-particularly with regard to the investigation of crimes of sexual violence-the OTP could have an impact on the ability of those authorities to prosecute serious crimes within their own jurisdictions, extending the ICC's reach through positive complementarity.See Part II.D, above.

[546] Human Rights Watch interview with OTP staff, The Hague, April 18, 2008.

[547] Ibid.

[548] Under article 42(9) of the Rome Statute, the Prosecutor "shall appoint advisers with legal expertise on specific issues, including but not limited to, sexual and gender violence and violence against children."

[549] Human Rights Watch interview with OTP staff, The Hague, April 18, 2008.

[550] Ibid.

[551] Human Rights Watch interview with OTP staff, The Hague, April 18, and email correspondence with OTP staff, June 27, 2008. For discussion of the "joint teams" approach, see Part II.C.1.a.ii, above.

[552] Human Rights Watch interview with OTP staff, The Hague, April 18, 2008.

[553] Ibid.; Human Rights Watch email correspondence with OTP staff, June 27, 2008.

[554] OTP investigations are discussed in Part II.C.1, above.

[555] Human Rights Watch interview with civil society representative, Gulu, March 5, 2007.

[556] Human Rights Watch interview with OTP staff, The Hague, April 18, 2008.

[557] See Part II.C.1.c.ii, above. For further discussion of the importance of a court-wide commitment to "field engagement," see Part IV.A-B, above.

[558] See Prosecutor v. Lubanga, ICC, Case No. ICC-01/04-01/06, Hearing Transcript, December 13, 2007, p. 5, lines 11-13 ("December 13, 2007 Hearing Transcript"); see also Prosecutor v. Lubanga, ICC, Case No. ICC-01/04-01/06, Decision Regarding the Timing and Manner of Disclosure and the Date of Trial, November 9, 2007, para. 20 ("While 11 witnesses were referred in good time to the Victims and Witnesses Unit, the process for the outstanding 24 witnesses was commenced significantly and unjustifiably late.")

[559]Prosecutor v. Lubanga, ICC, Case No. ICC-01/04-01/06, Hearing Transcript, October 1, 2007, p. 27, lines 15-25 (unofficial translation).

[560] See Decision on Evidentiary Scope, paras. 60-61.

[561]December 13, 2007 Hearing Transcript, p. 15, lines 2-4.

[562]Prosecutor v. Lubanga, ICC, Case No. ICC-01/04-01/06, Decision suspending deadline for final disclosure, January 30, 2008, paras. 1-4 ("Decision Suspending Deadline for Final Disclosure").

[563] See Part I.C.2, above.

[564] Rules of Procedure and Evidence, rule 87.

[565] Ibid., rule 88.

[566] See January 2008 Witness Testimony Decision, para. 35.

[567] See Prosecutor v. Katanga and Ngudjolo, ICC, Case No. ICC-01/04-01/07, Decision on the Set of Procedural Rights Attached to Procedural Status of Victim at the Pre-Trial Stage of the Case, May 13, 2008, para. 184 (granting same procedural rights to anonymous victims in Katanga and Ngudjolo confirmation hearing as enjoyed by anonymous victims in the Lubanga confirmation hearing); Prosecutor v. Lubanga, ICC, Case No. ICC-01/04-01/06, Decision on victims' participation, January 18, 2008, paras. 130-31 ("Lubanga January 18, 2008 Victim Participations' Decision"); Prosecutor v. Lubanga, ICC, Case No. ICC-01/04-01/06, Decision on the Arrangements for Participation of Victims a/0001/06, a/0003/06 and a/0003/06 at the Confirmation Hearing, September 22, 2006, p. 6 ("Lubanga Confirmation Hearing Victims' Participation Arrangements Decision"). For Pre-Trial Chamber I, anonymity came with restricted modalities of participation; for example, victims were not entitled to submit evidence during the confirmation of charges hearing in the Lubanga case. Lubanga Confirmation Hearing Victims' Participation Arrangements Decision, pp. 7-8. Trial Chamber I removed any categorical limitations on the modalities of participation by anonymous victims, but stated that "[w]hile the safety and security of victims is a central responsibility of the Court, their participation in the proceedings cannot be allowed to undermine the fundamental guarantee of a fair trial. The greater the extent and the significance of the proposed participation, the more likely it will be that the Chamber will require the victim to identify himself or herself." Lubanga January 18, 2008 Victims' Participation Decision, para. 131. In addition, under Registry regulations, victim applications for participation are reviewed by the Registry on receipt to determine whether disclosure to the parties or other participants would create a security risk. The Registry reports its assessment to Chambers, and Chambers may take advice from the Registry on appropriate protective and support measures. Regulations of the Registry, regs. 99(1)-(3), 100(2). See Part I.C, above, and Part VI.B.3, above, for examples of protective measures that may be ordered by Chambers. For further discussion of victims' participation in court proceedings, see Part VII, below.

[568] See Rome Statute, arts. 61(3), 67(1)(a)-(b), 67(2); Rules of Procedure and Evidence, rules 76-84.

[569] See Olympia Bekou, "Pre-Trial Procedures Before the International Criminal Court," International Society for the Reform of Criminal Law, 2006 conference, http://www.isrcl.org/Papers/2006/Bekou.pdf (accessed June 4, 2008), pp. 4-5.

[570] See, for example, Decision on Evidentiary Scope, paras. 84-138 (summaries to be used for witness statements for disclosure of prosecutor's evidence and exculpatory or other material relevant to the defense's preparation); Prosecutor v. Katanga, Case No. 01/04-01/07, First Decision on the Prosecution Request for Authorisation to Redact Witness Statements (Public Redacted Version), December 7, 2007, para. 4 (outlining criteria for redactions derived from Prosecutor v. Lubanga, ICC-01/04-01/06, Judgment on the appeal of Mr. Thomas Lubanga Dyilo against the decision of Pre-Trial Chamber I entitled "First Decision on the Prosecution Requests and Amended Requests for Redactions under Rule 81," December 14, 2006, and Judgment on the appeal of Mr. Thomas Lubanga Dyilo against the decision of Pre-Trial Chamber I entitled "Second Decision on the Prosecution Requests and Amended Requests for Redactions under Rule 81," December 14, 2006) ("Katanga First Redaction Decision"); Prosecutor v. Lubanga, ICC, Case No. 01/04-01/06, First Decision on the Prosecution Requests and Amended Requests for Redactions under Rule 81, September 15, 2006, pp. 7-11 (deciding prosecutor must seek authorization for use of summary evidence to rely on witnesses for whom, in the pre-trial chamber's judgment, redactions would be insufficient for their protection and they have not consented to disclosure of their identities); Prosecutor v. Lubanga, ICC-01/04-01/06, Judgment on the appeal of Mr. Thomas Lubanga Dyilo against the decision of Pre-Trial Chamber I entitled "First Decision on the Prosecution Requests and Amended Requests for Redactions under Rule 81," December 14, 2006, paras. 40-51 (rejecting interpretation of Rule 81(4) which would require disclosure of witness identity prior to use of summary evidence in confirmation of charges hearings); Prosecutor v. Lubanga, ICC, Case No. 01/04-01/06, Decision Establishing General Principles Governing Applications to Restrict Disclosure pursuant to Rule 81 (2) and (4) of the Statute, May 19, 2006, pp. 22-23 (redactions and non-disclosure of witness identity pursuant to rule 81(4) require pre-trial chamber's authorization). In advance of the Lubanga trial, Trial Chamber I has required its authorization to lift those redactions imposed previously by the pre-trial chamber under rule 81(4). Prosecutor v. Lubanga, ICC, Case No. 01/04-01/06, Hearing Transcript, December 4, 2007, p. 23, lines 12-20.

[571]Prosecutor v. Katanga, ICC, Case No. 01/04-01/07, Judgment on the appeal of the Prosecutor against the decision of Pre-Trial Chamber I entitled "First Decision on the Prosecution Request for Authorisation to Redact Witness Statements," May 13, 2008, paras. 36-73, 89-108, reviewing in part, Katanga First Redaction Decision.

[572]Prosecutor v. Lubanga, ICC, Case No. 01/04-01/06, Corrigendum to Decision on the defence request for leave to appeal the Oral Decision on redactions and disclosure of 18 January 2008, March 6, 2008, pp. 6-8.

[573]See Decision Suspending Deadline for Final Disclosure, paras. 3-4 (Lubanga trial); December 13 Hearing Transcript, p. 15, lines 13-19 (permitting interim redacted statements or summaries to be served for witnesses awaiting outcome of VWU assessment); Prosecutor v. Katanga, ICC, Case No. 01/04-01/07, Decision on the Suspension of the Time-Limits Leading to the Initiation of the Confirmation Hearing, January 30, 2008, pp. 5-9 (pending requests for redactions, determination of which turned on outstanding requests to the VWU for protective measures, one of many factors for postponement of confirmation hearing).

[574]Rome Statute, art. 70(1)(c).

[575] Registry Filing on Victim Protection and VWU Mandate, para. 18. The Registry, however, noting that the court's mandate for victim protection and support is broader than that of the VWU, indicated that the VWU would be prepared to take an advisory role to the court on protection of victim applicants. In addition, it was prepared to train the actors who will be in contact with the victims and implement protection measures for victims as ordered by the court or where court personnel or a party or other participant to the proceedings has endangered the life of a victim. Ibid., paras. 20-24, 26.

[576] Lubanga January 18, 2008 Victims' Participation Decision, paras. 136-37.

[577] Human Rights Watch group interview with ICC staff, The Hague, March 18, 2008.

[578] For discussion of victims' participation at the court, see Part VII, below.

[579] Human Rights Watch separate interviews with representatives of local nongovernmental organizations, Bunia, May 5 and 7, 2007.

[580] Lubanga January 18, 2008 Victims' Participation Decision, para. 137.

[581] Decision on Disclosure Issues, para. 43.

[582]Prosecutor v. Lubanga, ICC, Case No. ICC-01/04-01/06, Prosecution's Submission of Information on the 29 February 2008 Disclosure of Incriminatory Evidence and Request for Protection, March 7, 2008, para. 12 ("Prosecution February 2008 Request for Protection").

[583] Decision on Evidentiary Scope, para. 13(iii); see also Prosecution February 2008 Request for Protection, paras. 4-6 ("In accordance with [Rome Statute, articles 43(6) and 68(1)], the Prosecution relies on the VWU to implement the measures required for the protection of its witness. The Prosecution assesses and defines the need for protection of each of its witnesses.… The Prosecution submits that the mandate and the responsibility to implement protective measures lie with VWU.") (internal citation omitted).

[584] See, for example, Decision on Evidentiary Scope, p. 6 (listing in the procedural history the "Prosecution's Request for an Issuance of an Order to Protect Witnesses 238 and 163"); Prosecution February 2008 Request for Protection, para. 7 ("the Prosecution respectfully requests that the Trial Chamber order the VWU … to protect the eight witnesses whose identity has now been disclosed.").

[585] Decision on Evidentiary Scope, paras. 2, 15. Human Rights Watch understands it is likely that other relocations have taken place.

[586] Decision on Disclosure Issues, paras. 77-79.

[587] Ibid., paras. 41-52. In so doing, the pre-trial chamber invoked its powers under Rome Statute article 57(3)(c). Ibid., para. 52. The pre-trial chamber had previously requested the VWU to reconsider its denial of protective measures for the witness, making findings as to the seriousness of the threats faced by the witness. Ibid., paras. 41-42. The pre-trial chamber concluded that the registrar-in rejecting for a second time the application for protective measures-"departed from the criteria that the Registrar himself has established to assess whether requests for inclusion in the ICCPP should be granted," ibid., para. 44, and "completely disregard[ed] the findings of the Single Judge on the seriousness of the threats received by Witness 238," ibid., para. 51. The pre-trial chamber considered that the Registry's behavior in this respect "has created a serious risk for the witness's safety and has also created a further delay in the proceedings in the present case." Ibid., para. 51.

[588] Decision on Evidentiary Scope, para. 22(iii).

[589] Ibid., para. 27.

[590] Ibid., para. 32.

[591] Ibid., p. 54. The pre-trial chamber granted the prosecution leave to appeal its decision. Prosecutor v. Katanga and Ngudjolo, ICC, Case No. ICC-01/04-01/07, Decision on the Requests for leave to appeal the Decision on Evidentiary Scope of the Confirmation Hearing, Preventive Relocation and Disclosure under Article 67(2) of the Statute and Rule 77 of the Rules (Public Redacted Version), May 20, 2008.

[592] Prosecution February 2008 Request for Protection, p. 2, note 4.

[593] Decision on Evidentiary Scope, para. 34.

[594]Ibid., para. 39.

[595]Prosecutor v. Katanga and Ngudjolo, ICC, Case No. ICC-01/04-01/07, Decision on Prosecution's Urgent Application for the Admission of the Evidence of Witnesses 132 and 287, May 28, 2008, pp. 5-6 ("Decision on Prosecution's Urgent Application").

[596]Prosecutor v. Katanga and Ngudjolo, ICC, Case No. ICC-01/04-01/07, Prosecution's Submission of the Document Containing the Charges and List of Evidence, April 21, 2008, p. 3 ("Submission of Charges Document and Evidence List").

[597] Decision on Prosecution's Urgent Application, pp. 6-8.

[598] VWU Considerations on Preventive Relocation, paras. 39-42.

[599] See Part II.C.2.b, above.

[600] Decision on Disclosure Issues, para. 80.

[601] See, for example, Decision on Disclosure Issues, para. 82 ("The decisions of the Registrar on protective measures will only be struck down either if it has applied an incorrect approach (for example, the wrong criteria) or if the Victims and Witnesses Unit has arrived at a conclusion which, on an assessment of the facts, is plainly wrong."). As indicated above, Pre-Trial Chamber I ordered the VWU to protect a witness, reversing the VWU's determination.

[602] Decision on Evidentiary Scope, para. 36.

[603] Ibid.

[604] See VWU Considerations on Preventive Relocation, para. 16.

[605] See Decision on Disclosure Issues, para. 80 (noting that unspecified "[b]udgetary difficulties … appear to have driven this disagreement [between the OTP and the Registry]").

[606] VWU Considerations on Preventive Relocation, para. 22.

[607] Human Rights Watch group interview with ICC staff, The Hague, April 17, 2008.

[608] Human Rights Watch interview with ICC staff, July 17, 2007.

[609] Human Rights Watch interview with representative of internationalnongovernmental organization, Bunia, May 3, 2007.

[610] Rome Statute of the International Criminal Court, A/CONF.183/9, July 17, 1998, entered into force July 1, 2002, art. 68(3) ("Rome Statute").

[611]Prosecutor v. Lubanga, ICC, Case No. ICC-01/04-01/06, Decision of the Appeals Chamber on the Joint Application of Victims a/0001/06 to a/0003/06 and a/0105/06 concerning the "Directions and Decision of the Appeals Chamber" of 2 February 2007, Separate Opinion of Judge Georghios M. Pikis, June 13, 2007, para. 15 ("Lubanga June 2007 Appeals Chamber Decision on the Joint Application of Victims"); Claude Jorda and Jérôme de Hemptinne, "The Status and Role of the Victim," in Antonio Cassese, Paula Gaeta & John R.W.D. Jones eds., The Rome Statute of the International Criminal Court (Oxford: Oxford University Press, 2002), p. 1405. For instance, victims do not have an automatic right of intervention in proceedings, unlike the defense and the prosecution. By contrast, in the Extraordinary Chamber in the Courts of Cambodia (which is based on the civil law approach), victims are parties to proceedings.

[612] Rules of Procedure and Evidence, International Criminal Court, ICC-ASP/1/3, http://www.icc-cpi.int/library/about/

officialjournal/Rules_of_Proc_and_Evid_070704-EN.pdf (accessed June 11, 2008), rule 90 ("Rules of Procedure and Evidence").

[613] Ibid., rules 90(2) and 90(4).

[614] Regulations of the Court, International Criminal Court, ICC-BD/01-01-04, http://www.icc-cpi.int/library/about/officialjournal/Regulations_of_the_Court_170604-EN.pdf (accessed June 11, 2008), reg. 79(1) ("Court Regulations").

[615] Rules of Procedure and Evidence, rule 90(3).

[616] Court Regulations, reg. 80(1).

[617] Rules of Procedure and Evidence, rule 90(4).

[618] Ibid., rule 90(5); Regulations of the Registry, International Criminal Court, ICC-BD/03-01-06Rev.1, September 25, 2006, http://www.icc-cpi.int/library/about/officialjournal/ICC-BD_03-01-06-Rev1_English.pdf (accessed June 11, 2008), reg. 113(1) ("Regulations of the Registry"). It states that for the purpose of participation in the proceedings, the Registry has a duty to inform victims that they may apply for legal assistance paid by the court.

[619] In addition, the Victims and Witnesses Unit is tasked with implementing and coordinating measures of protection, support, and assistance for victims, in addition to witnesses and other persons at risk. Under Rules of Procedure and Evidence, rules 16 and 17, the VWU's support, protection, and assistance is provided to all victims "who appear before the court" (including victim participants) and is available at all stages of proceedings and afterwards, as reasonably appropriate. The full scope of the VWU's assistance is discussed in more detail in Part VI.B.1 of this report.

[620] Rules of Procedure and Evidence, rule 16(1)(b).

[621] Ibid., rule 90(2).

[622] Ibid., rule 16(1)(d).

[623] Regulations of the Registry, reg. 115; Court Regulations, reg. 81.

[624] Court Regulations, reg. 81(4).

[625]Situation in the DRC, ICC, Case No. ICC-01/04, Decision on the Requests of the Legal Representative of Applicants on application process for victims' participation and legal representation, August 17, 2007, paras. 43-44 ("DRC August 2007 Decision on the Request of the Legal Representative of Applicants").

[626] Court Regulations, reg. 80(2); Pre-Trial Chamber II has used this provision to appoint OPCV staff as legal representatives in the situation and the case. See Situation in Uganda, ICC, Case No. ICC-02/04, Decision on legal representation of Victims a/0090/06, a/0098/06, a/0101/06, a/0112/06, a/0118/06, a/0119/06, and a/0122/06, February 15, 2008.

[627] Rules of Procedure and Evidence, rule 85.

[628]Situation in Uganda, ICC, Case No. ICC-02/04, Decision on victim's applications for participation a/0010/06, a/0064/06 to a//0070/06, a/0081/06 to a/0104/006 and a/0111/06 to a/0127/06, August 10, 2007, para. 14 ("Uganda August 2007 Decision on Victims' Participation").

[629] Ibid., para. 15; Situation in the DRC, ICC, Case No. ICC-01/04, Decision on the Applications for Participation in the Proceedings of VPRS 1, VPRS 2, VPRS 3, VPRS 4, VPRS 5 and VPRS 6 (Public Redacted Version), January 17, 2006, para. 82 ("DRC January 2006 Decision on Victims' Participation").

[630] DRC January 2006 Decision on Victims' Participation, para. 101.

[631] See, for example, Prosecutor v. Katanga and Ngudjolo, ICC, Case No. ICC-01/04-01/07. Decision on the Applications for Participation in the Proceedings of Applicants a/0327/07 to a/0337/07 and a/0001/08, April 2, 2008.

[632]Rome Statute, art. 68(3).

[633] DRC January 2006 Decision on Victims' Participation, para. 65.

[634]Once an individual case has been identified for prosecution, a victim must submit additional information to meet the threshold to participate in that case (although the situation phase continues as long as the prosecutor's investigation remains open).

[635] Silvana Arbia, ICC registrar, Statement to the thirteenth diplomatic briefing of the International Criminal Court, Brussels, June 24, 2008, in "Compilation of Statements," unpublished document on file with Human Rights Watch, p. 12 ("Statement to the thirteenth diplomatic briefing").

[636] DRC January 2006 Decision on Victims' Participation, para. 100. In this decision, Pre-Trial Chamber I makes it clear that its assessment of harm at both the situation and case phases is only preliminary and is subject to amendment by the Trial Chamber in the context of a case. Ibid., para. 82.

[637] Ibid., para. 101.

[638] Ibid., para. 63. In terms of reparations, Judge Pikis of the Appeals Chamber has noted that victims have an interest in bringing to light in proceedings the harm or loss they have suffered, since this information may later be relevant for the court in evaluating reparations claims. Lubanga June 2007 Appeals Chamber Decision on the Joint Application of Victims, separate Opinion of Judge Pikis, para. 16. Victims can seek court-ordered reparations directly from a convicted person under Rome Statute, art. 75(2). Although the reparations and participations processes are distinct (meaning a victim does not have to participate in proceedings to be eligible for reparations), there may be victims seeking reparations who are also participants in proceedings. These victim participants have an interest in following proceedings at the situation phase that may result in identifying alleged perpetrator(s) who, if convicted, could be required to make reparations.

[639] For a more detailed discussion of the role of ad hoc counsel for defense, see Part III.

[640]Uganda August 2007 Decision on Victims' Participation, para. 88.

[641]Rome Statute, art. 53(3)(a).

[642] Ibid., art. 53(3)(b).

[643] Jérôme de Hemptinne and Francesco Rindi, "ICC Pre-Trial Chamber Allows Victims to Participate in the Investigation Phase of Proceedings," Journal of International Criminal Justice, vol. 4 (May 2006), p. 347.

[644]Rules of Procedure and Evidence, rule 92(2) outlines the notification requirements of victims in relation to the prosecutor's decision under article 53 in order to allow their participation in these proceedings. Specifically, the court must notify "victims or their legal representatives who have already participated in the proceedings or […] those who have communicated with the court in respect of the situation or case in question" (emphasis added). Pre-Trial Chamber II noted that this is the only reference in the ICC legal regime to "situation victims," which suggests that they have a specific role to play in the situation phase. See Uganda August 2007 Decision on Victims' Participation, para. 95. Indeed, a decision by the prosecutor under this provision can have a significant impact on the personal interests of victims: if there are no proceedings in which victims can participate, the opportunity to see justice for the ICC crimes that resulted in the harm they suffered is effectively foreclosed.

[645]Uganda August 2007 Decision on Victims' Participation, para. 98. Moreover, even those who have not been recognized as victim participants (victim applicants) have a right to submit their "views and concerns" on security. Rules of Procedure and Evidence, rule 89(1) makes the transmission of victims' application to the prosecutor and the defense subject to the adoption of appropriate protective measures as per article 68(1) of the Rome Statute. In practice, this can mean that the prosecutor and defense are only provided with redacted versions of the applications. This addresses the reality that risks may emerge for victim applicants in relation to ICC investigations or proceedings long before a case is actually identified. See Situation in the DRC, ICC, Case No. ICC-01/04, Decision on Protective Measures Requested by Applicants 01/04-1/dp to 01/04-6/dp (Public Redacted Version), July 21, 2005.

[646]Uganda August 2007 Decision on Victims' Participation, para. 100. The court's authority is triggered by the request of the prosecutor, but the court can adopt measures on its own initiative if the evidence is considered necessary for the defence and the prosecutor refuses to take action. The application of this provision in practice reveals that such "unique investigative opportunities" can arise in the situation phase (in addition to the case phase). This provision was applied in the DRC situation prior to the identification of a case. Situation in the DRC, ICC, Case No. ICC-01/04, Decision on the Prosecutor's Request for Measures under Article 56, April 26, 2005.

[647]Uganda August 2007 Decision on Victims' Participation, para. 101. This authority could be triggered at the situation phase, when it is still unclear as to whether the evidence to be preserved refers to an incident that will be the subject of a case.For example, pending a ruling by the pre-trial chamber regarding the admissibility of a case, the prosecutor can seek permission from the chamber to perform certain investigative steps to preserve evidence. Otto Trifterrer (ed.), Commentary on the Rome Statute of the International Criminal Court (Baden-Baden: Nomos Verl.-Ges., 1999), p. 749.

[648]Uganda August 2007 Decision on Victims' Participation, para. 101.

[649]Situation in the DRC, ICC, Case No. ICC-01/04, Decision on the Prosecution, OPCD and OPCV Requests for Leave to Appeal the Decision on the Applications for Participation of Victims in the Proceedings in the Situation, February 6, 2008; Situation in the DRC, ICC, Case No. ICC-01/04, Decision on Request for leave to appeal the "Decision on the Requests of the OPCD on the Production of Relevant Supporting Documentation Pursuant to Regulation 82(2)(e) of the Regulations of the Court and on the Disclosure of Exculpatory Materials by the Prosecutor, January 23, 2008; Situation in Darfur, ICC, Case No. ICC-02/05, Decision on Request for leave to appeal the "Decision on the Requests of the OPCD on the Production of Relevant Supporting Documentation Pursuant to Regulation 86(2)(e) of the Regulations of the Court and on the Disclosure of Exculpatory Materials by the Prosecutor, January 23, 2008; Situation in Darfur, ICC, Case No. ICC-02/05, Decision on the Requests for Leave to Appeal the Decision on the Applications for Participation of Victims in the Proceedings in the Situation, February 6, 2008.

[650] DRC January 2006 Decision on Victims' Participation, para. 98; Prosecutor v. Lubanga, ICC, Case No. ICC-01/04-01/06, Decision on the Applications for Participation in the Proceedings Submitted by VPRS 1 to VPRS 6 in the Case the Prosecutor v. Thomas Lubanga Dyilo (Public Redacted Version), June 29, 2006, p. 6.

[651] The applicant can also establish the link if he or she can show harm resulting from efforts to intervene to assist direct victims in the case or to prevent the crimes alleged against the defendant from being committed against these direct victims. See Prosecutor v. Lubanga, ICC, Case No. ICC-01/04-01/06, Decision on the Applications for Participation in the Proceedings of a/0001/06, a/0002/06 and a/0003/06 in the case of the Prosecutor v. Thomas Lubanga Dyilo and of the investigation in the Democratic Republic of Congo (Redacted Public Document), July 28, 2006, p. 9.

[652] According to Pre-Trial Chamber II, "there seems to be little doubt, at least in principle (and unless the Chamber decides otherwise in relation to a specific proceeding), that this requirement is met whenever a victim (whether a natural person, an organization or an institution pursuant to rule 85 of the Rules) applies for participation in proceedings following the issuance of a warrant or arrest or of a summons to appear for one or more individuals." See Uganda August 2007 Decision on Victims' Participation, para. 9.

[653] Arbia, Statement to the thirteenth diplomatic briefing, p. 12.

[654]Prosecutor v. Lubanga, ICC, Case No. ICC-01/04-01/06, Decision on the Arrangements for Participation of Victims a/0001/06, a/0002/06 and a/0003/06 at the Confirmation Hearing, September 22, 2006 ("Lubanga Confirmation Hearing Victims' Participation Arrangements Decision"); Prosecutor v. Lubanga, ICC, Case No. ICC-01/04-01/06, Decision on Applications for Participation in Proceedings a/0004/06 to a/0009/06, a/0016/06, a/0063/06, a/0071/06 to a/0080/06 and a/0105/06, October 20, 2006.

[655] Rules of Procedure and Evidence, rule 89(1).

[656] Ibid., rule 91(3)(a).

[657] Lubanga Confirmation Hearing Victims' Participation Arrangements Decision.

[658]Prosecutor v. Katanga and Ngudjolo, ICC, Case No. ICC-01/04-01/07, Decision on the Set of Procedural Rights Attached to Procedural Status of Victim at the Pre-Trial Stage of the Case, May 13, 2008, para. 184 ("Katanga May 2008 Decision on Procedural Rights of Victims").

[659] Ibid., para. 127-128. It does not include access to filings or decisions classified as "ex parte." Further, only the legal representatives of the victims can access confidential filings, with the caveat that they cannot provide to their clients the names of confidential witnesses. Prosecutor v. Katanga and Ngudjolo, ICC, Case No. ICC-01/04-01/07, Decision on Limitations of Set of Procedural Rights for Non-Anonymous Victims, May 30, 2008, para. 25.

[660] For a full discussion of the modalities, see Katanga May 2008 Decision on Procedural Rights of Victims, paras. 124-152.

[661]Prosecutor v. Lubanga, ICC, Case No. ICC-01/04-01/06, Decision on victims' participation, January 18, 2008 ("Lubanga January 18, 2008 Victims' Participation Decision"), para. 93.

[662] Ibid., para. 95.

[663] In his dissent, Judge Blattman expressed his disagreement with the new threshold articulated by the majority, preferring the threshold introduced by the pre-trial chamber. Ibid., para. 9 of the dissent.

[664] Ibid., para. 95.

[665] Ibid., para. 96.

[666]Prosecutor v. Lubanga, ICC, Case No. ICC-01/04-01/06, Decision on the Defence and Prosecution Requests for Leave to Appeal the Decision on Victims' Participation of 18 January 2008, February 26, 2008.

[667] As discussed in Part II.C, above, this underscores why the Office of the Prosecutor should gather sufficient evidence to bring charges that are sufficiently representative of victimization in order to enable meaningful participation.

[668] Human Rights Watch interview with local nongovernmental organization representative, and group interview with two local nongovernmental representatives, Bunia, April 30 and May 5, 2007.

[669] Indeed, Judge Blattman noted that "an imprecise definition of victims (such as the one set forth by the Majority) will not allow for an effective exercise of the participation rights of victims afforded to them by the Statute." Lubanga January 18, 2008 Victims' Participation Decision, para. 6 of dissent.

[670] Ibid., para. 105, and Rules of Procedure and Evidence, rule 131(2).

[671] Rules of Procedure and Evidence, rule 92(5); Lubanga January 18, 2008 Victims' Participation Decision, paras. 106-107.

[672] Lubanga January 18, 2008 Victims' Participation Decision, paras. 106-107.

[673] Ibid., paras. 108-109 and 121.

[674] Ibid., para. 122.

[675] Victims can also communicate with the OTP directly under Rome Statute, art. 15.

[676]Uganda August 2007 Decision on Victims' Participation, para. 90.

[677] Rules of Procedure and Evidence, rule 50(1). This notification obligation is subject to the prosecutor's determination that doing so would not pose a danger to the integrity of the investigation or the life or well-being of victims and witnesses.

[678] There is no specific definition of this category of victims in the ICC's legal instruments.

[679] Rules of Procedure and Evidence, rule 92(2) and (3).

[680] Ibid.

[681] Human Rights Watch separate interviews with ICC staff, 17 July, and ICC staff, The Hague, September 19, 2007. Indeed, court staff have acknowledged that the failure to effectively distribute information about victims' rights at an early enough stage in Ituri has hampered the participation of victims at Lubanga's confirmation of charges hearing. See Part V.C.1, above.

[682] For more discussion of the Strategic plan, see Part I.B, above.

[683] At this writing, there are VPRS representatives in some, but not all, of the court's field offices.

[684] The form essentially mirrors the legal requirements for a complete application outlined in Court Regulations, reg. 86(2).

[685] The form is now available on the ICC's website at http://www.icc-cpi.int/library/victims/Form-Participation-1_en.pdf (accessed June 13, 2008).

[686] Human Rights Watch separate interviews with local nongovernmental organization representatives, Bunia, April 30 and May 5, 2007.

[687] Human Rights Watch interview with local nongovernmental organization representative, Bunia, May 5, 2007.

[688] Human Rights Watch interview with ICC staff, July 17, 2007.

[689] Ibid.

[690]Under rule 89(1) of the Rules of Procedure and Evidence, this is subject to a decision of the chamber to redact parts of the form due to concerns about victims' security.

[691]Court Regulations, reg. 86(5). The VPRS's report can provide background information for the chamber, such as information about the kinds of identity documents available for victims in the situation country, to evaluate whether an individual has satisfied the identity requirements of the form. See Situation in Uganda, ICC, Case No. ICC-02/04, Decision on victims' applications for participation a/0010/06, a/0064/06 to a/0070/06, a/0081/06, a/0082/06, a/0084/06 to a/0089/06, a/0091/06 to a/0097/06, a/0099/06, a/0100/06, a/0102/06 to a/0104/06, a/0111/06, a/0113/06 to a/0117/06, a/0120/06, a/0121/06 and a/0123/06 to a/0127/06 (Public Redacted Version), March 14, 2008.

[692] The chamber can request additional information from the VPRS before making a decision. Court Regulations, reg. 86(7).

[693] Rules of Procedure and Evidence, rule 89(2).

[694] For example, some of the victims in the Lubanga case were represented by Avocats sans Frontières, while others were represented by a Congolese legal representative.

[695] Human Rights Watch interview with ICC staff, The Hague, April 17, 2008; DRC August 2007 Decision on the Request of the Legal Representative of Applicants, para. 43.

[696] Rules of Procedure and Evidence, rule 90(5). So far, two legal representatives have been paid by the court's legal aid system. Human Rights Watch interview with ICC staff, The Hague, April 17, 2008. As noted earlier, the OPCV has been appointed to act as a legal representative for victim participants in both the situation and the case phases.

[697] For a more detailed discussion of the court's outreach strategy, see Part V.

[698] Human Rights Watch interviews with local authorities and women at the market, Nyakunde, May 4, and with local authorities and approximately 50 women and men in the local population, Kilo, May 6, 2007.

[699]Human Rights Watch group interview with representatives of Hema community, and separate interview with representative of Hema community, Bunia, May 2 and 8, 2007.

[700] Human Rights Watch interview with Ugandan government official, Gulu, March 7, 2007.

[701] Human Rights Watch interviews with refugees, D'Jabal, Farshana, Bredjing, Treguine, and Gaga camps, July 19-21 and 23-24, UNHCR staff, Abeché, July 18, Farshana, July 20, and Goz Beida, July 23, and camp managers for Farshana, July 21, D'Jabal, July 23, and Treguine, July 20, 2007.

[702]Human Rights Watch separate interviews with representatives of local nongovernmental organizations, Bunia, May 5, 2007.

[703]Human Rights Watch interview with representative of local nongovernmental organization, Bunia, May 7, 2007.

[704] Human Rights Watch interview with representative of local nongovernmental organization, and group interview with two local nongovernmental organization representatives, Bunia, April 30 and May 5, 2007.

[705] ICC, "Outreach Report 2007," December 11, 2007, http://www.icc-cpi.int/library/OutreachRP2007-ENG.pdf (accessed June 9, 2008), p. 78; ICC, "Outreach in Uganda: Monthly Report of Activity," March 2008.

[706] Even in countries with a history of victims' participation, like the DRC, additional efforts may be needed to clarify the unique way it is realized before the ICC. This could include pointing out that the victims participating before the ICC do not have the same rights as those in civil law jurisdictions. This could help manage expectations about what can be achieved through participation. The timing of these messages is also crucial: the applications for victims' participation are lengthy and the delays in processing them considerable, so information about the regime should be dispensed as early and as often as possible to inform the largest number of victims.

[707] Human Rights Watch interview with ICC staff, July 17, 2007; Human Rights Watch interview with ICC staff, The Hague, September 19, 2007; Human Rights Watch interview with ICC staff, The Hague, April 17, 2008.

[708] Human Rights Watch interview with ICC staff, The Hague, April 17, 2008.

[709] These difficulties illustrate why it is important for victim applicants to have access to a legal representative at the earliest opportunity. However, victims who live in remote locations and often in great poverty have, for the most part, no access to an attorney whose services they can afford since only individuals recognized as victim participants (and not applicants) are eligible for financial assistance from the court. Some international NGOs and individual lawyers have facilitated this process and identified or acted as pro bono lawyers in the application phase. They should be commended for their dedication.

[710] The participation booklet is available on the ICC's website, http://www.icc-cpi.int/library/victims/VPRS_Booklet_En.pdf (accessed June 13, 2008).

[711]Human Rights Watch interview with representative of local nongovernmental organization, Bunia, May 5, 2007.

[712] Human Rights Watch interview with representative of local nongovernmental organization, Lira, March 12, 2007.

[713]Human Rights Watch interview with ICC staff, July 17, 2007.

[714]Human Rights Watch separate interviews with representatives of local nongovernmental organizations, Bunia, May 5 and 7, and group interview with representatives of local nongovernmental organizations, Goma, May 9, 2007.

[715] Human Rights Watch interview with local nongovernmental organization representative, Bunia, April 30, 2007.

[716] Human Rights Watch separate interviews with two representatives of local nongovernmental organizations, Gulu, March 7 and 8, 2007.

[717]See Part VI.C.1, above. The court should also continue to be sensitive about the specificities of its partnership with local NGOs. For example, a number of local NGOs expressed concern at a comment made by a high-level ICC official at an outreach event in Bunia in March 2007. When asked by a Hema (the ethnic group of Thomas Lubanga) hardliner about the procedure to become a victim participant at the ICC, the court official replied, in a room largely filled with Hema sympathizers, that local NGOs in Bunia should be contacted as they could help fill in the forms. Fearing reprisals, many intermediaries in Bunia went into hiding for a short period following this remark. Human Rights Watch separate interviews with representatives of local nongovernmental organizations, Bunia, May 5 and 7, 2007.

[718]Human Rights Watch interview with representative of local nongovernmental organization, Bunia, May 7, 2007.

[719]Rome Statute, art. 75(2).

[720] In exceptional circumstances, the court may also commence reparations proceedings on its own motion under Rome Statute, art. 75.

[721] The term "victim" is generally defined to include "organizations or institutions that have sustained direct harm to any of their property which is dedicated to religion, education, art or science or charitable purposes, and to their historic monuments, hospitals and other places and objects for humanitarian purposes." Rules of Procedure and Evidence, rule 85(b).

[722] The form can be accessed at http://www.icc-cpi.int/library/victims/Form-Reparation-1_en.pdf (accessed June 13, 2008).

[723] Court Regulations, reg. 56; Lubanga January 18, 2008 Victims' Participation Decision, para. 120.

[724]Rome Statute, art. 75(3); Rules of Procedure and Evidence, rule 97(3).

[725] Rules of Procedure and Evidence, rule 150(1).

[726] Rome Statute, arts. 75(4), 93(1).

[727] Rules of Procedure and Evidence, rules 98(2), 98(3).

[728] Regulations of the Trust Fund for Victims, International Criminal Court, ICCASP/4/Res.3, December 3, 2005,

http://www.icc-cpi.int/library/about/officialjournal/ICC-ASP-4-32-Res.3_English.pdf (accessed June 12, 2008), regs. 21, 47 ("Regulations of the Trust Fund for Victims").

[729] Ibid., reg. 56; Rules of Procedure and Evidence, rule 98(5).

[730]Rome Statute, art. 79; Rules of Procedure and Evidence, rule 98(5); Regulations of the Trust Fund for Victims, regs. 47, 48.

[731] This aspect of the TFV's mandate was the result of heated negotiations during the Assembly of States Parties in 2005, which adopted the Regulations of the Trust Fund for Victims. The idea of "interim assistance" was strongly supported by countries like France and Belgium and was initially born out of criticism of the fact that the ICTR provided medical assistance to defendants but not victims, the latter of whom sometimes died before having seen justice for the crimes they suffered.

[732] Regulations of the Trust Fund for Victims, reg. 50.

[733] Ibid., reg. 50(a)(ii)

[734] See Part V.

[735]Situation in Uganda,ICC, Case No. ICC-02/04, Decision on Notification of the Trust Fund for Victims and on its Request for Leave to Respond to OPCD's Observations on the Notification, March 19, 2008; Situation in the DRC,ICC, Case No. ICC-01/04, Decision on the Notification of the Board of Directors of the Trust Fund for Victims in accordance with Regulation 50 of the Regulations of the Trust Fund, April 11, 2008 ("DRC April 2008 Decision on Trust Fund Regulation 50").

[736] DRC April 2008 Decision on Trust Fund Regulation 50, p. 7.

[737] Regulations of the Trust Fund for Victims, regs. 67, 71, and 73.

[738] Human Rights Watch email correspondence with TFV staff, June 23, 2008.

[739] Regulations of the Trust Fund for Victims, reg. 49.

[740] Ibid., regs. 61 and 70.

[741] See REDRESS, "State Cooperation & the Rights of Victims before the International Criminal Court," paper presented by REDRESS at the Fifth Session of the Assembly of States Parties, The Hague, Netherlands, November 23–December 1, 2006, http://www.redress.org/publications/StateCooperation&RightsofVictims.pdf (accessed May 5, 2008), p. 8.

[742] Rome Statute article 86 provides that "States Parties shall, in accordance with the provisions of this Statute, cooperate fully with the Court in its investigation and prosecution of the crimes within the jurisdiction of the Court."

[743] Observer states are also invited to attend or participate in certain aspects of the work of the ASP. Rome Statute, art. 112(1).

[744] Rome Statute, arts. 112(2)(f), 87(7).

[745] See, for example, Human Rights Watch, Memorandum for the Fifth Session of the Assembly of States Parties to the ICC, November 2006, http://www.hrw.org/backgrounder/ij/asp1106/asp1106web.pdf.

[746] See ASP, "Proceedings," in Official Records of the Assembly of States Parties to the Rome Statute of the International Criminal Court, Fourth session, The Hague, November 28 - December 3, 2005, ICC-ASP/4/32, Part I, http://www.icc-cpi.int/library/asp/Part_I_-_Proceedings.pdf (accessed May 13, 2008), para. 21. As part of their functioning, these groups meet regularly; interact with the ICC, nongovernmental organizations and relevant experts; produce reports to facilitate the ASP's work; and assist in preparation for the ASP session. They also appoint focal points and sub-groups to work on specific issues, such as the court's strategic plan, budget, and permanent premises.

[747] Statements are available at http://www.icc-cpi.int/asp/documentation/doc_6thsession/6th_GeneralDebate.html (accessed May 13, 2008).

[748] See Ban Ki-Moon, UN Secretary-General, "Remarks at the General Debate of the Sixth Assembly of States Parties to the Rome Statute of the International Criminal Court," New York, December 3, 2007, http://www.icc-cpi.int/library/asp/statement_SG_6thasp_3_Dec_2007.pdf (accessed May 13, 2008); H.E. Mrs. María Teresa Fernández de la Vega, First Deputy Prime Minister of the Government of Spain, Intervention at the General Debate of the Sixth Assembly of States Parties to the Rome Statute of the International Criminal Court, New York, December 3, 2007, http://www.icc-cpi.int/library/asp/Spain_gd_statement_sp_6thasp.pdf (accessed May 13, 2008); H.E. Mrs. B.S. Mabandla, Minister for Justice and Constitutional Development of the Government of South Africa, Intervention at the General Debate of the Sixth Assembly of States Parties to the Rome Statute of the International Criminal Court, New York, December 3, 2007, http://www.icc-cpi.int/library/asp/Statement_GD_South_Africa_EN_6ASP.pdf (accessed June 27, 2008).

[749] In New York, the facilitator was the Dutch legal advisor, while in The Hague, the Danish ambassador served in this role.

[750]ASP, "Strengthening the International Criminal Court and the Assembly of States Parties," Resolution ICC-ASP/6/Res.2, http://www.icc-cpi.int/library/asp/ICC-ASP-6-20_Vol.I_Part_III_English.pdf (accessed June 10, 2008), para. 40.

[751] Human Rights Watch meeting with state party diplomat, The Hague, March 11, 2008.

[752]Rome Statute, art. 88. See also Human Rights Watch, Making the International Criminal Court Work: A Handbook for Implementing the Rome Statute, vol. 13, no. 4(G), September 2004, http://www.hrw.org/campaigns/icc/docs/

handbook_e.pdf.

[753] ASP, "Report of the Bureau on Cooperation," ICC-ASP/6/21, October 19, 2007, http://www.icc-cpi.int/library/asp/ICC-ASP-6-21_English.pdf (accessed April 25, 2008), para. 4 ("Report of the Bureau on Cooperation").

[754] Human Rights Watch interview with ICC state party diplomat, The Hague, March 17, 2008. We recommend above that the president, through the Coordination Council, can help to provide this information to states parties. See Part I.B, above.

[755] ICC, Cooperation Report to the Bureau of the Assembly of States Parties, March 2007 (copy on file with Human Rights Watch).

[756] Human Rights Watch separate interviews with several ICC state party diplomats, The Hague, March 17, 2008.

[757] For example, focal points from European Union (EU) states are part of a group of national focal points who participate in regularly convened meetings on the ICC through the Council of the European Union Working Group on International Law (COJUR).

[758]Human Rights Watch discussion with state party diplomats, New York, December 2007.

[759] See ASP, "Report of the Bureau on Cooperation," para. 3.

[760] Human Rights Watch interview with Belgian diplomat, Brussels, February 7, 2008.

[761] Human Rights Watch separate interviews with Belgian diplomat, Brussels, February 7, several ICC state party diplomats, The Hague, March 17, 2008 and French diplomat, Paris, March 18, 2008.

[762] Human Rights Watch interview with Belgian diplomat, Brussels, February 7, 2008.

[763] These include: the prime minister's cabinet; the ministries of foreign affairs, justice, defense, and interior; the federal prosecutor, police, and correctional units; and the military and civilian intelligence services. Ibid.

[764] In fact, specific requests go to the international judicial cooperation service within the Justice Ministry consistent with Belgium's ICC implementing law, which appointed the ministry as the contact point for cooperation requests. Ibid.

[765] Notably, draft legislation is under consideration in Uganda and the Democratic Republic of Congo.

[766] Human Rights Watch interview with ICC staff, New York, December 11, 2007.

[767] For example, a national taskforce could bring together representatives from the ministries necessary to execute arrest warrants, including justice, foreign affairs, transport, corrections, and internal affairs.

[768] Human Rights Watch interview with ICC staff, New York, December 11, 2007.

[769] See ASP, "Report of the Bureau on Cooperation," para. 21.

[770] The agreements contain information such as the identity of the national officials who must be contacted; what information should be provided by the court; how much time the state has to reply to a request; what happens if the agreed timeframe is not met; who will bear which costs; and who will give final approval. Human Rights Watch interview with ICC staff, New York, December 11, 2007.

[771] While information on transport agreements is not available, the court to date has been able to conclude only seven witness relocation agreements and two enforcement of sentences agreements. ASP, "Report on the Activities of the Court," ICC-ASP/6/18, October 18, 2007, http://www.icc-cpi.int/library/asp/ICC-ASP-6-18_English.pdf (accessed June 6, 2008), para. 50; "Agreement Between the Federal Government of Austria on the Enforcement of Sentences of the International Criminal Court," International Criminal Court, ICC-Pres/00-01-05, http://www.icc-cpi.int/library/about/officialjournal/ICC-Pres-00-01-05-ENG.pdf (accessed June 6, 2008).; "Agreement Between the Government of the United Kingdom of Great Britain and Northern Ireland and the International Criminal Court on the Enforcement of Sentences Imposed by the International Criminal Court," International Criminal Court, ICC-Pres/04-01-07, http://www.icc-cpi.int/library/about/officialjournal/ICC-Pres-04-01-07-ENG.pdf (accessed May 13, 2008).

[772] According to the ASP Bureau's report on cooperation, "[i]n 2001 there was one application for protection.That number increased to 36 in 2006. The Court has in the first half of 2007 alone received 25 applications … [E]ach application for the protection of a witness concerns 5-20 individuals/dependants." ASP, "Report of the Bureau on Cooperation," para. 46, http://www.icc-cpi.int/library/asp/ICC-ASP-6-21_English.pdf (accessed May 7, 2008).

[773] Nevertheless, the investment required is likely less burdensome than some states appear to perceive it to be: according to court officials some states parties have thought witness relocation would involve hundreds of refugees. Human Rights Watch interview with ICC staff, New York, December 11, 2007. This is not the case. Witness relocation, especially outside the region where witnesses live, is generally only pursued as a last resort since moving a witness to a country with an unfamiliar language and culture is not desirable for him or her.

[774] ASP, "Report of the Bureau on Cooperation," para. 21.

[775] Human Rights Watch interview with ICC state party diplomat, The Hague, March 17, 2008.

[776] Ibid.

[777] As noted in the ICC's report on its operations in 2006, "the support of the United Nations was particularly beneficial in facilitating the Court's operations in the field. Positive cooperation continued between the Court and the Office for the Coordination of Humanitarian Affairs and the United Nations Mission in the Democratic Republic of the Congo … The Court established strong relationships with and received support in the field from several United Nations funds, programmes or other bodies, including the United Nations Development Programme, the Office of the United Nations High Commissioner for Refugees and the United Nations Children's Fund." ASP, "Report of the International Criminal Court," A/62/314, August 31, 2007, http://www.icc-cpi.int/library/organs/presidency/ICC_Report_to_UN_2006_2007_English.pdf, (accessed April 25, 2008), para. 44.

[778] This includes the Security Council, Department of Peacekeeping Operations, High Commissioner for Human Rights, and High Commissioner for Refugees.

[779]Negotiated Relationship Agreement between the International Criminal Court and the United Nations, adopted October 4, 2004, ICC-ASP/3/Res.1, http://www.icc-cpi.int/library/asp/ICC-ASP-3-Res1_English.pdf (accessed June 8, 2008).

[780]Agreement between the International Criminal Court and the European Union on Cooperation and Assistance,

ICC-PRES/01-01-06, April 10, 2006, entered into force May 1, 2006, http://www.icc-cpi.int/library/about/officialjournal/ICC-PRES-01-01-06_English.pdf (accessed May 13, 2008). The agreement places a general obligation of cooperation and assistance between the European Union and the ICC and foresees, inter alia, regular exchange of information, cooperation with the OTP, and possible utilization of EU services and offices by the court.

[781] See Part II. B.2.c, above.

[782] ASP, "Report of the Bureau on Cooperation," para. 65.

[783] Arrest warrants in the Darfur situation have been outstanding for more than a year, while arrest warrants for leaders of the Lord's Resistance Army have been outstanding for some three years.

[784] The EU similarly made cooperation with the ICTY a precondition to accession negotiations with Croatia, which certainly helped lead to the arrest of Croatian commander Ante Gotovina in the Canary Islands in December 2005.

[785] The ASP Bureau Report does not mince words on this point: "In order to generate the necessary political support and pressure, all States Parties should, where relevant, stress the importance of this issue." See ASP, "Report of the Bureau on Cooperation," para. 40.

[786] Ibid., para. 7, recommendations 42, 45, 48, 49, 50, 51, 56.

[787] See, for example, Report of the U.N. Secretary-General on the Rule of Law and Transitional Justice in Conflict and Post-Conflict Societies, S/2004/616, August 23, 2004, http://www.un.org/Docs/sc/sgrep04.html (accessed May 5, 2007), para. 2.

[788] The ICC-UN liaison office is discussed briefly above in Part IV.B.2.c.

[789] The government appointed one of the suspects, Ahmad Harun, who has remained State Minister for Humanitarian Affairs for Darfur, to a committee whose mandate includes hearing human rights complaints. The Sudanese authorities then released the other suspect, Ali Kushayb, who had been in domestic custody on unrelated charges, for lack of evidence. Khartoum has furthermore refused to cooperate with the ICC's ongoing investigation since the arrest warrants were issued. More recently, the Sudanese ambassador has made statements calling for the ICC prosecutor to be arrested. "Sudan demands the arrest and prosecution of the ICC prosecutor," Sudan Tribune, April 7, 2008, http://www.sudantribune.com/

spip.php?article26666 (accessed June 6, 2008).

[790] Moreover, the mission took place one week after the ICC prosecutor briefed the council on the warrants in June 2007.

[791] For example, the UN secretary-general did not publicly raise the warrants during his visit to Sudan in September 2007. To the detriment of his effectiveness, Ban Ki-moon seems to feel such matters are best relegated exclusively to private discussions. See Warren Hoge, "Official Urges Arrest of 2 Darfur Suspects," New York Times, December 5, 2007, http://www.nytimes.com/2007/12/06/world/africa/06darfur.html (accessed June 6, 2008).

[792] For example, during a special Security Council summit meeting on peace and security in Africa in late September, a few states parties on the council, namely the United Kingdom, Belgium, and Slovakia, raised the significance of the ICC and the need for cooperation. United Nations Security Council, 5749th Meeting, S/PV.5749, September 25, 2007, http://daccessdds.un.org/doc/UNDOC/PRO/N07/515/72/PDF/N0751572.pdf?OpenElement (accessed November 5, 2007), pp.

6, 11, and 15. In late October 2007, some states parties, following the presentation of the president's report to the General Assembly, expressly raised the need for Sudan to cooperate with the ICC and/or the need for the court's arrest warrants for Darfur and northern Uganda to be enforced. See "Presidents of International Court of Justice, International Criminal Court Present Reports to General Assembly," UN press release, GA/10652, November 1, 2007, http://www.un.org/News/Press/ docs/2007/ga10652.doc.htm (accessed June 6, 2008).

[793] Many delegates to this year's ASP session took advantage of fortuitous timing in which the session at UN headquarters coincided with the prosecutor's report to the Security Council.

[794] In the days leading up to the prosecutor's briefing, momentum for a Security Council Presidential Statement picked up considerably.Human Rights Watch discussions with diplomats, New York, early December 2007. While the statement ultimately was unable, at that time, to secure the consensus required due to strong positions by a small number of non-states parties, this should not obscure the accomplishment that the December 2007 Council briefing represented. It also laid the groundwork for such action in the future.

[795] The resolution referred Darfur to the ICC and obligates cooperation by Sudan with the court. United Nations Security Council, Resolution 1593 (2005), S/RES/1593 (2005), http://daccessdds.un.org/doc/UNDOC/GEN/N05/292/73/PDF/N0529273.pdf?OpenElement (accessed May 5, 2008), op. para. 2.

[796] See, for example, the ASP Bureau report's recommendations 54 and 55 which state, "As much as possible, the organs of the Court should schedule their high level visits to New York in such a way as to ensure an equal spread throughout the year and coincide with the most significant and relevant United Nations events"; and "High-level Court visitors should continue to be available in the margins of such visits to brief the Group of Friends of the International Criminal Court as well as Court membership of regional groups, including on situations and cases." See ASP, "Report of the Bureau on Cooperation."

[797] During the 62nd Session of the General Assembly's general debate, approximately one-third of states parties' interventions discussed the ICC, with some citing the need for cooperation. Coalition for the ICC, "Excerpts from the General Debate of the 62nd Session of the General Assembly, 25 September – 3 October 2007," http://www.iccnow.org/documents/GeneralDebateExcerpts2007.pdf (accessed June 6, 2008).

[798] ASP, "Report of the Bureau on Cooperation," recommendation 61.

[799] Ibid., recommendations 62, 63, 64, 65, 66, and para. 69.

[800] Council Common Position 2003/444/CFSP of 16 June 2003 on the International Criminal Court, http://www.consilium.europa.eu/uedocs/cmsUpload/l_15020030618en00670069.pdf (accessed on April 28, 2008).

[801] See Council of the European Union, "The European Union and the International Criminal Court," February 2008, http://www.consilium.europa.eu/uedocs/cmsUpload/ICC_internet08.pdf (accessed May 13, 2008), annex 2 (collecting relevant Council of the European Union conclusions).